消防工程师防排烟系统关键知识点总结(二)
- 格式:doc
- 大小:31.50 KB
- 文档页数:3
防排烟系统培训简介防排烟系统是用于保护建筑物和人员安全的重要设备之一。
它能有效地排除建筑物内的烟雾和有害气体,保持室内空气清新,提供逃生通道,并减少火灾带来的伤害。
本文将介绍防排烟系统的原理、组成部分以及培训中需注意的事项。
防排烟系统的原理防排烟系统的原理是通过控制建筑物内部的空气流动,将烟雾和有害气体排出建筑物外部。
它通常由排烟口、排烟通道、电动阀门、风机和控制系统等组成。
在发生火灾时,控制系统会自动检测到火灾信号,并启动风机,打开排烟口和排烟通道,将烟雾和有害气体排出建筑物外部。
同时,还会关闭与烟雾和有害气体相连的房间和通道,以防止火势蔓延。
当火势得到控制后,系统会自动关闭排烟装置,恢复正常通风。
防排烟系统的组成部分排烟口排烟口是将烟雾和有害气体排出建筑物外部的出口。
它通常位于建筑物的天花板、墙体或窗户上。
排烟口的大小和位置应根据建筑物的结构和火灾风险确定。
排烟通道排烟通道是将烟雾和有害气体从建筑物内部引导到排烟口的通道。
它通常由金属管道或防火板构成,具有良好的密封性和耐火性能。
电动阀门电动阀门用于控制排烟通道的开关。
当控制系统检测到火灾信号时,电动阀门会自动打开,使烟雾和有害气体通过排烟通道排出建筑物外部。
风机风机通过产生强制风流,加速烟雾和有害气体的排出。
它通常安装在排烟通道末端,并根据建筑物的大小和需要进行选型。
控制系统控制系统是防排烟系统的核心部分,它负责监测火灾信号、控制电动阀门和风机等设备的开关,并与建筑物的消防报警系统和建筑物管理系统进行联动。
防排烟系统培训事项了解防排烟系统的工作原理在进行防排烟系统培训之前,首先需要了解防排烟系统的工作原理。
只有掌握了系统的基本原理,才能更好地理解和应对火灾情况。
掌握防排烟系统的操作方法培训的重点是让参与者熟悉防排烟系统的操作方法。
他们需要了解如何启动和关闭系统、如何检测火灾信号、如何调整风机和阀门的开关等,以应对不同的火灾情况。
学习控制系统的设置和调试控制系统的设置和调试对于系统的正常运行至关重要。
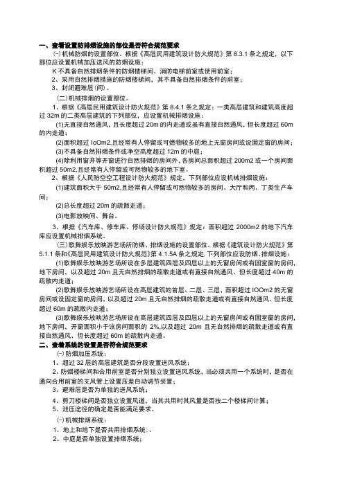
一、查看设置防排烟设施的部位是否符合规范要求(-)机械防烟的设置部位。
根据《高层民用建筑设计防火规范》第8.3.1条之规定,以下部位应设置机械加压送风的防烟设施:K不具备自然排烟条件的防烟楼梯间、消防电梯前室或使用前室;2、采用自然排烟措施的防烟楼梯间,其不具备自然排烟条件的前室;3、封闭避难层(间)。
(二)机械排烟的设置部位。
1、根据《高层民用建筑设计防火规范》第8.4.1条之规定:一类高层建筑和建筑高度超过32m的二类高层建筑的下列部位,应设置机械排烟设施:(1)无直接自然通风,且长度超过20m的内走道或虽有直接自然通风,但长度超过60m 的内走道;(2)面积超过IoOm2,且经常有人停留或可燃物较多的地上无窗房间或设固定窗的房间;(3)不具备自然排烟条件或净空高度超过12m的中庭;(4)除利用窗井等开窗进行自然排烟的房间外,各房间总面积超过200m2或一个房间面积超过50m2,且经常有人停留或可然物较多的地下室。
2、根据《人民防空空工程设计防火规范》规定,下列部位应设机械排烟设施:(1)建筑面积大于50m2,且经常有人停留或可然物较多的房间、大厅和丙、丁类生产车间;(2)总长度超过20m的疏散走道;(3)电影放映间、舞台。
3、根据《汽车库、修车库、停场设计防火规范》规定:面积超过2000m2的地下汽车库应设置机械排烟系统。
(三)歌舞娱乐放映游艺场所防烟、排烟设施的设置部位。
根据《建筑设计防火规范》第5.1.1条和《高层民用建筑设计防火规范》第4.1.5A条之规定,下列部位应设防烟、排烟设施:(1)歌舞娱乐放映游艺场所设在多层建筑四层及四层以上的无窗房间或有固室窗的房间,地下房间,以及超过20m且无自然排烟的疏散走道或有直接自然通风、但长度超过40m的疏散内走道;(2)歌舞娱乐放映游艺场所设在高层建筑的首层、二层、三层,面积超过IOOm2的无窗房间或设固定窗的房间,以及超过20m且无自然排烟的疏散走道或有直接自然通风、但长度超过60m的疏散内走道;(3)歌舞娱乐放映游艺场所设在高层建筑四层及四层以上的无窗房间或有固室窗的房间,地下房间,开窗面积小于该房间面积的2%,以及超过20m且无自然排烟的疏散走道或有直接自然通风、但长度超过60m的疏散内走道。
防排烟系统理解:和热烟相关的都设上面,和送风(冷空气)相关的都设下面。
防烟系统设计GB50016 <8.5.1>建筑的下列场所或部位应设置防烟设施:1 防烟楼梯间及其前室;2 消防电梯间前室或合用前室;3 避难走道前室、避难层(间)。
建筑高度不大于50m 的公共建筑、厂房、仓库和建筑高度不大于100m 的住宅建筑,当防烟楼梯间前室(合用前室)符合下列条件之一时,楼梯间可不设置防烟系统:1 前室(合用前室)采用敞开的阳台、凹廊;敞开的阳台或凹廊作为前室(合用前室):见图集2 前室(合用前室)具有不同朝向的可开启外窗,且外窗的面积满足自然排烟口的面积要求。
[注]防烟楼梯间前室、消防电梯间前室的自然通风外窗面积≥2m ²;合用前室≥3m ²。
《烟规》:(住宅类100m 分界;非住宅类50m 分界)3.1.1 建筑高度≤50m 的公共建筑、工业建筑,建筑高度≤100m 的住宅,其防烟楼梯间及其前室、消防电梯前室及合用前室宜采用自然通风方式的防烟系统。
(孟川:前室和楼梯间只要满足条件都可以自然通风)3.1.2{较低建筑} 建筑高度≤50m 的公共建筑、工业建筑,建筑高度≤100m 的住宅,当前室(合用前室)采用机械加压送风系统,且送风口设在前室的顶部或正对前室入口的墙面上时,楼梯间可采用自然通风方式。
3.1.3 建筑高度>50m 的公共建筑、工业建筑,建筑高度>100m 的住宅建筑,其防烟楼梯间、消防电梯前室及合用前室应采用机械加压送风方式的防烟系统。
(不论有无外窗必须用机械送风)3.1.5 当防烟楼梯间设机械加压送风系统时,楼梯间应设机械加压送风设施,前室可不设送风设施,但合用前室应设送风设施。
防烟楼梯间的楼梯间与合用前室的机械加压送风系统应分别独立设置。
3.1.6 带裙房的高层建筑,当裙房高度以上部分利用可开启外窗进行自然通风,裙房等高范围内不具备自然通风条件时,该建筑不具备自然通风条件的前室、消防电梯前室或合用前室,应设置局部机械加压送风系统。
消防工程师一防排烟系统的控制考点一、防烟系统的控制1、机械加压送风系统应与火灾自动报警系统联动,其联动控制应符合下列规定:(1)应由加压送风口所在防火分区内的两只独立的火灾探测器或一只火灾探测器与一只手动火灾报警按钮的报警信号,作为送风口开启和加压送风机启动的联动触发信号,并应由消防联动控制器联动控制相关层前室等需要加压送风场所的加压送风口开启和加压送风机启动。
(2)应由同一防烟分区内且位于电动挡烟垂壁附近的两只独立的感烟火灾探测器的报警信号,作为电动挡烟垂壁降落的联动触发信号,并应由消防联动控制器联动控制电动挡烟垂壁的降落。
2、加压送风机的启动应符合下列规定:(1)现场手动启动。
(2)通过火灾自动报警系统自动启动。
(3)消防控制室手动启动。
(4)系统中任一常闭加压送风口开启时,加压风机应能自动启动。
3、当防火分区内火灾确认后,应能在15s内联动开启常闭加压送风口和加压送风机。
并应符合下列规定:(1)应开启该防火分区楼梯间的全部加压送风机。
(2)应开启该防火分区内着火层及其相邻上下层前室及合用前室的常闭送风口,同时开启加压送风机。
4、机械加压送风系统宜设有测压装置及风压调节措施。
5、消防控制设备应显示防烟系统的送风机、阀门等设施启闭状态。
二、排烟系统的控制1、机械排烟系统应与火灾自动报警系统联动,其联动控制应符下列规定:(1)应由同一防烟分区内的两只独立的火灾探测器的报警信号,作为排烟口、排烟窗或排烟阀开启的联动触发信号,并应由消防联动控制器联动控制排烟口、排烟窗或排烟阀的开启,同时停止该防烟分区的空气调节系统。
(2)应由排烟口、排烟窗或排烟阀开启的动作信号,作为排烟风机启动的联动触发信号,并应由消防联动控制器联动控制排烟风机的启动。
2、排烟风机、补风机的控制方式应符合下列规定:(1)现场手动启动。
(2)火灾自动报警系统自动启动。
(3)消防控制室手动启动。
(4)系统中任一排烟阀或排烟口开启时,排烟风机、补风机自动启动。
建筑内的防烟楼梯间及其前室、消防电梯间前室或合用前室、避难走道的前室、避难层(间)应《消防安全技术实务》防烟排烟系统(知识点汇总)设置防烟设施。
民用建筑中应设置排烟设施的有:设置在一、二、三层且房间建筑面积大于100㎡和设置在四层及以上或地下、半地下的歌舞娱乐放映游艺场所;中庭;公共建筑内建筑面积大于100㎡且经常有人停留的地上房间;公共建筑内建筑面积大于300㎡且可燃物较多的地上房间;建筑内长度大于20m 的疏散走道。
工业建筑中应设置排烟设施的有:人员或可燃物较多的丙类生产场所;丙类厂房内建筑面积大于300㎡且经常有人停留或可燃物较多的地上房间;建筑面积大于5000㎡的丁类生产车间;占地面积大于1000㎡的丙类仓库;高度大于32m 的高层厂(库)房中长度大于20m 的疏散走道,其他厂(库)房中长度大于40m 的疏散走道。
地下、半地下建筑(室)、地上建筑内的无窗房间,当总建筑面积大于200㎡或一个房间建筑面积大于50㎡,且经常有人停留或可燃物较多时,应设置排烟设施。
自然通风与自然排烟,是建筑火灾烟气控制中防排烟的方式,是经济适用且有效的防排烟方式。
系统设计时,应根据使用性质,建筑高度及平面布置等因素,优先采用自然通风及自然排烟方式。
第二节防烟系统一、楼梯间防烟方式的选择在不具备自然通风条件时,机械加压送风系统是确保火灾中建筑疏散楼梯间及前室(合用前室)安全的主要措施。
机械加压送风系统主要由送风口、送风管道、送风机和吸风口组成。
当建筑物发生火灾时,疏散楼梯是建筑物内部人员疏散的唯一通道。
前室、合用前室是消防队员进行火灾扑救的起始场所,也是人员疏散必经的通道。
因此,发生火灾时无论采用何种防烟方法,都必须保证它的安全,防烟就是控制烟气不进入上述安全区域。
为保证疏散通道不受烟气侵害以及人员能安全疏散,发生火灾时,从安全性的角度出发,高层建筑内可分为四个安全区:第一类安全区为防烟楼梯间、避难层;第二类安全区为防烟楼梯间前室、消防电梯间前室或合用前室;第三类安全区为走道;第四类安全区为房间。
建筑中应设排烟设施的部位有:1、建筑内的防烟楼梯间及其前室、消防电梯间前室或合用前室、避难走道的前室,避难层。
民用建筑中应设排烟设施的部位有:1、设在一二三层且房间建筑面积大于100㎡和设置在四层及以上或地下半地下的歌舞娱乐放映游艺场所。
2、中庭,公共建筑中建筑面积大于100㎡且经常有人停留的地上房间和建筑面积大于300㎡且可燃物较多的地上房间。
3、建筑中长度大于20m的疏散走道。
工业建筑中应设排烟设施的部位有:1、人员、可燃物较多的丙类生产场所。
2、丙类厂房中建筑面积大于300㎡且经常有人停留或可燃物较多的地上房间。
3、建筑面积大于5000㎡的丁类生产车间。
4、占地面积大于1000㎡的丙类仓库。
5、高度大于32m的高层厂房仓库中长度大于20m的内走道。
其他厂房仓库里长度大于40m的疏散走道。
6、地下半地下建筑和地上建筑内的无窗房间,当总建筑面积大于200㎡或一个房间建筑面积大于50㎡,且经常有人停留或可燃物较多。
固定窗:设置在设有机械防烟排烟系统的场所中,窗扇固定、平时不可开启,仅在火灾时便于人工破拆以排出火场中的烟和热的外窗。
可熔性采光带(窗):采用在120°C〜150°C能自行熔化且不产生熔滴的材料制作,设置在建筑空间上部,用于排出火场中的烟和热的设施。
自然通风建筑高度小于等于50m的公共建筑、工业建筑和建筑高度小于等于100m的住宅建筑,其防烟楼梯间、独立前室、共用前室、合用前室(除共用前室与消防电梯前室合用外)及消防电梯前室应采用自然通风系统;当不能设置自然通风系统时,应采用机械加压送风系统。
封闭楼梯间和防烟楼梯间应在最高部位设置面积不小于1㎡的可开启外窗或开口。
当建筑高度大于10m 时,尚应在楼梯间的外墙上每5层内设置总面积不小于2㎡的可开启外窗或开口,且宜每2-3层布置一次。
防烟楼梯间前室、消防电梯前室可开启外窗或开口的有效面积不应小于2㎡,合用前室不应小于3㎡。
防排烟系统知识点高频考点全总结一、高频知识点1.建筑高度不大于50m的公共建筑、厂房、仓库和和建筑高度不大于100m 的住宅建筑,当其防烟楼梯间的前室或合用前室符合下列条件之一的,楼梯间内可不设置防烟系统:(1)前室或合用前室采用敞开的阳台、凹廊;(2)前室或合用前室具有不同朝向的可开启外窗,且可开启外窗的面积满足自然排烟的面积要求。
2•厂房(仓库)的下列部位应设置排烟设施:(1)人员或可燃物较多的丙类生产场所,丙类厂房内建筑面积大于300Irf且经常有人停留或可燃物较多的地上房间;(2)建筑面积大于5000Irf的丁类生产车间;(3)占地面积大于1000Irf的丙类仓库;(4)高度大于32m的高层厂房(仓库)内长度大于20m的疏散走道,其他厂房(仓库)内长度大于40m的疏散走道。
备注:此知识点一定要区分好〃建筑面积〃和〃占地面积〃的情形。
3.民用建筑的下列场所或部位应设置排烟设施:(1)设置在一二三层且房间建筑面积大于100Irf的歌舞娱乐放映游艺场所,设置在四层及以上楼层.地下或半地下的歌舞娱乐放映游艺场所。
(2)中庭;(3)公共建筑内建筑面积大于100m1z且经常有人停留的地上房间;(4)公共建筑内建筑面积大于300m∖且可燃物较多的地上房间;(5)建筑内长度大于20m的疏散走道;(6)地下或半地下建筑(室)、地上建筑内的无窗房间,当总建筑面积大于200Irf或一房间建筑面积大于50山,且经常有人停留或可燃物较多时,应设鬻非烟设施。
4.自然通风的设置应符合下列要求:(1)封闭楼梯间和防烟楼梯间的楼梯间应在最高部位设置面积不小于1Irf的可开启外窗或开口。
(2)当建筑高度大于IOm时,尚应在楼梯间的外墙上每5层内设置总面积不小于2Irf的可开启外窗或开口,且布置间隔不大于3层。
(3)防烟楼梯间前室、消防电梯间前室可开启外窗或开口的有效面积不应小于2m∖合用前室不应小于3m j o(4)采用自然通风方式的避难层(间)应设有不同朝向的可开启外窗,其有效面积不应小于该避难层(间)地面面积的2%,且每个朝向的有效面积不应小于2m,o(5)可开启外窗应方便开启,设置在高处的可开启外窗应设置距地面高度为1.3m∙L5m的开启装置。
防排烟工程基础知识一. 烟气的基础知识烟气是物质燃烧和热解的产物。
火灾过程所产生的气体,剩余空气和悬浮在气体中的微粒的总和称为烟气。
影响烟气的成分和性质的因素。
烟气的成分和性质首先取决于发生热解和燃烧的物质本身的化学组成,其次还与燃烧条件有关。
关于正常的燃烧工况,燃烧条件得到优良的确保,燃烧进行得比较完全,所生成的气体都不能再燃烧,这种燃烧称为完全燃烧,其燃烧产物称为完全燃烧产物。
关于非正常的燃烧工况,没有优良的燃烧条件,燃烧进行的很不完全,称为不完全燃烧,相应的燃烧产物称为不完全燃烧产物。
建筑物发生火灾时就属于这种状况。
由于火灾时参加燃烧的物质比较复杂,尤其是发生火灾的环境千差万别,所以火灾烟气的组成相当复杂。
火灾烟气的危害性火灾烟气会造成严重危害,其危害性主要有毒害性,减光性和恐惧性。
火灾烟气的危害性可概括为对人们生理上的危害和心理上的危害两方面,烟气的毒害性和减光性是生理上的危害,而恐惧性则是心理上的危害。
(一)火灾烟气的毒害性首先,烟气中含氧量往往底于人们生理正常所必须要的数值,当空气中含氧量降低到15%时,人的肌肉活动能力下降;降到10-14%时,人就四肢无力,智力混乱,辨不清方向;降到6-10%时,人就会晕倒。
所以对处在着火房间内的人们来说,氧的短时致死浓度为6%。
而实际的着火房间中氧的最低浓度可达到3%左右,可见在发生火灾时人们要是不及时逃离火场是很危险的。
其次,烟气中含有各种有毒气体,而且这些气体的含量已超过人们生理正常所同意的最高浓度,造成人们中毒死亡。
第三,烟气中悬浮微粒也是有害的。
危害最大的颗粒直径小于10微米的飘尘,它们肉眼看不见,能长期漂浮在大气中,少则数小时,长则数年微粒小于5微米的瓢尘,由于气体扩散作用,能进入人体肺部粘附并聚集在肺泡壁上,引起呼吸道病和增大心脏病死亡率,对人造成直接危害。
第四,火灾烟气具有较高的温度,这对人们也是一个很大的危害,在着火房间内,烟气温度可高达数百度,在地下建筑中,火灾烟气温度可高达一千度以上。
消防工程师火灾防烟排烟系统消防工程师在建筑物设计和施工中起着至关重要的作用,其中一个重要的方面便是火灾防烟排烟系统的设计和安装。
火灾防烟排烟系统不仅可以帮助有效地控制火灾蔓延速度和烟雾扩散范围,还可以为疏散人员提供安全的逃生通道。
本文将介绍火灾防烟排烟系统的设计要点以及其在消防工程中的重要性。
一、火灾防烟排烟系统的设计要点1. 系统分类火灾防烟排烟系统根据功能可以分为防烟系统和排烟系统。
防烟系统是指通过控制火灾现场的空气流动来防止烟雾蔓延,保证人员疏散的安全;排烟系统是指通过排出烟雾和有害气体,减少火灾现场的烟雾浓度,提供清洁的疏散通道。
2. 设备选择在选择设备时,需要考虑火灾现场的规模和使用目的。
常见的设备包括防烟门、防火卷帘、排烟风机等。
防烟门可在火灾发生时自动关闭,防止烟雾通过门缝渗透;防火卷帘能迅速封闭通道,防止烟雾向疏散通道传播;排烟风机用于排出火灾现场的烟雾和有害气体。
3. 系统布局火灾防烟排烟系统的布局应根据建筑物的结构和功能区域进行合理规划。
主要分为防烟分区和疏散通道两个部分。
防烟分区将建筑物划分为几个相对独立的区域,有效控制烟雾蔓延;疏散通道应尽可能短直,并配备足够的排烟设备。
4. 自动控制系统自动控制系统是保证火灾防烟排烟系统有效运行的关键。
使用控制面板和传感器,系统可自动检测火灾、控制防烟设备的开关、监控烟雾浓度等。
二、火灾防烟排烟系统在消防工程中的重要性1. 保护人员生命安全火灾发生时,烟雾往往是导致伤亡的主要原因之一。
通过合理设计和安装火灾防烟排烟系统,可以迅速将烟雾排出建筑物,为人员提供良好的逃生通道,降低伤亡风险。
2. 控制火灾蔓延速度火灾防烟排烟系统能够将火灾现场划分为若干个独立的防烟分区,有效遏制火势蔓延,减缓火灾蔓延速度,为消防人员提供扑灭火灾的时间窗口。
3. 保护财产损失火灾不仅对人员构成威胁,也会对建筑物和财产造成严重损失。
火灾防烟排烟系统通过控制烟雾扩散,降低热量积聚,减少火灾对建筑物和财产的破坏程度。
防排烟知识点总结随着建筑设计和消防技术的不断发展,防排烟系统在建筑物中的重要性日益凸显。
防排烟系统可以有效地排除火灾烟气,保护人员的生命安全,减少火灾的损失。
因此,了解防排烟系统的知识对于建筑物的设计、施工和日常管理都非常重要。
本文将就防排烟系统的相关知识进行总结,希望对读者有所帮助。
一、防排烟系统的作用防排烟系统是建筑物消防系统的重要组成部分,其主要作用包括以下几点:1. 排除烟气在火灾发生时,防排烟系统可以通过通风设备将建筑物内部的烟气排出,有效地减少烟气对人员的危害,保护人员的生命安全。
2. 控制火灾蔓延防排烟系统可以通过调节室内空气流动,控制火灾的蔓延速度,减少火灾造成的损失。
3. 维持通风防排烟系统可以在日常使用中保持室内空气的流通,提高室内空气质量,保障人员的健康。
二、防排烟系统的类型根据不同的工作原理和设计要求,防排烟系统可以分为以下几种类型:1. 自然排烟系统自然排烟系统主要依靠自然通风原理,通过设置相应的通风口和排烟口,利用室内外气压差异来排除烟气。
这种系统一般适用于小型建筑物和低层建筑,成本低、维护简单,但排烟效果有限。
2. 机械排烟系统机械排烟系统通过安装排烟风机、排烟管道等设备,利用机械力来排除烟气。
这种系统适用于大型建筑物和高层建筑,排烟效果好,但维护和运行成本较高。
3. 混合排烟系统混合排烟系统是自然排烟系统和机械排烟系统的结合,根据建筑物的具体情况和需要,采用不同的排烟方式,以达到最佳的防排烟效果。
三、防排烟系统的设计要点在设计防排烟系统时,需要考虑以下几个要点:1. 排烟口的设置排烟口的位置和数量直接影响防排烟系统的效果,应根据建筑物的结构和功能确定合适的位置和数量,并确保排烟口的通风性能满足要求。
2. 排烟通风道的设计排烟通风道的设计应考虑烟气的排除效率和通风效果,通风道的布局、尺寸和材料应符合相关标准和安全要求。
3. 排烟风机的选择排烟风机是防排烟系统的核心设备,其选择应考虑建筑物的类型、规模和使用要求,确保排烟风机的性能和运行可靠性。
防/排烟系统——防烟系统:自然通风~、机械加压送风~;排烟系统:自然排烟~、机械排烟~【001】自然通风系统and自然排烟系统“定义”即,可开启外窗的自然通风系统or自然排烟系统,是经济且有效的防烟or排烟方式,优先采用该方式【002】自然通风系统and自然排烟系统“原理”(1)自然通风~利用热压and风压的作用、不消耗机械动力、经济通风方式(2)自然排烟~利用热烟气流的浮力and外部风的作用、经济/简单/易操作、不需要动力及专用设备。
自然排烟口排放速率主要取决于烟气的厚度、温度【003】自然通风系统and自然排烟系统“选择”(1)自然通风~可选场所:防烟就是控制烟气不进入“疏散楼梯、前室/合用前室”等安全区域1)H≤50m公/工建和H≤100m住宅防烟楼梯间前室/合用前室、消防电梯前室《独合2室自然防:50公工100宅》2)独合2室符合下列条件之一,楼梯间可不设防烟《独合2室,不设防烟楼梯间:全敞阳凹or双向2-3窗or加压送风顶或墙》①“独合2室”采用全敞开的阳台/凹廊②“独合2室”具有≥2个不同朝向的可开启外窗且外窗有效S独立前室≥2m2合用前室≥3m2③“独合2室”采用机械加压送风系统且加压送风口设在“独合2室”顶部或正对前室入口的墙面(2)自然排烟~可选场所《5类自然排:多建and中庭、烟口S>2%区、4类3人非-短道or顶开口、-K汽修敞开汽》1)∵高建受自然条件影响较大,许多场所无法满足自然排烟∴高建一般机械排烟;多建一般自然排烟2)中庭可采用自然排烟,不具备自燃排烟条件或净高>12m应机械排烟3)自然排烟口总S>防烟分区S*2%宜采用自然排烟4)四类隧道和行人/非机动车三类隧道可不设排烟设施。
短隧道或隧道沿途顶部开设通风口可采用自然排烟5)敞开式汽库和建筑S<1000m2 -1层汽/修库,其进出口能直接排烟且进出口S≤1个防烟分区S且库内最不利点到汽车坡道口应≤30m,可不设排烟设施。
二级消防工程师考点:地下建筑的防排烟系统设计二级消防工程师考点:地下建筑的防排烟系统设计地下建筑的防排烟系统设计要求及要点,地下建筑防排烟系统常见问题你知道多少?下面是店铺整理的相关内容,欢迎阅读参考!设置要求及要点对于地下建筑防排烟系统的设置问题,我国有具体的要求和规范规定。
一般地下建筑防排烟系统主要包括机械送风、自然排风以及机械排烟等形式。
同时,在地下建筑房间装饰过程中,应该进行控制或降低可燃材料的使用。
对其防火防烟进行有效的划分或调整,有效控制和阻止地下建筑烟气的排放或扩散。
另外,我国对于地下建筑面积>50平方米,且对于地下建筑可燃物摆放较多的房间以及停留过多人员的房间,应该对其设置机械排烟基础设施。
此外,依据GB50016-2014《建筑设计防火规范》(以下简称《建规》),对于地下建筑不具有自然排烟的状况下,其地下建筑面积>200平方米,或一个房间其面积>50平方米的,一般设置机械排烟基础设施。
对于地下建筑由于其满足自然排烟条件,却地下空间又较为封闭的建筑,应设置机械防排烟系统。
地下建筑防排烟系统设置要点如下:1、补风口与排烟口的设置地下建筑密闭性较强,为了保证正常的`排烟效果,一般应设置补风。
补风口与排烟口的设置是一个重要问题。
设置要点为:①补风口可设置在本防烟分区内,也可设置在其他防烟分区内,当补风口与排烟口设置在同一防烟分区内时,补风口应设在储烟仓下沿以下,且补风口应与储烟仓、排烟口保持尽可能大的间距,这样才不会扰动烟气,也不会使冷热气流对撞,造成烟气的混流;②补风口与排烟口水平距离不应<5m;③排烟口的大小不应简单按连接风管的管径确定,应当按有效通风面积计算确定;④对于地面竖井或者外墙的排烟口应该按照《建规》规定对其进行标明尺寸和高度等。
2、排烟风机房设置为保证排烟风机在排烟工作条件下,能正常连续运行30min,防止风机直接被火焰威胁,就必须有一个安全的空间放置排烟风机。
防排烟系统关键知识点总结(二)
今天我们继续学习防排烟系统这一章节的知识点。
1.活动挡烟垂壁的调试:模拟火灾,响应区域火灾报警后,同一防烟分区内挡烟垂壁应在60s内联动下降到设计高度。
2.自动排烟窗的调试:模拟火灾,相应区域火灾报警后,同一防烟分区内排烟窗应能联动开启,完全开启时间应在60s内或小于烟气充满储烟仓时间内。
3.送风机、排烟风机的调试:手动开启风机时,风机应能运转2.0h,叶轮旋转方向应正确、运转平稳、无异常振动与声响。
4.机械加压送风系统风速及余压的调试:
(1)应选取送风系统末端所对应的送风最不利的三个连续楼层模拟起火层及其上下层,封闭避难层(间)仅需选取本层,调试送风系统使上述楼层的楼梯间、前室及封闭避难层(间)的风压值及疏散门的门洞断面风速值与设计值的偏差不大于10%。
(2)对楼梯间和前室的调试应单独分别进行,且互不影响。
(3)余压值:前室、封闭避难层(间)与走道之间的压差应为25-
30Pa;楼梯间与走道之间的压差应为40-50Pa。
(4)门洞断面风速:当楼梯间和独立前室、共用前室、合用前室均机械加压送风时,通向楼梯间和独立前室、共用前室、合用前室疏散门的门洞断面风速均不应小于0.7m/s;当消防电梯前室机械加压送风时,通向消防电梯前室门的门洞断面风速不应小于1.0m/s;当楼梯间机械加压送风、只有一个开启门的独立前室不送风时,通向楼梯间疏散门的门洞断面风速不应小于1.0m/s。