销售区销售状况分析表
- 格式:docx
- 大小:13.30 KB
- 文档页数:2
店铺销售数据分析1服装零售店铺数据分析常规应用数据分析的工具,为表格——日报、周报、月报、季报,最常见的是日报表、周报表。
例如:某服装店铺的销售日报表(通类规范报表)在这张销售日报表中,完整地将服装店铺当日销售的款式、色彩、码型、价格,以及总量的进、销、存记录下来。
服装销售/管理人员,拿到这张表格后,首先应关注该店铺今日的进、销、存总量是否符合正常状态?库存的货量偏多还是偏少?然后关注今日销售的金额是上升还是下降?与同期数据对比并结合天气状况是否正常?如果不正常(无论是销售减少/销售增加)分析具体原因?今日销售的件数是多少?结合销售金额,分析其销售的平均单价,属于低/高/中等价位线?分析原因?再分析具体销售的明细,如:畅销的款式、畅销的颜色、集中销售的码型以及对应的店铺库存,根据销售趋势和未来天气的预测,确定畅销款的补货情况,并最好与店长进行电话沟通顾客消费的情况。
以便做到对该店铺的销售状况清晰明了,并有效补充货源,进一步提升店铺的销售。
例如:某服装店铺,(经营面积80平米)夏季产品平均价位在500-800元,时尚风格定位。
8月25日:销售6080元,销售件数46件,当日进货350件,店铺现库存1200件;其中销售排名第1的是:M601890,白色,225元/件,销售5件。
从当日销售的平均价位线来看,6080/46=132元,而本身的定位是500-800元,可见该店铺在进行大规模的促销打折活动。
促销活动期间,货品的充足很关键,在80平米的店铺库存1200件,那么1200/80=15件,即每平方米的货品量15件,此数量应该是十分充足的。
在促销活动中,服装销售应该是款少量大。
从畅销款的销售来看,在1200件货品中,最畅销的仅销售5件。
就需要分析为什么各款式销售量不大,并且各款式销售比较平均?需要进一步详细分析该店铺各款式对应的数量,铺货的结构是否合理?从畅销前10名,可看出销售比较集中的价位线是什么?再对应该店铺现有货品的价位线进行分析,如果销售比较集中的价位占总体货品的比例60%以上,基本是吻合市场的销售需求的。
销售工作分析表格(表一)—(表五)二0一0年销售工作分析表格(一)全年销售任务计划表产品名称和上年和上年规格计划销量销售任务分解(区域、店、个人)费用销量比费用比销售措施、方法较±%较±%(可另附说明)填报部门:市场部上报部门:分管副总考核办市场部经理:年月日二0一0年销售工作分析表格(二)()月销售任务计划表产品名称计划计划规格销量费用占全年任务%费用销量%比率比上比上月销月费量用±%±%与上月费用销量%比率增减保障措施、方法合计总总额:额:(可另附说明)填报部门:各销售部门及促销员、商行营业员、美容师上报部门:分管副总考核办市场部经理:年月日二0一0年销售工作分析表格(三)()月销售完成情况分析表占全产品规格本月本月年销名称销量费用售任务%累计已完成全年任务%费用与计销划销量%量比率±%与计划费用±%与计划占全年任务±%增减与上月费用销量%比率增减与去销量、费用变化原因及应采取的改进措施年平均费用销量%比率增减(可另附说明)填报部门:各销售部门及促销员、商行营业员、美容师上报部门:分管副总考核办市场部经理:年月日二0一0年销售工作分析表格(四)新市场开拓(促销活动)计划审批表活动地点时间总负责人活动内容安排、措施预计经费协作部门、预期目标(销分管副总审批人员量、店面数量)填报部门:总负责人上报部门:分管副总考核办总负责人:年月日二0一0年销售工作分析表格(五)新市场开拓(促销活动)总结分析表实际目标达成情况与预期目标比较分析实际发生经费与预期经费分析对活动的总体评定及改进建议(可另附说明)填报部门:总负责人上报部门:分管副总考核办总负责人:年月日。
销售额和采购额统计表摘要:一、引言二、销售额统计分析1.总体销售额概述2.各产品销售额占比3.销售额同比增长情况4.区域销售额分布三、采购额统计分析1.总体采购额概述2.各供应商采购额占比3.采购额同比增长情况4.物料采购额分布四、销售与采购关联分析1.畅销产品与采购额的关系2.区域销售与采购的关系3.供应商与销售额的关系五、结论与建议1.销售额与采购额的合理匹配2.优化供应商管理3.针对性的市场拓展策略4.畅销产品生产与采购策略正文:一、引言随着市场竞争的加剧,对企业销售额和采购额的统计分析成为衡量企业经营状况的重要手段。
本文将深入剖析销售额和采购额统计表,为企业管理层提供有益的经营决策依据。
二、销售额统计分析1.总体销售额概述:根据统计表数据,2022年1-9月份企业销售额达到10亿元,相较于去年同期增长10%。
2.各产品销售额占比:产品A销售额占比最高,达到35%,产品B、C、D销售额占比分别为20%、25%和10%。
3.销售额同比增长情况:与去年同期相比,产品A、B销售额分别增长20%和15%,产品C、D销售额略有下降。
4.区域销售额分布:华东地区销售额最高,占比40%,华北、华南、华中地区销售额占比分别为25%、20%和15%。
三、采购额统计分析1.总体采购额概述:2022年1-9月份企业采购额为8亿元,同比增长5%。
2.各供应商采购额占比:供应商A采购额占比最高,达到30%,供应商B、C、D采购额占比分别为20%、25%和15%。
3.采购额同比增长情况:与去年同期相比,供应商A、B采购额分别增长10%和8%,供应商C、D采购额分别下降5%和3%。
4.物料采购额分布:原材料采购额占比最高,达到50%,其次为包装材料、生产设备等。
四、销售与采购关联分析1.畅销产品与采购额的关系:畅销产品A的采购额占总体采购额的45%,企业应确保畅销产品的稳定供应。
2.区域销售与采购的关系:针对不同区域的市场需求,优化采购策略,实现销售与采购的平衡。
各部门销售额、变动费、固定费分析表介绍一家成功的企业必须具备精细的财务管理,其中核心数据包括各部门的销售额、变动费用和固定费用。
通过分析这些数据,企业可以了解业务发展的状况,及时进行调整并制定更好的战略。
因此,本文将从各部门的销售额、变动费用、固定费用三个方面,对企业的财务状况进行分析。
各部门销售额分析销售额是企业生产经营的核心指标之一。
对于销售额的分析,可以了解每个部门的业务表现及其对企业整体销售额的贡献。
同时,可以根据数据对业务进行精细化管理,为企业的战略制定提供参考。
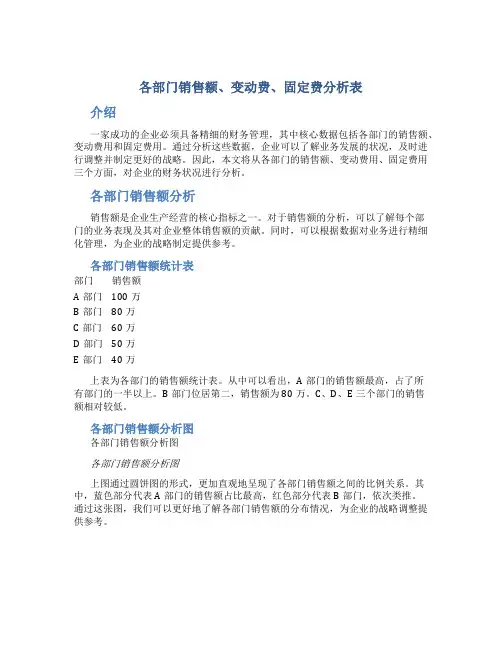
各部门销售额统计表部门销售额A部门100万B部门80万C部门60万D部门50万E部门40万上表为各部门的销售额统计表。
从中可以看出,A部门的销售额最高,占了所有部门的一半以上。
B部门位居第二,销售额为80万。
C、D、E三个部门的销售额相对较低。
各部门销售额分析图各部门销售额分析图各部门销售额分析图上图通过圆饼图的形式,更加直观地呈现了各部门销售额之间的比例关系。
其中,蓝色部分代表A部门的销售额占比最高,红色部分代表B部门,依次类推。
通过这张图,我们可以更好地了解各部门销售额的分布情况,为企业的战略调整提供参考。
变动费用分析变动费用是企业生产经营中不可避免的费用。
通过对各部门变动费用的分析,可以了解业务发展所需的费用及其占比。
从而帮助企业精准控制成本,提高业务效率。
各部门变动费用统计表部门营销费用采购成本生产成本运输费用A部门20万30万40万10万B部门15万25万30万10万C部门10万20万25万5万D部门5万10万20万5万E部门5万5万10万2万上表为各部门变动费用统计表。
从中可以看出,各部门的变动费用类型及其所占比例。
其中,各部门营销费用所占比例较高,对企业的业务发展非常重要。
由于变动费用的金额和比例不同,因此,对不同部门和不同类型费用的控制也需要因情况而异。
各部门变动费用分析图各部门变动费用分析图各部门变动费用分析图上图为各部门变动费用分析图。
销售收入分析表销售收入分析表是企业用来记录、分析和总结销售收入的重要工具。
它展示了企业在一定时期内实现的销售收入情况,并提供了重要的统计数据和指标,帮助企业了解销售业绩的发展趋势,找出问题所在并做出相应的调整。
本文将按照销售收入分析表的格式,对销售收入的重要指标进行论述和分析。
一、销售收入概述销售收入是企业从销售商品或提供服务中所获得的货币收入总额。
它是企业运营活动的核心部分,直接影响企业的盈利能力和发展潜力。
在销售收入分析表中,一般会包括以下内容:1. 销售额:指企业在一定时期内通过销售商品或提供服务所实现的总收入额。
2. 销售成本:指企业在销售商品或提供服务过程中发生的与销售有直接关系的支出,如原材料成本、人工成本、运输成本等。
3. 毛利润:毛利润等于销售额减去销售成本,是企业从销售活动中所获得的净利润。
4. 销售费用:指企业为了促进销售所发生的各种支出,如广告费、促销费用、销售人员工资等。
5. 销售净收入:销售净收入等于毛利润减去销售费用,是企业实际所获得的净收入。
二、销售收入分析销售收入分析表提供了对销售收入各项指标的详细分析,帮助企业了解销售业绩的优劣及原因,并针对问题制定相应的解决方案。
下面将对销售收入分析中的几个重要指标进行论述和分析。
1. 销售额及增长率销售额是衡量企业销售活动规模的重要指标,它直接反映了企业在市场上的竞争力和影响力。
在销售收入分析表中,销售额通常与上一时期的销售额进行对比,计算出销售额的增长率。
通过分析销售额及增长率,企业可以了解到销售额的变化趋势,判断市场需求的变化及对企业销售业绩的影响。
如果销售额呈现稳步增长,说明企业在市场上的表现较好;如果销售额呈下降趋势,可能是市场竞争激烈或产品需求下降等问题所致。
企业应及时采取相应措施,提高市场竞争力,增加销售额。
2. 毛利率及变动分析毛利率是企业盈利能力的重要指标,它表示企业销售额中实际获得的净利润占销售额的比例。
在销售收入分析表中,毛利率可以与上一时期的毛利率进行对比,计算出毛利率的变动情况。
超市门店销售分析数据大全一、总体销售情况1. 销售额:根据最新数据显示,本超市门店在最近一个月内的销售额为X万元,同比增长了Y%。
2. 销售量:本月超市门店的销售量为Z件,同比增长了W%。
3. 客单价:本月超市门店的客单价为A元,同比增长了B%。
二、各类商品销售情况1. 食品类:食品类商品销售额为X1万元,占总销售额的Y1%;销售量为Z1件,占总销售量的W1%。
2. 日用品类:日用品类商品销售额为X2万元,占总销售额的Y2%;销售量为Z2件,占总销售量的W2%。
3. 服装类:服装类商品销售额为X3万元,占总销售额的Y3%;销售量为Z3件,占总销售量的W3%。
4. 家电类:家电类商品销售额为X4万元,占总销售额的Y4%;销售量为Z4件,占总销售量的W4%。
5. 其他类:其他类商品销售额为X5万元,占总销售额的Y5%;销售量为Z5件,占总销售量的W5%。
三、畅销商品分析1. 本月最畅销的商品是商品A,销售额为X6万元,销售量为Z6件。
2. 本月最畅销的前五名商品分别是商品A、商品B、商品C、商品D和商品E。
四、滞销商品分析1. 本月最滞销的商品是商品F,销售额为X7万元,销售量为Z7件。
2. 本月最滞销的前五名商品分别是商品F、商品G、商品H、商品I和商品J。
五、促销活动效果分析1. 本月举办的促销活动有A活动、B活动和C活动。
2. 促销活动A的销售额为X8万元,占总销售额的Y8%;销售量为Z8件,占总销售量的W8%。
3. 促销活动B的销售额为X9万元,占总销售额的Y9%;销售量为Z9件,占总销售量的W9%。
4. 促销活动C的销售额为X10万元,占总销售额的Y10%;销售量为Z10件,占总销售量的W10%。
六、客户满意度分析1. 本月客户满意度调查结果显示,客户满意度为A%。
2. 客户满意度高的原因分析:商品质量好、服务态度好、购物环境舒适等。
3. 客户满意度低的原因分析:商品种类少、价格偏高、服务态度差等。
市场销售数据分析表在当今竞争激烈的商业环境中,了解市场销售数据对于企业的成功至关重要。
通过分析销售数据,企业可以获取有关市场趋势、客户需求、产品受欢迎程度和销售策略效果的重要信息。
本文将探讨如何创建和分析市场销售数据分析表,以便企业更好地理解其销售数据并制定更有效的战略。
1、确定分析目标您需要明确分析销售数据的目标。
这可能包括确定最畅销的产品、了解客户购买行为、识别销售趋势或评估营销活动的效果。
确定目标将有助于您选择正确的分析工具和指标。
2、收集数据收集所需的数据是分析销售数据的首要任务。
您需要收集各种类型的数据,包括销售记录、客户购买行为数据、市场趋势数据和竞争对手的销售数据等。
您还可以收集有关营销活动效果的数据,例如广告转化率、社交媒体互动数据等。
3、创建销售数据分析表一旦收集到数据,您可以使用电子表格软件(如Microsoft Excel或Google Sheets)创建销售数据分析表。
该表应包含以下列:1、产品名称2、销售数量3、销售额4、销售时间5、客户信息(例如地区、年龄、性别等)6、营销活动信息(例如促销活动、广告投放等)根据您的分析目标,您还可以添加其他列,例如产品利润率、客户反馈等。
4、分析销售数据现在,您可以使用电子表格软件中的功能来分析销售数据。
以下是一些常见的分析方法:1、计算平均销售值、总销售额、总销售数量等指标。
2、按产品、地区、客户类型或其他标准对数据进行分组和汇总。
3、识别销售趋势和周期性模式。
4、比较不同产品或市场的销售表现。
5、分析客户购买行为和反馈。
5、制定战略和行动计划根据分析结果,您可以制定相应的战略和行动计划。
例如:1、如果某些地区的销售额较高,您可以考虑在这些地区增加营销活动。
2、如果某种产品的销售额较低,您可以考虑调整价格或促销策略。
3、如果发现某种产品的利润率较高,您可以考虑增加库存或扩大生产。
4、如果某些客户的反馈较差,您可以考虑改善客户服务或产品质量。
业务员周总结销售数据分析报告一、销售数据概述本周,我作为业务员在销售工作中取得了一些令人满意的成绩。
通过对销售数据的详细分析和总结,发现了一些潜在的销售机会和问题,并提出了相应的改进措施。
二、销售数据分析1. 区域销售额对比根据销售数据分析,我发现不同区域的销售额存在较大差异。
东部地区的销售额最高,占比约为40%,而中部和西部地区的销售额较低,分别只占30%和20%。
这表明我们在东部地区的市场份额较大,但在中部和西部地区存在潜在的市场扩展空间。
2. 客户类型销售占比通过对客户类型的销售数据分析,我发现公司的主要客户类型为企业客户,占总销售额的70%。
而个人客户和政府机构客户的销售额较低,分别只占10%和20%。
基于这一发现,我们可以进一步关注企业客户,并采取一些措施提升个人客户和政府机构客户的销售额。
3. 产品销售排名对产品销售排名进行分析后发现,我们的畅销产品是A型产品,其占据了销售额的50%。
B型产品和C型产品分别占据了30%和20%的销售额。
基于这一销售数据,我们可以考虑进一步加强A型产品的推广,提高B型产品和C型产品的销售额。
三、销售机会和问题1. 销售机会:通过销售数据分析,我发现了一些销售机会的潜在领域。
首先,通过对不同区域销售额的对比分析,发现中部和西部地区的市场份额尚未充分开发,可以进一步加大营销和推广力度,扩大在这些地区的市场份额。
其次,个人客户和政府机构客户的销售额较低,可以通过制定个性化服务方案,更好地满足他们的需求,从而提升销售额。
2. 销售问题:销售数据分析还揭示了一些问题。
首先,销售额较低的B型产品和C型产品需要进一步研究市场需求并优化产品特点,以提升其竞争力。
其次,销售团队应加强市场调研和竞争对手分析,了解行业发展趋势和竞争状况,从而更好地制定销售策略。
四、改进措施基于以上销售数据分析结果,我提出了以下改进措施以进一步提升销售业绩:1. 加强中部和西部地区市场开发,增加市场份额;2. 制定针对个人客户和政府机构客户的个性化销售方案,提高销售额;3. 对B型产品和C型产品进行市场调研,分析市场需求并优化产品特点;4. 加强市场调研和竞争对手分析,制定更精准的销售策略。
销售报表模板样板一、报表封面报表名称:公司销售报表编制部门:销售部编制日期:____年__月__日报表周期:本月审核人:_______制作人:_______二、销售概况1. 销售总额:本月销售总额为人民币____万元,同比增长(或下降)__%。
2. 销售目标完成情况:本月销售目标为人民币____万元,实际完成销售总额占目标的__%。
3. 销售趋势分析:本月销售业绩较上月(或去年同期)呈现出(增长/下降)趋势,主要原因为(请简要说明)。
三、产品销售情况1. 产品类别销售额占比:产品A:销售额为人民币____万元,占比__%;产品B:销售额为人民币____万元,占比__%;产品C:销售额为人民币____万元,占比__%;其他产品:销售额为人民币____万元,占比__%。
2. 畅销产品分析:畅销产品TOP3:请列出本月销售额最高的三款产品,并简要分析其销售原因。
四、区域销售情况1. 各区域销售额占比:区域A:销售额为人民币____万元,占比__%;区域B:销售额为人民币____万元,占比__%;区域C:销售额为人民币____万元,占比__%;其他区域:销售额为人民币____万元,占比__%。
2. 区域销售亮点:五、客户分析1. 新客户开发情况:本月新开发客户数量为____家,同比增长(或下降)__%。
2. 客户满意度调查:本月客户满意度为__%,较上月(或去年同期)上升(或下降)__个百分点。
3. 重点客户维护情况:请列出本月重点维护的客户名单,并简要说明维护措施及成效。
六、销售团队建设1. 团队人员结构:本月销售团队总人数为____人,其中管理人员__人,业务人员__人。
2. 人员变动情况:本月入职__人,离职__人,人员流动率为__%。
3. 团队培训与激励:请简要介绍本月销售团队的培训及激励措施,以及取得的成效。
七、市场动态与竞品分析1. 市场趋势:本月市场整体呈现出(活跃/平稳/低迷)的趋势,主要影响因素包括(宏观经济、行业政策、市场需求等)。