高中物理选修3-3知识点整理
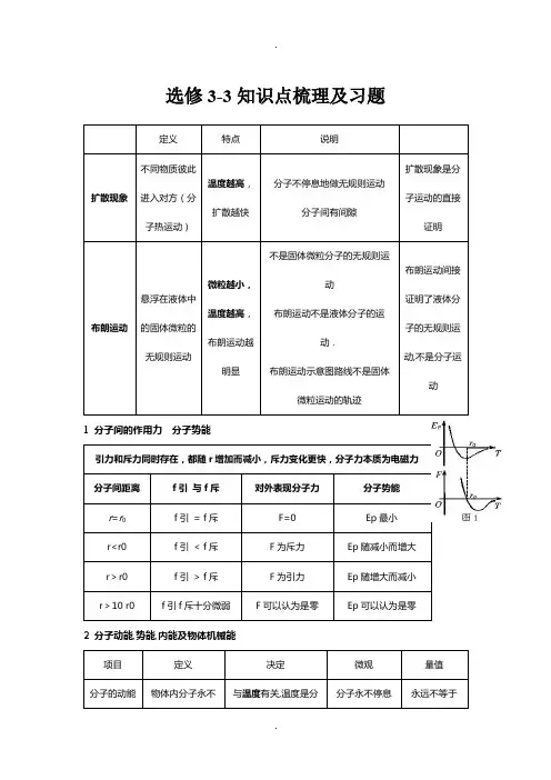
- 格式:doc
- 大小:80.50 KB
- 文档页数:4
高中物理选修3-3知识点第一章分子动理论第二章固体、液体和气体第三章热力学定律及能量守恒2012年8月第1课时分子动理论一、要点分析1.命题趋势本部分主要知识有分子热运动及内能,在09年高考说明中,本课时一共有五个考点,分别是:1.物质是由大量分子组成的阿伏加德罗常数;2.用油膜法估测分子的大小(实验、探究);3.分子热运动布朗运动;4.分子间作用力;5.温度和内能.这五个考点的要求都是I级要求,即对所列的知识点要了解其内容及含义,并能在有关问题中识别和直接应用。
由于近几年《考试说明》对这部分内容的要求基本没有变化,江苏省近几年的考题中涉及到了几乎所有的考点, 试题多为低档题,中档题基本没有。
分子数量、质量或直径(体积)等微观的估算问题要求有较强的思维和运算能力。
分子的动能和势能、物体的内能是高考的热点。
2.题型归纳随着物理高考试卷结构的变化,所以估计今后的高考试题中,考查形式与近几年大致相同:多以选择题、简答题出现。
3.方法总结(1)对应的思想:微观结构量与宏观描述量相对应,如分子大小、分子间距离与物体的体积相对应;分子的平均动能与温度相对应等;微观结构理论与宏观规律相联系,如分子热运动与布朗运动、分子动理论与热学现象。
(2)阿伏加德罗常数在进行宏观和微观量之间的计算时起到桥梁作用;功和热量在能量转化中起到量度作用。
(3)通过对比理解各种变化过程的规律与特点,如布朗运动与分子热运动、分子引力与分子斥力及分子力随分子间距离的变化关系、影响分子动能与分子势能变化的因素、做功和热传递等。
4.易错点分析(1)对布朗运动的实质认识不清布朗运动的产生是由于悬浮在液体中的布朗颗粒(即固体小颗粒)不断地受到液体分子的撞击,是小颗粒的无规则运动。
布朗运动实验是在光学显微镜下观察到的,因此,只能看到固体小颗粒而看不到分子,它是液体分子无规则运动的间接反映。
布朗运动的剧烈程度与颗粒大小、液体的温度有关。
布朗运动永远不会停止。
选修3-3知识点归纳 2017-11-15一、分子动理论1、物体是由大量分子组成:阿伏伽德罗第一个认识到物体是由分子组成的。
①分子大小数量级10-10m ②A N M m 摩分子=(对固体液体气体) A N V V 摩分子=(对固体和液体) 摩摩物物V M V m ==ρ2、油膜法估测分子的大小: ①SV d 纯油酸=,V 为纯油酸体积,而不能是油酸溶液体积。
②实验的三个假设(或近似):分子呈球形;一个一个整齐地紧密排列;形成单分子层油膜。
3、分子热运动:①物体内部大量分子的无规则运动称为热运动,在电子显微镜才能观察得到。
②扩散现象和布朗运动证实分子永不停息作无规则运动,扩散现象还说明了分子间存在间隙。
③布朗运动是固体小颗粒在液体或气体中的运动,反映了液体分子或气体分子无规则运动。
颗粒越小、温度越高,现象越明显。
从阳光中看到教室中尘埃的运动不是布朗运动。
4、分子力:①分子间同时存在引力和斥力,都随距离的增大而减小,随距离的减小而增大,斥力总比引力变化得快。
②当r=r 0=10-10m 时,引力=斥力,分子力为零;当r>r 0,表现为引力;当r<r 0,表现为斥力。
③从无穷远到不能再靠近的距离过程中,分子力先增大,再减小,再增大。
④当r ≥10r 0=10-9m 时,分子力忽略不计,理想气体分子距离大于10-9m ,故不计分子力。
⑤两块纯净的铅压紧,它们会“粘”在一起,说明分子间存在引力,但破碎的玻璃不能重新拼接在一起不是因为其分子间存在斥力。
5、物体内能:①物体内能:物体所有分子做热运动的动能和分子势能的总和。
②温度是物体分子热运动的平均动能的标志。
③分子势能与分子间距离有关,分子间距离与体积有关,所以分子势能与体积有关,分子势能可类比弹簧弹性势能,原长相当于r 0位置。
两分子从很远处移到不能再靠近的距离过程中,分子势能先减小后增大。
④理想气体:理想化模型(与质点和点电荷一样),理想气体忽略分子间的作用力和分子势能,理想气体的内能只取决于温度。
物理选修3-3知识点总结物理选修3-3是高中物理的一门选修课程,本文将对该课程中的重要知识点进行全面总结。
这些知识点包括电磁感应、电磁波和粒子物理等内容。
一、电磁感应1. 法拉第电磁感应定律:当导体相对磁场运动或磁场变化时,导体中将产生感应电动势。
2. 感应电动势的大小与导体的速度、磁感应强度以及导体的长度有关,可以用法拉第电磁感应定律进行计算。
3. 感应电动势的方向遵循楞次定律,即感应电流的磁场方向与原磁场方向相反,以保持磁通量守恒。
4. 电磁感应的应用包括发电机、变压器和感应炉等。
二、电磁波1. 电磁波的特点:电磁波由电场和磁场交替变化而形成,能够在真空和介质中传播,具有相同的传播速度。
2. 电磁波的分类:根据波长不同,电磁波可分为无线电波、微波、红外线、可见光、紫外线、X射线和γ射线。
3. 光的干涉和衍射:当光通过一些特定的物体时,会发生干涉和衍射现象,这些现象证明了光的波动性质。
4. 光的粒子性:根据光的光量子说,光可以看作粒子形式的能量传播。
三、粒子物理1. 基本粒子:粒子物理研究了构成宇宙的基本粒子,常见的基本粒子包括夸克、轻子、强子和介子等。
2. 模型:粒子物理的标准模型揭示了基本粒子的组成和相互作用方式,包括强力、弱力、电磁力和引力等。
3. 夸克色荷:夸克有三种“颜色”,即红色、蓝色和绿色。
夸克组合形成介子和强子。
四、其他1. 电磁场的相互作用:电磁场与电荷之间存在相互作用,电磁场的强度与电荷的数量和距离有关。
2. 恒星能源:恒星的能量来源于核聚变,核聚变反应产生的能量维持了恒星的持续亮度和运行。
3. 核能与核反应:核能是一种巨大的能量,核裂变和核聚变是核能释放的两种方式。
总结:物理选修3-3涵盖了电磁感应、电磁波和粒子物理等知识点。
电磁感应定律和法拉第电磁感应定律是电磁感应的基础,应用广泛。
电磁波具有特定的波长和频率,可通过干涉和衍射进行研究。
粒子物理关注基本粒子及其相互作用,标准模型是粒子物理研究的理论基础。
人教版高中物理选修3—3知识点总结第七章 分子动理论第一节 物体是由大量分子组成的一、实验:用油膜法估测分子的大小 二、分子的大小 阿伏加德罗常数1.分子的大小:除了一些有机物质的大分子外,多数分子大小的数量级为10-10m 。
2.阿伏加德罗常数:N A =6.02×1023_mol -1。
3.两种分子模型 分子 模型意义分子大小或分子间的平 均距离图例球形 模型固体和液体可看成是由一个个紧挨着的球形分子排列而成的,忽略分子间的空隙d =36V 0π(分子大小)立方体 模型 (气体)气体分子间的空隙很大,把气体分成若干个小立方体,气体分子位于每个小立方体的中心,每个小立方体是每个分子占有的活动空间,这时忽略气体分子的大小d =3V 0 (分子间平 均距离)设物质的摩尔质量为M 、摩尔体积为V 、密度为ρ、每个分子的质量为m 0、每个分子的体积为V 0,有以下关系式:(1)一个分子的质量:m 0=MN A=ρV 0。
(2)一个分子的体积:V 0=V N A =MρN A (只适用于固体和液体;对于气体,V 0表示每个气体分子平均占有的空间体积)。
(3)一摩尔物质的体积:V =Mρ。
(4)单位质量中所含分子数:n =N A M 。
(5)单位体积中所含分子数:n ′=N AV 。
(6)气体分子间的平均距离:d = 3VN A 。
(7)固体、液体分子的球形模型分子直径:d =36V πN A ;气体分子的立方体模型分子间距:d = 3VN A。
第二节 分子的热运动一、扩散现象1.定义:不同物质能够彼此进入对方的现象。
2.产生原因:物质分子的无规则运动。
3.意义:反映分子在做永不停息的无规则运动。
二、布朗运动1.概念:悬浮微粒在液体(或气体)中的无规则运动。
2.产生原因:大量液体(或气体)分子对悬浮微粒撞击作用的不平衡性。
3.影响因素:微粒越小、温度越高,布朗运动越激烈。
4.意义:间接反映了液体(或气体)分子运动的无规则性。
选修3-3 热学一、分子动理论1.物体是由大量分子组成的(1)分子的大小①分子直径:数量级是10-10m ; ②分子质量:数量级是10-26kg ;③测量方法:油膜法.(2)阿伏加德罗常数:1 mol 任何物质所含有的粒子数,N A =6.02×1023 mol -1. (3)微观量:分子体积V 0、分子直径d 、分子质量m 0.(4)宏观量:物体的体积V 、摩尔体积V m 、物体的质量m 、摩尔质量M 、物体的密度ρ. (5)关系:①分子的质量:m 0=M N A =ρV mN A②分子的体积:V 0=V m N A =MρN A③物体所含的分子数:N =V V m ·N A =m ρV m ·N A 或N =m M ·N A =ρV M·N A (6)两种模型:①球体模型直径为:d =36V 0π②立方体模型边长为:d =3V 02.分子热运动:一切物质的分子都在永不停息地做无规则运动.(1)扩散现象:相互接触的不同物质彼此进入对方的现象.温度越高,扩散越快,可在固体、液体、气体中进行.(2)布朗运动:①定义:悬浮在液体(或气体)中的小颗粒的永不停息地无规则运动. ②实质:布朗运动反映了液体分子的无规则运动.③决定因素:颗粒越小,运动越明显;温度越高,运动越剧烈. (3)气体分子运动速率的统计分布:①同一温度下,大多数分子具有中等的速率;随温度升高,占总数比例最大的那些分子速率增大.②气体分子运动速率的“三个特点”某个分子的运动是无规则的,但大量分子的运动速率呈现统计规律,如图所示:横轴表示分子速率,纵轴表示各速率的分子数占总分子数的百分比,图像有三个特点:(1)“中间多,两头少”:同一温度下,特大或特小速率的分子数比例都较小,大多数分子具有中等的速率.(2)“图像向右偏移”:速率小的分子数减少,速率大的分子数增加,分子的平均速率将增大,但速率分布规律不变.(3)“面积不变”:图线与横轴所围面积都等于1,不随温度改变.二、内能1.分子动能(1)分子动能:分子热运动所具有的动能;(2)分子平均动能:所有分子动能的平均值.温度是分子平均动能的标志.2.分子势能:由分子间相对位置决定的能,在宏观上分子势能与物体体积有关,在微观上与分子间的距离有关.3.物体的内能(1)内能:物体中所有分子的热运动动能与分子势能的总和.(2)决定因素:温度、体积和物质的量.4.分子力(1)分子间同时存在引力和斥力,且都随分子间距离的增大而减小,随分子间距离的减小而增大,但总是斥力变化得较快.(2)分子力、分子势能与分子间距离的关系分子力曲线与分子势能曲线:分子力F、分子势能E p与分子间距离r的关系图线如图所示(取无穷远处分子势能E p=0):(3)分子力、分子势能与分子间距离的关系①当r>r0时,分子力为引力,当r增大时,分子力做负功,分子势能增加.②)当r<r0时,分子力为斥力,当r减小时,分子力做负功,分子势能增加.③当r=r0时,分子势能最小.5.内能和热量的比较6.分析物体的内能问题应当明确以下四点(1)内能是对物体的大量分子而言的,不存在某个分子内能的说法.(2)决定内能大小的因素为温度、体积、分子数,还与物态有关系.(3)通过做功或热传递可以改变物体的内能.(4)温度是分子平均动能的标志,温度相同的任何物体,分子的平均动能相同.三、温度1.温度的意义(1)宏观上,温度表示物体的冷热程度.(2)微观上,温度是分子平均动能的标志.2.两种温标(1)摄氏温标t:单位℃,把1个标准大气压下,水的冰点作为0 ℃,沸点为100 ℃.(2)热力学温标T:单位K,把-273.15 ℃作为0 K.0 K是绝对零度,低温极限,只能接近不能达到,所以热力学温度无负值.(3)两种温标的关系:T=273.15+t ΔT=Δt第二节固体、液体和气体一、固体1.分类:固体分为晶体和非晶体两类.晶体分单晶体和多晶体.2.晶体与非晶体的比较3.判断晶体与非晶体的“五个要点”(1)只要具有确定熔点的物质必定是晶体,否则为非晶体.(2)只要具有各向异性的物质必定是单晶体,否则为多晶体或非晶体.(3)单晶体只是在某一种物理性质上表现出各向异性.(4)同一物质可能成为不同的晶体或非晶体.(5)晶体与非晶体在一定条件下可以相互转化.二、液体1.液体的表面张力(1)产生原因:表面层中分子间的距离比液体内部分子间的距离大,分子力表现为引力.(2)作用效果:液体的表面张力使液面具有收缩的趋势,使液体表面积趋于最小,而在体积相同的条件下,球形的表面积最小.(3)作用方向:表面张力跟液面相切,跟这部分液面的分界线垂直.(4)影响因素:液体的密度越大,表面张力越大;温度越高,表面张力越小;液体中溶有杂质时,表面张力变小.2.液晶的物理性质(1)具有液体的流动性.(2)具有晶体的光学各向异性.(3)从某个方向上看其分子排列比较整齐,但从另一方向看,分子的排列是杂乱无章的.(4)液晶的特点:液晶既不是液体也不是晶体.液晶既有液体的流动性,又有晶体的物理性质各向异性.三、饱和汽湿度1.饱和汽与未饱和汽(1)饱和汽:与液体处于动态平衡的蒸汽.(2)未饱和汽:没有达到饱和状态的蒸汽.2.饱和汽压(1)定义:饱和汽所具有的压强.(2)特点:液体的饱和汽压与温度有关,温度越高,饱和汽压越大,且饱和汽压与饱和汽的体积无关.3.湿度(1)绝对湿度:空气中所含水蒸气的压强.(2)相对湿度:空气的绝对湿度与同一温度下水的饱和汽压之比.(3)相对湿度公式相对湿度=水蒸气的实际压强同温度水的饱和汽压⎝⎛⎭⎫B =p p s ×100%(4)对相对湿度的理解人对空气湿度的感觉是由相对湿度决定的.当绝对湿度相同时,温度越高,离饱和状态越远,体表水分越容易蒸发,感觉越干燥;气温越低,越接近饱和状态,感觉越潮湿.第三讲 气体一、气体压强的产生与计算1.产生的原因:由于大量分子无规则地运动而碰撞器壁,形成对器壁各处均匀、持续的压力,作用在器壁单位面积上的压力叫做气体的压强.2.决定因素(1)宏观上:决定于气体的温度和体积.(2)微观上:决定于分子的平均动能和分子的密集程度. 3.压强单位:国际单位,帕斯卡(P a )常用单位:标准大气压(a tm );厘米汞柱(cmHg ).换算关系:1a tm =76cmHg≈1.0×105 Pa . 4.平衡状态下气体压强的求法(1)液片法:选取假想的液体薄片(自身重力不计)为研究对象,分析液片两侧受力情况,建立平衡方程,消去面积,得到液片两侧压强相等方程,求得气体的压强.(2)力平衡法:选取与气体接触的液柱(或活塞)为研究对象进行受力分析,得到液柱(或活塞)的受力平衡方程,求得气体的压强.(3)等压面法:在连通器中,同一种液体(中间不间断)同一深度处压强相等.5.加速运动系统中封闭气体压强的求法:选取与气体接触的液柱(或活塞)为研究对象,进行受力分析,利用牛顿第二定律列方程求解. 二、理想气体状态方程1.理想气体(1)宏观上讲,理想气体是指在任何温度、任何压强下始终遵从气体实验定律的气体.实际气体在压强不太大、温度不太低的条件下,可视为理想气体.(2)微观上讲,理想气体的分子间除碰撞外无其他作用力(因此不计分子势能),分子本身没有体积,即它所占据的空间认为都是可以被压缩的空间.2.理想气体的状态方程(1)内容:一定质量的某种理想气体发生状态变化时,压强跟体积的乘积与热力学温度的比值保持不变. (2)公式:p 1V 1T 1=p 2V 2T 2或pV T =C (C 是与p 、V 、T 无关的常量)3.理想气体状态方程与气体实验定律的关系p 1V 1T 1=p 2V 2T 2⎩⎪⎨⎪⎧温度不变:p 1V 1=p 2V 2(玻意耳定律)体积不变:p 1T 1=p 2T 2(查理定律)压强不变:V 1T 1=V 2T2( 盖—吕萨克定律)4.几个重要的推论(1)查理定律的推论:Δp =p 1T 1ΔT(2)盖—吕萨克定律的推论:ΔV =V 1T 1ΔT(3)理想气体状态方程的推论:p 0V 0T 0=p 1V 1T 1+p 2V 2T 2+……(理想气体状态方程的分态公式)5.体状态变化的图象问题第三节 热力学定律与能量守恒一、热力学第一定律和能量守恒定律 1.改变物体内能的两种方式(1)做功; (2)热传递. 2.热力学第一定律(1)内容:一个热力学系统的内能增量等于外界向它传递的热量与外界对它所做的功的和. (2)表达式:ΔU =Q +W 3.对公式ΔU =Q +W 符号的规定4.几种特殊情况(1)若过程是绝热的,则Q =0,W =ΔU ,外界对物体做的功等于物体内能的增加量. (2)若过程中不做功,即W =0,则Q =ΔU ,物体吸收的热量等于物体内能的增加量.(3)若过程的始末状态物体的内能不变,即ΔU =0,则W +Q =0或W =-Q .外界对物体做的功等于物体放出的热量.(4)气体压力做功:体积变化量V P W∆=:做功与热传递在改变内能的效果上是相同的,但是从运动形式、能量转化的角度上看是不同的:做功是其他形式的运动和热运动的转化,是其他形式的能与内能之间的转化;而热传递则是热运动的转移,是内能的转移.5.能的转化和守恒定律(1)内容:能量既不会凭空产生,也不会凭空消失,它只能从一种形式转化为另一种形式,或者从一个物体转移到别的物体,在转化或转移的过程中,能量的总量保持不变.(2)第一类永动机:违背能量守恒定律的机器被称为第一类永动机.它是不可能制成的.二、热力学第二定律1.常见的两种表述(1)克劳修斯表述:热量不能自发地从低温物体传到高温物体.(2)开尔文表述:不可能从单一热库吸收热量,使之完全变成功,而不产生其他影响.2.第二类永动机:违背宏观热现象方向性的机器被称为第二类永动机.这类永动机不违背能量守恒定律,但它违背了热力学第二定律,也是不可能制成的.3.在热力学第二定律的表述中,“自发地”“不产生其他影响”的涵义(1)“自发地”指明了热传递等热力学宏观现象的方向性,不需要借助外界提供能量的帮助.(2)“不产生其他影响”的涵义是发生的热力学宏观过程只在本系统内完成,对周围环境不产生热力学方面的影响.如吸热、放热、做功等.4.热力学第二定律的实质:热力学第二定律的每一种表述,都揭示了大量分子参与宏观过程的方向性,进而使人们认识到自然界中进行的涉及热现象的宏观过程都具有方向性.:热量不可能自发地从低温物体传到高温物体,但在有外界影响的条件下,热量可以从低温物体传到高温物体,如电冰箱;在引起其他变化的条件下内能也可以全部转化为机械能,如气体的等温膨胀过程.5.两类永动机的比较1.下列有关扩散现象与布朗运动的叙述中,正确的是()A.扩散现象与布朗运动都能说明分子在做永不停息的无规则运动B.扩散现象与布朗运动没有本质的区别C.扩散现象突出说明了物质的迁移规律,布朗运动突出说明了分子运动的无规则性规律D.扩散现象和布朗运动都与温度有关E.布朗运动是扩散的形成原因,扩散是布朗运动的宏观表现[解析]扩散现象与布朗运动都能说明分子做永不停息的无规则运动,故A正确;扩散是物质分子的迁移,布朗运动是宏观颗粒的运动,是两种完全不同的运动,故B错误;两个实验现象说明了分子运动的两个不同规律,则C正确;两种运动随温度的升高而加剧,所以都与温度有关,D正确;布朗运动与扩散的成因均是分子的无规则运动,两者之间不具有因果关系,故E错误.[答案]ACD2.分子间的相互作用力由引力与斥力共同产生,并随着分子间距的变化而变化,则下列说法正确的是()A.分子间引力随分子间距的增大而减小B.分子间斥力随分子间距的减小而增大C.分子间相互作用力随分子间距的增大而减小D.当r<r0时,分子间作用力随分子间距的减小而增大E.当r>r0时,分子间作用力随分子间距的增大而减小[解析]分子力和分子间距离的关系图象如图所示,根据该图象可判断分子间引力随分子间距的增大而减小,分子间斥力随分子间距的减小而增大,A、B正确;当r<r0时分子力(图中实线)随分子间距的减小而增大,故D 正确;当r>r0时,分子力随分子间距的增大先增大后减小,故E错误.[答案]ABD3.两个相距较远的分子仅在分子力作用下由静止开始运动,直至不再靠近.在此过程中,下列说法正确的是()A.分子力先增大,后一直减小B.分子力先做正功,后做负功C.分子动能先增大,后减小D.分子势能先增大,后减小E.分子势能和动能之和不变[解析]分子力F与分子间距r的关系是:当r<r0时F为斥力;当r=r0时,F=0;当r>r0时F为引力.综上可知,当两分子由相距较远逐渐达到最近过程中分子力是先变大再变小又变大,A项错误;分子力为引力时做正功,分子势能减小,分子力为斥力时做负功,分子势能增大,故B项正确、D项错误;因仅有分子力作用,故只有分子动能与分子势能之间发生转化,即分子势能减小时分子动能增大,分子势能增大时分子动能减小,其总和不变,C、E项均正确.[答案]BCE4.下列说法正确的是()A.内能不同的物体,温度可能相同B.温度低的物体内能一定小C.同温度、同质量的氢气和氧气,氢气的分子动能大D.一定质量100 ℃的水变成100 ℃的水蒸气,其分子之间的势能增加E.物体机械能增大时,其内能一定增大[解析]物体的内能大小是由温度、体积、分子数共同决定的,内能不同,物体的温度可能相同,故A正确;温度低的物体,分子平均动能小,但分子数可能很多,故B错误;同温度、同质量的氢气与氧气分子平均动能相等,但氢气分子数多,故总分子动能氢气的大,故C正确;当分子平均距离r≥r0,物体膨胀时分子势能增大,故D正确;机械能增大,若物体的温度、体积不变,内能则不变,故E错误.[答案]ACD5.下列说法正确的是()A.内能大的物体含有的热量多B.温度高的物体含有的热量多C.水结成冰的过程中,放出热量,内能减小D.物体放热,温度不一定降低E.物体放热,内能不一定减小[解析]热量是过程量,故A、B错误;水结成冰,分子动能不变,分子势能减小,即内能减小,放出热量,故C正确;晶体凝固时,放出热量,温度不变,故D正确;改变物体的内能有做功和热传递两种方式,故E正确.[答案]CDE6.(2015·高考全国卷℃)下列说法正确的是()A.将一块晶体敲碎后,得到的小颗粒是非晶体B.固体可以分为晶体和非晶体两类,有些晶体在不同方向上有不同的光学性质C.由同种元素构成的固体,可能会由于原子的排列方式不同而成为不同的晶体D.在合适的条件下,某些晶体可以转变为非晶体,某些非晶体也可以转变为晶体E.在熔化过程中,晶体要吸收热量,但温度保持不变,内能也保持不变[解析]将一块晶体敲碎后,得到的小颗粒仍是晶体,故选项A错误.单晶体具有各向异性,有些单晶体沿不同方向上的光学性质不同,故选项B正确.例如金刚石和石墨由同种元素构成,但由于原子的排列方式不同而成为不同的晶体,故选项C正确.晶体与非晶体在一定条件下可以相互转化.如天然水晶是晶体,熔融过的水晶(即石英玻璃)是非晶体,也有些非晶体在一定条件下可转化为晶体,故选项D正确.熔化过程中,晶体的温度不变,但内能改变,故选项E错误.[答案]BCD7.下列说法不正确的是()A.把一枚针轻放在水面上,它会浮在水面上.这是由于水表面存在表面张力的缘故B .在处于失重状态的宇宙飞船中,一大滴水银会成球状,是因为液体内分子间有相互吸引力C .将玻璃管道裂口放在火上烧,它的尖端就变圆,是因为熔化的玻璃在表面张力的作用下,表面要收缩到最小的缘故D .漂浮在热菜汤表面上的油滴,从上面观察是圆形的,是因为油滴液体呈各向同性的缘故E .当两薄玻璃板间夹有一层水膜时,在垂直于玻璃板的方向很难将玻璃板拉开.这是由于水膜具有表面张力的缘故[解析] 水的表面张力托起针,A 正确;B 、D 两项也是表面张力原因,故B 、D 均错误,C 项正确;在垂直于玻璃板方向很难将夹有水膜的玻璃板拉开是因为大气压的作用,E 错误.[答案]BDE8.(2014·高考福建卷)如图为一定质量理想气体的压强p 与体积V 关系图象,它由状态A 经等容过程到状态B ,再经等压过程到状态C .设A 、B 、C 状态对应的温度分别为T A 、T B 、T C ,则下列关系式中正确的是( )A .T A <TB ,T B <T CB .T A >T B ,T B =TC C .T A >T B ,T B <T CD .T A =T B ,T B >T C[解析] 根据理想气体状态方程pV T=k 可知,从A 到B ,温度降低,故A 、D 错误;从B 到C ,温度升高,故B 错误、C 正确.[答案]C9.一定质量的理想气体的状态经历了如图所示的a →b 、b →c 、c →d 、d →a 四个过程,其中bc 的延长线通过原点,cd 垂直于ab 且与水平轴平行,da 与bc 平行,则气体体积在( )A .a →b 过程中不断增加B .b →c 过程中保持不变C .c →d 过程中不断增加D .d →a 过程中保持不变E .d →a 过程中不断增大[解析] 由题图可知a →b 温度不变,压强减小,所以体积增大,b →c 是等容变化,体积不变,因此A 、B 正确;c →d 体积不断减小,d →a 体积不断增大,故C 、D 错误,E 正确.[答案]ABE10.如图,一定量的理想气体从状态a 沿直线变化到状态b ,在此过程中,其压强( )A .逐渐增大B .逐渐增小C .始终不变D .先增大后减小[解析] 法一:由题图可知,气体从状态a 变到状态b ,体积逐渐减小,温度逐渐升高,由pV T=C 可知,压强逐渐增大,故A 正确.法二:由pV T =C 得:V =C p T ,从a 到b ,ab 段上各点与O 点连线的斜率逐渐减小,即1p逐渐减小,p 逐渐增大,故A 正确.[答案]A11.关于热力学定律,下列说法正确的是( )A .为了增加物体的内能,必须对物体做功或向它传递热量B .对某物体做功,必定会使该物体的内能增加C .可以从单一热源吸收热量,使之完全变为功D .不可能使热量从低温物体传向高温物体E .功转变为热的实际宏观过程是不可逆过程[解析] 内能的改变可以通过做功或热传递进行,故A 正确;对某物体做功,物体的内能不一定增加,B 错误;在引起其他变化的情况下,可以从单一热源吸收热量,将其全部变为功,C 正确;在有外界影响的情况下,可以使热量从低温物体传向高温物体,D 错误;涉及热现象的宏观过程都具有方向性,故E 正确.[答案]ACE热力学第一定律说明发生的任何过程中能量必定守恒,热力学第二定律说明并非所有能量守恒的过程都能实现.1.高温物体热量Q 能自发传给热量Q 不能自发传给低温物体2.功能自发地完全转化为不能自发地完全转化为热量3.气体体积V 1能自发膨胀到不能自发收缩到气体体积V 2(较大)4.不同气体A 和B 能自发混合成不能自发分离成混合气体AB12.根据你学过的热学中的有关知识,判断下列说法中正确的是( )A .机械能可以全部转化为内能,内能也可以全部用来做功转化成机械能B .凡与热现象有关的宏观过程都具有方向性,在热传递中,热量只能从高温物体传递给低温物体,而不能从低温物体传递给高温物体C .尽管技术不断进步,热机的效率仍不能达到100%D .制冷机在制冷过程中,从室内吸收的热量少于向室外放出的热量E .第一类永动机违背能量守恒定律,第二类永动机不违背能量守恒定律,随着科技的进步和发展,第二类永动机可以制造出来解析:选ACD.机械能可以全部转化为内能,而内能在引起其他变化时也可以全部转化为机械能,A正确;凡与热现象有关的宏观过程都具有方向性,在热传递中,热量可以自发地从高温物体传递给低温物体,也能从低温物体传递给高温物体,但必须借助外界的帮助,B错误;尽管科技不断进步,热机的效率仍不能达到100%,C正确;由能量守恒知,制冷过程中,从室内吸收的热量与压缩机做的功之和等于向室外放出的热量,故D正确;第一类永动机违背能量守恒定律,第二类永动机不违背能量守恒定律,而是违背了热力学第二定律,第二类永动机不可能制造出来,E错误.。
高中物理选修3-3知识点梳理及习题一、电流和电阻1.电流的概念:电荷在单位时间内通过导体的量。
电流的单位是安培(A),1A等于1C/s。
2.电流的计算:I=Q/t,其中I为电流,Q为通过截面的电荷量,t为通过截面的时间。
3.电阻的概念:材料对电流的阻碍程度。
电阻的单位是欧姆(Ω),1Ω等于1V/A。
4.欧姆定律:U=IR,其中U为电压,I为电流,R为电阻。
5.导体和绝缘体:导体具有较低的电阻,能够很容易地传导电流;绝缘体具有很高的电阻,不容易传导电流。
二、电阻的影响因素1.长度:电阻与电阻长度成正比,R∝l。
2.截面积:电阻与截面积的倒数成正比,R∝1/A。
3.材料电阻率:电阻与材料电阻率成正比,R∝ρ。
4.电阻串联:串联电阻等效电阻等于各电阻的总和。
5.电阻并联:并联电阻等效电阻满足倒数之和的倒数。
三、电压、电流和功率1.电压的概念:电荷的电位差,也称为电势差。
电压的单位是伏特(V),1V等于1J/C。
2.电流和电压的关系:U=IR,其中U为电压,I为电流,R为电阻。
3.功率的概念:单位时间内做功的量。
功率的单位是瓦特(W),1W等于1J/s。
4.功率的计算:P=IV,其中P为功率,I为电流,V为电压。
5.电阻的功率计算:P=I^2R=V^2/R,其中P为功率,I为电流,R为电阻,V为电压。
四、电路中的能量变换1.电源的作用:提供电压差,驱动电荷在电路中流动。
2.电源的类型:干电池、蓄电池、发电机等。
3.电路的分类:串联电路、并联电路和混联电路。
4.串联电路中的电压:串联电路中各电器所接收的电压等于总电压。
5.并联电路中的电流:并联电路中各电器所接受的电流等于总电流。
综合练习题:1.一根电阻为10Ω的导线中通过电流2A,求导线两端的电压。
解:U=IR=10Ω×2A=20V2.一个电阻为5Ω的电灯接在12V的电压源上,求电灯的功率。
解:P=(12V)^2/5Ω=28.8W3.有一个串联电路,其中包括一个电阻为20Ω的灯泡和一个电阻为30Ω的电热器,接入220V的电压源,求电路总电阻和总电流。
高中物理选修3-3知识点总结物理选修3-3知识点汇总一、宏观量与微观量及相互关系微观量包括分子体积V0、分子直径d和分子质量等,而宏观量则包括物体的体积V、摩尔体积Vm、物体的质量m、摩尔质量M和物体的密度ρ。
分子直径通常在10^-10m数量级,可以通过油膜法测量,公式为d=V/S。
此外,分子数N可以通过公式N=nNA/mA计算,其中NA为阿伏伽德罗常数。
分子质量和分子体积的估算方法分别为m=M/N和V=VmρN,其中ρ是液体或固体的密度。
分子直径的估算方法则是将固体和液体分子看成球形或立方体,公式为d=6V^(1/3)/π或d=V。
二、分子的热运动分子的热运动表现为无规则运动,包括扩散现象和布朗运动。
扩散现象是不同物质相互接触时彼此进入对方的现象,温度越高,扩散越快。
布朗运动则是悬浮在液体中的小颗粒所做的无规则运动,其特点为永不停息、无规则运动、颗粒越小运动越剧烈、温度越高运动越剧烈、运动轨迹不确定,但肉眼无法看到。
XXX运动的产生是由各个方向的液体分子对微粒碰撞的不平衡引起的。
需要注意的是,布朗运动只能发生在气体和液体中,而扩散现象则在气体、液体和固体之间均可发生。
能量不会被创造或消失,只能从一种形式转化为另一种形式2.热力学第一定律:能量守恒定律的应用,表明热量和功可以相互转化,但总能量不变3.热力学第二定律:不可能从单一热源中吸收热量,使之完全转化为功而不产生任何其他效应4.热力学第三定律:绝对零度是无法达到的,因为物质的内能不可能完全降至零能量既不能创造也不能消失,只能在不同形式和物体之间进行转化或转移。
在这个过程中,总能量量保持不变。
热力学第一定律表明,在物体与外界同时发生做功和热传递的情况下,外界对物体所做的功加上物体吸收的热量等于物体内能的增加。
符号法则非常重要:W>表示外界对系统做功,W<表示系统对外界做功;Q>表示系统吸热,Q<表示系统放热;ΔU>表示内能增加,ΔU<表示内能减少。
选修3-3热学知识点归纳一、分子运动论1. 物质是由大量分子组成的(1)分子体积分子体积很小,它的直径数量级是(2)分子质量分子质量很小,一般分子质量的数量级是 (3)阿伏伽德罗常数(宏观世界与微观世界的桥梁)1摩尔的任何物质含有的微粒数相同,这个数的测量值:设微观量为:分子体积V 0、分子直径d 、分子质量m ;宏观量为:物质体积V 、摩尔体积V 1、物质质量M 、摩尔质量μ、物质密度ρ. 分子质量: 分子体积:(对气体,V 0应为气体分子平均占据的空间大小)分子直径: 球体模型: V d N =3A )2(34π 303A 6=6=ππV N V d (固体、液体一般用此模型) 立方体模型:30=V d (气体一般用此模型)(对气体,d 理解为相邻分子间的平均距离) 分子的数量.A 1A 1A A N V V N V M N V N Mn ====ρμρμ2. 分子永不停息地做无规则热运动(1)分子永不停息做无规则热运动的实验事实:扩散现象和布郎运动。
(2)布朗运动布朗运动是悬浮在液体(或气体)中的固体微粒的无规则运动。
布朗运动不是分子本身的 运动,但它间接地反映了液体(气体)分子的无规则运动。
(3)实验中画出的布朗运动路线的折线,不是微粒运动的真实轨迹。
因为图中的每一段折线,是每隔30s 时间观察到的微粒位置的连线,就是在这短短的30s 内,小颗粒的运动也是极不规则的。
(4)布朗运动产生的原因大量液体分子(或气体)永不停息地做无规则运动时,对悬浮在其中的微粒撞击作用的不平衡性是产生布朗运动的原因。
简言之:液体(或气体)分子永不停息的无规则运动是产生布朗运动的原因。
(5)影响布朗运动激烈程度的因素固体微粒越小,温度越高,固体微粒周围的液体分子运动越不规则,对微粒碰撞的不平衡性越强,布朗运动越激烈。
(6)能在液体(或气体)中做布朗运动的微粒都是很小的,一般数量级在,这种微粒肉眼是看不到的,必须借助于显微镜。
选修3-3知识点梳理及习题定义特点说明扩散现象不同物质彼此进入对方(分子热运动)温度越高,扩散越快分子不停息地做无规则运动分子间有间隙扩散现象是分子运动的直接证明布朗运动悬浮在液体中的固体微粒的无规则运动微粒越小,温度越高,布朗运动越明显不是固体微粒分子的无规则运动布朗运动不是液体分子的运动.布朗运动示意图路线不是固体微粒运动的轨迹布朗运动间接证明了液体分子的无规则运动,不是分子运动1 分子间的作用力分子势能引力和斥力同时存在,都随r增加而减小,斥力变化更快,分子力本质为电磁力分子间距离f引与f斥对外表现分子力分子势能r=r0f引= f斥F=0Ep最小r<r0f引< f斥F为斥力Ep随减小而增大r>r0f引> f斥F为引力Ep随增大而减小r>10 r0f引f斥十分微弱F可以认为是零Ep可以认为是零2 分子动能,势能,内能及物体机械能项目定义决定微观量值分子的动能物体内分子永不与温度有关,温度是分分子永不停息永远不等于内能改变方法:做功和热传递对于改变内能来说,是等效的3 热力学第一定律与能的转化及守恒定律(注: 1 不能说物体具有多少热量,只能说物体吸收或放出了多少热量,热量是过程量,不能说“物体温度越高,所含热量越多”。
2绝热过程:系统只通过做功而与外界交换能量,它不从外界吸热,也不向外界放热.3 物体对外界做功,内能可能增加,如果它从外界吸热.反之亦然)4 热力学第二定律的三种表述(1)克劳修斯表述:热量不能自发地从低温物体传递到高温物体。
(热传导的方向性表述)(2)开尔文表述:不可能从单一热源吸收热量并把它全部用来做功,而不收起其它变化。
热机效率不可能达到100%(内能和机械能转化的方向性表述)(3) 第二类永动机不可能制成.原因是第二类永动机虽然不违反能量守恒定律,但是其违反了机械能与内能的转化具有方向性.热力学第二定律的微观意义:一切自然过程总是沿着分子热运动无序性(熵)增大的方向进行.5 热力学第三定律:不可能通过有限的过程把一个物体冷却到绝对零度。
高中物理选修3-3知识总结高中物理3-3知识点总结一、分子动理论1、物体是由大量分子组成的微观量:分子体积V 0、分子直径d 、分子质量m 0 宏观量:物质体积V 、摩尔体积V A 、物体质量m 、摩尔质量M 、物质密度ρ。
联系桥梁:阿伏加德罗常数(N A =6.02×1023mol -1)A V M V m ==ρ(1)分子质量:A A 0N V N M N m m A ρ=== (2)分子体积:A A 0N M N V N V V A ρ===(对气体,V 0应为气体分子占据的空间大小)(3)分子大小:(数量级10-10m)○1球体模型.30)2(34d N M N V V A A A πρ=== 直径306πV d =(固、液体一般用此模型)油膜法估测分子大小:SV d = S —单分子油膜的面积,V —滴到水中的纯油酸的体积○2立方体模型.30=V d (气体一般用此模型;对气体,d 应理解为相邻分子间的平均距离)注意:固体、液体分子可估算分子质量、大小(认为分子一个挨一个紧密排列);气体分子间距很大,大小可忽略,不可估算大小,只能估算气体分子所占空间、分子质量。
(4)分子的数量:A A N M V N M m nN N A ρ=== 或者 A A N M V N V V nN N A A ρ===2、分子永不停息地做无规则运动(1)扩散现象:不同物质彼此进入对方的现象。
温度越高,扩散越快。
直接说明了组成物体的分子总是不停地做无规则运动,温度越高分子运动越剧烈。
(2)布朗运动:悬浮在液体中的固体微粒的无规则运动。
发生原因是固体微粒受到包围微粒的液体分子无规则运动地撞击的不平衡性造成的.因而间接..说明了液体分子在永不停息地做无规则运动.○1布朗运动是固体微粒的运动而不是固体微粒中分子的无规则运动.②布朗运动反映液体分子的无规则运动但不是液体分子的运动.③课本中所示的布朗运动路线,不是固体微粒运动的轨迹.④微粒越小,布朗运动越明显;温度越高,布朗运动越明显.3、分子间存在相互作用的引力和斥力①分子间引力和斥力一定同时存在,且都随分子间距离的增大而减小,随分子间距离的减小而增大,但斥力变化快,实际表现出的分子力是分子引力和分子斥力的合力②分子力的表现及变化,对于曲线注意两个距离,即平衡距离r0(约10-10m)与10r0。
选修3—3考点汇编一、分子动理论1、物质是由大量分子组成的 (1)单分子油膜法测量分子直径(2)1mol 任何物质含有的微粒数相同2316.0210A N mol -=⨯(3)对微观量的估算①分子的两种模型:球形和立方体(固体液体通常看成球形,空气分子占据的空间看成立方体) Ⅰ.球体模型直径d = 36V 0π.Ⅱ.立方体模型边长d =3V 0.②利用阿伏伽德罗常数联系宏观量与微观量Ⅰ.微观量:分子体积V 0、分子直径d 、分子质量m 0.Ⅱ.宏观量:物体的体积V 、摩尔体积V m ,物体的质量m 、摩尔质量M 、物体的密度ρ. a.分子质量:A mol N M m =0=AmolN V ρ b.分子体积:Amol N V v =0=M ρN A (气体分子除外) c.分子数量:A A A A mol mol mol molM v M v n N N N N M M V V ρρ==== 特别提醒:1、固体和液体分子都可看成是紧密堆集在一起的。
分子的体积V 0=V mN A,仅适用于固体和液体,对气体不适用,仅估算了气体分子所占的空间。
2、对于气体分子,d =3V 0的值并非气体分子的大小,而是两个相邻的气体分子之间的平均距离. 2、分子永不停息的做无规则的热运动(布朗运动 扩散现象)(1)扩散现象:不同物质能够彼此进入对方的现象,说明了物质分子在不停地运动,同时还说明分子间有空隙,温度越高扩散越快。
可以发生在固体、液体、气体任何两种物质之间(2)布朗运动:它是悬浮在液体(或气体)中的固体微粒的无规则运动,是在显微镜下观察到的。
①布朗运动的三个主要特点:永不停息地无规则运动;颗粒越小,布朗运动越明显;温度越高,布朗运动越明显。
②产生布朗运动的原因:它是由于液体分子无规则运动对固体微小颗粒......各个方向撞击的不均匀性造成的。
颗粒越小,各个方向的撞击越不均匀。
③布朗运动间接地反映了液体分子的无规则运动,布朗运动、扩散现象都有力地说明物体内大量的分子都在永不停息地做无规则运动。
高中物理选修3-3知识点归纳选修3-3物理知识1、晶体与非晶体晶体:外观上有规则的几何外形,有确定的熔点,一些物理性质表现为各向异性。
非晶体:外观没有规则的几何外形,无确定的熔点,一些物理性质表现为各向同性。
①判断物质是晶体还是非晶体的主要依据是有无固定的熔点。
②晶体与非晶体并不是绝对的,有些晶体在一定的条件下可以转化为非晶体(石英→玻璃)。
2、单晶体、多晶体如果一个物体就是一个完整的晶体,如食盐小颗粒,这样的晶体就是单晶体(单晶硅、单晶锗)。
如果整个物体是由许多杂乱无章的小晶体排列而成,这样的物体叫做多晶体,多晶体没有规则的几何外形,但同单晶体一样,仍有确定的熔点。
3、晶体的微观结构:固体内部,微粒的排列非常紧密,微粒之间的引力较大,绝大多数微粒只能在各自的平衡位置附近做小范围的无规则振动。
晶体内部,微粒按照一定的规律在空间周期性地排列(即晶体的点阵结构),不同方向上微粒的排列情况不同,正由于这个原因,晶体在不同方向上会表现出不同的物理性质(即晶体的各向异性)。
4、表面张力当表面层的分子比液体内部稀疏时,分子间距比内部大,表面层的分子表现为引力,如露珠。
(1)作用:液体的表面张力使液面具有收缩的趋势。
(2)方向:表面张力跟液面相切,跟这部分液面的分界线垂直。
(3)大小:液体的温度越高,表面张力越小;液体中溶有杂质时,表面张力变小;液体的密度越大,表面张力越大。
5、液晶分子排列有序,光学各向异性,可自由移动,位置无序,具有液体的流动性。
各向异性:分子的排列从某个方向上看液晶分子排列是整齐的,从另一方向看去则是杂乱无章的。
6、饱和汽;湿度(1)饱和汽:与液体处于动态平衡的蒸汽.(2)未饱和汽:没有达到饱和状态的蒸汽.(3)饱和汽压①定义:饱和汽所具有的压强。
②特点:液体的饱和汽压与温度有关,温度越高,饱和汽压越大,且饱和汽压与饱和汽的体积无关。
(4)湿度①定义:空气的干湿程度。
②描述湿度的物理量a.绝对湿度:空气中所含水蒸气的压强。
高中物理选修3-3知识点总结一、分子动理论1、物质是由大量分子组成的 (1)单分子油膜法测量分子直径(2)1mol 任何物质含有的微粒数相同2316.0210A N mol -=⨯(3)对微观量的估算①分子的两种模型:球形和立方体(固体液体通常看成球形,空气分子占据的空间看成立方体) ②利用阿伏伽德罗常数联系宏观量与微观量 a.分子质量:molAM m N =b.分子体积:molAV v N =c.分子数量:A A A A mol mol mol molM v M vn N N N N M M V V ρρ==== 2、分子永不停息的做无规则的热运动(布朗运动 扩散现象)(1)扩散现象:不同物质能够彼此进入对方的现象,说明了物质分子在不停地运动,同时还说明分子间有间隙,温度越高扩散越快(2)布朗运动:它是悬浮在液体中的固体微粒的无规则运动,是在显微镜下观察到的。
①布朗运动的三个主要特点:永不停息地无规则运动;颗粒越小,布朗运动越明显;温度越高,布朗运动越明显。
②产生布朗运动的原因:它是由于液体分子无规则运动对固体微小颗粒各个方向撞击的不均匀性造成的。
③布朗运动间接地反映了液体分子的无规则运动,布朗运动、扩散现象都有力地说明物体内大量的分子都在永不停息地做无规则运动。
(3)热运动:分子的无规则运动与温度有关,简称热运动,温度越高,运动越剧烈 3、分子间的相互作用力分子之间的引力和斥力都随分子间距离增大而减小。
但是分子间斥力随分子间距离加大而减小得更快些,如图1中两条虚线所示。
分子间同时存在引力和斥力,两种力的合力又叫做分子力。
在图1图象中实线曲线表示引力和斥力的合力(即分子力)随距离变化的情况。
当两个分子间距在图象横坐标0r 距离时,分子间的引力与斥力平衡,分子间作用力为零,0r 的数量级为1010-m ,相当于0r 位置叫做平衡位置。
当分子距离的数量级大于m 时,分子间的作用力变得十分微弱,可以忽略不计了 4、温度宏观上的温度表示物体的冷热程度,微观上的温度是物体大量分子热运动平均动能的标志。
热学知识点复习 → 制作人:湄江高级中学:吕天鸿一、固、液、气共有性质1、组成物质的分子永不停息、无规则运动。
温度T 越高,运动越激烈,分子平均动能 。
注意:对于理想气体,温度T 还决定其内能的变化。
扩散现象:相互渗透的 反应 2、分子运动的表现布朗运动:看不见的固体小颗粒被分子不平衡碰撞,颗粒越大,运动越3、分子间同时存在引力与斥力,且都随着分子间距r 的增加而 。
(1)分子力的合力F 表现:是为F 引 还是F 斥?看间距与分界点r 0关系,看下图当r=r 0时,F 引=F 斥,分子力为0;当r>r 0时,F 引>F 斥,分子力表现为当r<r 0时,F 引<F 斥,分子力表现为 。
当分子间距离大于10r 0(约为10-9 m)时,分子力很弱,可以忽略。
(2)分子势能E P 与分子间距r 的关系。
用图像表示如右图补充线注:当r=r0时,分子势能最小。
(3)分子力做功与E P 的关系,类比三大势能一样关系二、晶体与非晶体 单晶体:物理性质:各向异性。
原子排列:有规则晶体:有固定熔点1、 多晶体:物理性质:各向同性。
原子排列:无规则非晶体:无确定的熔点。
→ 物理性质:各向同性。
原子排列:无规则2,、同一种物质可能以晶体与非晶体两种不同形态出现。
如碳形成的金刚石与石墨3、有些晶体与非晶体可以相互转化。
4、常考晶体有:金刚石与石墨、石英、云母、食盐。
常考非晶体有:玻璃、蜂蜡、松香。
三、热力学定律→研究高考对象为→主要还是理想气体做功W 热量Q 内能的改变ΔU 取正值“+”外界对物体做功 物体从外界吸收热量 物体的内能增加 取负值“-” 物体对外界做功 物体向外界放出热量 物体的内能减少2、气体实验定律与热力学第一定律的结合量是气体的体积和温度,当温度变化时,气体的内能变化,当体积变化时,气体将伴随着做功,解题时要掌握气体变化过程的特点:(1)等温过程:内能不变,即ΔU=0。
温度T ↑,则内能增加,ΔU >0(2)等容过程:W=0。
物理选修3-3知识点物理选修3-3通常指的是高中物理课程中的一个选修模块,这个模块主要涉及分子动理论、热力学定律、气体的性质、振动和波等知识点。
以下是物理选修3-3的主要内容概述:1. 分子动理论- 物质是由大量分子组成的,分子在不停地做无规则运动。
- 分子间的相互作用力包括引力和斥力。
- 温度是分子热运动平均动能的标志。
- 扩散现象表明分子在不停地做无规则运动。
2. 热力学定律- 第零定律:如果两个系统分别与第三个系统处于热平衡状态,则这两个系统之间也处于热平衡状态。
- 第一定律:能量守恒定律在热力学中的表现形式,即系统的内能变化等于热量与做功的代数和。
- 第二定律:自然过程中熵总是增加的,或者不可能从单一热源吸热使之完全变为功,而不向其他热源排热。
3. 气体的性质- 理想气体状态方程:\( pV = nRT \),其中\( p \)是压强,\( V \)是体积,\( n \)是摩尔数,\( R \)是气体常数,\( T \)是温度。
- 气体压强的微观意义:大量分子对容器壁的频繁碰撞产生了压强。
- 气体分子的平均速率和根均方速率。
4. 振动和波- 简谐振动的特征和描述,包括位移、回复力、周期和频率。
- 阻尼振动、受迫振动和共振现象。
- 机械波的产生、传播和接收,包括横波和纵波。
- 波速、波长、频率和振幅的关系。
- 声波的特性,包括声速、响度、音调和音色。
5. 光学现象- 光的反射定律和折射定律。
- 平面镜、凹面镜和凸面镜的成像规律。
- 光的干涉、衍射和偏振现象。
- 光的粒子性和波动性,即波粒二象性。
6. 电磁学基础- 静电场的基本概念,包括电场强度、电势和电容。
- 直流电路的基本规律,如欧姆定律和基尔霍夫定律。
- 磁场的基本概念,包括安培力、洛伦兹力和磁通量。
- 电磁感应现象,包括法拉第电磁感应定律和楞次定律。
以上是物理选修3-3的主要知识点概述,每个知识点都需要通过实验、问题解决和理论学习来深入理解。
物理选修3-3 知识点汇总一、宏观量与微观量及相互关系微观量:分子体积V0、分子直径d 、分子质量宏观量:物体的体积V 、摩尔体积V m ,物体的质量m 、摩尔质量M 、物体的密度ρ. 1. 分子的大小:分子直径数量级:-1010m. 2.油膜法测分子直径:d =VS单分子油膜,V 是油滴的体积,S 是水面上形成的 单分子油膜 的面积.3. 宏观量与微观量及相互关系(1)分子数 N =nN A =mMN A4. 宏观量与微观量及相互关系 (2)分子质量的估算方法:每个分子的质量为:m 0=M N A(3)分子体积(所占空间)的估算方法:V 0=V m N A =M ρN A其中ρ是液体或固体的密度 (4)分子直径的估算方法:把固体、液体分子看成球形,则V 0=16πd 3.分子直径d =36V 0π ;把固体、液体分子看成立方体,则d =3V 0. 5. 气体分子微观量的估算方法(1)摩尔数n =V 22.4,V 为气体在标况下的体积.(标况是指0摄氏度、一个标准大气压的条件,V 的单位为升L ,如果 3m )注意:同质量的同一气体,在不同状态下的体积有很大差别,不像液体、固体体积差别不大,所以求气体分子间的距离应说明实际状态.二、分子的热运动1.扩散现象和布朗运动:扩散现象和布朗运动都说明分子做无规则运动.(1)扩散现象:不同物质相互接触时彼此进入对方的现象.温度越高,扩散越快. (2)布朗运动:a.定义:悬浮在液体中的 小颗粒 所做的无规则运动. b .特点 :永不停息;无规则运动;颗粒越小,运动越 剧烈 ;温度越高,运动越 剧烈 ;运动轨迹不确定;肉眼看不到. c .产生的原因:由各个方向的液体分子对微粒碰撞的不平衡引起的.d .布朗颗粒:布朗颗粒用肉眼直接看不到,但在显微镜下能看到,因此用肉眼看到的颗粒所做的运动不能叫做布朗运动.布朗颗粒大小约为10-6 m(包含约1021个分子),而分子直径约为10-10m .布朗颗粒的运动是分子热运动的间接反映。
选修3-3知识点复习油膜法估测分子的大小 n=mN A /M ;s=V/d关于气体分子模型(将气体分子压缩后变成液体或气体考虑)例3.已知气泡内气体的密度为1.29kg/m 3,平均摩尔质量为0.29kg/mol 。
阿伏加德罗常数 N A =6.02*1023mol -1,取气体分子的平均直径为2*10-10m ,若气泡内的气体能完全变为液体,请估算液体体积与原来气体体积的比值。
(结果保留以为有效数字)关于气体分子个数的计算例4.设想将1 g 水均分布在地球表面上,估算1 cm 2的表面上有多少个水分子?(已知1 mol 水的质量为18 g ,地球的表面积约为5*1014m 2,结果保留一位有效数字)例5.已知潜水员在岸上和海底吸入空气的密度分别为1.3kg/ m 3和2.1kg/ m 3,空气的摩尔质量为0.029kg/mol ,阿伏加德罗常数N A =6.02*1023mol -1.若潜水员呼吸一次吸入2L 空气,试估算潜水员在海底比在岸上每呼吸一次多吸入空气的分子数.(结果保留一位有效数字)布朗运动(描述的是固体微小颗粒的运动,它反映了液体分子的无规则运动)分子间的作用力、分子动能、分子势能(斥力变化快于引力)例6. 如图所示,纵坐标表示两个分子间引力、斥力的大小,横坐标表示两个分子间的距离,图中两条曲线分别表示两分子间引力、斥力的大小随分子间距离的变化关系,e 为两曲线的交点,则下列说法正确的是 ( )A .ab 为斥力曲线,cd 为引力曲线,e 点横坐标的数量级为10-10mB .ab 为引力曲线,cd 为斥力曲线,e 点横坐标的数量级为10-10mC .若两个分子间距离大于e 点的横坐标,则分子间的作用力表现为斥力D .若两个分子间距离大于e 点的横坐标,则两个分子间距离越大,分子势能越大例1. 例2.例7. 如图,甲分子固定在坐标原点O ,乙分子位于x 轴上,甲分子对乙分子的作用力与两分子间距离的关系如图中曲线所示,F >0为斥力,F <0为引力.a 、b 、c 、d 为x 轴上四个特定的位置.现把乙分子从a 处由静止释放,则 ( ) 多选A.乙分子从a 到b 做加速运动,由b 到c 做减速运动B.乙分子由a 到c 做加速运动,到达c 时速度最大C.乙分子由a 到b 的过程中,两分子间的分子势能一直减少D.乙分子由b 到d 的过程中,两分子间的分子势能一直增加例8.如图所示,甲分子固定在坐标原点O ,乙分子沿x 轴运动,两分子间的分子势能Ep 与两分子间距离的变化关系如图中曲线所示.图中分子势能的最小值为-E 0.若两分子所具有的总能量为0,则下列说法中正确的是 ( ) 多选A .乙分子在P 点(x=x 2)时,加速度最大B .乙分子在P 点(x=x 2)时,其动能为E 0C .乙分子在Q 点(x=x 1)时,处于平衡状态D .乙分子的运动范围为x≥x 1气体的等温、等容、等压变化例8.若一定质量的理想气体分别按下图所示的三种不同过程变化,其中表示等压变化的是 (填“A”、“B”或“C”),该过程中气体的内能 (增“增加”、“减少”或“不变”).例9.为了将空气装入气瓶内,现将一定质量的空气等温压缩,空气可视为理想气体.下列图象能正确表示该过程中空气的压强p 和体积V 关系的是 .热力学定律(第一定律 △U=Q+W 能量守恒定律;第二定律 能量的传递具有方向性; 第一类永动机违反了能量守恒定律; 第二类永动机违反了能量的传递具有方向性)例10.例11.若将气泡内的气体视为理想气体,气泡从湖底上升到湖面的过程中,对外界做了0.6J 的功,则此过程中的气泡(填“吸收”或“放出”)的热量是J。
选修3—3考点汇编
1、物质是由大量分子组成的
(2)1mol 任何物质含有的微粒数相同2316.0210A N mol -=⨯
(3)对微观量的估算
①分子的两种模型:球形和立方体(固体液体通常看成球形,空气分子占据的空间看成立方体) ②利用阿伏伽德罗常数联系宏观量与微观量
a.分子质量:mol A M m N =
b.分子体积:mol A
V v N = c.分子数量:A A A A mol mol mol mol M v M v n N N N N M M V V ρρ=
=== 2、分子永不停息的做无规则的热运动(布朗运动 扩散现象)
(1)扩散现象:不同物质能够彼此进入对方的现象,说明了物质分子在不停地运动,同时还说明分子间有间隙,温度越高扩散越快
(2)布朗运动:它是悬浮在液体中的固体微粒的无规则运动,是在显微镜下观察到的。
①布朗运动的三个主要特点:永不停息地无规则运动;颗粒越小,布朗运动越明显;温度越高,布朗运动越明显。
②产生布朗运动的原因:它是由于液体分子无规则运动对固体微小颗粒各个方向撞击的不均匀性造成的。
③布朗运动间接地反映了液体分子的无规则运动,布朗运动、扩散现象都有力地说明物体内大量的分子都在永不停息地做无规则运动。
(3)热运动:分子的无规则运动与温度有关,简称热运动,温度
越高,运动越剧烈
3、分子间的相互作用力
分子之间的引力和斥力都随分子间距离增大而减小。
但是分子
间斥力随分子间距离加大而减小得更快些,如图1中两条虚线
所示。
分子间同时存在引力和斥力,两种力的合力又叫做分子
力。
在图1图象中实线曲线表示引力和斥力的合力(即分子力)
随距离变化的情况。
当两个分子间距在图象横坐标0r 距离时,
分子间的引力与斥力平衡,分子间作用力为零,0r 的数量级为
1010-m ,相当于0r 位置叫做平衡位置。
当分子距离的数量级大于
m 时,分子间的作用力变得十
分微弱,可以忽略不计了
4、温度
宏观上的温度表示物体的冷热程度,微观上的温度是物体大量分子热运动平均动能的标志。
热力学温度与摄氏温度的关系:273.15T t K =+
5、内能
①分子势能
分子间存在着相互作用力,因此分子间具有由它们的相对位置决定的势能,这就是分子势能。
分子势能的大小与分子间距离有关,分子势能的大小变化可通过宏观量体积来反映。
(0r r =时分子势能最小)
当0r r >时,分子力为引力,当r 增大时,分子力做负功,分子势能增加
当0r r <时,分子力为斥力,当r 减少时,分子力做负功,分子是能增加
②物体的内能
物体中所有分子热运动的动能和分子势能的总和,叫做物体的内能。
一切物体都是由不停地做无规则热运动并且相互作用着的分子组成,因此任何物体都是有内能的。
(理想气体的内能只取决于温度) ③改变内能的方式
做功与热传递在使物体内能改变
单分子油膜法 d=V/S 10-10m
6、气体实验定律
①玻意耳定律:pV C =(C 为常量)→等温变化
微观解释:一定质量的理想气体,温度保持不变时,分子的平均动能是一定的,在这种情况下,体积减少时,分子的密集程度增大,气体的压强就增大。
适用条件:压强不太大,温度不太低 图象表达:1p V
-
②查理定律:p C T =(C 为常量)→等容变化 微观解释:一定质量的气体,体积保持不变时,分子的密集程度保持不变,在这种情况下,温度升高时,分子的平均动能增大,气体的压强就增大。
适用条件:温度不太低,压强不太大 图象表达:p V -
③盖吕萨克定律:V C T =(C 为常量)→等压变化 微观解释:一定质量的气体,温度升高时,分子的平均动能增大,只有气体的体积同时增大,使分子的密集程度减少,才能保持压强不变
适用条件:压强不太大,温度不太低 图象表达:V T -
V
V
7、理想气体
宏观上:严格遵守三个实验定律的气体,在常温常压下实验气体可以看成理想气体
微观上:分子间的作用力可以忽略不计,故一定质量的理想气体的内能只与温度有关,与体积无关
理想气体的方程:pV
C T
=
8、气体压强的微观解释
大量分子频繁的撞击器壁的结果
影响气体压强的因素:①气体的平均分子动能(温度)②分子的密集程度即单位体积内的分子数(体积)
9、晶体:外观上有规则的几何外形,有确定的熔点,一些物理性质表现为各向异性
非晶体:外观没有规则的几何外形,无确定的熔点,一些物理性质表现为各向同性
①判断物质是晶体还是非晶体的主要依据是有无固定的熔点
②晶体与非晶体并不是绝对的,有些晶体在一定的条件下可以转化为非晶体(石英→玻璃)
10、单晶体多晶体
如果一个物体就是一个完整的晶体,如食盐小颗粒,这样的晶体就是单晶体(单晶硅、单晶锗)如果整个物体是由许多杂乱无章的小晶体排列而成,这样的物体叫做多晶体,多晶体没有规则的几何外形,但同单晶体一样,仍有确定的熔点。
11、表面张力
当表面层的分子比液体内部稀疏时,分子间距比内部大,表面层的分子表现为引力。
如露珠
12、液晶
分子排列有序,各向异性,可自由移动,位置无序,具有流动性
各向异性:分子的排列从某个方向上看液晶分子排列是整齐的,从另一方向看去则是杂乱无章的
13、改变系统内能的两种方式:做功和热传递
①热传递有三种不同的方式:热传导、热对流和热辐射
②这两种方式改变系统的内能是等效的
③区别:做功是系统内能和其他形式能之间发生转化;热传递是不同物体(或物体的不同部分)之间内能的转移
14、热力学第一定律
①表达式u W Q
∆=+
②
15、能量守恒定律
能量既不会凭空产生,也不会凭空消失,它只能从一种形式转化为另一种形式,或者从一个物体转移到另一物体,在转化和转移的过程中其总量不变
第一类永动机不可制成是因为其违背了热力学第一定律
第二类永动机不可制成是因为其违背了热力学第二定律(一切自然过程总是沿着分子热运动的无序性增大的方向进行)
熵是分子热运动无序程度的定量量度,在绝热过程或孤立系统中,熵是增加的。
16、能量耗散
系统的内能流散到周围的环境中,没有办法把这些内能收集起来加以利用。