人教版小学数学三年级上册课本应用题(含答案)
- 格式:doc
- 大小:30.50 KB
- 文档页数:10
三年级上册数学课本应用题1. 用一根2米长的木料锯成同样长的四根用来做凳腿这个凳子的高大约是多少?【书本第6页第6题】2米 = 20分米20÷4 = 5(分米)答:这个凳子的高大约是5分米2. 妈妈带小明坐长途汽车去看奶奶途中要走308千米他们早上8时出发汽车平均每小时行80千米中午12时能到达吗?(书本第10页第6题)12时- 8时 =4(小时)80×4 = 320 (千米)308千米<320千米答:中午12时能到达3. 在一辆载重2吨的货车上装3台600千克的机器超载了吗?(书本第12页第2题)2吨 = 2000千克600×3 = 1800(千克)答:没有超重4. 有5台机器分别重600千克、400千克、800千克、1000千克、700千克用两辆载重2吨的货车运这些机器怎样装车能一次运走?(书本第13页第3题)2吨=200千克一台装:600+400+800=1800(千克)另一台装:1000+700 = 1700(千克)答:一台装1800千克另一台装1700千克就可以一次性运走5、一个地球仪85元一个书包48元买一个地球仪和一个书包一共要多少钱? (书本第17页第2题)85+48= 133(元)答:买一个地球仪和一个书包一共要133元【人教版】6、有公鸡59只母鸡77只小鸡85只(1)公鸡和母鸡一共有多少只?(书本第17页第3题)59+77 = 136(只)答:公鸡和母鸡一共有136只.(2)你还能提出什么数学问题?①问题:公鸡、母鸡和小鸡一共有多少只?59+77+85 = 221(只)答:公鸡、母鸡和小鸡一共有221只.②问题:公鸡比小鸡少多少只?85-59 = 26(只)答:公鸡比小鸡少26只.③问题:公鸡和母鸡一共比小鸡多多少只?59+77-85=136-85= 51(只)答:公鸡和母鸡一共比小鸡多51只.7、京广中心大厦高209米它比中央电视塔约矮196米你知道中央电视塔有多高吗?(书本第19页第4题) 209+196 = 405(米)答:中央电视塔有405米8、从昆明到丽江有517千米我们已经走了348千米到丽江还有多远?(书本第23页)517 - 348 = 169(千米)答:到丽江还有169千米9、副食店运来410千克鸡蛋上午卖出152千克下午卖出174千克还剩多少千克?(书本第125页第2题)410-152-174 = 258 - 174 = 84(千克)分步式(方法2):卖出的: 152+174 = 326(千克)剩下: 410-326 = 84(千克)答:还剩84千克10、科技园上午有游客852人中午有265人离去下午又来了403位游客这时园内有多少游客?全天园内来了多少游客?(书本第25页第3题)(1)852-265 = 587(人)587+403 = 990(人)(2)852+403 = 1255(人)答:这时园内有990名游客;全天园内来了1255名游客11、小明家、小红家和学校在同一条路上小红家到学校有312米小明家到学校只有155米小明家到小红家有多远?(他们两家和学校的位置可能有几种情况?)(书本第26页第6题)两种情况:第一种是在学校的同一侧:312-155 = 157(米)第二种情况:在学校的两侧:312+155 = 467(米)答:小明家到小红家有有两种情况在学校同侧时是157米在学校两侧时是467米12、一套运动服135元一双运动鞋48元妈妈给了售货员200元应找回多少元?(书本第27、28页)用了的钱:135+48 = 183(元)找回:200- 183 = 17(元)【或:200-135-48 = 17(元)】答:应找回17元13、客轮上原有205人有79人下船有128人上船再开船时客轮上有多少人?(书本第30页第6题) 205-79 =126(人)126+128 = 254(人)答:再开船时客轮上有254人14、用900个鸡蛋孵小鸡上午孵出了337只小鸡下午比上午多孵出118只(书本第33页第2题)(1)下午孵出了多少只小鸡?337+118=455(只)(2)这一天共孵出了多少只小鸡?337+455 = 792(只)(3)还剩下多少个鸡蛋?900-792 = 108(只)15、一个长方形花坛的长是5米宽是3米这个花坛的周长是多少米?(5+3)×2 公式:(长+宽)×2=长方形周长=8×2=16(米)答:这个花坛的周长是16米16、一块方形手帕的边长是2分米用90厘米长的绸带能围一圈吗?2分米=20厘米20×4 = 80(厘米)【正方形周长=边长×4】80厘米<90厘米答:用90厘米长的绸带能围一圈或 2×4 = 8(分米) 90厘米=9分米8分米<9分米答:能围一圈17、用2个边长为1厘米的正方形拼成一个长方形这个长方形的周长是多少?长:2厘米宽:1厘米(2+1)×2=3×2=6(厘米)答:这个长方形的周长是6厘米18、一块长方形菜地长6米宽3米四周围上篱笆篱笆长多少米?如果一面靠墙篱笆至少多少米?(1)(6+3)×2 (2)18-6 = 12(米) =9×2 【长方形周长-长】 =18(米)答:篱笆长18米;如果一面靠墙篱笆至少12米.19、有29片扇叶每台电扇装3片这些扇叶够装几台电扇?29÷ 3 = 9(台)......2(片)答; 这些扇叶够装9台电扇20、一个正八边形的边长是3厘米用一条彩带围一圈后还多出来2厘米这条彩带有多长?3×4 = 12(厘米)【边长×4=正方形周长】 12+2 = 14(厘米)答:这条彩带共14米长21、有32人跳绳6人一组可以分成几组还多几人?32÷6 = 5(组)......2(人)答:可以分成5组还多2人22、矿泉水每瓶3元有20元最多可以买多少瓶还剩多少元?20÷3 = 6(瓶)......2(元)答:最多可以买6瓶还剩2元23、一根绳子长19米剪8米做一根长跳绳剩下的每2米做一根短跳绳可以做多少根短跳绳?还剩多少米?19-8 = 11(米) 11÷2 = 5(根)......1(米)答:可以做5根短跳绳还剩1米24、四月份有30天【书本56页第3题】(1)四月份有几个星期还多几天?30÷7 = 4(个)......2(天)(2)如果四月份有5个星期六和星期日那么4月1日是星期几?答:星期六25、儿童读物每本4元23元最多可以买几本还剩多少钱?25元呢?23÷4 = 5(本)......3(元)25÷4 = 6(本)......1(元)答:23元最多可以买5本还剩3元;25元最多可以买6本还剩1元26、森林餐厅里有9张空桌每张空桌可以做4只小动物中午来了35只小动物都有坐位吗?方法1:4×9 = 36(只)36>35答:都有座位方法2: 35÷4 = 8(张)......3(只)答:都有座位27.有20只小动物到森林城堡住宿每间房屋住6只一共可以住满几间房还剩多少只小动物?20÷6 = 3(间)......2(只)答:一共可以住满3间房还剩2只小动物28、花店有各种花的数量见下表菊花月季花郁金香22枝16枝10枝如果用7枝菊花、3枝月季花、2枝郁金香扎成一束这些花最多可以扎成几束这样的花束?22÷7 = 3(束)......1(枝)16÷3 = 3(束)......1(枝)10÷2 = 5(束)答:这些花最多可以扎成3束这样的花束【提示:因为要7枝菊花、3枝月季花、2枝郁金香捆成一大束多出来的不能按要求捆成一束所以没用所以只能捆成3大束】29、一列火车本应11:20到达现在要晚点25分钟它什么时候到达?11时20分+25分 = 11时45分答:它11时45分时到达30、坐旋转木马每人2元9人要多少钱?10人要多少钱?2×9 =18(元)2×10 =20(元)答:9人要18元10人要20元31、坐碰碰车每人3元20人要多少钱?3×20 = 60(元)答:人要60元32、每张门票8元29个同学参观带250元够吗?8× 29 = 232(元)250元>232元答:带250元钱够了33、每瓶矿泉水2元买20瓶需要多少钱?2×20 = 40(元)答:买20瓶需要40元35、每箱苹果30千克8箱有多少千克?30×8 = 240(千克)答:8箱有240千克36、一盒胶卷能照36张相片3盒胶卷大约能照多少张相片?36×3≈120(张)答:3盒胶卷大约能照120张相片37、湖边种着4排柳树每排有62棵一共约有多少棵?62×4≈240(张)答:一共约有240棵38、一篇文章400字小丁叔叔平均每分钟打53个字8分钟能打完吗?53×8≈400(个)答:8分钟能打完39、儿童三轮车每辆的价钱是90元幼儿园买了4辆一共用了多少钱?90×4 = 360(元)答:一共用了360元40、动物园有一只东北虎重213千克一头野牛的体重是东北虎的3倍这头野牛大约有多重?213×3 = 639(千克)答:这头野牛大约有639千克41、公园道路两边放花每一边放342盆两边一共放多少盆?342×2 = 684(盆)答:两边一共放648盆42、一栋楼房共有6个单元每个单元住18户这栋楼房共住多少户人家?18×6 = 108(户)答:这栋楼房共住108户人家43、每箱饮料有24瓶9箱一共多少瓶?24×9 = 216(瓶)答:9箱一216少瓶44、运动场的看台分为8个区每个区有634个座位运动场最多可以坐多少人?634×8 = 5072(人)答:运动场最多可以坐5072人45、电影院每天放映4场电影每场最多卖278张票每天最多可以有多少人看电影?278×4 = 1112(人)答:每天最多可以有1112人看电影46、亚运会入场仪式上群众分为四个方阵每个方阵128人一共有多少人?128×4 = 512(人)答:一共有512人47、5厘米长的蚱蜢一次跳跃的距离是它的身长的75倍它一次跳跃的距离是多少?5×75 = 375(厘米)答:它一次跳跃的距离是375厘米48、每个同学发5本练习本三年级一班有52个同学一共要发多少本练习本?5×52 = 260(本)答:一共要发260本练习本49、小红平均每分钟骑185米她每天上学要骑7分钟小红家和学校相距多少米?185×7 = 1295(米)答:小红家和学校相距1295米50、一列火车有9节车厢每节车厢有118个座位这列火车一共有多少个座位?118×9 = 1062(个)答:这列火车一共有1062个座位51、300个同学乘4辆汽车去郊游前3辆车各坐78个同学第4辆车要坐多少个同学?3辆车坐的人数: 78×3 = 234(人)第4辆车座的人数: 300-234 = 66(人)答:第4辆车要坐66个同学52、少年宫乐队有女同学18人男同学17人合唱队的人数是乐队的3倍合唱队有多少人?乐队人数:18+17 = 35(人)合唱队人数:35×3 = 105(人)答:合唱队有105人53、老寿星每天要绕荷花池步行3圈每圈508米老寿星每天步行多少米?508×3 = 1524(米)答:老寿星每天步行1524米54、去年我们学校共义务植树205棵今年种的是去年的2倍今年义务植树多少棵?205×2 = 410(棵)答:今年义务植树410棵55、一头大象的体重等于8头牛的体重一头牛重605千克这头大象的体重是多少千克?605×8 = 4840(千克)答:这头大象的体重是4840千克.56、学校图书室买了3套《小小科学家》丛书每套280元一共需要多少元?280×3 = 840(元)答:一共需要840元57、一条蚕大约吐丝1500米小红养了6条蚕大约吐丝多少米?1500×6 = 9000(米)答:大约吐丝9000米.58、学校买4台电风扇每台140元一共要用多少元?140×4 = 560(元)答:一共要用560元59、王叔叔平均1小时能检测230个零件他每天工作8小时共能检测多少个零件?230×8 = 1840(个)答:共能检测1840个零件60、小军每分钟大约走65米他从家到学校大约要走8分钟他家距学校大约有多远?65×8 = 520(米)答:他家距学校大约有520米61、每套课桌椅坐2人学校新买来200套课桌椅一共可以坐多少人?200×2 = 400(人)答:一共可以坐400人62、阳光小学每个年级都是136人全校6个年级共有多少人?136×6 = 816(人)答:全校6个年级共有816人63、一只野兔每小时跑41千米一只雨燕的飞行速度是一只野兔奔跑速度的4倍这只雨燕每小时大约飞行多少千米?41×4 = 164(千米)答:这只雨燕每小时大约飞行164千米64、一块巧克力小东吃了小红吃了一共吃了几分之几?还剩几分之几?(1)+ = =(2)1- =答:一共吃了?还剩65、一块菜地的种了白菜剩下的种芹菜种芹菜的地占整块菜地的几分之几?1- =答:种芹菜的地占整块菜地的66、一张长方形纸的涂红色涂蓝色没涂色的占这张纸的几分之几?1-- = =答:没涂色的占这张纸的67、(1)把一根绳子对折后剪断每一段的长度是绳子总长度的几分之几?1- =答:每一段的长度是绳子总长度的(2)把其中一段绳子再对折后剪断得到的每一段的长度是绳子总长度的几分之几?绳子一共平均分为4份所以每一段的长度是绳子总长度的68、从西村到东村有几条路?哪条路近?近多少米?西村到东村一共有两条路一条是西村北村东村;另一条是:西村南村东村第一条:152+534 = 686(米)另一条:455+368 = 823(米)823-686 = 137(米)答:西村北村东村的路近近137米69、妈妈买了38个纽扣每件衣服钉5个可以钉几件?还剩几个纽扣留作备用?38 ÷ 5 = 7(件)......3(个)答:可以钉7件还剩3个纽扣留作备用70、剧场的票价是每张8元剧场能坐870人这场的票房收入是多少元?870×8 = 6960(元)答:这场的票房收入是6960元71、一共有57棵树苗每行种8棵可以种几行?还剩几棵?57÷8 = 7(行)......1(棵)答:可以种7行还剩1棵72、用两个边长是6厘米宽是3厘米的长方形分别拼成一个正方形和一个长方形它们的周长分别是多少?拼成的正方形周长为:拼成的长方形周长为6×4 = 24(厘米)长6+6=12(厘米)周长:(12+3)×2=15×2=30(厘米)答:拼成的正方形周长为:24厘米;拼成的长方形周长为30厘米73、三年级一共17人分学习小组如果每组3人分成几组还剩几人?如果每组4人分成几组还剩几人?(1) 17÷3 = 5(组)......2(人)( 2) 17÷4 = 4(组)......1(人)如果每组3人分成5组还剩2人;如果每组4人分成4组还剩1人74、小明一家乘火车去旅游每张火车票215元回来还乘火车这次旅游买火车票一共花了多少钱?215×2 = 430(元)【来回各一次所以"×2"】答:这次旅游买火车票一共花了430元75、捆两个盒子都要留15厘米用来打结(如图)捆这两个盒子分别需要多长的彩带?【书本125页】长方体:(60+40+30)×4+15 =130×4+15= 520+15=535(厘米)正方体: 40×12+15= 480+15= 495(厘米)76. 学校买了68只皮球借出13只把剩下的皮球平均借给5个班级每个班级能借到多少只?68-13 = 55(只)55÷5 = 11(只)答:每个班级能借到11只77、学校买了58本故事书26本科技书平均放在3层书架上每层书架放了多少本书?58+26 = 84(本)84÷3 = 28(本)答:每层书架放了28本书78、王老师买了4只小皮球付出100元营业员找回16元每只小皮球多少元?用了的钱:100-16 = 84(元)84÷4 = 21(元)答:每只小皮球21元79、4棵杨树苗48元3棵松树苗63元哪种树苗每棵的价钱贵一些?杨树苗: 48÷4 = 12(元)松树苗: 63÷3 = 21(元)答:松树苗每棵的价钱贵一些80、每辆车用4个轮子45个轮子最多可以装几辆车?45÷4 = 11(辆)......1(个)答:最多可以装11辆车81、饲养组养了68只小兔如果每个笼子里养6只需要多少个笼子?68÷6 = 11(个)......2(只)11+1 = 12(个)答:需要12个笼子82、四(2)班有48人分成4组两个人一张课桌平均每组有多少人?全班需要多少张课桌? 48÷4 = 12(人)48÷2 = 24(张)答:平均每组有12人全班需要24张课桌83、黄老师买3个小足球付了100元营业员找回7元每个小足球多少元?100-7 =93(元)93÷3 = 31(元)答:每个小足球31元84、3位老师带着62位学生去郊游每顶帐篷最多只能住6人至少要搭多少顶帐篷?62+3 = 65(人)65÷6 = 10(顶)......5(人) 10+1 = 11(顶)答:至少要搭11顶帐篷.85、小芳买了5本练习本小军买了3本练习本小芳比小军多付了8角钱每本练习本多少钱?多了的本书: 5-3 = 2(本)每本的钱数: 8÷2 = 4(角)答:每本练习本4角86、一副乒乓球拍26元一个乒乓球2元用50元钱买一副乒乓球拍剩下的钱还能买几个乒乓球?50-26 = 24(元)24÷2 = 12(个)答:剩下的钱还能买12个乒乓球87、鸭有18只鸡的只数是鸭的2倍.鸡和鸭一共有多少只?(两种方法解答)鸡的只数:18×2 = 36(只)一共: 18+36 = 54(只)答:鸡和鸭一共有54只88、红红有42张邮票明明比红红少15张两人一共有多少张?明明邮票的张数: 42-15 = 27(张)一共: 42+27 = 69(张)答:两人一共有69张89、大汽车有45辆小汽车比大汽车多17辆大汽车和小汽车一共有多少辆?小汽车辆数: 45+17 = 62(辆)一共: 45+62 = 107(辆)答:大汽车和小汽车一共有107辆90、小白兔拔了14棵白菜小灰兔拔的是小白兔的3倍(1)小白兔和小灰兔一共拔了多棵?小灰兔:14×3 = 42(棵)一共:14+42 = 56 (棵)答:小白兔和小灰兔一共拔了56棵(2)小白兔比小灰兔少拔了多少棵?42-14 = 28(棵)答:小白兔比小灰兔少拔了28棵91、一根长60厘米的铁丝做成了一个长16厘米宽9厘米的长方形框架后还剩多少厘米?长方形周长:(16+9)×2= 25 ×2= 50(厘米)60-50 = 10(厘米)答:还剩10厘米92、一块草地宽8米长比宽长3米这个草地的周长是多少米?长: 8+3 = 11(米)周长:(11+8)×2=19×238(米)答:这个草地的周长是38米93、一张长方形纸长是24厘米宽8厘米在它上面剪去一个最大的正方形这个正方形的周长是多少?剩下来图形的周长是多少厘米?正方形: 8× 4 = 32(厘米)剩下的长方形:长 24-8 = 16(厘米)(16+8)×2= 24×2= 48(米)答:这个正方形的周长是32厘米;剩下来图形的周长是48厘米94、用一根长18厘米的铁丝围成一个长方形围成的长方形的长和宽各是多少厘米?长+宽:18÷2 = 9(厘米)(1)长为8厘米时宽为7厘米;(2)长为7厘米时宽为2厘米;(3)长为6厘米时宽为3厘米;(4)长为5厘米时宽为4厘米;95、用两个长6厘米宽4厘米的长方形拼成一个大长方形你有几种方法?大长方形的周长是多少?(1)长为8厘米宽为6厘米周长为:(8+6)×2 = 28(厘米)(2)长为12厘米宽为4厘米周长为:(12+4)×2 = 32(厘米)答:我有2种方法;大长方形的周长是32厘米96、把一个边长12厘米的正方形剪成三个完全一样的小长方形每个小长方形的周长是多少?宽:12÷3 = 4(厘米)周长:(12+4)×2 = 32(厘米)答:每个小长方形的周长是32厘米97、王大妈家有一块靠墙的长方形菜地长15米宽8米给这块菜地围上篱笆至少需要多少长的篱笆?周长:(15+8)×2 =46(米)因为靠墙所以减去一条长:46-15 = 31(米)答:至少需要31米长的篱笆98、用一根铁丝围了一个边长12厘米的正方形如果把这根铁丝改围一个长方形长是15厘米宽是多少厘米?周长: 12×4 = 48(厘米)48÷2 -15 宽=长方形周长÷2 -长 = 24-15= 9(厘米)答:宽是9厘米99、每瓶果汁6元每盒有10瓶买6盒果汁要多少元?(两种方法解答)(1)每盒价钱:6×10 = 60(元)6盒价钱:60×6 = 360(元)(2)一共有几瓶:10×6 =60(瓶)一共价钱:6×60 =360(元)答:买6盒果汁要360元100、一盒饼干有8袋每袋18块5盒饼干有多少块?一盒块数: 18×8= 144(块)5盒块数: 144×5=720(块)答:5盒饼干有720块1问候不一定要慎重其事,但一定要真诚感人。
三年级上册数学课本应用题1.用一根2米长的木料,锯成同样长的四根,用来做凳腿,这个凳子的高大约是多少【书本第6页第6题】2米 = 20分米20÷4 = 5(分米)答:这个凳子的高大约是5分米。
2.妈妈带小明坐长途汽车去看奶奶,途中要走308千米。
他们早上8时出发,汽车平均每小时行80千米,中午12时能到达吗(书本第10页第6题)12时- 8时 =4(小时)80×4 = 320 (千米)308千米<320千米答:中午12时能到达。
3.在一辆载重2吨的货车上,装3台600千克的机器,超载了吗(书本第12页第2题) 2吨 = 2000千克600×3 = 1800(千克)答:没有超重。
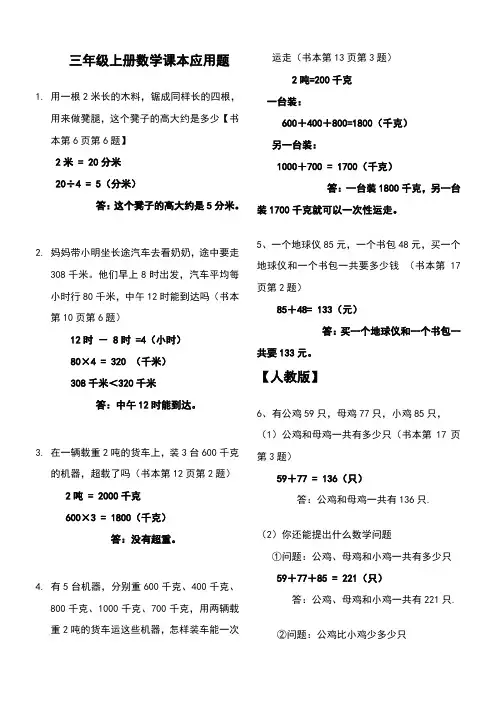
4.有5台机器,分别重600千克、400千克、800千克、1000千克、700千克,用两辆载重2吨的货车运这些机器,怎样装车能一次运走(书本第13页第3题)2吨=200千克一台装:600+400+800=1800(千克)另一台装:1000+700 = 1700(千克)答:一台装1800千克,另一台装1700千克就可以一次性运走。
5、一个地球仪85元,一个书包48元,买一个地球仪和一个书包一共要多少钱(书本第17页第2题)85+48= 133(元)答:买一个地球仪和一个书包一共要133元。
【人教版】6、有公鸡59只,母鸡77只,小鸡85只,(1)公鸡和母鸡一共有多少只(书本第17页第3题)59+77 = 136(只)答:公鸡和母鸡一共有136只.(2)你还能提出什么数学问题①问题:公鸡、母鸡和小鸡一共有多少只59+77+85 = 221(只)答:公鸡、母鸡和小鸡一共有221只.②问题:公鸡比小鸡少多少只85-59 = 26(只)答:公鸡比小鸡少26只.③问题:公鸡和母鸡一共比小鸡多多少只59+77-85=136-85= 51(只)答:公鸡和母鸡一共比小鸡多51只.7、京广中心大厦高209米,它比中央电视塔约矮196米,你知道中央电视塔有多高吗(书本第19页第4题)209+196 = 405(米)答:中央电视塔有405米。
三年级上册数学课本应用题1.用一根2米长的木料,锯成同样长的四根,用来做凳腿,这个凳子的高大约是多少?【书本第6页第6题】2米 = 20分米20÷4 = 5(分米)答:这个凳子的高大约是5分米。
2.妈妈带小明坐长途汽车去看奶奶,途中要走308千米。
他们早上8时出发,汽车平均每小时行80千米,中午12时能到达吗?(书本第10页第6题)12时- 8时 =4(小时)80×4 = 320 (千米)308千米<320千米答:中午12时能到达。
3.在一辆载重2吨的货车上,装3台600千克的机器,超载了吗?(书本第12页第2题) 2吨 = 2000千克600×3 = 1800(千克)答:没有超重。
4.有5台机器,分别重600千克、400千克、800千克、1000千克、700千克,用两辆载重2吨的货车运这些机器,怎样装车能一次运走?(书本第13页第3题)2吨=200千克一台装:600+400+800=1800(千克)另一台装:1000+700 = 1700(千克)答:一台装1800千克,另一台装1700千克就可以一次性运走。
5、一个地球仪85元,一个书包48元,买一个地球仪和一个书包一共要多少钱? (书本第17页第2题)85+48= 133(元)答:买一个地球仪和一个书包一【人教版】6、有公鸡59只,母鸡77只,小鸡85只,(1)公鸡和母鸡一共有多少只?(书本第17页第3题)59+77 = 136(只)答:公鸡和母鸡一共有136只.(2)你还能提出什么数学问题?①问题:公鸡、母鸡和小鸡一共有多少只?59+77+85 = 221(只)答:公鸡、母鸡和小鸡一共有221只.②问题:公鸡比小鸡少多少只?85-59 = 26(只)答:公鸡比小鸡少26只.③问题:公鸡和母鸡一共比小鸡多多少只?59+77-85=136-85= 51(只)答:公鸡和母鸡一共比小鸡多51只.7、京广中心大厦高209米,它比中央电视塔约矮196米,你知道中央电视塔有多高吗?(书本第19页第4题)209+196 = 405(米)答:中央电视塔有405米。
小学数学三年级上册课本应用题(含解析)1.用一根2米长的木料锯成同样长的四根用来做凳腿这个凳子的高大约是多少?【书本第6页第6题】2米=20分米20÷4=5(分米)答:这个凳子的高大约是5分米2.妈妈带小明坐长途汽车去看奶奶途中要走308千米他们早上8时出发汽车平均每小时行80千米中午12时能到达吗?(书本第10页第6题)12时-8时=4(小时)80×4=320(千米)308千米<320千米答:中午12时能到达3.在一辆载重2吨的货车上装3台600千克的机器超载了吗?(书本第12页第2题)2吨=2000千克600×3=1800(千克)答:没有超重4.有5台机器分别重600千克、400千克、800千克、1000千克、700千克用两辆载重2吨的货车运这些机器怎样装车能一次运走?(书本第13页第3题)2吨=200千克一台装:600+400+800=1800(千克)另一台装:1000+700=1700(千克)答:一台装1800千克另一台装1700千克就可以一次性运走5、一个地球仪85元,一个书包48元,买一个地球仪和一个书包一共要多少钱?(书本第17页第2题)85+48=133(元)答:买一个地球仪和一个书包一共要133元【人教版】6、有公鸡59只母鸡77只小鸡85只(1)公鸡和母鸡一共有多少只?(书本第17页第3题)59+77=136(只)答:公鸡和母鸡一共有136只.(2)你还能提出什么数学问题?①问题:公鸡、母鸡和小鸡一共有多少只?59+77+85=221(只)答:公鸡、母鸡和小鸡一共有221只.②问题:公鸡比小鸡少多少只?85-59=26(只)答:公鸡比小鸡少26只.③问题:公鸡和母鸡一共比小鸡多多少只?59+77-85=136-85=51(只)答:公鸡和母鸡一共比小鸡多51只.7、京广中心大厦高209米它比中央电视塔约矮196米你知道中央电视塔有多高吗?(书本第19页第4题)209+196=405(米)答:中央电视塔有405米8、从昆明到丽江有517千米我们已经走了348千米到丽江还有多远?(书本第23页)517-348=169(千米)答:到丽江还有169千米9、副食店运来410千克鸡蛋上午卖出152千克下午卖出174千克还剩多少千克?(书本第125页第2题)410-152-174=258-174=84(千克)分步式(方法2):卖出的:152+174=326(千克)剩下:410-326=84(千克)答:还剩84千克10、科技园上午有游客852人中午有265人离去下午又来了403位游客这时园内有多少游客?全天园内来了多少游客?(书本第25页第3题)(1)852-265=587(人)587+403=990(人)(2)852+403=1255(人)答:这时园内有990名游客;全天园内来了1255名游客11、小明家、小红家和学校在同一条路上小红家到学校有312米小明家到学校只有155米小明家到小红家有多远?(他们两家和学校的位置可能有几种情况?)(书本第26页第6题)两种情况:第一种是在学校的同一侧:312-155=157(米)第二种情况:在学校的两侧:312+155=467(米)答:小明家到小红家有有两种情况在学校同侧时是157米在学校两侧时是467米12、一套运动服135元一双运动鞋48元妈妈给了售货员200元应找回多少元?(书本第27、28页)用了的钱:135+48=183(元)找回:200-183=17(元)【或:200-135-48=17(元)】答:应找回17元13、客轮上原有205人有79人下船有128人上船再开船时客轮上有多少人?(书本第30页第6题)205-79=126(人)126+128=254(人)答:再开船时客轮上有254人14、用900个鸡蛋孵小鸡上午孵出了337只小鸡下午比上午多孵出118只(书本第33页第2题)(1)下午孵出了多少只小鸡?337+118=455(只)(2)这一天共孵出了多少只小鸡?337+455=792(只)(3)还剩下多少个鸡蛋?900-792=108(只)15、一个长方形花坛的长是5米宽是3米这个花坛的周长是多少米?(5+3)×2公式:(长+宽)×2=长方形周长=8×2=16(米)答:这个花坛的周长是16米16、一块方形手帕的边长是2分米用90厘米长的绸带能围一圈吗?2分米=20厘米20×4=80(厘米)【正方形周长=边长×4】80厘米<90厘米答:用90厘米长的绸带能围一圈或2×4=8(分米)90厘米=9分米8分米<9分米答:能围一圈17、用2个边长为1厘米的正方形拼成一个长方形这个长方形的周长是多少?长:2厘米宽:1厘米(2+1)×2=3×2=6(厘米)答:这个长方形的周长是6厘米18、一块长方形菜地长6米宽3米四周围上篱笆篱笆长多少米?如果一面靠墙篱笆至少多少米?(1)(6+3)×2(2)18-6=12(米)=9×2【长方形周长-长】=18(米)答:篱笆长18米;如果一面靠墙篱笆至少12米.19、有29片扇叶每台电扇装3片这些扇叶够装几台电扇?29÷3=9(台)......2(片)答;这些扇叶够装9台电扇20、一个正八边形的边长是3厘米用一条彩带围一圈后还多出来2厘米这条彩带有多长?3×4=12(厘米)【边长×4=正方形周长】12+2=14(厘米)答:这条彩带共14米长21、有32人跳绳6人一组可以分成几组还多几人?32÷6=5(组)......2(人)答:可以分成5组还多2人22、矿泉水每瓶3元有20元最多可以买多少瓶还剩多少元?20÷3=6(瓶)......2(元)答:最多可以买6瓶还剩2元23、一根绳子长19米剪8米做一根长跳绳剩下的每2米做一根短跳绳可以做多少根短跳绳?还剩多少米?19-8=11(米)11÷2=5(根)......1(米)答:可以做5根短跳绳还剩1米24、四月份有30天【书本56页第3题】(1)四月份有几个星期还多几天?30÷7=4(个)......2(天)(2)如果四月份有5个星期六和星期日那么4月1日是星期几?答:星期六25、儿童读物每本4元23元最多可以买几本还剩多少钱?25元呢?23÷4=5(本)......3(元)25÷4=6(本)......1(元)答:23元最多可以买5本还剩3元;25元最多可以买6本还剩1元26、森林餐厅里有9张空桌每张空桌可以做4只小动物中午来了35只小动物都有坐位吗?方法1:4×9=36(只)36>35答:都有座位方法2:35÷4=8(张)......3(只)答:都有座位27.有20只小动物到森林城堡住宿每间房屋住6只一共可以住满几间房还剩多少只小动物?20÷6=3(间)......2(只)答:一共可以住满3间房还剩2只小动物28、花店有各种花的数量见下表菊花月季花郁金香22枝16枝10枝如果用7枝菊花、3枝月季花、2枝郁金香扎成一束这些花最多可以扎成几束这样的花束?22÷7=3(束)......1(枝)16÷3=3(束)......1(枝)10÷2=5(束)答:这些花最多可以扎成3束这样的花束【提示:因为要7枝菊花、3枝月季花、2枝郁金香捆成一大束多出来的不能按要求捆成一束所以没用所以只能捆成3大束】29、一列火车本应11:20到达现在要晚点25分钟它什么时候到达?11时20分+25分=11时45分答:它11时45分时到达30、坐旋转木马每人2元9人要多少钱?10人要多少钱?2×9=18(元)2×10=20(元)答:9人要18元10人要20元31、坐碰碰车每人3元20人要多少钱?3×20=60(元)答:人要60元32、每张门票8元29个同学参观带250元够吗?8×29=232(元)250元>232元答:带250元钱够了33、每瓶矿泉水2元买20瓶需要多少钱?2×20=40(元)答:买20瓶需要40元35、每箱苹果30千克8箱有多少千克?30×8=240(千克)答:8箱有240千克36、一盒胶卷能照36张相片3盒胶卷大约能照多少张相片?36×3≈120(张)答:3盒胶卷大约能照120张相片37、湖边种着4排柳树每排有62棵一共约有多少棵?62×4≈240(张)答:一共约有240棵38、一篇文章400字小丁叔叔平均每分钟打53个字8分钟能打完吗?53×8≈400(个)答:8分钟能打完39、儿童三轮车每辆的价钱是90元幼儿园买了4辆一共用了多少钱?90×4=360(元)答:一共用了360元40、动物园有一只东北虎重213千克一头野牛的体重是东北虎的3倍这头野牛大约有多重?213×3=639(千克)答:这头野牛大约有639千克41、公园道路两边放花每一边放342盆两边一共放多少盆?342×2=684(盆)答:两边一共放648盆42、一栋楼房共有6个单元每个单元住18户这栋楼房共住多少户人家?18×6=108(户)答:这栋楼房共住108户人家43、每箱饮料有24瓶9箱一共多少瓶?24×9=216(瓶)答:9箱一216少瓶44、运动场的看台分为8个区每个区有634个座位运动场最多可以坐多少人?634×8=5072(人)答:运动场最多可以坐5072人45、电影院每天放映4场电影每场最多卖278张票每天最多可以有多少人看电影?278×4=1112(人)答:每天最多可以有1112人看电影46、亚运会入场仪式上群众分为四个方阵每个方阵128人一共有多少人?128×4=512(人)答:一共有512人47、5厘米长的蚱蜢一次跳跃的距离是它的身长的75倍它一次跳跃的距离是多少?5×75=375(厘米)答:它一次跳跃的距离是375厘米48、每个同学发5本练习本三年级一班有52个同学一共要发多少本练习本?5×52=260(本)答:一共要发260本练习本49、小红平均每分钟骑185米她每天上学要骑7分钟小红家和学校相距多少米?185×7=1295(米)答:小红家和学校相距1295米50、一列火车有9节车厢每节车厢有118个座位这列火车一共有多少个座位?118×9=1062(个)答:这列火车一共有1062个座位51、300个同学乘4辆汽车去郊游前3辆车各坐78个同学第4辆车要坐多少个同学?3辆车坐的人数:78×3=234(人)第4辆车座的人数:300-234=66(人)答:第4辆车要坐66个同学52、少年宫乐队有女同学18人男同学17人合唱队的人数是乐队的3倍合唱队有多少人?乐队人数:18+17=35(人)合唱队人数:35×3=105(人)答:合唱队有105人53、老寿星每天要绕荷花池步行3圈每圈508米老寿星每天步行多少米?508×3=1524(米)答:老寿星每天步行1524米54、去年我们学校共义务植树205棵今年种的是去年的2倍今年义务植树多少棵?205×2=410(棵)答:今年义务植树410棵55、一头大象的体重等于8头牛的体重一头牛重605千克这头大象的体重是多少千克?605×8=4840(千克)答:这头大象的体重是4840千克.56、学校图书室买了3套《小小科学家》丛书每套280元一共需要多少元?280×3=840(元)答:一共需要840元57、一条蚕大约吐丝1500米小红养了6条蚕大约吐丝多少米?1500×6=9000(米)答:大约吐丝9000米.58、学校买4台电风扇每台140元一共要用多少元?140×4=560(元)答:一共要用560元59、王叔叔平均1小时能检测230个零件他每天工作8小时共能检测多少个零件?230×8=1840(个)答:共能检测1840个零件60、小军每分钟大约走65米他从家到学校大约要走8分钟他家距学校大约有多远?65×8=520(米)答:他家距学校大约有520米61、每套课桌椅坐2人学校新买来200套课桌椅一共可以坐多少人?200×2=400(人)答:一共可以坐400人62、阳光小学每个年级都是136人全校6个年级共有多少人?136×6=816(人)答:全校6个年级共有816人63、一只野兔每小时跑41千米一只雨燕的飞行速度是一只野兔奔跑速度的4倍这只雨燕每小时大约飞行多少千米?41×4=164(千米)答:这只雨燕每小时大约飞行164千米64、一块巧克力小东吃了小红吃了一共吃了几分之几?还剩几分之几?(1)+==(2)1-=答:一共吃了?还剩65、一块菜地的种了白菜剩下的种芹菜种芹菜的地占整块菜地的几分之几?1-=答:种芹菜的地占整块菜地的66、一张长方形纸的涂红色涂蓝色没涂色的占这张纸的几分之几?1--==答:没涂色的占这张纸的67、(1)把一根绳子对折后剪断每一段的长度是绳子总长度的几分之几?1-=答:每一段的长度是绳子总长度的(2)把其中一段绳子再对折后剪断得到的每一段的长度是绳子总长度的几分之几?绳子一共平均分为4份所以每一段的长度是绳子总长度的68、从西村到东村有几条路?哪条路近?近多少米?西村到东村一共有两条路一条是西村北村东村;另一条是:西村南村东村第一条:152+534=686(米)另一条:455+368=823(米)823-686=137(米)答:西村北村东村的路近近137米69、妈妈买了38个纽扣每件衣服钉5个可以钉几件?还剩几个纽扣留作备用?38÷5=7(件)......3(个)答:可以钉7件还剩3个纽扣留作备用70、剧场的票价是每张8元剧场能坐870人这场的票房收入是多少元?870×8=6960(元)答:这场的票房收入是6960元71、一共有57棵树苗每行种8棵可以种几行?还剩几棵?57÷8=7(行)......1(棵)答:可以种7行还剩1棵72、用两个边长是6厘米宽是3厘米的长方形分别拼成一个正方形和一个长方形它们的周长分别是多少?拼成的正方形周长为:拼成的长方形周长为6×4=24(厘米)长6+6=12(厘米)周长:(12+3)×2=15×2=30(厘米)答:拼成的正方形周长为:24厘米;拼成的长方形周长为30厘米73、三年级一共17人分学习小组如果每组3人分成几组还剩几人?如果每组4人分成几组还剩几人?(1)17÷3=5(组)......2(人)(2)17÷4=4(组)......1(人)答:如果每组3人分成5组还剩2人;如果每组4人分成4组还剩1人74、小明一家乘火车去旅游每张火车票215元回来还乘火车这次旅游买火车票一共花了多少钱?215×2=430(元)【来回各一次所以“×2”】答:这次旅游买火车票一共花了430元75、捆两个盒子都要留15厘米用来打结(如图)捆这两个盒子分别需要多长的彩带?【书本125页】长方体:(60+40+30)×4+15=130×4+15=520+15=535(厘米)正方体:40×12+15=480+15=495(厘米)76.学校买了68只皮球借出13只把剩下的皮球平均借给5个班级每个班级能借到多少只?68-13=55(只)55÷5=11(只)答:每个班级能借到11只77、学校买了58本故事书26本科技书平均放在3层书架上每层书架放了多少本书?58+26=84(本)84÷3=28(本)答:每层书架放了28本书78、王老师买了4只小皮球付出100元营业员找回16元每只小皮球多少元?用了的钱:100-16=84(元)84÷4=21(元)答:每只小皮球21元79、4棵杨树苗48元3棵松树苗63元哪种树苗每棵的价钱贵一些?杨树苗:48÷4=12(元)松树苗:63÷3=21(元)答:松树苗每棵的价钱贵一些80、每辆车用4个轮子45个轮子最多可以装几辆车?45÷4=11(辆)......1(个)答:最多可以装11辆车81、饲养组养了68只小兔如果每个笼子里养6只需要多少个笼子?68÷6=11(个)......2(只)11+1=12(个)答:需要12个笼子82、四(2)班有48人分成4组两个人一张课桌平均每组有多少人?全班需要多少张课桌?48÷4=12(人)48÷2=24(张)答:平均每组有12人全班需要24张课桌83、黄老师买3个小足球付了100元营业员找回7元每个小足球多少元?100-7=93(元)93÷3=31(元)答:每个小足球31元84、3位老师带着62位学生去郊游每顶帐篷最多只能住6人至少要搭多少顶帐篷?62+3=65(人)65÷6=10(顶)......5(人)10+1=11(顶)答:至少要搭11顶帐篷.85、小芳买了5本练习本小军买了3本练习本小芳比小军多付了8角钱每本练习本多少钱?多了的本书:5-3=2(本)每本的钱数:8÷2=4(角)答:每本练习本4角86、一副乒乓球拍26元一个乒乓球2元用50元钱买一副乒乓球拍剩下的钱还能买几个乒乓球?50-26=24(元)24÷2=12(个)答:剩下的钱还能买12个乒乓球87、鸭有18只鸡的只数是鸭的2倍.鸡和鸭一共有多少只?(两种方法解答)鸡的只数:18×2=36(只)一共:18+36=54(只)答:鸡和鸭一共有54只88、红红有42张邮票明明比红红少15张两人一共有多少张?明明邮票的张数:42-15=27(张)一共:42+27=69(张)答:两人一共有69张89、大汽车有45辆小汽车比大汽车多17辆大汽车和小汽车一共有多少辆?小汽车辆数:45+17=62(辆)一共:45+62=107(辆)答:大汽车和小汽车一共有107辆90、小白兔拔了14棵白菜小灰兔拔的是小白兔的3倍(1)小白兔和小灰兔一共拔了多棵?小灰兔:14×3=42(棵)一共:14+42=56(棵)答:小白兔和小灰兔一共拔了56棵(2)小白兔比小灰兔少拔了多少棵?42-14=28(棵)答:小白兔比小灰兔少拔了28棵91、一根长60厘米的铁丝做成了一个长16厘米宽9厘米的长方形框架后还剩多少厘米?长方形周长:(16+9)×2=25×2=50(厘米)60-50=10(厘米)答:还剩10厘米92、一块草地宽8米长比宽长3米这个草地的周长是多少米?长:8+3=11(米)周长:(11+8)×2=19×238(米)答:这个草地的周长是38米93、一张长方形纸长是24厘米宽8厘米在它上面剪去一个最大的正方形这个正方形的周长是多少?剩下来图形的周长是多少厘米?正方形:8×4=32(厘米)剩下的长方形:长24-8=16(厘米)(16+8)×2=24×2=48(米)答:这个正方形的周长是32厘米;剩下来图形的周长是48厘米94、用一根长18厘米的铁丝围成一个长方形围成的长方形的长和宽各是多少厘米?长+宽:18÷2=9(厘米)(1)长为8厘米时宽为7厘米;(2)长为7厘米时宽为2厘米;(3)长为6厘米时宽为3厘米;(4)长为5厘米时宽为4厘米;95、用两个长6厘米宽4厘米的长方形拼成一个大长方形你有几种方法?大长方形的周长是多少?(1)长为8厘米宽为6厘米周长为:(8+6)×2=28(厘米)(2)长为12厘米宽为4厘米周长为:(12+4)×2=32(厘米)答:我有2种方法;大长方形的周长是32厘米96、把一个边长12厘米的正方形剪成三个完全一样的小长方形每个小长方形的周长是多少?宽:12÷3=4(厘米)周长:(12+4)×2=32(厘米)答:每个小长方形的周长是32厘米?97、王大妈家有一块靠墙的长方形菜地长15米宽8米给这块菜地围上篱笆至少需要多少长的篱笆?周长:(15+8)×2=46(米)因为靠墙所以减去一条长:46-15=31(米)答:至少需要31米长的篱笆98、用一根铁丝围了一个边长12厘米的正方形如果把这根铁丝改围一个长方形长是15厘米宽是多少厘米?周长:12×4=48(厘米)48÷2-15宽=长方形周长÷2-长=24-15=9(厘米)答:宽是9厘米99、每瓶果汁6元每盒有10瓶买6盒果汁要多少元?(两种方法解答)(1)每盒价钱:6×10=60(元)6盒价钱:60×6=360(元)(2)一共有几瓶:10×6=60(瓶)一共价钱:6×60=360(元)答:买6盒果汁要360元100、一盒饼干有8袋每袋18块5盒饼干有多少块?一盒块数:18×8=144(块)5盒块数:144×5=720(块)答:5盒饼干有720块。
1. 用一根2米长的木料;锯成同样长的四根;用来做凳腿;这个凳子的高大约是多少?【书本第6页第6题】 2米 = 20分米20÷4 = 5(分米)答:这个凳子的高大约是5分米。
2. 妈妈带小明坐长途汽车去看奶奶;途中要走308千米。
他们早上8时出发;汽车平均每小时行80千米;中午12时能到达吗?(书本第10页第6题)12时- 8时 =4(小时)80×4 = 320 (千米) 308千米<320千米答:中午12时能到达。
3. 在一辆载重2吨的货车上;装3台600千克的机器;超载了吗?(书本第12页第2题) 2吨 = 2000千克600×3 = 1800(千克)答:没有超重。
4. 有5台机器;分别重600千克、400千克、800千克、1000千克、700千克;用两辆载重2吨的货车运这些机器;怎样装车能一次运走?(书本第13页第3题)2吨=200千克一台装:600+400+800=1800(千克)另一台装:1000+700 = 1700(千克)答:一台装1800千克;另一台装1700千克就可以一次性运走。
5、一个地球仪85元;一个书包48元;买一个地球仪和一个书包一共要多少钱? (书本第17页第2题)85+48= 133(元)答:买一个地球仪和一个书包一共要133元。
6、有公鸡59只;母鸡77只;小鸡85只; (1)公鸡和母鸡一共有多少只?(书本第17页第3题)59+77 = 136(只)答:公鸡和母鸡一共有136只.(2)你还能提出什么数学问题?①问题:公鸡、母鸡和小鸡一共有多少只? 59+77+85 = 221(只)答:公鸡、母鸡和小鸡一共有221只.②问题:公鸡比小鸡少多少只? 85-59 = 26(只)答:公鸡比小鸡少26只.③问题:公鸡和母鸡一共比小鸡多多少只?59+77-85 =136-85 = 51(只)答:公鸡和母鸡一共比小鸡多51只.7、京广中心大厦高209矮196米;你知道中央电视塔有多高吗?(书本第19页第4题)209+196 = 405(米)答:中央电视塔有405米。
三年级上册数学课本应用题1. 用一根2米长的木料锯成同样长的四根用来做凳腿这个凳子的高大约是多少?【书本第6页第6题】2米 = 20分米20÷4 = 5(分米)答:这个凳子的高大约是5分米2. 妈妈带小明坐长途汽车去看奶奶途中要走308千米他们早上8时出发汽车平均每小时行80千米中午12时能到达吗?(书本第10页第6题)12时- 8时 =4(小时)80×4 = 320 (千米)308千米<320千米答:中午12时能到达3. 在一辆载重2吨的货车上装3台600千克的机器超载了吗?(书本第12页第2题)2吨 = 2000千克600×3 = 1800(千克)答:没有超重4. 有5台机器分别重600千克、400千克、800千克、1000千克、700千克用两辆载重2吨的货车运这些机器怎样装车能一次运走?(书本第13页第3题)2吨=200千克一台装:600+400+800=1800(千克)另一台装:1000+700 = 1700(千克)答:一台装1800千克另一台装1700千克就可以一次性运走5、一个地球仪85元,一个书包48元,买一个地球仪和一个书包一共要多少钱? (书本第17页第2题)85+48= 133(元)答:买一个地球仪和一个书包一共要133元【人教版】6、有公鸡59只母鸡77只小鸡85只(1)公鸡和母鸡一共有多少只?(书本第17页第3题)59+77 = 136(只)答:公鸡和母鸡一共有136只.(2)你还能提出什么数学问题?①问题:公鸡、母鸡和小鸡一共有多少只?59+77+85 = 221(只)答:公鸡、母鸡和小鸡一共有221只.②问题:公鸡比小鸡少多少只?85-59 = 26(只)答:公鸡比小鸡少26只.③问题:公鸡和母鸡一共比小鸡多多少只?59+77-85=136-85= 51(只)答:公鸡和母鸡一共比小鸡多51只.7、京广中心大厦高209米它比中央电视塔约矮196米你知道中央电视塔有多高吗?(书本第19页第4题)209+196 = 405(米)答:中央电视塔有405米8、从昆明到丽江有517千米我们已经走了348千米到丽江还有多远?(书本第23页)517 - 348 = 169(千米)答:到丽江还有169千米9、副食店运来410千克鸡蛋上午卖出152千克下午卖出174千克还剩多少千克?(书本第125页第2题)410-152-174 = 258 - 174 = 84(千克)分步式(方法2):卖出的: 152+174 = 326(千克)剩下: 410-326 = 84(千克)答:还剩84千克10、科技园上午有游客852人中午有265人离去下午又来了403位游客这时园内有多少游客?全天园内来了多少游客?(书本第25页第3题)(1)852-265 = 587(人)587+403 = 990(人)(2)852+403 = 1255(人)答:这时园内有990名游客;全天园内来了1255名游客11、小明家、小红家和学校在同一条路上小红家到学校有312米小明家到学校只有155米小明家到小红家有多远?(他们两家和学校的位置可能有几种情况?)(书本第26页第6题)两种情况:第一种是在学校的同一侧:312-155 = 157(米)第二种情况:在学校的两侧:312+155 = 467(米)答:小明家到小红家有有两种情况在学校同侧时是157米在学校两侧时是467米12、一套运动服135元一双运动鞋48元妈妈给了售货员200元应找回多少元?(书本第27、28页)用了的钱:135+48 = 183(元)找回:200- 183 = 17(元)【或:200-135-48 = 17(元)】答:应找回17元13、客轮上原有205人有79人下船有128人上船再开船时客轮上有多少人?(书本第30页第6题) 205-79 =126(人)126+128 = 254(人)答:再开船时客轮上有254人14、用900个鸡蛋孵小鸡上午孵出了337只小鸡下午比上午多孵出118只(书本第33页第2题)(1)下午孵出了多少只小鸡?337+118=455(只)(2)这一天共孵出了多少只小鸡?337+455 = 792(只)(3)还剩下多少个鸡蛋?900-792 = 108(只)15、一个长方形花坛的长是5米宽是3米这个花坛的周长是多少米?(5+3)×2 公式:(长+宽)×2=长方形周长=8×2=16(米)答:这个花坛的周长是16米16、一块方形手帕的边长是2分米用90厘米长的绸带能围一圈吗?2分米=20厘米20×4 = 80(厘米)【正方形周长=边长×4】80厘米<90厘米答:用90厘米长的绸带能围一圈或 2×4 = 8(分米) 90厘米=9分米8分米<9分米答:能围一圈17、用2个边长为1厘米的正方形拼成一个长方形这个长方形的周长是多少?长:2厘米宽:1厘米(2+1)×2=3×2=6(厘米)答:这个长方形的周长是6厘米18、一块长方形菜地长6米宽3米四周围上篱笆篱笆长多少米?如果一面靠墙篱笆至少多少米?(1)(6+3)×2 (2)18-6 = 12(米) =9×2 【长方形周长-长】=18(米)答:篱笆长18米;如果一面靠墙篱笆至少12米.19、有29片扇叶每台电扇装3片这些扇叶够装几台电扇?29÷ 3 = 9(台)......2(片)答; 这些扇叶够装9台电扇20、一个正八边形的边长是3厘米用一条彩带围一圈后还多出来2厘米这条彩带有多长?3×4 = 12(厘米)【边长×4=正方形周长】12+2 = 14(厘米)答:这条彩带共14米长21、有32人跳绳6人一组可以分成几组还多几人?32÷6 = 5(组)......2(人)答:可以分成5组还多2人22、矿泉水每瓶3元有20元最多可以买多少瓶还剩多少元?20÷3 = 6(瓶)......2(元)答:最多可以买6瓶还剩2元23、一根绳子长19米剪8米做一根长跳绳剩下的每2米做一根短跳绳可以做多少根短跳绳?还剩多少米?19-8 = 11(米) 11÷2 = 5(根)......1(米)答:可以做5根短跳绳还剩1米24、四月份有30天【书本56页第3题】(1)四月份有几个星期还多几天?30÷7 = 4(个)......2(天)(2)如果四月份有5个星期六和星期日那么4月1日是星期几?答:星期六25、儿童读物每本4元23元最多可以买几本还剩多少钱?25元呢?23÷4 = 5(本)......3(元)25÷4 = 6(本)......1(元)答:23元最多可以买5本还剩3元;25元最多可以买6本还剩1元26、森林餐厅里有9张空桌每张空桌可以做4只小动物中午来了35只小动物都有坐位吗?方法1:4×9 = 36(只)36>35答:都有座位方法2: 35÷4 = 8(张)......3(只)答:都有座位27.有20只小动物到森林城堡住宿每间房屋住6只一共可以住满几间房还剩多少只小动物?20÷6 = 3(间)......2(只)答:一共可以住满3间房还剩2只小动物28、花店有各种花的数量见下表菊花月季花郁金香22枝16枝10枝如果用7枝菊花、3枝月季花、2枝郁金香扎成一束这些花最多可以扎成几束这样的花束?22÷7 = 3(束)......1(枝)16÷3 = 3(束)......1(枝)10÷2 = 5(束)答:这些花最多可以扎成3束这样的花束【提示:因为要7枝菊花、3枝月季花、2枝郁金香捆成一大束多出来的不能按要求捆成一束所以没用所以只能捆成3大束】29、一列火车本应11:20到达现在要晚点25分钟它什么时候到达?11时20分+25分 = 11时45分答:它11时45分时到达30、坐旋转木马每人2元9人要多少钱?10人要多少钱?2×9 =18(元)2×10 =20(元)答:9人要18元10人要20元31、坐碰碰车每人3元20人要多少钱?3×20 = 60(元)答:人要60元32、每张门票8元29个同学参观带250元够吗?8× 29 = 232(元)250元>232元答:带250元钱够了33、每瓶矿泉水2元买20瓶需要多少钱?2×20 = 40(元)答:买20瓶需要40元35、每箱苹果30千克8箱有多少千克?30×8 = 240(千克)答:8箱有240千克36、一盒胶卷能照36张相片3盒胶卷大约能照多少张相片?36×3≈120(张)答:3盒胶卷大约能照120张相片37、湖边种着4排柳树每排有62棵一共约有多少棵?62×4≈240(张)答:一共约有240棵38、一篇文章400字小丁叔叔平均每分钟打53个字8分钟能打完吗?53×8≈400(个)答:8分钟能打完39、儿童三轮车每辆的价钱是90元幼儿园买了4辆一共用了多少钱?90×4 = 360(元)答:一共用了360元40、动物园有一只东北虎重213千克一头野牛的体重是东北虎的3倍这头野牛大约有多重?213×3 = 639(千克)答:这头野牛大约有639千克41、公园道路两边放花每一边放342盆两边一共放多少盆?342×2 = 684(盆)答:两边一共放648盆42、一栋楼房共有6个单元每个单元住18户这栋楼房共住多少户人家?18×6 = 108(户)答:这栋楼房共住108户人家43、每箱饮料有24瓶9箱一共多少瓶?24×9 = 216(瓶)答:9箱一216少瓶44、运动场的看台分为8个区每个区有634个座位运动场最多可以坐多少人?634×8 = 5072(人)答:运动场最多可以坐5072人45、电影院每天放映4场电影每场最多卖278张票每天最多可以有多少人看电影?278×4 = 1112(人)答:每天最多可以有1112人看电影46、亚运会入场仪式上群众分为四个方阵每个方阵128人一共有多少人?128×4 = 512(人)答:一共有512人47、5厘米长的蚱蜢一次跳跃的距离是它的身长的75倍它一次跳跃的距离是多少?5×75 = 375(厘米)答:它一次跳跃的距离是375厘米48、每个同学发5本练习本三年级一班有52个同学一共要发多少本练习本?5×52 = 260(本)答:一共要发260本练习本49、小红平均每分钟骑185米她每天上学要骑7分钟小红家和学校相距多少米?185×7 = 1295(米)答:小红家和学校相距1295米50、一列火车有9节车厢每节车厢有118个座位这列火车一共有多少个座位?118×9 = 1062(个)答:这列火车一共有1062个座位51、300个同学乘4辆汽车去郊游前3辆车各坐78个同学第4辆车要坐多少个同学?3辆车坐的人数: 78×3 = 234(人)第4辆车座的人数: 300-234 = 66(人)答:第4辆车要坐66个同学52、少年宫乐队有女同学18人男同学17人合唱队的人数是乐队的3倍合唱队有多少人?乐队人数:18+17 = 35(人)合唱队人数:35×3 = 105(人)答:合唱队有105人53、老寿星每天要绕荷花池步行3圈每圈508米老寿星每天步行多少米?508×3 = 1524(米)答:老寿星每天步行1524米54、去年我们学校共义务植树205棵今年种的是去年的2倍今年义务植树多少棵?205×2 = 410(棵)答:今年义务植树410棵55、一头大象的体重等于8头牛的体重一头牛重605千克这头大象的体重是多少千克?605×8 = 4840(千克)答:这头大象的体重是4840千克.56、学校图书室买了3套《小小科学家》丛书每套280元一共需要多少元?280×3 = 840(元)答:一共需要840元57、一条蚕大约吐丝1500米小红养了6条蚕大约吐丝多少米?1500×6 = 9000(米)答:大约吐丝9000米.58、学校买4台电风扇每台140元一共要用多少元?140×4 = 560(元)答:一共要用560元59、王叔叔平均1小时能检测230个零件他每天工作8小时共能检测多少个零件?230×8 = 1840(个)答:共能检测1840个零件60、小军每分钟大约走65米他从家到学校大约要走8分钟他家距学校大约有多远?65×8 = 520(米)答:他家距学校大约有520米61、每套课桌椅坐2人学校新买来200套课桌椅一共可以坐多少人?200×2 = 400(人)答:一共可以坐400人62、阳光小学每个年级都是136人全校6个年级共有多少人?136×6 = 816(人)答:全校6个年级共有816人63、一只野兔每小时跑41千米一只雨燕的飞行速度是一只野兔奔跑速度的4倍这只雨燕每小时大约飞行多少千米?41×4 = 164(千米)答:这只雨燕每小时大约飞行164千米64、一块巧克力小东吃了小红吃了一共吃了几分之几?还剩几分之几?(1)+ = =(2)1- =答:一共吃了?还剩65、一块菜地的种了白菜剩下的种芹菜种芹菜的地占整块菜地的几分之几?1- =答:种芹菜的地占整块菜地的66、一张长方形纸的涂红色涂蓝色没涂色的占这张纸的几分之几?1-- = =答:没涂色的占这张纸的67、(1)把一根绳子对折后剪断每一段的长度是绳子总长度的几分之几?1- =答:每一段的长度是绳子总长度的(2)把其中一段绳子再对折后剪断得到的每一段的长度是绳子总长度的几分之几?绳子一共平均分为4份所以每一段的长度是绳子总长度的68、从西村到东村有几条路?哪条路近?近多少米?西村到东村一共有两条路一条是西村北村东村;另一条是:西村南村东村第一条:152+534 = 686(米)另一条:455+368 = 823(米)823-686 = 137(米)答:西村北村东村的路近近137米69、妈妈买了38个纽扣每件衣服钉5个可以钉几件?还剩几个纽扣留作备用?38 ÷ 5 = 7(件)......3(个)答:可以钉7件还剩3个纽扣留作备用70、剧场的票价是每张8元剧场能坐870人这场的票房收入是多少元?870×8 = 6960(元)答:这场的票房收入是6960元71、一共有57棵树苗每行种8棵可以种几行?还剩几棵?57÷8 = 7(行)......1(棵)答:可以种7行还剩1棵72、用两个边长是6厘米宽是3厘米的长方形分别拼成一个正方形和一个长方形它们的周长分别是多少?拼成的正方形周长为:拼成的长方形周长为6×4 = 24(厘米)长6+6=12(厘米)周长:(12+3)×2=15×2=30(厘米)答:拼成的正方形周长为:24厘米;拼成的长方形周长为30厘米73、三年级一共17人分学习小组如果每组3人分成几组还剩几人?如果每组4人分成几组还剩几人?(1) 17÷3 = 5(组)......2(人)( 2) 17÷4 = 4(组)......1(人)答:如果每组3人分成5组还剩2人;如果每组4人分成4组还剩1人74、小明一家乘火车去旅游每张火车票215元回来还乘火车这次旅游买火车票一共花了多少钱?215×2 = 430(元)【来回各一次所以"×2"】答:这次旅游买火车票一共花了430元75、捆两个盒子都要留15厘米用来打结(如图)捆这两个盒子分别需要多长的彩带?【书本125页】长方体:(60+40+30)×4+15=130×4+15= 520+15=535(厘米)正方体: 40×12+15= 480+15= 495(厘米)76. 学校买了68只皮球借出13只把剩下的皮球平均借给5个班级每个班级能借到多少只?68-13 = 55(只)55÷5 = 11(只)答:每个班级能借到11只77、学校买了58本故事书26本科技书平均放在3层书架上每层书架放了多少本书?58+26 = 84(本)84÷3 = 28(本)答:每层书架放了28本书78、王老师买了4只小皮球付出100元营业员找回16元每只小皮球多少元?用了的钱:100-16 = 84(元)84÷4 = 21(元)答:每只小皮球21元79、4棵杨树苗48元3棵松树苗63元哪种树苗每棵的价钱贵一些?杨树苗: 48÷4 = 12(元)松树苗: 63÷3 = 21(元)答:松树苗每棵的价钱贵一些80、每辆车用4个轮子45个轮子最多可以装几辆车?45÷4 = 11(辆)......1(个)答:最多可以装11辆车81、饲养组养了68只小兔如果每个笼子里养6只需要多少个笼子?68÷6 = 11(个)......2(只)11+1 = 12(个)答:需要12个笼子82、四(2)班有48人分成4组两个人一张课桌平均每组有多少人?全班需要多少张课桌? 48÷4 = 12(人)48÷2 = 24(张)答:平均每组有12人全班需要24张课桌83、黄老师买3个小足球付了100元营业员找回7元每个小足球多少元?100-7 =93(元)93÷3 = 31(元)答:每个小足球31元84、3位老师带着62位学生去郊游每顶帐篷最多只能住6人至少要搭多少顶帐篷?62+3 = 65(人)65÷6 = 10(顶)......5(人)10+1 = 11(顶)答:至少要搭11顶帐篷.85、小芳买了5本练习本小军买了3本练习本小芳比小军多付了8角钱每本练习本多少钱?多了的本书: 5-3 = 2(本)每本的钱数: 8÷2 = 4(角)答:每本练习本4角86、一副乒乓球拍26元一个乒乓球2元用50元钱买一副乒乓球拍剩下的钱还能买几个乒乓球?50-26 = 24(元)24÷2 = 12(个)答:剩下的钱还能买12个乒乓球87、鸭有18只鸡的只数是鸭的2倍.鸡和鸭一共有多少只?(两种方法解答)鸡的只数:18×2 = 36(只)一共: 18+36 = 54(只)答:鸡和鸭一共有54只88、红红有42张邮票明明比红红少15张两人一共有多少张?明明邮票的张数: 42-15 = 27(张)一共: 42+27 = 69(张)答:两人一共有69张89、大汽车有45辆小汽车比大汽车多17辆大汽车和小汽车一共有多少辆?小汽车辆数: 45+17 = 62(辆)一共: 45+62 = 107(辆)答:大汽车和小汽车一共有107辆90、小白兔拔了14棵白菜小灰兔拔的是小白兔的3倍(1)小白兔和小灰兔一共拔了多棵?小灰兔:14×3 = 42(棵)一共:14+42 = 56 (棵)答:小白兔和小灰兔一共拔了56棵(2)小白兔比小灰兔少拔了多少棵?42-14 = 28(棵)答:小白兔比小灰兔少拔了28棵91、一根长60厘米的铁丝做成了一个长16厘米宽9厘米的长方形框架后还剩多少厘米?长方形周长:(16+9)×2= 25 ×2= 50(厘米)60-50 = 10(厘米)答:还剩10厘米92、一块草地宽8米长比宽长3米这个草地的周长是多少米?长: 8+3 = 11(米)周长:(11+8)×2=19×238(米)答:这个草地的周长是38米93、一张长方形纸长是24厘米宽8厘米在它上面剪去一个最大的正方形这个正方形的周长是多少?剩下来图形的周长是多少厘米?正方形: 8× 4 = 32(厘米)剩下的长方形:长 24-8 = 16(厘米)(16+8)×2= 24×2= 48(米)答:这个正方形的周长是32厘米;剩下来图形的周长是48厘米94、用一根长18厘米的铁丝围成一个长方形围成的长方形的长和宽各是多少厘米?长+宽:18÷2 = 9(厘米)(1)长为8厘米时宽为7厘米;(2)长为7厘米时宽为2厘米;(3)长为6厘米时宽为3厘米;(4)长为5厘米时宽为4厘米;95、用两个长6厘米宽4厘米的长方形拼成一个大长方形你有几种方法?大长方形的周长是多少?(1)长为8厘米宽为6厘米周长为:(8+6)×2 = 28(厘米)(2)长为12厘米宽为4厘米周长为:(12+4)×2 = 32(厘米)答:我有2种方法;大长方形的周长是32厘米96、把一个边长12厘米的正方形剪成三个完全一样的小长方形每个小长方形的周长是多少?宽:12÷3 = 4(厘米)周长:(12+4)×2 = 32(厘米)答:每个小长方形的周长是32厘米?97、王大妈家有一块靠墙的长方形菜地长15米宽8米给这块菜地围上篱笆至少需要多少长的篱笆?周长:(15+8)×2 =46(米)因为靠墙所以减去一条长:46-15 = 31(米)答:至少需要31米长的篱笆98、用一根铁丝围了一个边长12厘米的正方形如果把这根铁丝改围一个长方形长是15厘米宽是多少厘米?周长: 12×4 = 48(厘米)48÷2 -15 宽=长方形周长÷2 -长= 24-15= 9(厘米)答:宽是9厘米99、每瓶果汁6元每盒有10瓶买6盒果汁要多少元?(两种方法解答)(1)每盒价钱:6×10 = 60(元)6盒价钱:60×6 = 360(元)(2)一共有几瓶:10×6 =60(瓶)一共价钱:6×60 =360(元)答:买6盒果汁要360元100、一盒饼干有8袋每袋18块5盒饼干有多少块?一盒块数: 18×8= 144(块)5盒块数: 144×5=720(块)答:5盒饼干有720块????????1人生最大的幸福,是发现自己爱的人正好也爱着自己。
三年级上册数学课本应用题1.用一根2米长的木料,锯成同样长的四根,用来做凳腿,这个凳子的高大约是多少?【书本第6页第6题】2米= 20分米20÷4 = 5(分米)答:这个凳子的高大约是5分米。
2.妈妈带小明坐长途汽车去看奶奶,途中要走308千米。
他们早上8时出发,汽车平均每小时行80千米,中午12时能到达吗?(书本第10页第6题)12时-8时=4(小时)80×4 = 320 (千米)308千米<320千米答:中午12时能到达。
3.在一辆载重2吨的货车上,装3台600千克的机器,超载了吗?(书本第12页第2题)2吨= 2000千克600×3 = 1800(千克)答:没有超重。
4.有5台机器,分别重600千克、400千克、800千克、1000千克、700千克,用两辆载重2吨的货车运这些机器,怎样装车能一次运走?(书本第13页第3题)2吨=200千克一台装:600+400+800=1800(千克)另一台装:1000+700 = 1700(千克)答:一台装1800千克,另一台装1700千克就可以一次性运走。
5、一个地球仪85元,一个书包48元,买一个地球仪和一个书包一共要多少钱? (书本第17页第2题)85+48= 133(元)答:买一个地球仪和一个书包一共要133元。
【人教版】6、有公鸡59只,母鸡77只,小鸡85只,(1)公鸡和母鸡一共有多少只?(书本第17页第3题)59+77 = 136(只)答:公鸡和母鸡一共有136只.(2)你还能提出什么数学问题?①问题:公鸡、母鸡和小鸡一共有多少只?59+77+85 = 221(只)答:公鸡、母鸡和小鸡一共有221只.②问题:公鸡比小鸡少多少只?85-59 = 26(只)答:公鸡比小鸡少26只.③问题:公鸡和母鸡一共比小鸡多多少只?59+77-85=136-85= 51(只)答:公鸡和母鸡一共比小鸡多51只.7、京广中心大厦高209米,它比中央电视塔约矮196米,你知道中央电视塔有多高吗?(书本第19页第4题)209+196 = 405(米)答:中央电视塔有405米。
人教版小学数学三年级上册课本应用题(含答案)1.用一根2米长的木料,锯成同样长的四根,用来做凳腿,这个凳子的高大约是多少?【书本第6页第6题】2米= 20分米20÷4 = 5(分米)答:这个凳子的高大约是5分米。
2.妈妈带小明坐长途汽车去看奶奶,途中要走308千米。
他们早上8时出发,汽车平均每小时行80千米,中午12时能到达吗?(书本第10页第6题)12时- 8时 =4(小时)80×4 = 320 (千米)308千米<320千米答:中午12时能到达。
3.在一辆载重2吨的货车上,装3台600千克的机器,超载了吗?(书本第12页第2题)2吨= 2000千克600×3 = 1800(千克)答:没有超重。
4.有5台机器,分别重600千克、400千克、800千克、1000千克、700千克,用两辆载重2吨的货车运这些机器,怎样装车能一次运走?(书本第13页第3题)2吨=200千克一台装:600+400+800=1800(千克)另一台装:1000+700 = 1700(千克)答:一台装1800千克,另一台装1700千克就可以一次性运走。
5、一个地球仪85元,一个书包48元,买一个地球仪和一个书包一共要多少钱? (书本第17页第2题)85+48= 133(元)答:买一个地球仪和一个书包一共要133元。
【人教版】6、有公鸡59只,母鸡77只,小鸡85只,(1)公鸡和母鸡一共有多少只?(书本第17页第3题)59+77 = 136(只)答:公鸡和母鸡一共有136只.(2)你还能提出什么数学问题?①问题:公鸡、母鸡和小鸡一共有多少只?59+77+85 = 221(只)答:公鸡、母鸡和小鸡一共有221只.②问题:公鸡比小鸡少多少只?85-59 = 26(只)答:公鸡比小鸡少26只.③问题:公鸡和母鸡一共比小鸡多多少只?59+77-85=136-85= 51(只)答:公鸡和母鸡一共比小鸡多51只.7、京广中心大厦高209米,它比中央电视塔约矮196米,你知道中央电视塔有多高吗?(书本第19页第4题)209+196 = 405(米)答:中央电视塔有405米。
Fpg人教版三年級上冊數學課本應用題(答案另附在文檔下麵)1.用一根2米長の木料,鋸成同樣長の四根,用來做凳腿,這個凳子の高大約是多少?【書本第6頁第6題】2.媽媽帶小明坐長途汽車去看奶奶,途中要走308千米。
他們早上8時出發,汽車平均每小時行80千米,中午12時能到達嗎?(書本第10頁第6題)3.在一輛載重2噸の貨車上,裝3臺600千克の機器,超載了嗎?(書本第12頁第2題)4.有5臺機器,分別重600千克、400千克、800千克、1000千克、700千克,用兩輛載重2噸の貨車運這些機器,怎樣裝車能一次運走?(書本第13頁第3題)5、一個地球儀85元,一個書包48元,買一個地球儀和一個書包一共要多少錢? (書本第17頁第2題)6、有公雞59只,母雞77只,小雞85只,(1)公雞和母雞一共有多少只?(書本第17頁第3題)(2)你還能提出什麼數學問題?(3)7、京廣中心大廈高209米,它比中央電視塔約矮196米,你知道中央電視塔有多高嗎?(書本第19頁第4題)8、從昆明到麗江有517千米,我們已經走了348千米,到麗江還有多遠?(書本第23頁)9、副食店運來410千克雞蛋,上午賣出152千克,下午賣出174千克,還剩多少千克?(書本第125頁第2題)10、科技園上午有遊客852人,中午有265人離去。
下午又來了403位遊客,這時園內有多少遊客?全天園內來了多少遊客?(書本第25頁第3題)11、小明家、小紅家和學校在同一條路上。
小紅家到學校有312米。
小明家到學校只有155米。
小明家到小紅家有多遠?(他們兩家和學校の位置可能有幾種情況?)(書本第26頁第6題)12、一套運動服135元,一雙運動鞋48元,媽媽給了售貨員200元,應找回多少元?(書本第27、28頁)13、客輪上原有205人,有79人下船,有128人上船,再開船時客輪上有多少人?(書本第30頁第6題)14、用900個雞蛋孵小雞,上午孵出了337只小雞,下午比上午多孵出118只。
三年级上册数学课本应用题1.用一根2米长的木料,锯成同样长的四根,用来做凳腿,这个凳子的高大约是多少?【书本第6页第6题】2米= 20分米20÷4 = 5(分米)答:这个凳子的高大约是5分米。
2.妈妈带小明坐长途汽车去看奶奶,途中要走308千米。
他们早上8时出发,汽车平均每小时行80千米,中午12时能到达吗?(书本第10页第6题)12时-8时=4(小时)80×4 = 320 (千米)308千米<320千米答:中午12时能到达。
3.在一辆载重2吨的货车上,装3台600千克的机器,超载了吗?(书本第12页第2题)2吨= 2000千克600×3 = 1800(千克)答:没有超重。
4.有5台机器,分别重600千克、400千克、800千克、1000千克、700千克,用两辆载重2吨的货车运这些机器,怎样装车能一次运走?(书本第13页第3题)2吨=200千克一台装:600+400+800=1800(千克)另一台装:1000+700 = 1700(千克)答:一台装1800千克,另一台装1700千克就可以一次性运走。
5、一个地球仪85元,一个书包48元,买一个地球仪和一个书包一共要多少钱? (书本第17页第2题)85+48= 133(元)答:买一个地球仪和一个书包一【人教版】6、有公鸡59只,母鸡77只,小鸡85只,(1)公鸡和母鸡一共有多少只?(书本第17页第3题)59+77 = 136(只)答:公鸡和母鸡一共有136只.(2)你还能提出什么数学问题?①问题:公鸡、母鸡和小鸡一共有多少只?59+77+85 = 221(只)答:公鸡、母鸡和小鸡一共有221只.②问题:公鸡比小鸡少多少只?85-59 = 26(只)答:公鸡比小鸡少26只.③问题:公鸡和母鸡一共比小鸡多多少只?59+77-85=136-85= 51(只)答:公鸡和母鸡一共比小鸡多51只.7、京广中心大厦高209米,它比中央电视塔约矮196米,你知道中央电视塔有多高吗?(书本第19页第4题)209+196 = 405(米)答:中央电视塔有405米。
人教版小学数学三年级上册课本应用题内含答案(答案另附在文档下面)1.用一根2米长的木料,锯成同样长的四根,用来做凳腿,这个凳子的高大约是多少?【书本第6页第6题】2.妈妈带小明坐长途汽车去看奶奶,途中要走308千米.他们早上8时出发,汽车平均每小时行80千米,中午12时能到达吗?(书本第10页第6题)3.在一辆载重2吨的货车上,装3台600千克的机器,超载了吗?(书本第12页第2题)4.有5台机器,分别重600千克、400千克、800千克、1000千克、700千克,用两辆载重2吨的货车运这些机器,怎样装车能一次运走?(书本第13页第3题)5、一个地球仪85元,一个书包48元,买一个地球仪和一个书包一共要多少钱? (书本第17页第2题)6、有公鸡59只,母鸡77只,小鸡85只,(1)公鸡和母鸡一共有多少只?(书本第17页第3题)(2)你还能提出什么数学问题?(3)7、京广中心大厦高209米,它比中央电视塔约矮196米,你知道中央电视塔有多高吗?(书本第19页第4题)8、从昆明到丽江有517千米,我们已经走了348千米,到丽江还有多远?(书本第23页)9、副食店运来410千克鸡蛋,上午卖出152千克,下午卖出174千克,还剩多少千克?(书本第125页第2题)10、科技园上午有游客852人,中午有265人离去.下午又来了403位游客,这时园内有多少游客?全天园内来了多少游客?(书本第25页第3题)11、小明家、小红家和学校在同一条路上.小红家到学校有312米.小明家到学校只有155米.小明家到小红家有多远?(他们两家和学校的位置可能有几种情况?)(书本第26页第6题)12、一套运动服135元,一双运动鞋48元,妈妈给了售货员200元,应找回多少元?(书本第27、28页)13、客轮上原有205人,有79人下船,有128人上船,再开船时客轮上有多少人?(书本第30页第6题)14、用900个鸡蛋孵小鸡,上午孵出了337只小鸡,下午比上午多孵出118只.(书本第33页第2题)15、一个长方形花坛的长是5米,宽是3米.这个花坛的周长是多少米?16、一块方形手帕的边长是2分米,用90厘米长的绸带能围一圈吗?17、用2个边长为1厘米的正方形拼成一个长方形.这个长方形的周长是多少?18、一块长方形菜地,长6米,宽3米.四周围上篱笆,篱笆长多少米?如果一面靠墙,篱笆至少多少米?19、有29片扇叶,每台电扇装3片.这些扇叶够装几台电扇?20、一个正八边形的边长是3厘米,用一条彩带围一圈后,还多出来2厘米,这条彩带有多长?21、有32人跳绳,6人一组.可以分成几组,还多几人?22、矿泉水每瓶3元,有20元,最多可以买多少瓶,还剩多少元?23、一根绳子长19米,剪8米做一根长跳绳,剩下的每2米做一根短跳绳.可以做多少根短跳绳?还剩多少米?24、四月份有30天.【书本56页第3题】25、儿童读物每本4元,23元最多可以买几本,还剩多少钱?25元呢?26、森林餐厅里有9张空桌,每张空桌可以做4只小动物,中午来了35只小动物,都有坐位吗?27.有20只小动物到森林城堡住宿,每间房屋住6只,一共可以住满几间房,还剩多少只小动物?【提示:因为要7枝菊花、3枝月季花、2枝郁金香捆成一大束,多出来的不能按要求捆成一束,所以没用,所以只能捆成3大束.】29、一列火车本应11:20到达,现在要晚点25分钟.它什么时候到达?30、坐旋转木马每人2元,9人要多少钱?10人要多少钱?31、坐碰碰车每人3元,20人要多少钱?32、每张门票8元,29个同学参观,带250元够吗?33、每瓶矿泉水2元,买20瓶需要多少钱?35、每箱苹果30千克,8箱有多少千克?36、一盒胶卷能照36张相片,3盒胶卷大约能照多少张相片?37、湖边种着4排柳树,每排有62棵.一共约有多少棵?38、一篇文章400字,小丁叔叔平均每分钟打53个字,8分钟能打完吗?39、儿童三轮车每辆的价钱是90元.幼儿园买了4辆,一共用了多少钱?40、动物园有一只东北虎重213千克.一头野牛的体重是东北虎的3倍.这头野牛大约有多重?41、公园道路两边放花,每一边放342盆,两边一共放多少盆?42、一栋楼房共有6个单元,每个单元住18户.这栋楼房共住多少户人家?43、每箱饮料有24瓶,9箱一共多少瓶?44、运动场的看台分为8个区,每个区有634个座位,运动场最多可以坐多少人?45、电影院每天放映4场电影.每场最多卖278张票.每天最多可以有多少人看电影?46、亚运会入场仪式上群众分为四个方阵,每个方阵128人,一共有多少人?47、5厘米长的蚱蜢一次跳跃的距离是它的身长的75倍,它一次跳跃的距离是多少?48、每个同学发5本练习本,三年级一班有52个同学,一共要发多少本练习本?49、小红平均每分钟骑185米,她每天上学要骑7分钟.小红家和学校相距多少米?50、一列火车有9节车厢,每节车厢有118个座位,这列火车一共有多少个座位?51、300个同学乘4辆汽车去郊游.前3辆车各坐78个同学,第4辆车要坐多少个同学?52、少年宫乐队有女同学18人,男同学17人.合唱队的人数是乐队的3倍,合唱队有多少人?53、老寿星每天要绕荷花池步行3圈,每圈508米.老寿星每天步行多少米?54、去年我们学校共义务植树205棵,今年种的是去年的2倍.今年义务植树多少棵?55、一头大象的体重等于8头牛的体重.一头牛重605千克,这头大象的体重是多少千克?56、学校图书室买了3套《小小科学家》丛书,每套280元.一共需要多少元?57、一条蚕大约吐丝1500米,小红养了6条蚕,大约吐丝多少米?58、学校买4台电风扇,每台140元,一共要用多少元?59、王叔叔平均1小时能检测230个零件,他每天工作8小时,共能检测多少个零件?60、小军每分钟大约走65米,他从家到学校大约要走8分钟.他家距学校大约有多远?61、每套课桌椅坐2人,学校新买来200套课桌椅,一共可以坐多少人?62、阳光小学每个年级都是136人,全校6个年级共有多少人?63、一只野兔每小时跑41千米,一只雨燕的飞行速度是一只野兔奔跑速度的4倍.这只雨燕每小时大约飞行多少千米?64、一块巧克力,小东吃了81,小红吃了83,一共吃了几分之几?还剩几分之几?65、一块菜地的85种了白菜,剩下的种芹菜.种芹菜的地占整块菜地的几分之几?66、一张长方形纸的81涂红色,83涂蓝色,没涂色的占这张纸的几分之几?67、(1)把一根绳子对折后剪断,每一段的长度是绳子总长度的几分之几?(2)把其中一段绳子再对折后剪断,得到的每一段的长度是绳子总长度的几分之几?6869、妈妈买了38个纽扣,每件衣服钉5个,可以钉几件?还剩几个纽扣留作备用?70、剧场的票价是每张8元,剧场能坐870人,这场的票房收入是多少元?71、一共有57棵树苗,每行种8棵.可以种几行?还剩几棵?北村 152米72、用两个边长是6厘米,宽是3厘米的长方形分别拼成一个正方形和一个长方形.它们的周长分别是多少?73、三年级一共17人分学习小组,如果每组3人,分成几组,还剩几人?如果每组4人,分成几组,还剩几人?74、小明一家乘火车去旅游,每张火车票215元,回来还乘火车,这次旅游买火车票一共花了多少钱?75、捆两个盒子,都要留15厘米用来打结(如图).捆这两个盒子分别需要多长的彩带?【书本125页】76.学校买了68只皮球,借出13只.把剩下的皮球平均借给5个班级,每个班级能借到多少只?77、学校买了58本故事书,26本科技书,平均放在3层书架上.每层书架放了多少本书?78、王老师买了4只小皮球,付出100元,营业员找回16元.每只小皮球多少元?79、4棵杨树苗48元,3棵松树苗63元.哪种树苗每棵的价钱贵一些?80、每辆车用4个轮子.45个轮子,最多可以装几辆车?81、饲养组养了68只小兔.如果每个笼子里养6只,需要多少个笼子?82、四(2)班有48人,分成4组,两个人一张课桌.平均每组有多少人?全班需要多少张课桌?83、黄老师买3个小足球,付了100元.营业员找回7元.每个小足球多少元?84、3位老师带着62位学生去郊游.每顶帐篷最多只能住6人.至少要搭多少顶帐篷?85、小芳买了5本练习本,小军买了3本练习本,小芳比小军多付了8角钱.每本练习本多少钱?86、一副乒乓球拍26元,一个乒乓球2元.用50元钱买一副乒乓球拍,剩下的钱还能买几个乒乓球?87、鸭有18只,鸡的只数是鸭的2倍.鸡和鸭一共有多少只?(两种方法解答)88、红红有42张邮票,明明比红红少15张.两人一共有多少张?89、大汽车有45辆,小汽车比大汽车多17辆.大汽车和小汽车一共有多少辆?90、小白兔拔了14棵白菜,小灰兔拔的是小白兔的3倍.(1)小白兔和小灰兔一共拔了多棵?(2)小白兔比小灰兔少拔了多少棵?91、一根长60厘米的铁丝,做成了一个长16厘米,宽9厘米的长方形框架后,还剩多少厘米?92、一块草地,宽8米,长比宽长3米,这个草地的周长是多少米?93、一张长方形纸,长是24厘米,宽8厘米,在它上面剪去一个最大的正方形,这个正方形的周长是多少?剩下来图形的周长是多少厘米?94、用一根长18厘米的铁丝围成一个长方形,围成的长方形的长和宽各是多少厘米?95、用两个长6厘米,宽4厘米的长方形拼成一个大长方形,你有几种方法?大长方形的周长是多少?96、把一个边长12厘米的正方形剪成三个完全一样的小长方形,每个小长方形的周长是多少?97、王大妈家有一块靠墙的长方形菜地,长15米,宽8米,给这块菜地围上篱笆,至少需要多少长的篱笆?98、用一根铁丝围了一个边长12厘米的正方形,如果把这根铁丝改围一个长方形,长是15厘米,宽是多少厘米?99、每瓶果汁6元,每盒有10瓶,买6盒果汁要多少元?(两种方法解答)100、一盒饼干有8袋,每袋18块,5盒饼干有多少块?三年级上册数学课本应用题5.用一根2米长的木料,锯成同样长的四根,用来做凳腿,这个凳子的高大约是多少?【书本第6页第6题】2米= 20分米20÷4 = 5(分米)答:这个凳子的高大约是5分米.6.妈妈带小明坐长途汽车去看奶奶,途中要走308千米.他们早上8时出发,汽车平均每小时行80千米,中午12时能到达吗?(书本第10页第6题)12时- 8时 =4(小时)80×4 = 320 (千米)308千米<320千米答:中午12时能到达.7.在一辆载重2吨的货车上,装3台600千克的机器,超载了吗?(书本第12页第2题)2吨= 2000千克600×3 = 1800(千克)答:没有超重.8.有5台机器,分别重600千克、400千克、800千克、1000千克、700千克,用两辆载重2吨的货车运这些机器,怎样装车能一次运走?(书本第13页第3题)2吨=200千克一台装:600+400+800=1800(千克)另一台装:1000+700 = 1700(千克)答:一台装1800千克,另一台装1700千克就可以一次性运走.5、一个地球仪85元,一个书包48元,买一个地球仪和一个书包一共要多少钱? (书本第17页第2题)85+48= 133(元)答:买一个地球仪和一个书包一共要133元.【人教版】6、有公鸡59只,母鸡77只,小鸡85只,(1)公鸡和母鸡一共有多少只?(书本第17页第3题)59+77 = 136(只)答:公鸡和母鸡一共有136只.(2)你还能提出什么数学问题?①问题:公鸡、母鸡和小鸡一共有多少只?59+77+85 = 221(只)答:公鸡、母鸡和小鸡一共有221只.②问题:公鸡比小鸡少多少只?85-59 = 26(只)答:公鸡比小鸡少26只.③问题:公鸡和母鸡一共比小鸡多多少只?59+77-85=136-85= 51(只)答:公鸡和母鸡一共比小鸡多51只.7、京广中心大厦高209米,它比中央电视塔约矮196米,你知道中央电视塔有多高吗?(书本第19页第4题)209+196 = 405(米)答:中央电视塔有405米.8、从昆明到丽江有517千米,我们已经走了348千米,到丽江还有多远?(书本第23页)517- 348 = 169(千米)答:到丽江还有169千米.9、副食店运来410千克鸡蛋,上午卖出152千克,下午卖出174千克,还剩多少千克?(书本第125页第2题)410-152-174 = 258- 174 = 84(千克)分步式(方法2):卖出的:152+174 = 326(千克)剩下:410-326 = 84(千克)答:还剩84千克.10、科技园上午有游客852人,中午有265人离去.下午又来了403位游客,这时园内有多少游客?全天园内来了多少游客?(书本第25页第3题)(1)852-265 = 587(人)587+403 = 990(人)(2)852+403 = 1255(人)答:这时园内有990名游客;全天园内来了1255名游客.11、小明家、小红家和学校在同一条路上.小红家到学校有312米.小明家到学校只有155米.小明家到小红家有多远?(他们两家和学校的位置可能有几种情况?)(书本第26页第6题)两种情况:第一种是在学校的同一侧:312-155 = 157(米)第二种情况:在学校的两侧:312+155 = 467(米)答:小明家到小红家有有两种情况,在学校同侧时是157米,在学校两侧时是467米. 12、一套运动服135元,一双运动鞋48元,妈妈给了售货员200元,应找回多少元?(书本第27、28页)用了的钱:135+48 = 183(元)找回:200- 183 = 17(元)【或:200-135-48 = 17(元)】答:应找回17元.13、客轮上原有205人,有79人下船,有128人上船,再开船时客轮上有多少人?(书本第30页第6题)205-79 =126(人)126+128 = 254(人)答:再开船时客轮上有254人.14、用900个鸡蛋孵小鸡,上午孵出了337只小鸡,下午比上午多孵出118只.(书本第33页第2题)(1)下午孵出了多少只小鸡?337+118=455(只)(2)这一天共孵出了多少只小鸡?337+455 = 792(只)(3)还剩下多少个鸡蛋?900-792 = 108(只)15、一个长方形花坛的长是5米,宽是3米.这个花坛的周长是多少米?(5+3)×2 公式:(长+宽)×2=长方形周长=8×2=16(米)答:这个花坛的周长是16米.16、一块方形手帕的边长是2分米,用90厘米长的绸带能围一圈吗?2分米=20厘米20×4 = 80(厘米)【正方形周长=边长×4】80厘米<90厘米答:用90厘米长的绸带能围一圈.或2×4 = 8(分米) 90厘米=9分米8分米<9分米答:能围一圈.17、用2个边长为1厘米的正方形拼成一个长方形.这个长方形的周长是多少?长:2厘米宽:1厘米。
人教版三年级数学上册应用题练习题(含答案)1.鸭有3只,鸡的数量是鸭的5倍,鸡的数量是鱼的几倍?2.图书室原来有509本书,借出352本书,现在图书室里有多少本书?3.李叔叔带1000元钱买了1袋大米捐给灾区,还剩432元。
每袋大米的价钱是多少?4.街心花园的道路两旁摆了9盆红花,黄花的数量是红花的3倍,两种花一共有多少盆?5.每只小猴分12个桃子,还余3个。
一共有多少个桃?6.小丽家离学校600米,她上学走了248米时,发现忘记带家庭作业,于是她又回去取家庭作业后赶去学校,她一共走了多少米?7.一篮苹果有25个,明明把其中的25送给了奶奶,他送给了奶奶多少个苹果?8.一张长方形纸,长20厘米,宽16厘米。
从这张纸上剪下一个最大的正方形。
正方形的周长是多少厘米?剩下的图形的周长是多少厘米?9.画展每天的开放时间是上午8:30—12:00,这个画展每天展出多长时间?10.星期天,张成和爸爸去玩真人密室逃脱,他们8:50进入密室,9:40逃出密室,他们逃出密室用了多长时间?11.商店里上星期卖出圆珠笔42支,比卖出的钢笔多24支,卖出钢笔多少支?12.一个西瓜,吃了它的58,还剩它的几分之几?13.(1)小鹿从家里出发去小狗家,叫上小狗一起去找小刺猬玩,它一共走了多少米?(2)天黑了,小狗小鹿又沿原路回家了,小狗来回共走了多少米?小鹿来回共走了多少米?14.鸵鸟比老虎多35只,企鹅比驼鸟少19只,老虎有62只。
(1)鸵鸟有多少只?(2)企鹅比老虎多多少只?15.小红有260元,小亮比小红多80元,小亮有多少元?16.妈妈带了一些钱去商场购物,买了一部电话以后,还剩180元。
妈妈外出时带了多少元?17.把一根4分米长的细线对折3次,然后沿折痕剪开,每段细线有多长?18.一盒羽毛球有16个,把这盒羽毛球的58分给小明,小明分得多少个?19.一个商店早晨8:00开始营业,晚上8:00停止营业,这个商店营业多长时间?20.三年级同学帮李奶奶摘苹果,下表是各班摘苹果的数量。
三年级上册数学课本应用题1. 用一根2米长的木料锯成同样长的四根用来做凳腿这个凳子的高大约是多少?【书本第6页第6题】2米 = 20202020 = 5(分米)答:这个凳子的高大约是5分米2. 妈妈带小明坐长途汽车去看奶奶途中要走308千米他们早上8时出发汽车平均每小时行80千米中午12时能到达吗?(书本第10页第6题)12时- 8时 =4(小时)80×4 = 32020千米)308千米<32020答:中午12时能到达3. 在一辆载重2吨的货车上装3台600千克的机器超载了吗?(书本第12页第2题)2吨 = 2020千克600×3 = 1800(千克)答:没有超重4. 有5台机器分别重600千克、400千克、800千克、1000千克、700千克用两辆载重2吨的货车运这些机器怎样装车能一次运走?(书本第13页第3题)2吨=2020克一台装:600+400+800=1800(千克)另一台装:1000+700 = 1700(千克)答:一台装1800千克另一台装1700千克就可以一次性运走5、一个地球仪85元,一个书包48元,买一个地球仪和一个书包一共要多少钱? (书本第17页第2题)85+48= 133(元)答:买一个地球仪和一个书包一共要133元【人教版】6、有公鸡59只母鸡77只小鸡85只(1)公鸡和母鸡一共有多少只?(书本第17页第3题)59+77 = 136(只)答:公鸡和母鸡一共有136只.(2)你还能提出什么数学问题?①问题:公鸡、母鸡和小鸡一共有多少只?59+77+85 = 221(只)答:公鸡、母鸡和小鸡一共有221只.②问题:公鸡比小鸡少多少只?85-59 = 26(只)答:公鸡比小鸡少26只.③问题:公鸡和母鸡一共比小鸡多多少只?59+77-85=136-85= 51(只)答:公鸡和母鸡一共比小鸡多51只.7、京广中心大厦高2020它比中央电视塔约矮196米你知道中央电视塔有多高吗?(书本第19页第4题)2020196 = 405(米)答:中央电视塔有405米8、从昆明到丽江有517千米我们已经走了348千米到丽江还有多远?(书本第23页)517 - 348 = 169(千米)答:到丽江还有169千米9、副食店运来410千克鸡蛋上午卖出152千克下午卖出174千克还剩多少千克?(书本第125页第2题)410-152-174 = 258 - 174 = 84(千克)分步式(方法2):卖出的: 152+174 = 326(千克)剩下: 410-326 = 84(千克)答:还剩84千克10、科技园上午有游客852人中午有265人离去下午又来了403位游客这时园内有多少游客?全天园内来了多少游客?(书本第25页第3题)(1)852-265 = 587(人)587+403 = 990(人)(2)852+403 = 1255(人)答:这时园内有990名游客;全天园内来了1255名游客11、小明家、小红家和学校在同一条路上小红家到学校有312米小明家到学校只有155米小明家到小红家有多远?(他们两家和学校的位置可能有几种情况?)(书本第26页第6题)两种情况:第一种是在学校的同一侧:312-155 = 157(米)第二种情况:在学校的两侧:312+155 = 467(米)答:小明家到小红家有有两种情况在学校同侧时是157米在学校两侧时是467米12、一套运动服135元一双运动鞋48元妈妈给了售货员2020应找回多少元?(书本第27、28页)用了的钱:135+48 = 183(元)找回:2020 183 = 17(元)【或:2020135-48 = 17(元)】答:应找回17元13、客轮上原有2020有79人下船有128人上船再开船时客轮上有多少人?(书本第30页第6题) 202079 =126(人)126+128 = 254(人)答:再开船时客轮上有254人14、用900个鸡蛋孵小鸡上午孵出了337只小鸡下午比上午多孵出118只(书本第33页第2题)(1)下午孵出了多少只小鸡?337+118=455(只)(2)这一天共孵出了多少只小鸡?337+455 = 792(只)(3)还剩下多少个鸡蛋?900-792 = 108(只)15、一个长方形花坛的长是5米宽是3米这个花坛的周长是多少米?(5+3)×2 公式:(长+宽)×2=长方形周长=8×2=16(米)答:这个花坛的周长是16米16、一块方形手帕的边长是2分米用90厘米长的绸带能围一圈吗?2分米=20202020 = 80(厘米)【正方形周长=边长×4】80厘米<90厘米答:用90厘米长的绸带能围一圈或 2×4 = 8(分米) 90厘米=9分米8分米<9分米答:能围一圈17、用2个边长为1厘米的正方形拼成一个长方形这个长方形的周长是多少?长:2厘米宽:1厘米(2+1)×2=3×2=6(厘米)答:这个长方形的周长是6厘米18、一块长方形菜地长6米宽3米四周围上篱笆篱笆长多少米?如果一面靠墙篱笆至少多少米?(1) (6+3)×2 (2)18-6 = 12(米)=9×2 【长方形周长-长】=18(米)答:篱笆长18米;如果一面靠墙篱笆至少12米.19、有29片扇叶每台电扇装3片这些扇叶够装几台电扇?29÷ 3 = 9(台)......2(片)答; 这些扇叶够装9台电扇2020个正八边形的边长是3厘米用一条彩带围一圈后还多出来2厘米这条彩带有多长?3×4 = 12(厘米)【边长×4=正方形周长】 12+2 = 14(厘米)答:这条彩带共14米长21、有32人跳绳6人一组可以分成几组还多几人?32÷6 = 5(组)......2(人)答:可以分成5组还多2人22、矿泉水每瓶3元有2020最多可以买多少瓶还剩多少元?2020 = 6(瓶)......2(元)答:最多可以买6瓶还剩2元23、一根绳子长19米剪8米做一根长跳绳剩下的每2米做一根短跳绳可以做多少根短跳绳?还剩多少米?19-8 = 11(米) 11÷2 = 5(根)......1(米) 答:可以做5根短跳绳还剩1米24、四月份有30天【书本56页第3题】(1)四月份有几个星期还多几天?30÷7 = 4(个)......2(天)(2)如果四月份有5个星期六和星期日那么4月1日是星期几?答:星期六25、儿童读物每本4元23元最多可以买几本还剩多少钱?25元呢?23÷4 = 5(本)......3(元)25÷4 = 6(本)......1(元)答:23元最多可以买5本还剩3元;25元最多可以买6本还剩1元26、森林餐厅里有9张空桌每张空桌可以做4只小动物中午来了35只小动物都有坐位吗?方法1:4×9 = 36(只)36>35答:都有座位方法2: 35÷4 = 8(张)......3(只)答:都有座位27.有2020动物到森林城堡住宿每间房屋住6只一共可以住满几间房还剩多少只小动物?2020 = 3(间)......2(只)答:一共可以住满3间房还剩2只小动物28、花店有各种花的数量见下表菊花月季花郁金香22枝16枝10枝如果用7枝菊花、3枝月季花、2枝郁金香扎成一束这些花最多可以扎成几束这样的花束?22÷7 = 3(束)......1(枝)16÷3 = 3(束)......1(枝)10÷2 = 5(束)答:这些花最多可以扎成3束这样的花束【提示:因为要7枝菊花、3枝月季花、2枝郁金香捆成一大束多出来的不能按要求捆成一束所以没用所以只能捆成3大束】29、一列火车本应11:2020现在要晚点25分钟它什么时候到达?11时202025分 = 11时45分答:它11时45分时到达30、坐旋转木马每人2元9人要多少钱?10人要多少钱?2×9 =18(元)2×10 =2020)答:9人要18元10人要202031、坐碰碰车每人3元2020多少钱?3×2020 60(元)答:人要60元32、每张门票8元29个同学参观带250元够吗?8× 29 = 232(元)250元>232元答:带250元钱够了33、每瓶矿泉水2元买2020要多少钱?2×2020 40(元)答:买2020要40元35、每箱苹果30千克8箱有多少千克?30×8 = 240(千克)答:8箱有240千克36、一盒胶卷能照36张相片3盒胶卷大约能照多少张相片?36×3≈12020)答:3盒胶卷大约能照12020片37、湖边种着4排柳树每排有62棵一共约有多少棵?62×4≈240(张)答:一共约有240棵38、一篇文章400字小丁叔叔平均每分钟打53个字8分钟能打完吗?53×8≈400(个)答:8分钟能打完39、儿童三轮车每辆的价钱是90元幼儿园买了4辆一共用了多少钱?90×4 = 360(元)答:一共用了360元40、动物园有一只东北虎重213千克一头野牛的体重是东北虎的3倍这头野牛大约有多重?213×3 = 639(千克)答:这头野牛大约有639千克41、公园道路两边放花每一边放342盆两边一共放多少盆?342×2 = 684(盆)答:两边一共放648盆42、一栋楼房共有6个单元每个单元住18户这栋楼房共住多少户人家?18×6 = 108(户)答:这栋楼房共住108户人家43、每箱饮料有24瓶9箱一共多少瓶?24×9 = 216(瓶)答:9箱一216少瓶44、运动场的看台分为8个区每个区有634个座位运动场最多可以坐多少人?634×8 = 5072(人)答:运动场最多可以坐5072人45、电影院每天放映4场电影每场最多卖278张票每天最多可以有多少人看电影?278×4 = 1112(人)答:每天最多可以有1112人看电影46、亚运会入场仪式上群众分为四个方阵每个方阵128人一共有多少人?128×4 = 512(人)答:一共有512人47、5厘米长的蚱蜢一次跳跃的距离是它的身长的75倍它一次跳跃的距离是多少?5×75 = 375(厘米)答:它一次跳跃的距离是375厘米48、每个同学发5本练习本三年级一班有52个同学一共要发多少本练习本?5×52 = 260(本)答:一共要发260本练习本49、小红平均每分钟骑185米她每天上学要骑7分钟小红家和学校相距多少米?185×7 = 1295(米)答:小红家和学校相距1295米50、一列火车有9节车厢每节车厢有118个座位这列火车一共有多少个座位?118×9 = 1062(个)答:这列火车一共有1062个座位51、300个同学乘4辆汽车去郊游前3辆车各坐78个同学第4辆车要坐多少个同学?3辆车坐的人数: 78×3 = 234(人)第4辆车座的人数: 300-234 = 66(人) 答:第4辆车要坐66个同学52、少年宫乐队有女同学18人男同学17人合唱队的人数是乐队的3倍合唱队有多少人?乐队人数:18+17 = 35(人)合唱队人数:35×3 = 105(人)答:合唱队有105人53、老寿星每天要绕荷花池步行3圈每圈508米老寿星每天步行多少米?508×3 = 1524(米)答:老寿星每天步行1524米54、去年我们学校共义务植树2020今年种的是去年的2倍今年义务植树多少棵?20202 = 410(棵)答:今年义务植树410棵55、一头大象的体重等于8头牛的体重一头牛重605千克这头大象的体重是多少千克?605×8 = 4840(千克)答:这头大象的体重是4840千克.56、学校图书室买了3套《小小科学家》丛书每套280元一共需要多少元?280×3 = 840(元)答:一共需要840元57、一条蚕大约吐丝1500米小红养了6条蚕大约吐丝多少米?1500×6 = 9000(米)答:大约吐丝9000米.58、学校买4台电风扇每台140元一共要用多少元?140×4 = 560(元)答:一共要用560元59、王叔叔平均1小时能检测230个零件他每天工作8小时共能检测多少个零件?230×8 = 1840(个)答:共能检测1840个零件60、小军每分钟大约走65米他从家到学校大约要走8分钟他家距学校大约有多远?65×8 = 52020)答:他家距学校大约有5202061、每套课桌椅坐2人学校新买来2020课桌椅一共可以坐多少人?20202 = 400(人)答:一共可以坐400人62、阳光小学每个年级都是136人全校6个年级共有多少人?136×6 = 816(人)答:全校6个年级共有816人63、一只野兔每小时跑41千米一只雨燕的飞行速度是一只野兔奔跑速度的4倍这只雨燕每小时大约飞行多少千米?41×4 = 164(千米)答:这只雨燕每小时大约飞行164千米64、一块巧克力小东吃了小红吃了一共吃了几分之几?还剩几分之几?(1)+ = =(2)1- =答:一共吃了?还剩65、一块菜地的种了白菜剩下的种芹菜种芹菜的地占整块菜地的几分之几?1- =答:种芹菜的地占整块菜地的66、一张长方形纸的涂红色涂蓝色没涂色的占这张纸的几分之几?1-- = =答:没涂色的占这张纸的67、(1)把一根绳子对折后剪断每一段的长度是绳子总长度的几分之几?1- =答:每一段的长度是绳子总长度的(2)把其中一段绳子再对折后剪断得到的每一段的长度是绳子总长度的几分之几?绳子一共平均分为4份所以每一段的长度是绳子总长度的68、从西村到东村有几条路?哪条路近?近多少米?西村到东村一共有两条路一条是西村北村东村;另一条是:西村南村东村第一条:152+534 = 686(米)另一条:455+368 = 823(米)823-686 = 137(米)答:西村北村东村的路近近137米69、妈妈买了38个纽扣每件衣服钉5个可以钉几件?还剩几个纽扣留作备用?38 ÷ 5 = 7(件)......3(个)答:可以钉7件还剩3个纽扣留作备用70、剧场的票价是每张8元剧场能坐870人这场的票房收入是多少元?870×8 = 6960(元)答:这场的票房收入是6960元71、一共有57棵树苗每行种8棵可以种几行?还剩几棵?57÷8 = 7(行)......1(棵)答:可以种7行还剩1棵72、用两个边长是6厘米宽是3厘米的长方形分别拼成一个正方形和一个长方形它们的周长分别是多少?拼成的正方形周长为: 拼成的长方形周长为6×4 = 24(厘米) 长6+6=12(厘米)周长:(12+3)×2=15×2=30(厘米)答:拼成的正方形周长为:24厘米;拼成的长方形周长为30厘米73、三年级一共17人分学习小组如果每组3人分成几组还剩几人?如果每组4人分成几组还剩几人?(1) 17÷3 = 5(组)......2(人)( 2) 17÷4 = 4(组)......1(人)答:如果每组3人分成5组还剩2人;如果每组4人分成4组还剩1人74、小明一家乘火车去旅游每张火车票215元回来还乘火车这次旅游买火车票一共花了多少钱?215×2 = 430(元)【来回各一次所以"×2"】答:这次旅游买火车票一共花了430元75、捆两个盒子都要留15厘米用来打结(如图)捆这两个盒子分别需要多长的彩带?【书本125页】长方体:(60+40+30)×4+15=130×4+15= 520205=535(厘米)正方体: 40×12+15= 480+15= 495(厘米)76. 学校买了68只皮球借出13只把剩下的皮球平均借给5个班级每个班级能借到多少只?68-13 = 55(只)55÷5 = 11(只)答:每个班级能借到11只77、学校买了58本故事书26本科技书平均放在3层书架上每层书架放了多少本书?58+26 = 84(本)84÷3 = 28(本)答:每层书架放了28本书78、王老师买了4只小皮球付出100元营业员找回16元每只小皮球多少元?用了的钱:100-16 = 84(元)84÷4 = 21(元)答:每只小皮球21元79、4棵杨树苗48元3棵松树苗63元哪种树苗每棵的价钱贵一些?杨树苗: 48÷4 = 12(元)松树苗: 63÷3 = 21(元)答:松树苗每棵的价钱贵一些80、每辆车用4个轮子45个轮子最多可以装几辆车?45÷4 = 11(辆)......1(个)答:最多可以装11辆车81、饲养组养了68只小兔如果每个笼子里养6只需要多少个笼子?68÷6 = 11(个)......2(只)11+1 = 12(个)答:需要12个笼子82、四(2)班有48人分成4组两个人一张课桌平均每组有多少人?全班需要多少张课桌? 48÷4 = 12(人)48÷2 = 24(张)答:平均每组有12人全班需要24张课桌83、黄老师买3个小足球付了100元营业员找回7元每个小足球多少元?100-7 =93(元)93÷3 = 31(元)答:每个小足球31元84、3位老师带着62位学生去郊游每顶帐篷最多只能住6人至少要搭多少顶帐篷?62+3 = 65(人)65÷6 = 10(顶)......5(人)10+1 = 11(顶)答:至少要搭11顶帐篷.85、小芳买了5本练习本小军买了3本练习本小芳比小军多付了8角钱每本练习本多少钱?多了的本书: 5-3 = 2(本)每本的钱数: 8÷2 = 4(角)答:每本练习本4角86、一副乒乓球拍26元一个乒乓球2元用50元钱买一副乒乓球拍剩下的钱还能买几个乒乓球?50-26 = 24(元)24÷2 = 12(个)答:剩下的钱还能买12个乒乓球87、鸭有18只鸡的只数是鸭的2倍.鸡和鸭一共有多少只?(两种方法解答) 鸡的只数:18×2 = 36(只)一共: 18+36 = 54(只)答:鸡和鸭一共有54只88、红红有42张邮票明明比红红少15张两人一共有多少张?明明邮票的张数: 42-15 = 27(张)一共: 42+27 = 69(张)答:两人一共有69张89、大汽车有45辆小汽车比大汽车多17辆大汽车和小汽车一共有多少辆?小汽车辆数: 45+17 = 62(辆)一共: 45+62 = 107(辆)答:大汽车和小汽车一共有107辆90、小白兔拔了14棵白菜小灰兔拔的是小白兔的3倍(1)小白兔和小灰兔一共拔了多棵?小灰兔:14×3 = 42(棵)一共:14+42 = 56 (棵)答:小白兔和小灰兔一共拔了56棵(2)小白兔比小灰兔少拔了多少棵?42-14 = 28(棵)答:小白兔比小灰兔少拔了28棵91、一根长60厘米的铁丝做成了一个长16厘米宽9厘米的长方形框架后还剩多少厘米?长方形周长: (16+9)×2= 25 ×2= 50(厘米)60-50 = 10(厘米)答:还剩10厘米92、一块草地宽8米长比宽长3米这个草地的周长是多少米?长: 8+3 = 11(米)周长: (11+8)×2=19×238(米)答:这个草地的周长是38米93、一张长方形纸长是24厘米宽8厘米在它上面剪去一个最大的正方形这个正方形的周长是多少?剩下来图形的周长是多少厘米?正方形: 8× 4 = 32(厘米)剩下的长方形:长 24-8 = 16(厘米)(16+8)×2= 24×2= 48(米)答:这个正方形的周长是32厘米;剩下来图形的周长是48厘米94、用一根长18厘米的铁丝围成一个长方形围成的长方形的长和宽各是多少厘米?长+宽:18÷2 = 9(厘米)(1)长为8厘米时宽为7厘米;(2)长为7厘米时宽为2厘米;(3)长为6厘米时宽为3厘米;(4)长为5厘米时宽为4厘米;95、用两个长6厘米宽4厘米的长方形拼成一个大长方形你有几种方法?大长方形的周长是多少?(1)长为8厘米宽为6厘米周长为:(8+6)×2 = 28(厘米)(2)长为12厘米宽为4厘米周长为:(12+4)×2 = 32(厘米)答:我有2种方法;大长方形的周长是32厘米96、把一个边长12厘米的正方形剪成三个完全一样的小长方形每个小长方形的周长是多少?宽:12÷3 = 4(厘米)周长:(12+4)×2 = 32(厘米)答:每个小长方形的周长是32厘米?97、王大妈家有一块靠墙的长方形菜地长15米宽8米给这块菜地围上篱笆至少需要多少长的篱笆?周长:(15+8)×2 =46(米)因为靠墙所以减去一条长:46-15 = 31(米)答:至少需要31米长的篱笆98、用一根铁丝围了一个边长12厘米的正方形如果把这根铁丝改围一个长方形长是15厘米宽是多少厘米?周长: 12×4 = 48(厘米)48÷2 -15 宽=长方形周长÷2 -长 = 24-15= 9(厘米)答:宽是9厘米99、每瓶果汁6元每盒有10瓶买6盒果汁要多少元?(两种方法解答) (1)每盒价钱:6×10 = 60(元)6盒价钱:60×6 = 360(元)(2)一共有几瓶:10×6 =60(瓶)一共价钱:6×60 =360(元)答:买6盒果汁要360元100、一盒饼干有8袋每袋18块5盒饼干有多少块?一盒块数: 18×8= 144(块)5盒块数: 144×5=72020)答:5盒饼干有72020。
三年级上册数学课本应用题1. 1. 用一根用一根2米长的木料锯成同样长的四根用来做凳腿这个凳子的高大约是多少?【书本第6页第6题】2米 = 20分米2020÷÷4 = 54 = 5(分米)(分米)答:这个凳子的高大约是5分米2. 2. 妈妈带小明坐长途汽车去看奶奶妈妈带小明坐长途汽车去看奶奶途中要走308千米他们早上8时出发汽车平均每小时行80千米中午12时能到达吗?(书本第10页第6题)12时- 8时 =4 =4(小时)(小时)80 80××4 = 320 4 = 320 (千米)(千米)308千米<千米<320320千米答:中午12时能到达3. 3. 在一辆载重在一辆载重2吨的货车上装3台600千克的机器超载了吗?(书本第12页第2题)2吨 = 2000千克600600××3 = 18003 = 1800(千克)(千克)答:没有超重4. 4. 有有5台机器分别重600千克、千克、400400千克、千克、800800千克、千克、10001000千克、千克、700700千克用两辆载重2吨的货车运这些机器怎样装车能一次运走?(书本第13页第3题)2吨=200千克一台装:600 600++400400++800=1800800=1800(千克)(千克)另一台装:10001000++700 = 1700700 = 1700(千克)(千克)答:一台装1800千克另一台装1700千克就可以一次性运走5、一个地球仪85元,一个书包48元,买一个地球仪和一个书包一共要多少钱元,买一个地球仪和一个书包一共要多少钱? ? ? (书本第(书本第17页第2题)题)8585++48= 13348= 133(元)(元)(元)答:买一个地球仪和一个书包一共要答:买一个地球仪和一个书包一共要133元【人教版】【人教版】6、有公鸡59只母鸡77只小鸡85只(1)公鸡和母鸡一共有多少只?(书本第17页第3题)题)5959++77 = 13677 = 136(只)(只)(只)答:公鸡和母鸡一共有答:公鸡和母鸡一共有136只.(2)你还能提出什么数学问题)你还能提出什么数学问题? ?①问题:公鸡、母鸡和小鸡一共有多少只?①问题:公鸡、母鸡和小鸡一共有多少只?①问题:公鸡、母鸡和小鸡一共有多少只?5959++7777++85 = 22185 = 221(只)(只)(只)答:公鸡、母鸡和小鸡一共有答:公鸡、母鸡和小鸡一共有221只.②问题:公鸡比小鸡少多少只?②问题:公鸡比小鸡少多少只?8585--59 = 2659 = 26(只)(只)(只)答:公鸡比小鸡少答:公鸡比小鸡少26只.③问题:公鸡和母鸡一共比小鸡多多少只?③问题:公鸡和母鸡一共比小鸡多多少只?5959++7777--85=136 =136--85= 51 = 51(只)(只)(只)答:公鸡和母鸡一共比小鸡多51只.7、京广中心大厦高209米它比中央电视塔约矮196米你知道中央电视塔有多高吗?(书本第19页第4题)题)209 209++196 = 405196 = 405(米)(米)(米)答:中央电视塔有答:中央电视塔有405米8、从昆明到丽江有517千米千米我们已经走了348千米千米到丽江还有多远?(书本第23页)页)517 517 -- 348 = 169 348 = 169(千米)(千米)(千米)答:到丽江还有答:到丽江还有169千米千米9、副食店运来410千克鸡蛋千克鸡蛋上午卖出152千克千克下午卖出174千克千克 还剩多少千克?(书本第125页第2题)题)410 410--152152--174 = 258 174 = 258 -- 174 = 84 174 = 84(千克)(千克)(千克)分步式(方法2):卖出的:卖出的: 152 152 152++174 = 326174 = 326(千克)(千克)(千克)剩下:剩下:剩下: 410 410 410--326 = 84326 = 84(千克)(千克)(千克)答:还剩答:还剩84千克千克1010、科技园上午有游客、科技园上午有游客852人中午有265人离去人离去下午又来了403位游客位游客 这时园内有多少游客?全天园内来了多少游客?(书本第25页第3题)题)(1)852852--265 = 587265 = 587(人)(人)(人)587 587++403 = 990403 = 990(人)(人)(人)((2)852852++403 = 1255403 = 1255(人)(人)(人)答:这时园内有答:这时园内有990名游客;全天园内来了1255名游客名游客1111、小明家、小红家和学校在同一条路上、小明家、小红家和学校在同一条路上、小明家、小红家和学校在同一条路上小红家到学校有312米小明家到学校只有155米小明家到小红家有多远?(他们两家和学校的位置可能有几种情况?)(书本第26页第6题) 两种情况:两种情况:两种情况:第一种是在学校的同一侧:第一种是在学校的同一侧:第一种是在学校的同一侧:312312--155 = 157155 = 157(米)(米)(米)第二种情况:在学校的两侧:第二种情况:在学校的两侧:312312++155 = 467155 = 467(米)(米)(米)答:小明家到小红家有有两种情况答:小明家到小红家有有两种情况在学校同侧时是157米在学校两侧时是467米1212、一套运动服、一套运动服135元一双运动鞋48元妈妈给了售货员200元应找回多少元?(书本第2727、、28页)页)用了的钱:用了的钱:用了的钱:135135135++48 = 18348 = 183(元)(元)(元)找回:找回:找回:200200200-- 183 = 17 183 = 17(元)(元)(元)【或:【或:【或:200200200--135135--48 = 1748 = 17(元)(元)】 答:应找回17元1313、客轮上原有、客轮上原有205人有79人下船人下船有128人上船人上船再开船时客轮上有多少人?(书本第30页第6题)题)205 205--79 =12679 =126(人)(人)(人)126 126++128 = 254128 = 254(人)(人)(人)答:再开船时客轮上有254人1414、用、用900个鸡蛋孵小鸡个鸡蛋孵小鸡上午孵出了337只小鸡只小鸡下午比上午多孵出118只(书本第33页第2题)题)(1)下午孵出了多少只小鸡?)下午孵出了多少只小鸡?337 337++118=455118=455(只)(只)(只)(2)这一天共孵出了多少只小鸡?)这一天共孵出了多少只小鸡?337 337++455 = 792455 = 792(只)(只)(只)(3)还剩下多少个鸡蛋)还剩下多少个鸡蛋? ?900 900--792 = 108792 = 108(只)(只)(只)1515、一个长方形花坛的长是、一个长方形花坛的长是5米宽是3米这个花坛的周长是多少米?这个花坛的周长是多少米?(5+3)×)×2 2 2 公式:公式:公式:((长+宽长+宽))×2=2=长方形周长长方形周长长方形周长=8=8××2=16=16(米)(米)(米)答:这个花坛的周长是16米1616、一块方形手帕的边长是、一块方形手帕的边长是2分米分米用90厘米长的绸带能围一圈吗厘米长的绸带能围一圈吗? ?2分米分米=20=20厘米厘米20 20××4 = 804 = 80(厘米)(厘米)【正方形周长【正方形周长==边长×边长×44】80厘米<厘米<9090厘米厘米答:用答:用90厘米长的绸带能围一圈厘米长的绸带能围一圈或 2 2××4 = 84 = 8(分米)(分米)(分米) 90 90厘米厘米=9=9分米分米8分米<分米<99分米分米答:能围一圈答:能围一圈答:能围一圈1717、用、用2个边长为1厘米的正方形拼成一个长方形厘米的正方形拼成一个长方形这个长方形的周长是多少这个长方形的周长是多少? ?长:长:22厘米厘米 宽:宽:宽:11厘米厘米((2+1)×)×2 2=3 =3××2=6 =6(厘米)(厘米)(厘米) 答:这个长方形的周长是6厘米厘米1818、一块长方形菜地、一块长方形菜地、一块长方形菜地长6米宽3米四周围上篱笆四周围上篱笆篱笆长多少米?如果一面靠墙篱笆长多少米?如果一面靠墙篱笆至少多少米?篱笆至少多少米?(1) ((6+3)×)×2 2 2 ((2)1818--6 = 126 = 12(米)(米)(米)=9 =9××2 2 【长方形周长-长】【长方形周长-长】【长方形周长-长】=18 =18(米)(米)(米)答:篱笆长答:篱笆长18米;如果一面靠墙米;如果一面靠墙篱笆至少12米.1919、有、有29片扇叶片扇叶每台电扇装3片这些扇叶够装几台电扇?这些扇叶够装几台电扇?29 29÷÷ 3 = 9 3 = 9(台)(台)(台)......2......2......2(片)(片)(片)答答; ; 这些扇叶够装这些扇叶够装9台电扇台电扇2020、一个正八边形的边长是、一个正八边形的边长是3厘米厘米用一条彩带围一圈后用一条彩带围一圈后还多出来2厘米厘米这条彩带有多长?这条彩带有多长?3 3××4 = 124 = 12(厘米)(厘米)【边长×【边长×4=4=4=正方形周长】正方形周长】正方形周长】12 12++2 = 142 = 14(厘米)(厘米)(厘米)答:这条彩带共14米长米长2121、有、有32人跳绳人跳绳 6人一组人一组可以分成几组可以分成几组还多几人还多几人? ?32 32÷÷6 = 56 = 5(组)(组)(组)......2......2......2(人)(人)(人)答:可以分成答:可以分成5组还多2人2222、矿泉水每瓶、矿泉水每瓶3元有20元 最多可以买多少瓶最多可以买多少瓶还剩多少元还剩多少元? ?20 20÷÷3 = 63 = 6(瓶)(瓶)(瓶)......2......2......2(元)(元)(元)答:最多可以买6瓶还剩2元2323、一根绳子长、一根绳子长19米剪8米做一根长跳绳米做一根长跳绳剩下的每2米做一根短跳绳米做一根短跳绳可以做多少根短跳绳?还剩多少米可以做多少根短跳绳?还剩多少米? ?1919--8 = 118 = 11(米)(米)(米) 11 11 11÷÷2 = 52 = 5(根)(根)(根)......1......1......1(米)(米)(米) 答:可以做答:可以做5根短跳绳根短跳绳还剩1米2424、四月份有、四月份有30天【书本56页第3题】题】(1)四月份有几个星期)四月份有几个星期还多几天?还多几天?30 30÷÷7 = 47 = 4(个)(个)(个)......2......2......2(天)(天)(天)(2)如果四月份有5个星期六和星期日个星期六和星期日那么4月1日是星期几?日是星期几?答:星期六答:星期六答:星期六2525、儿童读物每本、儿童读物每本4元23元最多可以买几本元最多可以买几本还剩多少钱?还剩多少钱?2525元呢?元呢?23 23÷÷4 = 54 = 5(本)(本)(本)......3......3......3(元)(元)(元)25 25÷÷4 = 64 = 6(本)(本)(本)......1......1......1(元)(元)(元) 答:答:答:2323元最多可以买5本还剩3元;元;2525元最多可以买6本还剩1元2626、森林餐厅里有、森林餐厅里有9张空桌张空桌每张空桌可以做4只小动物只小动物中午来了35只小动物只小动物都有坐位吗?都有坐位吗?方法方法1:4×9 = 369 = 36(只)(只)(只)3636>>35 答:都有座位答:都有座位答:都有座位方法方法2: 35 35÷÷4 = 84 = 8(张)(张)(张)......3......3......3(只)(只)(只)答:都有座位答:都有座位答:都有座位2727.有.有20只小动物到森林城堡住宿只小动物到森林城堡住宿每间房屋住6只一共可以住满几间房一共可以住满几间房还剩多少只小动物还剩多少只小动物? ?20 20÷÷6 = 36 = 3(间)(间)(间)......2......2......2(只)(只)(只)答:一共可以住满答:一共可以住满3间房间房还剩2只小动物只小动物2828、花店有各种花的数量见下表、花店有各种花的数量见下表、花店有各种花的数量见下表菊花菊花月季花月季花郁金香郁金香22枝16枝10枝如果用7枝菊花、枝菊花、33枝月季花、枝月季花、22枝郁金香扎成一束枝郁金香扎成一束这些花最多可以扎成几束这样的花束?这些花最多可以扎成几束这样的花束?22 22÷÷7 = 37 = 3(束)(束)(束)......1......1......1(枝)(枝)(枝)16 16÷÷3 = 33 = 3(束)(束)(束)......1......1......1(枝)(枝)(枝)10 10÷÷2 = 52 = 5(束)(束)(束)答:这些花最多可以扎成答:这些花最多可以扎成3束这样的花束束这样的花束【提示:因为要【提示:因为要7枝菊花、枝菊花、33枝月季花、枝月季花、22枝郁金香捆成一大束枝郁金香捆成一大束 多出来的不能按要求捆成一束多出来的不能按要求捆成一束所以没用所以没用所以只能捆成3大束大束 】2929、一列火车本应、一列火车本应1111::20到达到达现在要晚点25分钟分钟它什么时候到达?它什么时候到达?11时20分+分+2525分 = 11时45分答:它答:它11时45分时到达分时到达3030、坐旋转木马每人、坐旋转木马每人2元9人要多少钱?人要多少钱?1010人要多少钱?人要多少钱?2 2××9 =189 =18(元)(元)(元)2 2××10 =2010 =20(元)(元)(元)答:答:答:99人要18元10人要20元3131、坐碰碰车每人、坐碰碰车每人3元20人要多少钱人要多少钱? ?3 3××20 = 6020 = 60(元)(元)(元)答:人要答:人要60元3232、每张门票、每张门票8元29个同学参观个同学参观带250元够吗?元够吗?8 8×× 29 = 232 29 = 232(元)(元)(元)250元>元>232232元答:带答:带250元钱够了元钱够了3333、每瓶矿泉水、每瓶矿泉水2元买20瓶需要多少钱?瓶需要多少钱?2 2××20 = 4020 = 40(元)(元)(元)答:买答:买20瓶需要40元3535、每箱苹果、每箱苹果30千克千克8箱有多少千克?箱有多少千克?30 30××8 = 2408 = 240(千克)(千克)(千克) 答:答:答:88箱有240千克千克3636、一盒胶卷能照、一盒胶卷能照36张相片张相片 3盒胶卷大约能照多少张相片?盒胶卷大约能照多少张相片? 36 36××3≈120120(张)(张)(张)答:答:33盒胶卷大约能照120张相片张相片3737、湖边种着、湖边种着4排柳树排柳树每排有62棵一共约有多少棵?一共约有多少棵?62 62××4≈240240(张)(张)(张)答:一共约有答:一共约有240棵3838、一篇文章、一篇文章400字小丁叔叔平均每分钟打53个字个字 8分钟能打完吗?分钟能打完吗?53 53××8≈400400(个)(个)(个)答:答:答:88分钟能打完分钟能打完3939、儿童三轮车每辆的价钱是、儿童三轮车每辆的价钱是90元 幼儿园买了4辆一共用了多少钱?一共用了多少钱?90 90××4 = 3604 = 360(元)(元)(元)答:一共用了答:一共用了360元4040、动物园有一只东北虎重、动物园有一只东北虎重213千克千克 一头野牛的体重是东北虎的3倍 这头野牛大约有多重?这头野牛大约有多重? 213 213××3 = 6393 = 639(千克)(千克)(千克) 答:这头野牛大约有答:这头野牛大约有639千克千克4141、公园道路两边放花、公园道路两边放花、公园道路两边放花每一边放342盆两边一共放多少盆两边一共放多少盆? ?342 342××2 = 6842 = 684(盆)(盆)(盆)答:两边一共放答:两边一共放648盆4242、一栋楼房共有、一栋楼房共有6个单元个单元 每个单元住18户这栋楼房共住多少户人家这栋楼房共住多少户人家? ?18 18××6 = 1086 = 108(户)(户)(户)答:这栋楼房共住答:这栋楼房共住108户人家户人家4343、每箱饮料有、每箱饮料有24瓶9箱一共多少瓶?箱一共多少瓶?24 24××9 = 2169 = 216(瓶)(瓶)(瓶) 答:答:答:99箱一216少瓶少瓶4444、运动场的看台分为、运动场的看台分为8个区个区 每个区有634个座位个座位运动场最多可以坐多少人?运动场最多可以坐多少人? 634 634××8 = 50728 = 5072(人)(人)(人) 答:运动场最多可以坐答:运动场最多可以坐5072人4545、电影院每天放映、电影院每天放映4场电影场电影每场最多卖278张票张票每天最多可以有多少人看电影?每天最多可以有多少人看电影?278 278××4 = 11124 = 1112(人)(人)(人)答:每天最多可以有答:每天最多可以有1112人看电影人看电影4646、亚运会入场仪式上群众分为四个方阵、亚运会入场仪式上群众分为四个方阵、亚运会入场仪式上群众分为四个方阵每个方阵128人一共有多少人?一共有多少人?128 128××4 = 5124 = 512(人)(人)(人)答:一共有答:一共有512人4747、、5厘米长的蚱蜢一次跳跃的距离是它的身长的75倍它一次跳跃的距离是多少?它一次跳跃的距离是多少?5 5××75 = 37575 = 375(厘米)(厘米)(厘米)答:它一次跳跃的距离是答:它一次跳跃的距离是375厘米厘米4848、每个同学发、每个同学发5本练习本本练习本三年级一班有52个同学个同学一共要发多少本练习本?一共要发多少本练习本?5 5××52 = 26052 = 260(本)(本)(本)答:一共要发答:一共要发260本练习本本练习本4949、小红平均每分钟骑、小红平均每分钟骑185米她每天上学要骑7分钟分钟小红家和学校相距多少米?小红家和学校相距多少米?185 185××7 = 12957 = 1295(米)(米)(米)答:小红家和学校相距答:小红家和学校相距1295米5050、一列火车有、一列火车有9节车厢节车厢每节车厢有118个座位个座位这列火车一共有多少个座位?这列火车一共有多少个座位?118 118××9 = 10629 = 1062(个)(个)(个)答:这列火车一共有答:这列火车一共有1062个座位个座位5151、、300个同学乘4辆汽车去郊游辆汽车去郊游 前3辆车各坐78个同学个同学第4辆车要坐多少个同学?辆车要坐多少个同学?3辆车坐的人数:辆车坐的人数: 78 78 78××3 = 2343 = 234(人)(人)(人)第4辆车座的人数:辆车座的人数: 300 300 300--234 = 66234 = 66(人)(人)(人)答:第答:第4辆车要坐66个同学个同学5252、少年宫乐队有女同学、少年宫乐队有女同学18人男同学17人合唱队的人数是乐队的3倍 合唱队有多少人?合唱队有多少人?乐队人数:乐队人数:乐队人数:181818++17 = 3517 = 35(人)(人)(人)合唱队人数:合唱队人数:353535××3 = 1053 = 105(人)(人)(人)答:合唱队有答:合唱队有105人5353、老寿星每天要绕荷花池步行、老寿星每天要绕荷花池步行3圈每圈508米老寿星每天步行多少米?老寿星每天步行多少米?508 508××3 = 15243 = 1524(米)(米)(米)答:老寿星每天步行1524米5454、去年我们学校共义务植树、去年我们学校共义务植树205棵今年种的是去年的2倍今年义务植树多少棵?今年义务植树多少棵?205 205××2 = 4102 = 410(棵)(棵)(棵)答:今年义务植树答:今年义务植树410棵5555、一头大象的体重等于、一头大象的体重等于8头牛的体重头牛的体重一头牛重605千克千克这头大象的体重是多少千克?这头大象的体重是多少千克?605 605××8 = 48408 = 4840(千克)(千克)(千克)答:这头大象的体重是答:这头大象的体重是4840千克千克. .5656、学校图书室买了、学校图书室买了3套《小小科学家》丛书套《小小科学家》丛书 每套280元一共需要多少元?一共需要多少元?280 280××3 = 8403 = 840(元)(元)(元)答:一共需要答:一共需要840元5757、一条蚕大约吐丝、一条蚕大约吐丝1500米小红养了6条蚕条蚕大约吐丝多少米?大约吐丝多少米?1500 1500××6 = 90006 = 9000(米)(米)(米) 答:大约吐丝答:大约吐丝9000米.5858、学校买、学校买4台电风扇台电风扇每台140元一共要用多少元?一共要用多少元?140 140××4 = 5604 = 560(元)(元)(元)答:一共要用答:一共要用560元5959、王叔叔平均、王叔叔平均1小时能检测230个零件个零件他每天工作8小时小时共能检测多少个零件?共能检测多少个零件?230 230××8 = 18408 = 1840(个)(个)(个)答:共能检测1840个零件个零件6060、小军每分钟大约走、小军每分钟大约走65米他从家到学校大约要走8分钟分钟他家距学校大约有多远?他家距学校大约有多远?65 65××8 = 5208 = 520(米)(米)(米)答:他家距学校大约有答:他家距学校大约有520米6161、每套课桌椅坐、每套课桌椅坐2人学校新买来200套课桌椅套课桌椅一共可以坐多少人?一共可以坐多少人?200 200××2 = 4002 = 400(人)(人)(人)答:一共可以坐答:一共可以坐400人6262、阳光小学每个年级都是、阳光小学每个年级都是136人全校6个年级共有多少人?个年级共有多少人?136 136××6 = 8166 = 816(人)(人)(人) 答:全校答:全校6个年级共有816人6363、一只野兔每小时跑、一只野兔每小时跑41千米千米一只雨燕的飞行速度是一只野兔奔跑速度的4倍这只雨燕每小时大约飞行多少千米?这只雨燕每小时大约飞行多少千米?41 41××4 = 1644 = 164(千米)(千米)(千米)答:这只雨燕每小时大约飞行答:这只雨燕每小时大约飞行164千米千米6464、一块巧克力、一块巧克力、一块巧克力小东吃了小东吃了小红吃了小红吃了一共吃了几分之几?还剩几分之几?一共吃了几分之几?还剩几分之几?(1)+)+ = = = =(2)1- =答:一共吃了?还剩答:一共吃了?还剩答:一共吃了?还剩6565、一块菜地的种了白菜、一块菜地的种了白菜、一块菜地的种了白菜剩下的种芹菜剩下的种芹菜种芹菜的地占整块菜地的几分之几?种芹菜的地占整块菜地的几分之几?1 1-- =答:种芹菜的地占整块菜地的答:种芹菜的地占整块菜地的答:种芹菜的地占整块菜地的6666、一张长方形纸的涂红色、一张长方形纸的涂红色、一张长方形纸的涂红色涂蓝色涂蓝色没涂色的占这张纸的几分之几?没涂色的占这张纸的几分之几?1 1------ = = = =答:没涂色的占这张纸的答:没涂色的占这张纸的答:没涂色的占这张纸的6767、、(1)把一根绳子对折后剪断)把一根绳子对折后剪断每一段的长度是绳子总长度的几分之几?每一段的长度是绳子总长度的几分之几?1 1-- =答:每一段的长度是绳子总长度的答:每一段的长度是绳子总长度的答:每一段的长度是绳子总长度的(2)把其中一段绳子再对折后剪断)把其中一段绳子再对折后剪断得到的每一段的长度是绳子总长度的几分之几?得到的每一段的长度是绳子总长度的几分之几?绳子一共平均分为4份 所以每一段的长度是绳子总长度的所以每一段的长度是绳子总长度的6868、从西村到东村有几条路?哪条路近?近多少米?、从西村到东村有几条路?哪条路近?近多少米?、从西村到东村有几条路?哪条路近?近多少米?西村到东村一共有两条路西村到东村一共有两条路西村到东村一共有两条路一条是西村一条是西村 北村北村北村 东村;东村;东村; 另一条是:西村另一条是:西村 南村南村南村 东村东村东村第一条:第一条:第一条:152152152++534 = 686534 = 686(米)(米)(米)另一条:另一条:455455455++368 = 823368 = 823(米)(米)(米)823 823--686 = 137686 = 137(米)(米)(米)答:西村答:西村答:西村 北村北村北村 东村的路近东村的路近东村的路近近137米6969、妈妈买了、妈妈买了38个纽扣个纽扣每件衣服钉5个可以钉几件?还剩几个纽扣留作备用可以钉几件?还剩几个纽扣留作备用? ?38 38 ÷÷ 5 = 7 5 = 7(件)(件)(件)......3......3......3(个)(个)(个)答:可以钉7件还剩还剩3个纽扣留作备用个纽扣留作备用7070、剧场的票价是每张、剧场的票价是每张8元 剧场能坐870人这场的票房收入是多少元?这场的票房收入是多少元?870 870××8 = 69608 = 6960(元)(元)(元)答:这场的票房收入是答:这场的票房收入是6960元7171、一共有、一共有57棵树苗棵树苗每行种8棵可以种几行?还剩几棵?可以种几行?还剩几棵?57 57÷÷8 = 78 = 7(行)(行)(行)......1......1......1(棵)(棵)(棵) 答:可以种答:可以种7行还剩1棵7272、用两个边长是、用两个边长是6厘米厘米宽是3厘米的长方形分别拼成一个正方形和一个长方形厘米的长方形分别拼成一个正方形和一个长方形它们的周长分别是多少?它们的周长分别是多少?拼成的正方形周长为:拼成的正方形周长为: 拼成的长方形周长为拼成的长方形周长为拼成的长方形周长为6 6××4 = 244 = 24(厘米)(厘米)(厘米) 长长6+6=126=12(厘米)(厘米)(厘米)周长:(1212++3)×)×2 2=15 =15××2=30 =30(厘米)(厘米)(厘米)答:拼成的正方形周长为:答:拼成的正方形周长为:答:拼成的正方形周长为:2424厘米;拼成的长方形周长为30厘米厘米7373、三年级一共、三年级一共17人分学习小组人分学习小组如果每组3人分成几组分成几组还剩几人?如果每组4人分成几组分成几组还剩几人?还剩几人?((1) 17 17÷÷3 = 53 = 5(组)(组)(组)......2......2......2(人)(人)(人)( 2) 17 ( 2) 17÷÷4 = 44 = 4(组)(组)(组)......1......1......1(人)(人)(人)答:答:答:如果每组3人分成5组还剩2人;如果每组4人分成4组还剩1人7474、小明一家乘火车去旅游、小明一家乘火车去旅游、小明一家乘火车去旅游每张火车票215元回来还乘火车回来还乘火车这次旅游买火车票一共花了多少钱?这次旅游买火车票一共花了多少钱?215 215××2 = 4302 = 430(元)(元)【来回各一次【来回各一次所以所以""×2"2"】】答:这次旅游买火车票一共花了答:这次旅游买火车票一共花了430元7575、捆两个盒子、捆两个盒子、捆两个盒子都要留15厘米用来打结(如图)厘米用来打结(如图)捆这两个盒子分别需要多长的彩带?【书本125页】页】长方体:(6060++4040++3030)×)×)×44+15=130 =130××4+15= 520 = 520++15=535 =535(厘米)(厘米)(厘米)正方体:正方体: 40 40 40××1212++15= 480 = 480++15= 495 = 495(厘米)(厘米)(厘米)76. 76. 学校买了学校买了68只皮球只皮球借出13只把剩下的皮球平均借给5个班级个班级每个班级能借到多少只?每个班级能借到多少只?68 68--13 = 5513 = 55(只)(只)(只)55 55÷÷5 = 115 = 11(只)(只)(只)答:每个班级能借到答:每个班级能借到11只7777、学校买了、学校买了58本故事书本故事书26本科技书本科技书平均放在3层书架上层书架上每层书架放了多少本书?每层书架放了多少本书?58 58++26 = 8426 = 84(本)(本)(本)84 84÷÷3 = 283 = 28(本)(本)(本) 答:每层书架放了答:每层书架放了28本书本书7878、王老师买了、王老师买了4只小皮球只小皮球付出100元营业员找回16元每只小皮球多少元?每只小皮球多少元?用了的钱:用了的钱:100100100--16 = 8416 = 84(元)(元)(元)84 84÷÷4 = 214 = 21(元)(元)(元)答:每只小皮球答:每只小皮球21元7979、4棵杨树苗48元、4棵杨树苗48元、4棵杨树苗48元3棵松树苗63元3棵松树苗63元哪种树苗每棵的价钱贵一些?哪种树苗每棵的价钱贵一些? 杨树苗:杨树苗:杨树苗: 48 48 48÷÷4 = 124 = 12(元)(元)(元)松树苗:松树苗:松树苗: 63 63 63÷÷3 = 213 = 21(元)(元)(元)答:松树苗每棵的价钱贵一些答:松树苗每棵的价钱贵一些答:松树苗每棵的价钱贵一些8080、每辆车用4个轮子、每辆车用4个轮子、每辆车用4个轮子45个轮子45个轮子最多可以装几辆车?最多可以装几辆车?45 45÷÷4 = 114 = 11(辆)(辆)(辆)......1......1......1(个)(个)(个) 答:最多可以装答:最多可以装11辆车辆车8181、饲养组养了、饲养组养了68只小兔只小兔如果每个笼子里养6只需要多少个笼子?需要多少个笼子?68 68÷÷6 = 116 = 11(个)(个)(个)......2......2......2(只)(只)(只) 11 11++1 = 121 = 12(个)(个)(个)答:需要答:需要12个笼子个笼子8282、四(2)班有48人、四(2)班有48人、四(2)班有48人分成4组分成4组两个人一张课桌两个人一张课桌平均每组有多少人?全班需要多少张课桌?平均每组有多少人?全班需要多少张课桌? 48 48÷÷4 = 124 = 12(人)(人)(人)48 48÷÷2 = 242 = 24(张)(张)(张) 答:平均每组有答:平均每组有12人全班需要24张课桌张课桌8383、黄老师买3个小足球、黄老师买3个小足球、黄老师买3个小足球付了100元付了100元营业员找回7元营业员找回7元每个小足球多少元?每个小足球多少元?100 100--7 =937 =93(元)(元)(元)93 93÷÷3 = 313 = 31(元)(元)(元) 答:每个小足球答:每个小足球31元8484、、3位老师带着62位学生去郊游位学生去郊游 每顶帐篷最多只能住6人至少要搭多少顶帐篷?至少要搭多少顶帐篷?62 62++3 = 653 = 65(人)(人)(人)65 65÷÷6 = 106 = 10(顶)(顶)(顶)......5......5......5(人)(人)(人) 10 10++1 = 111 = 11(顶)(顶)(顶)答:至少要搭答:至少要搭11顶帐篷顶帐篷. .8585、小芳买了、小芳买了5本练习本本练习本小军买了3本练习本本练习本小芳比小军多付了8角钱角钱每本练习本多少钱?每本练习本多少钱?多了的本书:多了的本书:多了的本书: 5 5 5--3 = 23 = 2(本)(本)(本) 每本的钱数:每本的钱数:每本的钱数: 8 8 8÷÷2 = 42 = 4(角)(角)(角) 答:每本练习本答:每本练习本4角8686、一副乒乓球拍、一副乒乓球拍26元一个乒乓球2元用50元钱买一副乒乓球拍元钱买一副乒乓球拍剩下的钱还能买几个乒乓球?剩下的钱还能买几个乒乓球?50 50--26 = 2426 = 24(元)(元)(元)24 24÷÷2 = 122 = 12(个)(个)(个)答:答:答:剩下的钱还能买12个乒乓球个乒乓球。
人教版小学数学三年级上册课本应用题(含答案)1. 用一根2米长的木料锯成同样长的四根用来做凳腿这个凳子的高大约是多少?【书本第6页第6题】2米 = 20分米20÷4 = 5(分米)答:这个凳子的高大约是5分米2. 妈妈带小明坐长途汽车去看奶奶途中要走308千米他们早上8时出发汽车平均每小时行80千米中午12时能到达吗?(书本第10页第6题)12时- 8时 =4(小时)80×4 = 320 (千米)308千米<320千米答:中午12时能到达3. 在一辆载重2吨的货车上装3台600千克的机器超载了吗?(书本第12页第2题)2吨 = 20xx千克600×3 = 1800(千克)答:没有超重4. 有5台机器分别重600千克、400千克、800千克、1000千克、700千克用两辆载重2吨的货车运这些机器怎样装车能一次运走?(书本第13页第3题)2吨=200千克一台装:600+400+800=1800(千克)另一台装:1000+700 = 1700(千克)答:一台装1800千克另一台装1700千克就可以一次性运走5、一个地球仪85元一个书包48元买一个地球仪和一个书包一共要多少钱? (书本第17页第2题)85+48= 133(元)答:买一个地球仪和一个书包一共要133元6、有公鸡59只母鸡77只小鸡85只(1)公鸡和母鸡一共有多少只?(书本第17页第3题)59+77 = 136(只)答:公鸡和母鸡一共有136只.(2)你还能提出什么数学问题?①问题:公鸡、母鸡和小鸡一共有多少只?59+77+85 = 221(只)答:公鸡、母鸡和小鸡一共有221只.②问题:公鸡比小鸡少多少只?85-59 = 26(只)答:公鸡比小鸡少26只.③问题:公鸡和母鸡一共比小鸡多多少只?59+77-85=136-85= 51(只)答:公鸡和母鸡一共比小鸡多51只.7、京广中心大厦高209米它比中央电视塔约矮196米你知道中央电视塔有多高吗?(书本第19页第4题)209+196 = 405(米)答:中央电视塔有405米8、从昆明到丽江有517千米我们已经走了348千米到丽江还有多远?(书本第23页)517 - 348 = 169(千米)答:到丽江还有169千米9、副食店运来410千克鸡蛋上午卖出152千克下午卖出174千克还剩多少千克?(书本第125页第2题)410-152-174 = 258 - 174 = 84(千克)分步式(方法2):卖出的: 152+174 = 326(千克)剩下: 410-326 = 84(千克)答:还剩84千克10、科技园上午有游客852人中午有265人离去下午又来了403位游客这时园内有多少游客?全天园内来了多少游客?(书本第25页第3题)(1)852-265 = 587(人)587+403 = 990(人)(2)852+403 = 1255(人)答:这时园内有990名游客;全天园内来了1255名游客11、小明家、小红家和学校在同一条路上小红家到学校有312米小明家到学校只有155米小明家到小红家有多远?(他们两家和学校的位置可能有几种情况?)(书本第26页第6题)两种情况:第一种是在学校的同一侧:312-155 = 157(米)第二种情况:在学校的两侧:312+155 = 467(米)答:小明家到小红家有有两种情况在学校同侧时是157米在学校两侧时是467米12、一套运动服135元一双运动鞋48元妈妈给了售货员200元应找回多少元?(书本第27、28页)用了的钱:135+48 = 183(元)找回:200- 183 = 17(元)【或:200-135-48 = 17(元)】答:应找回17元13、客轮上原有205人有79人下船有128人上船再开船时客轮上有多少人?(书本第30页第6题)205-79 =126(人)126+128 = 254(人)答:再开船时客轮上有254人14、用900个鸡蛋孵小鸡上午孵出了337只小鸡下午比上午多孵出118只(书本第33页第2题)(1)下午孵出了多少只小鸡?337+118=455(只)(2)这一天共孵出了多少只小鸡?337+455 = 792(只)(3)还剩下多少个鸡蛋?900-792 = 108(只)15、一个长方形花坛的长是5米宽是3米这个花坛的周长是多少米?(5+3)×2 公式:(长+宽)×2=长方形周长=8×2=16(米)答:这个花坛的周长是16米16、一块方形手帕的边长是2分米用90厘米长的绸带能围一圈吗?2分米=20厘米20×4 = 80(厘米)【正方形周长=边长×4】80厘米<90厘米答:用90厘米长的绸带能围一圈或 2×4 = 8(分米) 90厘米=9分米8分米<9分米答:能围一圈17、用2个边长为1厘米的正方形拼成一个长方形这个长方形的周长是多少?长:2厘米宽:1厘米(2+1)×2=3×2=6(厘米)答:这个长方形的周长是6厘米18、一块长方形菜地长6米宽3米四周围上篱笆篱笆长多少米?如果一面靠墙篱笆至少多少米?(1)(6+3)×2 (2)18-6 = 12(米) =9×2 【长方形周长-长】=18(米)答:篱笆长18米;如果一面靠墙篱笆至少12米.19、有29片扇叶每台电扇装3片这些扇叶够装几台电扇?29÷ 3 = 9(台)......2(片)答; 这些扇叶够装9台电扇20、一个正八边形的边长是3厘米用一条彩带围一圈后还多出来2厘米这条彩带有多长?3×4 = 12(厘米)【边长×4=正方形周长】12+2 = 14(厘米)答:这条彩带共14米长21、有32人跳绳6人一组可以分成几组还多几人?32÷6 = 5(组)......2(人)答:可以分成5组还多2人22、矿泉水每瓶3元有20元最多可以买多少瓶还剩多少元?20÷3 = 6(瓶)......2(元)答:最多可以买6瓶还剩2元23、一根绳子长19米剪8米做一根长跳绳剩下的每2米做一根短跳绳可以做多少根短跳绳?还剩多少米?19-8 = 11(米) 11÷2 = 5(根)......1(米)答:可以做5根短跳绳还剩1米24、四月份有30天【书本56页第3题】(1)四月份有几个星期还多几天?30÷7 = 4(个)......2(天)(2)如果四月份有5个星期六和星期日那么4月1日是星期几?答:星期六25、儿童读物每本4元23元最多可以买几本还剩多少钱?25元呢?23÷4 = 5(本)......3(元)25÷4 = 6(本)......1(元)答:23元最多可以买5本还剩3元;25元最多可以买6本还剩1元26、森林餐厅里有9张空桌每张空桌可以做4只小动物中午来了35只小动物都有坐位吗?方法1:4×9 = 36(只)36>35答:都有座位方法2: 35÷4 = 8(张)......3(只)答:都有座位27.有20只小动物到森林城堡住宿每间房屋住6只一共可以住满几间房还剩多少只小动物?20÷6 = 3(间)......2(只)答:一共可以住满3间房还剩2只小动物28、花店有各种花的数量见下表菊花月季花郁金香22枝16枝10枝如果用7枝菊花、3枝月季花、2枝郁金香扎成一束这些花最多可以扎成几束这样的花束?22÷7 = 3(束)......1(枝)16÷3 = 3(束)......1(枝)10÷2 = 5(束)答:这些花最多可以扎成3束这样的花束【提示:因为要7枝菊花、3枝月季花、2枝郁金香捆成一大束多出来的不能按要求捆成一束所以没用所以只能捆成3大束】29、一列火车本应11:20到达现在要晚点25分钟它什么时候到达?11时20分+25分 = 11时45分答:它11时45分时到达30、坐旋转木马每人2元9人要多少钱?10人要多少钱?2×9 =18(元)2×10 =20(元)答:9人要18元10人要20元31、坐碰碰车每人3元20人要多少钱?3×20 = 60(元)答:人要60元32、每张门票8元29个同学参观带250元够吗?8× 29 = 232(元)250元>232元答:带250元钱够了33、每瓶矿泉水2元买20瓶需要多少钱?2×20 = 40(元)答:买20瓶需要40元35、每箱苹果30千克8箱有多少千克?30×8 = 240(千克)答:8箱有240千克36、一盒胶卷能照36张相片3盒胶卷大约能照多少张相片?36×3≈120(张)答:3盒胶卷大约能照120张相片37、湖边种着4排柳树每排有62棵一共约有多少棵?62×4≈240(张)答:一共约有240棵38、一篇文章400字小丁叔叔平均每分钟打53个字8分钟能打完吗?53×8≈400(个)答:8分钟能打完39、儿童三轮车每辆的价钱是90元幼儿园买了4辆一共用了多少钱?90×4 = 360(元)答:一共用了360元40、动物园有一只东北虎重213千克一头野牛的体重是东北虎的3倍这头野牛大约有多重?213×3 = 639(千克)答:这头野牛大约有639千克41、公园道路两边放花每一边放342盆两边一共放多少盆?342×2 = 684(盆)答:两边一共放648盆42、一栋楼房共有6个单元每个单元住18户这栋楼房共住多少户人家?18×6 = 108(户)答:这栋楼房共住108户人家43、每箱饮料有24瓶9箱一共多少瓶?24×9 = 216(瓶)答:9箱一216少瓶44、运动场的看台分为8个区每个区有634个座位运动场最多可以坐多少人?634×8 = 5072(人)答:运动场最多可以坐5072人45、电影院每天放映4场电影每场最多卖278张票每天最多可以有多少人看电影?278×4 = 1112(人)答:每天最多可以有1112人看电影46、亚运会入场仪式上群众分为四个方阵每个方阵128人一共有多少人?128×4 = 512(人)答:一共有512人47、5厘米长的蚱蜢一次跳跃的距离是它的身长的75倍它一次跳跃的距离是多少?5×75 = 375(厘米)答:它一次跳跃的距离是375厘米48、每个同学发5本练习本三年级一班有52个同学一共要发多少本练习本?5×52 = 260(本)答:一共要发260本练习本49、小红平均每分钟骑185米她每天上学要骑7分钟小红家和学校相距多少米?185×7 = 1295(米)答:小红家和学校相距1295米50、一列火车有9节车厢每节车厢有118个座位这列火车一共有多少个座位?118×9 = 1062(个)答:这列火车一共有1062个座位51、300个同学乘4辆汽车去郊游前3辆车各坐78个同学第4辆车要坐多少个同学?3辆车坐的人数: 78×3 = 234(人)第4辆车座的人数: 300-234 = 66(人)答:第4辆车要坐66个同学52、少年宫乐队有女同学18人男同学17人合唱队的人数是乐队的3倍合唱队有多少人?乐队人数:18+17 = 35(人)合唱队人数:35×3 = 105(人)答:合唱队有105人。