支架的工艺规程及钻Φ52孔的工装夹具设计
- 格式:doc
- 大小:707.98 KB
- 文档页数:29
学院设计说明书题目:支架零件机械加工工艺及夹具设计姓名:学号:年级:专业:学生类别:指导教师:教学单位:2015年5月1 日摘要这篇文章是基于支架零件的机械加工工艺及夹具设计,包含支架制定零件图,毛坯的选择,制定夹具,零部件的工艺路线,刀具选择,切割的确定方法填充工艺文件的数量。
选择正确的加工方法,加工工艺的合理设计。
此外,两个流程加工件填充盖设计了专用夹具。
许多类型的夹具,夹具,其中最广泛使用的通用夹具,尺寸和更加标准化,以及专业工厂进行生产。
在大规模生产应用广泛,适用于工件的加工流程服务专用夹具,你需要来设计和制造自己的工厂加工的工件。
本文的主要内容是完成加工车¢60孔夹具设计。
关键词:支架,工艺处理,夹具,工艺文件AbstractThis article is a mechanical processing technology and fixture design based on bracket parts, including bracket making parts diagram, the choice of blank, making process, parts of the fixture, tool selection, the number of filling method determines cutting process documents. Choose the correct processing methods, reasonable design and processing technology. In addition, the two process filled cover designing special fixture.Many types of fixture, fixture, one of the most widely used universal fixture, size and more standardized, and professional production factory. Widely used in large-scale production and application, processing service special jig is suitable for the workpiece, you need to work to design and manufacture their own processing plant. The main content of this paper is to complete the processing of car of 60 hole fixture design.Keywords: support, process, fixture, process documents目录1 前言 (1)2 零件的分析 (2)2.1零件的作用 (2)2.2零件的工艺分析 (2)2.2.1孔的加工 (2)2.2.2面的加工 (2)3 工艺规划设计 (2)3.1毛坯的制造形式 (2)3.2基面的选择 (3)3.2.1粗基准的选择 (3)3.2.2精基准的选择 (3)3.3工艺路线的拟定 (3)3.3.1工艺路线方案 (3)3.3.2工艺方案的确定 (4)3.4毛坯尺寸及其加工余量的确定 (5)3.4.1两侧面毛坯尺寸及加工余量计算 (5)3.4.2毛坯尺寸及加工余量计算 (5)3.5确定各工序切削用量及基本工时 (5)4 车¢60孔夹具设计 (12)4.1车床夹具的设计要点 (12)4.2 车床夹具设计要求说明 (13)4.3 定位机构 (14)4.4夹紧机构 (14)4.5零件的车床夹具的加工误差分析 (15)4.6 确定夹具体结构尺寸和总体结构 (15)4.7 零件的车床专用夹具简单使用说明 (16)总结 (18)参考文献 (19)1 前言1.简介本次毕业设计内容包括零件的分析,工艺路线的制定,工艺规划设计,某道工序的夹具设计以及该道工序的工序卡,机械加工综合卡片,夹具装配图以及夹具底座零件图的绘制等等。
车床支架机械加工工艺及铣削工序夹具设计车床支架是机床的主要部件之一,用于支撑外圆工件,使其旋转,以实现外径加工。
车床支架主要由底座、底盘、支架、锁紧机构等几个部分组成。
其主要工艺流程如下:1、机械加工工艺流程:(1)材料切割:将所选用的材料送入切床,进行预定长度的切割。
(2)车床支架的粗加工:将所切割成的工件放入车床中进行粗加工,主要加工的是外圆和轴孔。
(4)车床支架的钻孔加工:在所加工好的车床支架上进行安装销钉的孔位打孔加工。
(5)车床支架的锁紧机构加工:锁紧机构包括锁紧螺栓,锁紧盖,锁紧盖保护盖等,这些材料需要进行切割、钻孔、车削加工等工序。
(6)车床支架的装配:将所加工好的零件进行组装,安装定位销钉和调整螺母,调整好机床的各个部位,检查无误后进行调试,确定车床支架已经正常工作。
2、机械加工设备:车床支架的机械加工设备有:切床,立式车床,中心孔钻床,钻床,攻丝机等。
3、加工工艺注意事项:(1)切削速度问题:不同的工件材料应采用不同的切削速度,一般即车床支架应采用中切速度或微减速切削。
(2)工艺流程控制:对于车床支架的加工工序,应该按照工艺流程进行控制,严格遵守各个工序的加工参数。
(3)夹具选择:对于车床支架等外径加工,应选择三爪卡盘加工,内径加工应选择弹簧卡盘加工,以确保工件加工精度。
二、铣削工序夹具设计铣削夹具是铣削加工中的必要工具,其作用就是将工件固定在工作台上,以便于铣削加工。
不同型号的铣削夹具使用范围不同,常见的铣削夹具有机械卡盘、弹簧卡盘、平面台钳等。
以下是铣削工序夹具设计的注意事项:1、夹紧力的设定夹紧力越大,工件的固定越牢固,加工精度越高,但是过大的夹紧力也会造成工件变形,因此,在夹紧力的设定上,应该根据工件的性质和要求,合理设定夹紧力。
2、夹具结构设计夹具结构设计应考虑夹紧方便和松开方便,保证加工效率和生产效益的最大化。
3、夹具材料的选择夹具材料应选用硬度高,韧性好的材料,具有耐磨性,并能抵抗高温和热变形。
支架的机械加工工艺规程编制和专用夹具设计作者:陈野摘要:随着机械制造业的不断发展,社会对生产率的要求也越来越高,因此,大批量生产成为时代的需求,而组合机床就可以满足这一需求,我们有必要来研究他。
另外,支架是主要起支撑作用的构架,承受较大的力,也有定位作用,使零件之间保持正确的位置。
因此支架加工质量直接影响零件加工的精度性能,我们有必要对其进行研究。
机械制造毕业设计涉及的内容比较多,它是基础课、技术基础课以及专业课的综合,是学完机械制造技术基础(含机床夹具设计)和全部专业课,并进行了实训的基础上进行的,是我们对所有课程的一次深入的综合性的总复习,也是一次理论联系实际的训练,因此,它在我们三年大学生活中占有重要的地位。
本次毕业设计使我们能综合运用机械制造的基本理论,并结合生产实践中学到的技能知识,独立地分析和解决工艺问题,初步具备设计一个中等复杂程度零件(支架)的工艺规程的能力和运用夹具设计的基本原理和方法,拟定夹具设计方案,完成夹具结构设计的能力,也是熟悉和运用有关手册、图表等技术资料及编写技术文件等基本技能的一次实践机会。
关键字:机械制造;毕业设计;零件;一、 对零件进行工艺分析并画零件图1.1 支架的作用及结构特点支架是起支撑作用的构架,承受较大的力,也具有定位作用,使零件之间保持正确的位置。
在支架高20mm 处两个R12mm 宽12mm 的凸出部位之间相隔2mm ,其中一个上有螺纹孔,另一个上有通孔,则此处构造比较复杂,且在支架高36mm 处有2mm 宽的一个缺口,这两部分刚度比较低。
中间有Ф30mm 的孔,属于套类结构,伸出部分为一平台,上有螺纹盲孔,在端部有倾斜60°的凸出部分,起定位作用,此处应力教集中,强度要好。
在平台下面有增强其硬度的肋板。
两个R12mm 凸出,2mm 宽36mm 高处缺口及R10mm 凸出部分为复杂结构,其加工存在一定的难度,要求较高,防止其损坏,需要对其进行必要的热处理。
操纵杆支架加工工艺及钻床夹具设计(钻底面孔系)一、操纵杆支架加工工艺操纵杆支架是用于安装控制杆的零部件,其制作需要采用精细的加工工艺。
下面介绍一种常见的操纵杆支架加工工艺:1. 材料准备首先,需要准备好所需的材料,这一步比较简单,只需要进货时检查材料质量即可。
2. 加工准备接着,需要进行加工准备,具体包括:•测量材料长度和宽度,确定需要加工的尺寸;•设计加工工艺路线和操作顺序;•准备加工设备。
3. 加工操作具体的加工操作包括:•使用铣床或加工中心,按照设计好的工艺路线进行粗加工和精加工;•使用钻床对操纵杆支架进行钻孔;•使用切割机对操纵杆支架进行切割;•对操纵杆支架进行表面处理,包括打磨、喷漆等。
4. 检验工艺最后,需要对操纵杆支架进行检验,确保其符合设计要求和相关的质量标准。
二、钻床夹具设计(钻底面孔系)钻床夹具的设计一直是制造业中比较重要的一环,好的钻床夹具设计不仅可以提高工作效率,还能保证钻孔的质量。
本文主要介绍一种适用于钻底面孔系的夹具设计,具体如下:1. 夹具结构钻底面孔系的夹具主要由四个部分组成:夹具主体、夹紧装置、定位装置和调整装置。
其中,夹具主体由底座和夹紧臂组成,底座为整体结构,夹紧臂为可移动结构,通过螺旋调节杆进行调节。
夹紧装置包括三爪夹具和可调紧钳,用于夹紧工件。
定位装置包括定位块和定位铣刀,用于保证工件在夹具中的定位精度。
调整装置由螺旋调节杆组成,用于调节夹紧臂位置和夹具夹紧力度。
2. 夹具使用在使用过程中,需要注意以下几点:•使用前需检查夹具部件是否完好;•按照工艺进行定位、夹紧和加工顺序;•加工后需清理夹具,确保夹紧和定位部件不受损坏。
综上所述,操纵杆支架的加工工艺和钻床夹具的设计对提高制造业的生产效率和质量有着至关重要的作用,需要在实际应用中加以重视和应用。
支架加工工艺规程及工装夹具设计一、引言支架是工业生产中常用的金属制品,其用途极为广泛。
支架的加工工艺和工装夹具设计对于支架生产的质量、效率和成本非常重要。
本文将详细介绍支架的加工工艺规程及其工装夹具设计。
二、支架加工工艺规程2.1 材料准备支架的材料通常为冷轧板、热轧板或铸铁件。
在材料准备阶段,应对原材料进行质量检查,包括检查材料的化学成分、物理性质和机械性能等指标,以确保加工后的支架具有所需的性能和质量。
2.2 加工工序2.2.1 图纸分析在进行支架加工之前,需要对支架的图纸进行分析,以确定加工方案和工序顺序,并完成生产计划表。
2.2.2 板料切割板料切割是支架加工的第一道工序,其目的是按照图纸要求将材料裁剪成所需的尺寸和形状。
2.2.3 冲孔冲孔是支架加工中比较常见的工序,其目的是为了安装时方便与加强支架的稳定性。
2.2.4 折弯折弯是将板材按照图纸要求形状进行折叠,通过调整对位板,达到强度和严格的尺寸控制要求。
2.2.5 焊接支架的连接部分通常通过焊接工艺进行,根据具体的情况,可以采用手工焊接、气焊或电弧焊等焊接方式。
2.2.6 支架整形经过上述工序处理后,支架最后需要进行整形,以保证其外观和精度符合要求。
2.3 检验经过支架加工之后,需要进行质量检验,检验项目包括外观、尺寸、材料性能、连接部位的强度等方面。
三、工装夹具设计在支架加工过程中,工装夹具是非常重要的辅助工具,能够大大提高加工效率和加工质量。
以下是工装夹具设计的主要要点。
3.1 工装夹具分类常见的工装夹具类型包括夹具、模具、卡具、检测治具等。
3.2 工装夹具设计要点3.2.1 定位准确准确的定位是加工质量的基础,工装夹具的设计应当充分考虑定位问题,并采用合适的夹具或卡具来实现定位。
3.2.2 稳定可靠工装夹具的稳定性和可靠性对于加工质量和加工效率有很大的影响,设计时需要根据具体情况进行合理的优化。
3.2.3 便于调整在生产过程中,需要根据具体情况进行调整,工装夹具的设计应当考虑到这一点,并能够方便进行调整。
支架加工工艺及夹具设计摘要在生产过程中,使生产对象(原材料,毛坯,零件或总成等)的质和量的状态发生直接变化的过程叫工艺过程,如毛坯制造,机械加工,热处理,装配等都称之为工艺过程。
在制定工艺过程中,要确定各工序的安装工位和该工序需要的工步,加工该工序的机床及机床的进给量,切削深度,主轴转速和切削速度,该工序的夹具,刀具及量具,还有走刀次数和走刀长度,最后计算该工序的基本时间,辅助时间和工作地服务时间。
关键词:工艺规程;定位误差;夹紧;加工余量;夹紧力Processing technology and fixture design of stentABSTRCTThe design of the content relates to the machinery manufacturing technology and machine tool fixture design, metal cutting machine tool, tolerance and measuring and other aspects of knowledge.Fixture design process of drilling pump cover and reaming holes is designed with 18H7 include part machining process design, process design and fixture three. In process design should first of all parts for analysis, to understand part of the process to design blank structure, and choose the good parts machining datum, design the process routes of the parts; then the parts of each step in the process to the size calculation, the key is to determine the craft equipment and the cutting dosage of each working procedure design; then the special fixture, the fixture for the various components of the design, such as the connecting part positioning devices, clamping element, a guide element, fixture and machine tools and other components; positioning error calculated by the analysis of fixture, jig structure the rationality and the deficiency, pay attention to improving and will design in.Key words: process, process, cutting dosage, clamping, positioning, error.目录1 绪论 (4)1.1机械加工工艺概述 (5)1.2机械加工工艺流程 (6)1.3夹具概述 (6)1.4机床夹具的功能 (7)1.5机床夹具的发展趋势 (7)1.5.1机床夹具的现状 (8)1.5.2现代机床夹具的发展方向 (8)2 工艺规程的设计 (8)2.1零件的工艺分析及生产类型的确定 (9)2.1.1零件的工艺分析 (9)2.1.2零件的生产类型 (10)2.2选择、确定毛坯图 (11)2.2.1 选择毛坯 (11)2.2.2确定加工余量,毛坯尺寸及公差 (12)2.2.3确定机械加工余量 (13)3 加工工序设计 (14)3.1选择加工装备和工艺设备 (14)3.2 确定工序尺寸 (15)4工艺专用夹具的设计 (16)4.1问题的提出 (16)4.2 定位基准的选择 (16)4.3切削力及夹紧力计算 (17)4.4定位误差分析 (15)4.5确定切削用量及基本时间 .......................... 错误!未定义书签。
支架加工实用工艺规程和工装设计支架加工的实用工艺规程和工装设计是确保支架加工过程能够达到预期要求的关键。
在本文中,将讨论支架加工的实用工艺规程和工装设计,以提供了解和指导。
一、实用工艺规程1.材料选择和准备:选择适合支架加工的材料,通常是钢材,确保材料的质量和性能符合要求。
在加工前,对材料进行清洗和去油处理,以确保表面光洁和无污染。
2.加工工艺和参数:根据支架的设计要求,确定加工工艺和参数。
包括切削速度、进给量、切削深度等,确保加工过程稳定和切削刀具寿命。
3.加工顺序和方法:根据支架的复杂程度和零件结构,确定加工顺序和方法。
可以采用分步加工、多道次加工等方式,确保加工过程顺利和效率高。
4.加工设备和工具的选择:选择适合支架加工的设备和工具。
例如,数控机床、切削刀具等,确保加工设备和工具的精度和性能符合要求。
5.质量控制和检测:在加工过程中进行质量控制和检测,确保支架的加工质量符合要求。
可以使用各种测量仪器和设备,如千分尺、显微镜等,进行尺寸、形状和表面质量的测量和检查。
二、工装设计工装设计是指设计和制作用于支架加工过程中的夹具和工装,以提高加工质量和效率。
以下是支架加工的工装设计的一些建议。
1.夹具设计:根据支架的零件结构和加工过程的需求,设计夹具。
夹具应具备固定工件、定位工件和实现加工所需切削力的功能,确保加工过程稳定和工件精度高。
2.定位和夹持:确保工件在加工过程中的准确定位和夹持。
可以使用定位销、定位块、夹紧螺栓等方式,确保工件的位置和角度的精确性。
3.导向和限位:为了确保加工过程的稳定性和工件的精度,需要设计导向和限位元件。
导向元件用于引导切削力和减小振动,限位元件用于限制切削深度和确保加工精度。
4.切削油和冷却液的输送:支架加工过程中需要切削油和冷却液的输送。
设计相应的管道、阀门和喷嘴,确保切削油和冷却液能够有效地达到切削区域并起到相应的作用。
5.工装的稳定性和可靠性:设计的工装应具备稳定性和可靠性,以确保在加工过程中不会发生变形、松动等情况。
摘要本毕业设计的课题是支架零件的机械加工工艺及夹具设计。
从图纸中可以清楚的知道,支架类零件的作用是用来支撑运动零件和其他的基本零件,支架类零件的组成部分形状多种多样,支架类零件也各有不同,但是按照其结构功能大体可以分为三大部分:工作主题部分、安装部分和连接支承部分,随着科学技术的迅猛发展,支架类零件的制作和使用过程中得到了一致好评,应用的范围一直在扩展,这种零件在机械的使用中具有良好的稳定性和操纵性,一直是气密性要求高适应好等高要求铸件应用的主要对象。
这种设计是必须要培养自主学习以及自我创新的能力。
所以这种设计是全面和实用的,涵盖广泛的知识。
因此,我们不仅要关注设计中的基本概念,也需要关注生产实践。
把理论和生产实践结合起来,我们才能完成好这次的设计。
这篇论文会对国内支架零件加工工艺夹具的历来的情况进行一个简要的概述,而且加上了支架零件加工工艺夹具工作的理念简述,综述国内外支架零件加工工艺夹具的现在的发展情况后,也综合了它的装置构造是如何设计概念。
论文中,做好了支架零件加工工艺夹具构造与设计的方案,对该装置的参数进行设计,校对其强度,分析其运动,支架零件加工工艺夹具的每个机械构造和尺寸分别得到确认和完善。
关键词:支架,工艺,夹具ABSTRACT:The subject of this graduation project is the mechanical processing technology and jig design of the disk parts. It is clear from the drawing that the disc type is the box of the transmission type part and is usually cast into grey cast iron. It must have strong rigidity and strength to resist the vibration caused by its transmission system. It is necessary to correctly solve a series of factors such as the positioning and clamping of parts, the arrangement of process routes, and the determination of process dimensions in the processing program, and then design a dedicated fixture to ensure the quality of the parts. This kind of design must be able to cultivate the ability of independent learning and self-innovation. So this design is comprehensive and practical, covering a wide range of knowledge. Therefore, we must not only pay attention to the basic concepts in design, but also need to pay attention to production practices. Combining theory with production practice, we can complete this design.Special fixture design, first according to the processing requirements of the parts, positioning the parts through the positioning pins, clamping plates to clamp the parts, complete the relatively high-precision positioning, ensure a higher processing accuracy, through the design of the cylinder, pressure plate, guide key, Make fixtures fit more reasonably. This manual analyzes the structure and characteristics of fixtures, the positioning and clamping of fixtures, etc. In addition, it also makes necessary explanations for fixture assembly, processes, etc., as well as some necessary errors in the machining process. instruction of. Special machine tools can greatly improve efficiency, improve product quality and grade, shorten production cycle and increase market competitiveness.Key word:Bearing, Processes, Fixture目录摘要 (I)ABSTRACT ......................................................................................................................................................... I I 第1章绪论. (2)1.1 课题的目的及意义 (2)1.2 国内外发展动态 (3)1.3主要研究内容 (4)第2章零件分析 (6)2.1零件详细分析图 (6)2.2零件的作用 (6)2.3零件加工表格面的详细技术分析 (7)2.4把毛坯的余量跟形状确定 (7)2.5绘制毛坯图 (8)第3章机械加工的工艺流程设计 (9)3.1准确选择定位基准 (9)3.2 拟订的工艺过程 (9)第4章加工设备跟工艺装备的选选取 (12)4.1依照不同的工序来选择不同的机床 (12)4.2如何选选取刀具,夹具以及量具 (12)4.3 切削用量的计算和确定 (12)第5章钻床专用夹具设计 (26)5.1确定出设计的任务跟收集并分析原始的资料 (26)5.2夹具的结构以及类型 (28)5.3工件定位基准的选择和自由度分析 (28)5.4夹具的内部结构 (29)5.5对夹具的精度进行分析 (30)5.6夹紧力计算 (32)5.7夹具设计及操作的简要说明 (32)第6章车床专用夹具设计 (34)6.1确定出设计的任务跟收集并分析原始的资料 (34)6.2工件定位基准的选择和自由度分析 (34)6.3夹具的内部结构 (34)6.4对夹具的精度进行分析 (35)6.5夹紧力计算 (35)6.6夹具设计及操作的简要说明 (36)第7章总结与展望 (38)7.1总结 (38)7.2展望 (39)参考文献 (40)致谢 (42)第1章绪论1.1 课题的目的及意义本课题来源于生产实践。
设计G仑文丿题目支架零件的机械加工工艺及夹具设计机械工程菜所属专业机械设计与制疙所属班级学号学主姓名指导教师起花日期本文是对支架零件加工应用及加工的工艺性分析,主要包括对零件图的分析、毛坯的选择、零件的装夹、工艺路线的制订、刀具的选择、切削用量的确定、加工工艺文件的填写。
选择正确的加工方法,设计合理的加工工艺过程。
此外还对填料箱盖零件的两道工序的加工设计了专用夹具.机床夹具的种类很多,其中,使用范围最广的通用夹具,规格尺寸多已标准化,并且有专业的工厂进行生产。
而广泛用于批量生产,专为某工件加工工序服务的专用夹具,则需要各制造厂根据工件加工工艺自行设计制造。
本论文夹具设计的主要内容是设计磨中心孔夹具。
关键词:支架,加工工艺,加工方法,工艺文件,夹具AbstractThis paper is on the bracket parts processing application and processing technology and analysis, including the parts of the plan, the choice of blank, the clamping, the craft route making, tool selection, the determination of cutting conditions, processing documents・ Choose the correct processing methods, design the reasonable process・ In addition to the stuffing box cover part two process designing special fixture・Machine tool fixture of many kinds, among them, the most widely used common fixture, size specifications have been standardized, and a professional production plant. While widely used in batch production, specially for a workpiece processing services for the fixture, it needs each factory according to workpiece machining technology to design and manufacture・ In this paper, fixture design are the main contents of design of fixture for grinding center.Key words: scaffold, processing technology, processing method, process documentation, fixture摘要 (2)ABSTRACT .............................................................................................................................................. 3 目录 .................................................................................. 4 1绪论 ................................................................................. 6 2零件的分析 ........................................................................... 5 2」零件的工艺分析 . (5)2.2零件的工艺要求 ................................................................... 5 3工艺规程设计 . (6)3.1加工工艺过程 (6)3.2确泄各•表而加工方案 (6)3.2.1考虑因素 (6)3.2.2加工方案的选择 ................................................................ 7 3・3 5ft ;尼 If ....................................................................................................................... 7 3・3・1君[丿表白勺」^扌争 .. (7)3.3.2精基准选择的原则 (8)3. 4工艺路线的拟订 (9)3.4.1工序的合理组合 ................................................................ 9 3・4.2工序的集中与分散 (9)3. 4 3加工阶段的划分 .... 3. 4. 4加工工艺路线方案的比较 (11)3. 5零件的偏差,加工余量,工序尺寸及毛坯尺寸的确泄 (13)3. 5.1毛坯的结构工艺要求 (13)3. 5. 2零件的偏差计算 (13)3. 6确定切削用呈及基本工时(机动时间) .............................................. 14 3・7时间泄额计算及生产安排 ......................................................... 21 4」概述 . (24)4.2方案设计 (24)4.3定位基准的选择 .................................................................. 24 (10)4钻直径14的孔夹具设计 (24)4.4切削力和夹紧力的计算 (24)4.5左位误差分析 (25)4.6导向装豊设计 (26)4.7夹具设计及操作说明 (26)5铳直径54端面设计 (27)5」设汁要求 (27)5.2夹具设计 (27)521左位基准的选择 (27)5.2.2切削力及夹紧力的讣算 (27)5.3龙位误差的分析 (28)5.4夹具设i|•及操作的简要说明 (28)总结 (29)参考文献 (30)致谢 (31)1绪论机械加工工艺是规定产品或零件机械加工工艺过程和操作方法,是指导生产的重要的技术性文件。
支架加工工艺规程及工装设计1.前言支架在现代工业中应用十分广泛,其种类繁多,质量要求高。
因此,对于支架的加工工艺规程和工装设计的研究变得越来越重要。
本文将从加工工艺规程和工装设计两个方面进行探讨。
2.支架加工工艺规程2.1.材料选择首先,需要针对不同的支架种类选择不同的材料。
一般来说,支架所使用的材料应当具备高强度、高耐热性和耐腐蚀性等特点。
常见的材料有碳钢、不锈钢、合金钢等。
在材料选择时,还应考虑到材料的可焊性和加工性能,以便后续加工或装配。
2.2.加工工艺支架的加工工艺主要包括下料、焊接、抛光、表面处理和质检等步骤。
下面对这些步骤进行详细说明。
2.2.1.下料支架的下料应遵循“先大后小、先粗后细”的原则,即先将原材料切割出较大的块,再进行精细的加工。
下料时需要精确掌握支架的尺寸、形状等要求,不得出现错位、变形等情况。
2.2.2.焊接焊接是支架加工的关键环节,其质量的高低直接影响支架的性能和使用寿命。
焊接时应注意以下几点:•焊接前需将工件表面清洗干净;•选择合适的焊接材料和焊接方法;•避免产生焊缝内的缺陷,如气孔、裂纹等,以提高焊接的强度和可靠性;•控制好焊接温度和焊接速度。
2.2.3.抛光和表面处理支架的表面处理与抛光也是很重要的环节。
抛光能使支架表面光洁度更高、更美观,而表面处理则可增强支架的耐腐蚀性和耐热性能。
2.3.质检为了确保支架的质量和使用寿命,必须对其进行严格的质量检测。
常用的检测方法包括无损检测、机械性能测试和化学成份分析。
对于不合格品,需及时进行处理,以免影响后续的加工和装配。
3.支架工装设计工装是支架加工中不可或缺的一环,它是加工的基础和保障。
支架工装的设计应考虑以下因素:•工装结构应简单、牢固、易于操作和调整;•工装应有足够的刚度和精度,以满足加工要求;•工装的磨损应被控制在一定范围内,以保证加工效率和加工质量;•工装应具备一定的通用性,以适应不同规格和数量的支架加工需要。
课程设计题目:“支架”零件的机械加工工艺规程及孔的工艺装备与夹具设计班级:姓名:指导教师:完成日期:一、设计题目“支架”零件的机械加工工艺规程及孔的工艺装备与夹具设计二、设计要求设计的要求包括如下几个部分:1.绘制零件图。
1 2. 绘制零件毛坯图。
1 3.编制零件的机械加工工艺卡片。
1套4.绘制夹具装配图(A0或A1) 1 5.编写课程设计说明书(约5000——8000字)。
1份说明书主要包括以下容(章节)(1).目录(2).摘要(中外文对照的,各占一页)(3).零件工艺性分析(4).机械加工工艺规程设计(5).指定工序的专用机床夹具设计(6).方案综合评价与结论(7).体会与展望(8).参考文献列出参考文献(包括书、期刊、报告等,15条以上)三、上交材料1.零件图 12.毛坯图 13.机械加工工艺过程卡片 14.零件的机械加工工艺卡片 15.夹具装配图6.设计说明书1份四、进度安排1.第l~2天查资料,熟悉题目阶段。
2.第3~7天,完成零件的工艺性分析,确定毛坯的类型、制造方法和机械加工工艺规程的设计并编制出零件的机械加工工艺卡片。
3.第8~10天,完成夹具总体方案设计(画出草图,与指导教师沟通,在其同意的前提下,进行课程设计的下一步)。
4.第11~13天,完成夹具总装图的绘制。
5.第14~15天,零件图的绘制。
6.第16~18天,整理并完成设计说明书的编写。
7.第19天,完成图纸和说明书的输出打印。
8.第20~21天,答辩五、指导教师评语成绩:指导教师日期摘要设计容:设计“支架”零件的机械加工工艺规程及加工φ30H7孔的工艺装备,并绘制出支架零件图、毛坯图、夹具装配图,填写工艺卡片,编制课程设计说明书。
设计意义:通过该课程设计,将所学理论与生产实践相结合,锻炼了自己分析问题、发现问题、解决问题的能力,在这个过程中我独立地分析和解决了零件机械制造的工艺问题,设计了机床专用夹具这一典型的工艺装备,提高了结构设计能力,增强了专业技能,为今后的毕业设计及对自己未来将从事的工作进行了一次适应性训练,从而打下了良好的基础。
支架零件的机械加工工艺编制及夹具设计一、支架零件的机械加工工艺编制支架零件是一种常见的机械零件,常用于支撑和固定其他零件。
为了保证支架零件的质量和精度,需要进行机械加工。
下面是支架零件的机械加工工艺编制的步骤:1.零件分析:对支架零件进行详细的分析,包括零件的形状、尺寸、材料和加工要求等。
根据零件的特点,确定合适的加工方法和工艺路线。
2.工艺路线设计:根据零件的要求和加工条件,确定合适的工艺路线。
包括零件的加工顺序、加工工序、加工设备和切削条件等。
3.车削加工:根据工艺路线,进行车削加工。
根据零件的形状和尺寸,选择合适的车刀和工艺参数。
进行车削粗加工和精加工,保证零件的尺寸和表面质量。
4.铣削加工:根据工艺路线,进行铣削加工。
根据零件的形状和尺寸,选择合适的铣刀和工艺参数。
进行铣削粗加工和精加工,保证零件的形状、尺寸和表面质量。
5.钻削加工:根据工艺路线,进行钻削加工。
根据零件的孔径和要求,选择合适的钻头和工艺参数。
进行钻削粗加工和精加工,保证零件的孔径和表面质量。
6.磨削加工:根据工艺路线,进行磨削加工。
根据零件的要求和加工条件,选择合适的砂轮和工艺参数。
进行磨削操作,保证零件的精度和表面质量。
7.组装和调试:对加工好的支架零件进行组装和调试。
检查零件的尺寸、配合和功能是否符合要求。
进行必要的调整和修正,确保支架零件的工作正常。
二、夹具设计夹具是进行机械加工的重要工具,能够固定和定位待加工的零件,保证加工的准确性和稳定性。
下面是支架零件的夹具设计的考虑因素:1.夹具类型:根据支架零件的特点和加工要求,选择合适的夹具类型。
常用的夹具类型有机械夹具、液压夹具和气动夹具等。
2.夹具结构:根据支架零件的形状和尺寸,设计合理的夹具结构。
夹具应能够稳定地固定和定位零件,同时不影响加工操作和工艺要求。
3.夹具材料:夹具应选择强度高、刚性好、耐磨性强的材料,以确保夹具的使用寿命和稳定性。
常用的夹具材料有优质合金钢和硬质合金等。
毕业设计(论文)题目:支架零件的机械加工工艺规程及工艺装备与夹具设计序言机械制造技术基础课程设计是在学完了机械制造技术机车和大部分专业课,并进行了生产实习的基础上进行的又一个实践性教学环节。
这次设计使我们能综合运用机械制造技术基础中的基本理论,并结合生产实习中学到的实践知识,独立地分析和解决了零件机械制造工艺问题,设计了机床专用夹具这一典型的工艺装备,提高了结构设计能力,为今后的毕业设计及未来从事的工作打下了良好的基础。
由于能力所限,经验不足,设计中还有许多不足之处,希望各位老师多加指教。
目录序言,,,,,,,,,,,,,,,,,,,,,,,,,, 1一、零件的工艺分析及生产类型的确定,,,,,,,,,,,,,,, 31. 零件的工艺分析,,,,,,,,,,,,,,,,,,,,,,,, 32. 零件的生产类型,,,,,,,,,,,,,,,,,,,,,,, 3二、选择毛坯,确定毛坯尺寸,设计毛坯图,,,,,,,,,,,,, 31. 选择毛坯,,,,,,,,,,,,,,,,,,,,,,,,,, 32. 确定机械加工余量,,,,,,,,,,,,,,,,,,,,,, 33. 确定毛坯尺寸,,,,,,,,,,,,,,,,,,,,,,,, 34. 设计毛坯,,,,,,,,,,,,,,,,,,,,,,,,,, 3三、选择加工方法,制定工艺路线,,,,,,,,,,,,,,,,, 41. 定位基准的选择,,,,,,,,,,,,,,,,,,,,,,,, 42. 零件表面加工方法的选择,,,,,,,,,,,,,,,,,,,, 43. 制定工艺路线,,,,,,,,,,,,,,,,,,,,,,,,, 4四、工序设计,,,,,,,,,,,,,,,,,,,,,,,,,,, 51. 选择加工设备与工艺装备,,,,,,,,,,,,,,,,,,,, 52. 确定工序尺寸(工序Ⅸ),,,,,,,,,,,,,,,,,,,, 5五、确定切削用量及基本时间(工序Ⅸ),,,,,,,,,,,,,,, 51. 切削用量的计算,,,,,,,,,,,,,,,,,,,,,,,, 52.基本时间t m的计算,,,,,,,,,,,,,,,,,,,,,,, 63. 辅助时间t f 的计算,,,,,,,,,,,,,,,,,,,,,,, 64. 其他时间的计算,,,,,,,,,,,,,,,,,,,,,,,, 6六、夹具设计,,,,,,,,,,,,,,,,,,,,,,,,,,, 71. 定位方案,,,,,,,,,,,,,,,,,,,,,,,,,,, 72. 夹紧机构,,,,,,,,,,,,,,,,,,,,,,,,,,, 73. 导向装置,,,,,,,,,,,,,,,,,,,,,,,,,,, 74. 夹具与机床连接元件,,,,,,,,,,,,,,,,,,,,,, 75. 夹具体,,,,,,,,,,,,,,,,,,,,,,,,,,,, 7七、结束语,,,,,,,,,,,,,,,,,,,,,,,,,,,, 8参考文献,,,,,,,,,,,,,,,,,,,,,,,,,,,, 9附件第一章零件的工艺分析及生产类型的确定一、零件的工艺分析通过对该零件图的重新绘制,知原图样的视图正确、完整,尺寸、公差及技术要求齐全。
机械制造题目:支架的机械加工工艺规程及镗孔夹具设计所在学院:郑州科技学院专业:机械设计制造及自动化班级:10级一班姓名:高齐学号:201033010指导老师:gao qi2013年11 月13日目录1.引言 (1)2.课程设计的目的 (1)3.支架的工艺分析 (2)3.1支架的结构及其工艺性分析 (3)3.2支架的技术要求分析 (3)4毛坯的选择 (4)5支架机械加工工艺路线的制定 (4)5.1定位基准的选择 (4)5.2拟定工艺路线 (5)5.3加工余量和工序尺寸的拟定 (7)5.4切削用量的确定 (8)6夹具的设计 (13)6.1设计要求 (13)6.2夹具设计 (13)6.3定位误差的分析 (13)6.4夹具设计及操作的简要说明 (14)总结 (15)参考文献 (16)致谢 (17)2 / 171.引言工艺综合课程设计是机械类专业的一门主干专业基础课,内容覆盖金属切削原理和刀具、机械加工方法及设备、互换性与测量技术、机械制造工艺学及工艺装备等,因而也是一门实践性和综合性很强的课程,必须通过实践性教学环节才能使我们对该课程的基础理论有更深刻的理解,也只有通过实践才能培养我们理论联系实际的能力和独立工作能力。
因此,工艺综合课程设计应运而生,也成为机械类专业的一门重要实践课程。
2.课程设计的目的工艺综合课程设计旨在继承前期先修基础课程的基础上让我们完成一次机械零件的机械加工工艺规程和典型夹具设计的锻炼,其目的如下: (1)通过本次设计使我们所学到的知识得到巩固和加深。
培养我们全面综合地应用所学知识去分析和解决机械制造中的问题的能力。
(2)通过设计提高我们的自学能力,使我们熟悉机械制造中的有关手册、图表和技术资料,特别是熟悉机械加工工艺规程设计和夹具设计方面的资料,并学会结合生产实际正确使用这些资料。
(3)通过设计使我们树立正确的设计理念,懂得合理的设计应该是技术上先进的,经济上合理的,并且在生产实践中是可行的。
支架的工艺规程及钻Φ52孔的工装夹具设计
本次设计内容涉及了机械制造工艺及机床夹具设计、金属切削机床、公差配合与测量等多方面的知识。
支架零件的工艺规程及钻Φ52孔的工装夹具设计是包括零件加工的工艺设计、工序设计以及专用夹具的设计三部分。
在工艺设计中要首先对零件进行分析,了解零件的工艺再设计出毛坯的结构,并选择好零件的加工基准,设计出零件的工艺路线;接着对零件各个工步的工序进行尺寸计算,关键是决定出各个工序的工艺装备及切削用量;然后进行专用夹具的设计,选择设计出夹具的各个组成部件,如定位元件、夹紧元件、引导元件、夹具体与机床的连接部件以及其它部件;计算出夹具定位时产生的定位误差,分析夹具结构的合理性与不足之处,并在以后设计中注意改进。
序言
机械制造业是制造具有一定形状位置和尺寸的零件和产品,并把它们装备成机械装备的行业。
机械制造业的产品既可以直接供人们使用,也可以为其它行业的生产提供装备,社会上有着各种各样的机械或机械制造业的产品。
我们的生活离不开制造业,因此制造业是国民经济发展的重要行业,是一个国家或地区发展的重要基础及有力支柱。
从某中意义上讲,机械制造水平的高低是衡量一个国家国民经济综合实力和科学技术水平的重要指标。
支架零件的工艺规程及钻Φ52孔的工装夹具设计是在学完了机械制图、机械制造技术基础、机械设计、机械工程材料等进行课程设计之后的下一个教学环节。
正确地解决一个零件在加工中的定位,夹紧以及工艺路线安排,工艺尺寸确定等问题,并设计出专用夹具,保证零件的加工质量。
本次设计也要培养自己的自学与创新能力。
因此本次设计综合性和实践性强、涉及知识面广。
所以在设计中既要注意基本概念、基本理论,又要注意生产实践的需要,只有将各种理论与生产实践相结合,才能很好的完成本次设计。
本次设计水平有限,其中难免有缺点错误,敬请老师们批评指正。
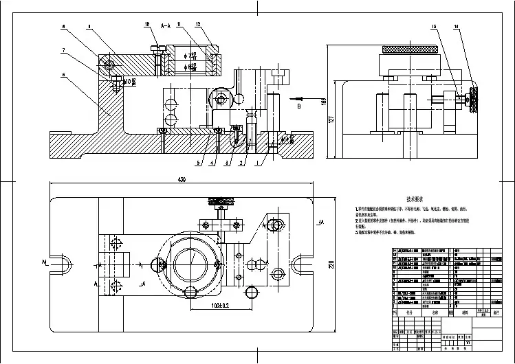
一、 零件的分析
1.1
零件的作用
支架的作用,待查
零件图如图:
1.2 零件的工艺分析
支架有两组加工面他们之间没有位置度要求。
这两组加工面的分别为
1,以下表面为基准的加工面,这组加工面包括下表面,上表面,左右端面,前后端面
2:一个是以Φ52孔为基准的加工面,这个主要是Φ52孔,Φ
16±0.2孔,Φ181.00+,2-Φ181.00+孔,Φ14孔,Φ16孔,2-M8及
2-Φ13孔,锪沉头孔2-Φ20深10
二. 工艺规程设计
2.1 确定毛坯的制造形式
零件材料为HT150,由于零件成批生产,而且零件的轮廓尺寸不大,选用砂型铸造,采用机械翻砂造型,铸造精度为2级,能保证铸件的尺寸要求,这从提高生产率和保证加工精度上考虑也是应该的。
2.2 毛坯的设计
支架零件材料为 HT150,硬度选用200HBS ,生产类型为成批生产,采用砂型铸造,机械翻砂造型,2级精度组。
根据上述原始资料及加工工艺,分别确定各加工表面的加工余量,对毛坯初步设计如下:
1.支架下表面,上表面,左右端面,前后端面
支架下表面,上表面,左右端面,前后端面的粗糙度为6.3,1.6,查《机械加工工艺的基础知识》,表2-8,得Z=1.0
2.Φ52孔
Φ52孔的粗糙度为1.6,需钻,扩,铰三步方能满足要求,查《机械加工工艺的基础知识》,表2-13,得单边佘量Z=1.0
3.Φ16±0.2孔,Φ181.00+,2-Φ181.00+孔,Φ14孔,Φ16孔,2-M8
及2-Φ13孔,锪沉头孔2-Φ20深10
这些孔最大才Φ18,很难直接铸造出,所以采用实心铸造 毛坯图如下:
2.3 基面的选择的选择
基面选择是工艺规程设计中的重要工作之一,基面选择的正确与合理,可以使加工质量得到保证,生产率得以提高。
否则,不但使加工工艺过程中的问题百出,更有甚者,还会造成零件大批报废,使生产无法进行。
粗基准的选择:对于零件的加工而言,粗基准的选择对后面的精加工至关重要。
从零件图上可以看出,气门摇臂零件比较不规则,依照粗基准的选择原则
(即当零件有不加工表面时,应该以这些不加工表面作为粗基准,若零件有若干个不加工表面时,则应以与加工表面要求相对位置精度较高的不加工表面做为粗基准)来选取。
因此我们选择工件的下表面作为粗基准,
精基准的选择应满足以下原则:
(1)“基准重合”原则应尽量选择加工表面的设计基准为定
位基准,避免基准不重合引起的误差。
(2)“基准统一”原则尽可能在多数工序中采用同一组精基准定位,以保证各表面的位置精度,避免因基准变换产生的误差,简化夹具设计与制造。
(3)“自为基准”原则某些精加工和光整加工工序要求加工余量小而均匀,应选择该加工表面本身为精基准,该表面与其他表面之间的位置精度由先行工序保证。
(4)“互为基准”原则当两个表面相互位置精度及自身尺寸、形状精度都要求较高时,可采用“互为基准”方法,反复加工。
(5)所选的精基准应能保证定位准确、夹紧可靠、夹具简单、操作方便。
以φ52的孔和其端面作为定位精基准,加工其它表面及孔。
主要考虑精基准重合的问题,当设计基准与工序基准不重合的时候,应该进行尺寸换算,这在以后还要进行专门的计算,在此不再重复。
制定工艺路线
制订工艺路线的出发点,应当是使零件的几何形状、尺寸精度及位置精度等技术要求能得到合理的保证。
在生产纲领已确定为成批生产的条件下,可以考虑采用万能型机床配以专用夹具,并尽量使工序集中在提高生产率。
除此以外,还应当考虑经济效果,以便使生产成本尽量降下来,方案如下:
工序1:准备铸件毛坯
工序2:时效处理
工序3:发蓝
工序4:铣工件上表面
工序5:铣工件下表面
工序6:铣工件左端面
工序7:铣工件右端面
工序8:铣工件前端面
工序9:铣工件后端面
工序10:钻孔至Φ51,扩Φ51孔至Φ51.8,铰Φ51.8孔至Φ
52
工序11:钻、铰3-Φ18(+0.1~0),Φ16±0.2
工序12:钻Φ16,Φ14孔及2-M8的螺纹底孔Φ6.8,攻丝2-M8 工序13:钻2-Φ13孔,锪沉头2-Φ20,深10的孔
工序14:检验,入库
2.4 机械加工余量、工序尺寸及毛坯尺寸的确定 支架零件材料为HT150,
生产类型为大批量生产,采用砂型机铸造毛坯。
1.支架下表面,上表面,左右端面,前后端面
支架下表面,上表面,左右端面,前后端面的粗糙度为6.3,1.6,查《机械加工工艺的基础知识》,表2-8,得Z=1.0
2.Φ52孔
Φ52孔的粗糙度为1.6,需钻,扩,铰三步方能满足要求,查《机械加工工艺的基础知识》,表2-13,得单边佘量Z=1.0
3.Φ16±0.2孔,Φ181.00+,2-Φ181.00+孔,Φ14孔,Φ16孔,2-M8
及2-Φ13孔,锪沉头孔2-Φ20深10
这些孔最大才Φ18,很难直接铸造出,所以采用实心铸造
2.5 确定切削用量及基本工时
工序1:准备铸件毛坯
工序2:时效处理
工序3:发蓝
工序4:铣工件上表面
1. 选择刀具
刀具选取不重磨损硬质合金套式立铣刀,刀片采用YG8,
mm a p 0.1=,mm d 350=,min /125m v =,4=z 。
2. 决定铣削用量。