经常排卵期出血的治疗方法
- 格式:docx
- 大小:4.81 KB
- 文档页数:2
严重排卵期出血怎么办
作为女人,要时时刻刻关注自己身体健康状况,特别是与生育有关的问题。
当一个女人在排卵期出现了大量出血时,在心中就必定是很恐慌的。
严重排卵期出血很大程度上会影响卵子的质量问题,不能提高受孕率,卵子一旦有了危害,那宝宝的到来也是不好的。
所以,正确对待排卵期大量出血。
最有效的途径:
1、排卵期保持精神愉快,避免精神刺激和情绪波动,个别有下腹发胀、腰酸、乳房胀痛、轻度腹泻、容易疲倦、嗜睡、情绪不稳定、易怒或易忧郁等现象,均属正常,不必过分紧张.排卵期注意卫生,预防感染。
注意外生殖器的卫生清洁。
出血期绝对不能性交。
注意保暖,避免寒冷刺激。
避免过劳。
经血量多者忌食红糖。
2吃点补肾补气补血的中药或食物,多吃点营养品。
3、经期要防寒避湿.防止过度节食,戒烟限酒.注意自己的饮食结构,多食用瘦肉,谷类,深绿叶蔬菜及含钙丰富的食物,
不宜过食生冷.保持心情舒畅.加强锻炼,提高身体素质.
4、排卵期出血属于正常的生理现象,不需要过于担心,只要注意好清洁卫生就可以的。
严重排卵期出血的确是一个需要引起人们,特别是女性重视的问题,关爱女性健康,一切只有女人自己知道,自己的身体就是革命的本钱。
看了这篇文章之后,相信大家都对排卵期出血有所了解了,以后大家就可以自己镇定的面对严重出血了。
中医治疗排卵期出血方法在两次月经中期,出现周期性少量子宫出血者,称为排卵期出血。
由于排卵期雌激素短暂下降致子宫内膜部分脱落出血,当排卵后黄体形成,雌激素、孕激素分泌足够时,内膜又被修复而止血。
中医称本病为“经间期出血”。
【诊断要点】1.周期性经间期出血,历时1~2小时或1~3日。
血量少于正常月经,或表现为白带夹血,伴轻微腰腹痛,月经周期正常。
2.妇科检查无特殊异常。
3.基础体温测定:基础体温低高温相交替时出现少量阴道出血可确诊。
【鉴别诊断】1.月经过少:一般周期正常。
2.月经频发:一般经量正常或过多。
基础体温有双相或单相反应。
3.宫颈炎出血:无周期,持续或反复出血,妇科检查可证实。
【中医治疗】1.辨证论治:(1)肾阴虚:[证候]经间期出血,量少,色红,无血块;伴腰酸,五心烦热,夜寐不安,尿黄,便结,舌红,脉细数。
[治法]滋肾养阴,清热止血。
[方药]两地汤合二至丸:生地12g、玄参12g、白芍12g、麦冬15g、阿胶12g、地骨皮12g、女贞子12g、旱莲草12g、甘草6g。
(2)肾阳虚:[证候]经间期出血,量少,色淡红,无血块;头昏腰酸,尿频,大便溏,舌淡红,苔薄白,脉细。
[治法]滋阴助阳,益气止血。
[方药]健固汤加味:党参15g、茯苓12g、巴戟天12g、苡仁15g、白术、12g、菟丝子12g、山药12g、川断12g、甘草6g。
(3)湿热:[证候]经间期出血量少或多,色黯红,质稠,或白带夹血,或为赤带;腰骶痛,或下腹胀痛,小便短赤,舌苔黄腻,脉濡数或滑数。
[治法]清热利湿止血。
[方药]清肝止淋汤加减:白芍12g、生地12g、丹皮12g、黄柏9g、牛膝9g、香附6g、黑豆12g、小蓟12g、茯苓12g、薏苡仁15g、贯众12g、甘草6g。
(4)肝郁气滞:[证候]经间期阴道出血,量或多或少,血色紫红而稠粘或夹小块;烦躁易怒,胸胁胀闷,小腹胀痛,或口苦咽干,舌红,苔薄黄,脉弦。
[治法]疏肝清热,化瘀止血。
排卵期出血一般持续几天及治疗方法我们都知道现在疾病的发病率日益升高,给我们的生活带来了很大的苦恼,其中以女性疾病增多,女性疾病越来越成为一个重要话题,有病就得治,很多人都不了解病因,四处求医问诊,结果耽误了病情,那么有什么好的方法来治疗排卵期出血一般持续几天这种疾病的?下面就让我们一起来了解一下排卵期出血一般持续几天的相关内容吧。
持续五天。
治疗方法:1、应用药物进行止血。
药物止血的方法有两种:一种是使子宫内膜脱落干净,可注射黄体酮;一种是使子宫内膜生长,可注射苯甲酸雌二醇。
再用些止血药物,如云南白药、安络血、维生素k、止血芳酸和止血敏等,一般都可以达到止血目的。
2、注意身体保健。
要增加营养,多吃含蛋白质丰富的食物以及蔬菜和水果。
在生活上劳逸结线路,不参加重体力劳动和剧烈运动,睡眠要充足,精神愉快,不要在思想上产生不必要的压力。
3、中医中药治疗。
在治疗和调节内分泌功能和止血方面,中医都有独到之一处,应适当请中医治疗。
4、恢复卵巢功能,调节月经周期。
一般连续服用已烯雌酚等药物,每天0.5-1克,连用20天,用药最后5天增加注射黄体酮每天20毫克。
一般青春期功能性子宫出血,随着年龄的增长和合理治疗,可以很快痊愈。
对于有排卵性功能性子宫出血,在排卵前期注射绒毛膜促性腺激素,可望调节月经周期。
5、很多有害细菌侵入阴道先在阴道侧壁的粘膜、皱褶处。
这是轻微感染。
一般用女性护理液清洗外阴保持阴道自洁功能便可解决,但有害细菌继续进入阴道穹窿和宫颈处就会引起阴道炎。
这时靠阴道自洁功能不能解决问题,要用洗液,最好能深入到阴道穹窿和宫颈处,导管长度是根据女性生理特征而定,这才能对穹窿部位的炎症有明显改善。
如娇妍洁阴洗液用的专利八孔喷嘴可以做到深入到阴道穹窿和宫颈处。
而一般产品很难到达这个部位,所以容易造成妇科炎症复发。
6.上述各种药物治疗,都必须在医生指导下进行,不得自己擅自用药,因为调整内分泌的药物作用很复杂,服用不当,会造成严重的月经紊乱。
如对您有帮助,可购买打赏,谢谢
一直排卵期出血怎么办
导语:女性在排卵期的时候,常见问题比较多,在解决女性排卵期一些问题上,要先对原因进行了解,这样缓解的时候,才能够选择到正确方式,这样对女
女性在排卵期的时候,常见问题比较多,在解决女性排卵期一些问题上,要先对原因进行了解,这样缓解的时候,才能够选择到正确方式,这样对女性身体不会有太多影响,那一直排卵期出血怎么办呢,对此也是很多人不清楚的,下面就详细介绍下,使得对这类问题有一些认识。
一直排卵期出血怎么办:
女性患者由于性别等多方面原因,在有些病情上不愿意去咨询,很可能会延误病情,错过最佳治疗时机,导致病情严重。
为了防止病变,请及时的到正规的医院进行科学有效的治疗,身体会逐渐得到康复。
患者在平时要养成良好的生活习惯,合理安排作息时间,不要从事过于劳累的活动,在饮食上需要注意不要吃辛辣和过甜的食物,同时保持情绪稳定,避免过度紧张。
平时要加强身体的锻炼,增强体质,提高免疫能力。
患者平时要多注意外生殖器的卫生清洁,经常用清水进行对阴部的清洗,尤其是在出血期绝对不能进行性生活。
注意保暖,避免身体受到寒冷的刺激,经血量多者可在因声建议下口服些如:宫血宁等药品,再加上消炎药,忌食红糖。
注意事项:
女性在排卵期期间一定要保持精神愉快,避免精神刺激和情绪波动,定期的到医院进行检查,如果在平时发现身体有不舒适感要及时的去咨询和治疗,只有这样才会能有效的预防疾病的发生。
生活中的小知识分享,对您有帮助可购买打赏。
如何治排卵期出血比较好呢?
很多女性往往都会产生疑问,为什么这段时期并不是我的月经期,但是却有阴道出血的情况,一般都产生慌乱,其实这是属于女性一种生理现象,俗称排卵期出血,也对此找了些许的资料,如果女性患者对于排卵期出血感到害怕的话,可以用以下方法来治疗排卵期出血的情况。
1、女性在排卵期要特别注意清洁卫生,要注意做好阴道生殖器的清洁,平时要多穿柔软,板质,透气性好的内裤,并要勤洗勤换。
2、月经期不要过性生活,同时注意保暖,如果经血过多的话就千万不要吃红糖了。
再者经期也要做好休息,注意均衡饮食。
3、保持一个良好的情绪,多数女性在经期的时候会有情绪不稳定,容易累等经期问题,此时更要学会控制好自己的情绪,
遇事多想想开心的事。
4、。
排卵期的时候不吃生冷,酸辣性的食物,不吃一些刺激运火的食物,要多吃一些新鲜的蔬菜水果。
5、了解一些月经期的保健常识,在出血期间更应该多休息,平时要多增加运动,增强自己的体质。
6、在排卵期前后也就是在两次月经之间,不要吃一些刺激
性的食物,。
7、引起排卵期出血的原因是多方面的,例如女性月经不调,内分泌失调,子宫疾病,像子宫内膜腺癌,子宫内膜息肉,都是会引起排卵期出血的,而如果出血严重的话,甚至还会影响到女性的生命健康。
因此对于有排卵期严重的女性一定要对症的治疗。
治疗排卵期出血的方法其实还有很小,只是找寻了其中最常
见以及简便的方法来告诉大家,可以让大家最轻松地就解决这个生理现象,减少出血情况的发生,总之,认为道,排卵期的出血只要大家都注意好了身体,是一个非常容易调理的问题的。
排卵期出血是什么原因引起的,如何识别和应对排卵期出血什么是排卵期出血?排卵期出血,也称为排卵出血,是指女性在排卵期间阴道流出少量鲜红色血液的现象。
这种现象在女性中比较普遍,但并不是全部女性都会消失排卵期出血。
排卵期出血的缘由有许多,但通常不会对健康造成威逼,一般也无需特别治疗。
但假如出血量较多或伴随着严峻痛苦等症状,建议询问医生。
排卵期出血的缘由1.卵泡裂开排卵期,成熟的卵泡在卵巢裂开,让卵子排出。
在这个过程中,有时会伴随着薄薄一层的血管裂开,导致出血。
2.黄体裂开排卵完成后,卵泡会变成黄体,产生孕激素并修复卵巢表面所受的损害。
黄体在14天后开头分解,这个过程中也会伴随着血管裂开,引起出血。
3.子宫颈糜烂女性有的时候消失稍微的子宫颈糜烂,这个时候卵泡裂开或黄体分解时可能无意中激发了这个糜烂导致出血。
4.其他诱因排卵期出血也可能是由于其他一些缘由引起的,例如荷尔蒙水平的变化或生殖道感染等。
怎样识别排卵期出血排卵期出血的特点主要有以下几点:1.时间:排卵期通常是例假后约14天,出血也会在这个时间段内消失。
2.颜色:排卵期出血通常呈鲜红色。
3.量:排卵期出血通常是少量出血,通常只有一点点,不像月经那样长时间持续。
4.时间长短:排卵期出血时间一般不会超过3天。
5.痛苦:有些女性排卵期出血时不会感到任何痛苦,而有些女性则会感到稍微的痛苦或不适。
应对排卵期出血排卵期出血通常不需要特别治疗,但假如出血量过多或时间过长,建议询问医生。
以下是一些应对排卵期出血的小技巧:1.使用卫生巾:使用卫生巾而不是卫生棉条,可以更好地了解出血量。
2.观看时间:记录出血时间并观看时间长度和量。
3.留意感染:留意保持私处清洁干燥,防止感染。
4.留意生活习惯:生活习惯良好也是预防出血的方法之一,避开过度运动、饮食不正常或熬夜等不良习惯。
总结归纳排卵期出血是一种正常的生理现象,通常不会对健康造成威逼。
女性伴侣们可以通过观看时间、量和颜色来了解自己的身体状况,假如出血量较多或时间过长,建议询问医生。
如对您有帮助,可购买打赏,谢谢
生活常识分享严重排卵期出血就医方法
导语:每位女性都可能会有排卵期出血的情况,一般来说血量很少,尚属于正常情况。
不过有些女性会出现较为明显的出血症状,那么就要重视了。
可能是
每位女性都可能会有排卵期出血的情况,一般来说血量很少,尚属于正常情况。
不过有些女性会出现较为明显的出血症状,那么就要重视了。
可能是正常的出血,也可能是严重排卵期出血。
因每个女性身体健康状况不同不能一概而论,下面简单了解一下排卵期出血的各种情况,以便女性朋友好各自了解自己的身体状况。
排卵期一般发生在月经来潮前14天左右,医生们一般认为,排卵期出血问题不是病,有这种现象的女性不必担心。
排卵期出血属于一种生理现象,因个体差异,临床表现多为:两次正常量月经之间的少量出血,可伴有不同程度的小腹痛。
排卵期出血正常不正常,主要要根据排血量的多少以及其他伴随出现的症状而综合判定。
对有排卵的妇女于月经中期检查宫颈管粘液时,发现约有60%在显微镜观察下见到有红细胞,而没有肉眼可能见到的出血,这不属病理现象,是正常的。
正常的排卵期出血多表现为,一般情况下极少达到月经量,出现肉眼可见的阴道出血,持续时间多在3-5天,极少会出现7天以上的情况。
有些排卵期出血量极少,点滴即净,或为带中夹血。
出血时可伴一侧下腹胀痛不适或隐痛或疼痛明显,甚至牵扯腰骸部及股内侧。
因为个人差异,有些人每个月都会有排卵期出血问题,有些人可能隔一两个月发现这个问题,有的人也可能一生中只出现一两次这种现象。
但是,也有一些人情况特殊,会出现排卵期出血淋漓不净的问题,有些人的排卵期出血甚至会持续到下次月经来潮,这种情况必须早医。
本文极具参考价值,如若有用请打赏支持,谢谢!
排卵期出血是怎么回事?该怎么办?(健康前行,医路护航)
排卵期出血的原因主要是由于自己的成熟卵泡破裂排卵之后,身体之中雌激素的水平就会有快速明显的下降,使得其不能继续维持子宫内膜的生长,导致部分的子宫内膜会出现脱落的现象。
但是如果自己的身体之中内分泌水平不足或者是有异样就会导致在排卵期的时候大量出血。
所以在进行治疗的时候需要使用已烯雌酚,每天服用0.25-o.5nmg,一般女性在排卵前3天需要开始服用这种药物,在血止后1—3天女性就可以停止使用药物了。
如果是使用中药的方法进行治疗可以使用生地
排卵期出血怎么治疗的问题,女性既可以选择使用中医治疗的方法,又可以使用西医治疗的方法,关键是在于自己的身体情况,适合进行哪种治疗,所以患者应与自己的医生进行有效的配合
对于排卵期出血的女性,如果治疗的不够及时是会造成比较严重的危害的,但是女性不需要过于担心,调理排卵期出血,女性朋友要做到:
1、了解和掌握月经生理知识和卫生知识,注意月经期保健及经期卫生。
2、出血期间应避免过度劳累,多休息;要保持局部清洁,防止感染;腹痛重时可予腹部热敷;同时保持情绪稳定。
平素加强体育锻炼,增强体质。
3、排卵期前后(一般在两次月经之间,基础体温上升之时),应禁食辛、辣、燥等刺激性食品,以免使出血增多和时间延长。
4、多次出现的症状轻微者可经自我调养而愈,可多食龟、鳖、鱼、虾、乌骨鸡、黑芝麻、鸡蛋、蘑菇及新鲜蔬菜水果等清补之品,少食油炸煎炒、辛辣香燥助火之品,。
连续两个月排卵期出血怎么办对于正常的女性来说一般在排卵的时候除了一些生理上的特点(比如白带拉丝、性欲增强等)之外,并不会有比较明显的身体反应,不过这只是对于大多数的女性而言,也有一些女性会在排卵期的时候有出血的情况,不过一般这种情况只是会偶尔出现,那么如果是连续两个月排卵期出血怎么办呢?正常妇女的月经周期中,第12—14天是排卵的日期,这时由于卵泡的破裂,雌激素的起伏变化,致使血管通透性的改变而红细胞渗出血管,造成阴道少量流血,这就是排卵期出血现象。
如果要明确是否为排卵期出血,可测量基础体温,观察出血与体温的关系。
以免误以为是排卵期出血,而忽视了其他疾病的早期诊治。
排卵期出血一般量少而时间短,可不泌治疗。
若出血量较多,可服用止血药来控制出血。
连续两个月排卵期出血怎么办?不建议吃药,是药三分毒,食补吧。
1。
芹菜金针汤干芹菜30克,金针菜15克。
加水适量,煎汤服用。
有清热凉血的功用。
2。
芹菜藕片汤鲜芹菜、鲜藕片各120克,生油15克,精盐少许。
将芹菜、藕洗净,芹菜切成丝,藕切片。
将锅置旺火上,下生油烧熟,放入芹菜藕片,调入精盐适量,炒5分钟,加水适量煮熟,调味精后食用。
可清热、凉血。
3。
山药枸杞粥山药、枸杞各20克,大米60克。
洗净,熬粥食用。
有滋阴、止血之功用。
4。
生地粥生地30克,粳米60克。
将生地洗净切片,用清水煎煮2次,共取汁100毫升,将米洗净加水适量煮粥,倒入药汁再煮10分钟后服用。
有滋肾、凉血、止血之功用。
对于连续两个月排卵期出血怎么办本文已经介绍的很清楚了,建议患者最好是可以食谱,当然如果说您最近是比较着急要孩子的话,最好的方法还是可以到医院去做一下诊断,看是否是妇科炎症引起的排卵期出血,如果是的话针对性的进行治疗效果会更好一些。
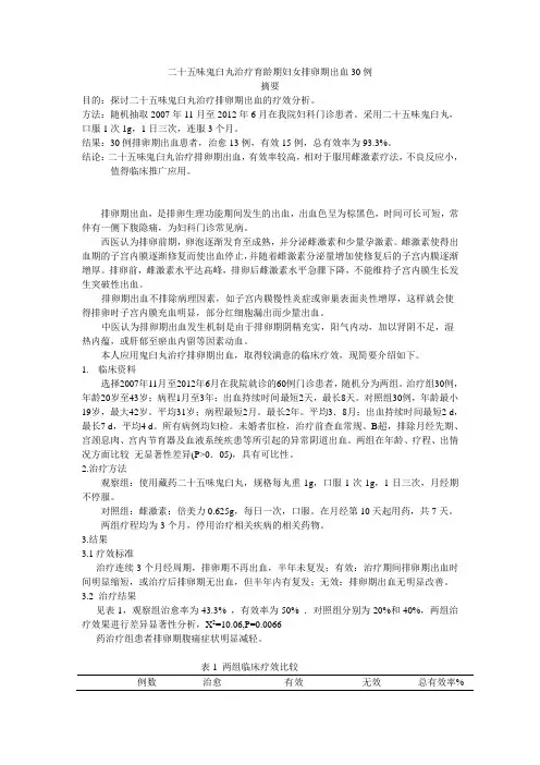
二十五味鬼臼丸治疗育龄期妇女排卵期出血30例摘要目的:探讨二十五味鬼臼丸治疗排卵期出血的疗效分析。
方法:随机抽取2007年11月至2012年6月在我院妇科门诊患者。
采用二十五味鬼臼丸,口服1次1g,1日三次,连服3个月。
结果:30例排卵期出血患者,治愈13例,有效15例,总有效率为93.3%。
结论:二十五味鬼臼丸治疗排卵期出血,有效率较高,相对于服用雌激素疗法,不良反应小,值得临床推广应用。
排卵期出血,是排卵生理功能期间发生的出血,出血色呈为棕黑色,时间可长可短,常伴有一侧下腹隐痛,为妇科门诊常见病。
西医认为排卵前期,卵泡逐渐发育至成熟,并分泌雌激素和少量孕激素。
雌激素使得出血期的子宫内膜逐渐修复而使出血停止,并随着雌激素分泌量增加使修复后的子宫内膜逐渐增厚。
排卵前,雌激素水平达高峰,排卵后雌激素水平急骤下降,不能维持子宫内膜生长发生突破性出血。
排卵期出血不排除病理因素,如子宫内膜慢性炎症或卵巢表面炎性增厚,这样就会使得排卵时子宫内膜充血明显,部分红细胞漏出而少量出血。
中医认为排卵期出血发生机制是由于排卵期阴精充实,阳气内动,加以肾阴不足,湿热内蕴,或肝郁至瘀血内留等因素动血。
本人应用鬼臼丸治疗排卵期出血,取得较满意的临床疗效,现简要介绍如下。
1.临床资料选择2007年11月至2012年6月在我院就诊的60例门诊患者,随机分为两组。
治疗组30例,年龄20岁至43岁;病程1月至3年;出血持续时间最短2天,最长8天。
对照组30例,年龄最小19岁,最大42岁。
平均31岁;病程最短2月。
最长2年。
平均3.8月;出血持续时间最短2 d,最长7 d,平均4 d。
所有病例均妇检。
未婚者肛检,治疗前查血常规、B超,排除月经先期、宫颈息肉、宫内节育器及血液系统疾患等所引起的异常阴道出血。
两组在年龄、疗程、出情况方面比较无显著性差异(P>0.05),具有可比性。
2.治疗方法观察组:使用藏药二十五味鬼臼丸,规格每丸重1g,口服1次1g,1日三次,月经期不停服。
2019/1553百 病 妙 治排卵期出血是指在有规律的两次月经中期,由于排卵所致的雌激素水平短暂下降,导致子宫内膜脱落并引起阴道出血,偶尔会伴有下腹部疼痛或腰酸等不适的症状。
对于大多数偶尔发生的排卵期出血,如果出血量少且能在2~3天自行停止,即可只做观察不予干预。
对于育龄期的女性来说,持续性排卵期出血(超过4~5个月经周期)或出血较多者,有干扰受孕的可能,这种情况需进一步排除是否患有其他疾病。
对于少数需要治疗的患者可以口服短效避孕药,抑制排卵,或者使用黄体酮,亦可达到相似的效果。
想要缓解排卵期出血,应做到以下几点:①做好对排卵期的了解,注意保持良好的心理状态,避免精神刺激和情绪波动。
②注意保暖,避免寒冷刺激,避免食用生冷刺激的食物,避免过劳,多喝温水,保持大便通畅。
③做好身体护理,注意保持私处干爽,穿着柔软、棉质、透气的内裤,勤换内衣内裤。
(北京朝阳医院 张震宇 邮编:100016)湿郁发热是夏季常见发热病症,以形体肥胖、嗜食肥甘厚味者多见。
夏暑之季湿气偏重,暑邪为病,常兼挟湿邪以侵犯人体。
如湿邪中阻,脾阳被遏,清阳不升,浊阴不降,故头昏肢重,呕恶纳差,腹胀便溏。
处方:广藿香、黄芩、柴胡、姜半夏各15克,薏苡仁、茯苓、青蒿各30克,滑石20克,白豆蔻12克,甘草10克,生姜3片。
服法:上药浸泡2小时,武火煮开,文火再煮25~30分钟,取汁;加水再煎20~30分钟,取二汁,混匀。
分两次温服,取微汗。
加减:呕恶者,加竹茹、陈皮以和胃降逆;胸闷、苔腻者,加郁金、佩兰以芳化湿邪;大便干结者,加生大黄以通腑泄热;大便溏稀、排便不畅者,加炒白扁豆、槟榔以补脾行气;大便溏稀、次数较多者,加炮姜以温肠止泻;关节胀痛者,加秦艽、木瓜以化湿通痹。
(山东省临沂市中医医院 刘荔 邮编:276003)如何应对排卵期出血清疏芳化法治疗湿郁发热DOI:10.19433/ki.1006-9119.2019.15.027DOI:10.19433/ki.1006-9119.2019.15.028。
女性排卵期出血怎么办预防和治疗方法女性排卵期出血怎么办(预防和治疗方法)女性排卵期出血是指排卵期间消失阴道流血,其直接缘由是卵泡裂开后所产生的创伤而消失的状况,其反应不同女性对生殖系统健康状态的影响也不同。
下面将从预防和治疗两个方面探讨如何应对女性排卵期出血的症状。
一、预防女性排卵期出血1.心情调整:排卵期前后心情波动大,常导致内分泌紊乱,影响生理健康,加重出血的发生。
建议适当进行运动、调整消遣休闲模式,保持良好心态,有利于调整内分泌系统。
2.养分均衡:女性体内荷尔蒙需要得到良好的养分支持,适当的饮食可以起到通络和活血化瘀作用。
排卵期前后多吃水果、蔬菜、坚果、全谷物等,既能够保持身体健康,又能预防出血的发生。
3.规律生活:规律的生活方式可以使人处于最佳状态,保持荷尔蒙水平平稳,预防出血。
排卵期前后应适当调整饮食、作息,防止身体疲惫,增加反抗力。
二、治疗女性排卵期出血1.休息与放松:女性消失排卵期出血时,应当准时休息和放松,避开过度劳累。
明显的症状可以在人体健康状态得到改善后渐渐消逝。
2.掌握荷尔蒙:掌握荷尔蒙水平的方法有很多,包括口服避孕药、黄体酮、中药调整药物等等。
针对个体状况进行合理的药物掌握有利于预防女性排卵期出血。
3.中西药结合:中西药结合的方法是目前治疗排卵期出血的主要方式,其主要是通过调整中医的经络、活血化瘀与使用西医的口服避孕药等药物治疗并协作使用,取得有效的治疗效果。
三、如何应对女性排卵期出血的症状1.便捷的治疗:假如女性在排卵期消失出血症状,立刻要到医院进行检查,选用便捷、平安的治疗方法。
医生将会依据女性的详细病情为其制定合理的共性化治疗方案。
2.疏通经络:通过中医疏通女性经络,改善微循环,缓解盆腔充血和炎症,防止出血。
建议妇女多运动,中医药推拿,或针灸。
3.提高反抗力:排卵期出血是一个临时性的问题,建议女性平常补充维生素和锌,可提高反抗力,缓解出血症状。
四、总结女性排卵期出血虽然不常见但也是比较困扰的问题,应当从预防和治疗两个方面探究其对策。
排卵期出血怎么治疗排卵期出血怎么治疗排卵期就是女性的排卵时期,因为这段时期受孕成功率较高,因此又叫做易受孕期。
排卵期一般共10天,一般在女性排卵日,也就是月经来潮的前14天前后,排卵日连同其前面5天时间跟后面四天时间,就是女性的排卵期。
排卵期出血容易引起女性朋友恐慌,其实排卵期出血有多种原因,主要包括生理性原因和药理性原因。
生理性原因是正常的,无需治疗,只要注意饮食调理即可自愈。
如果是病理性原因导致的排卵期出血,那就不正常了,大家要及时去医院检查诊断治疗。
那么排卵期出血怎么治疗?下面我们一起看看排卵期的简单调理吧。
1、保持精神愉快,避免精神刺激和情绪波动。
2、劳逸结合,不可过度劳累,应多注意休息。
3、注意卫生,特别是外生殖器的卫生清洁,预防感染,内裤要经常换洗,并在阳光下晒干。
4、注意保暖,避免寒冷刺激,不宜吃生冷、酸辣等刺激性食物,多饮开水,保持大便通畅。
此外,排卵期出血还可以用药物治疗。
1、功能性子宫出血及服黄体酮、乙烯雌酚、避孕药等激素药物停药后可引起阴道出血。
2、血小板减少性紫癜、白血病以及肝功能损伤而致阴道流红,伴皮肤有出血点。
3、停经后不规则出血,发生在育龄妇女中,首先考虑为妊娠有关的疾病,如流产、宫外孕,葡萄胎、恶性葡萄胎、绒毛膜上皮癌。
4、子宫肌瘤、子宫肌腺症、子宫颈癌、子宫体癌以及卵巢的颗粒细胞瘤都会引起阴道出血并伴有赤白带。
5、老年性阴道炎、子宫颈糜烂及子宫颈息肉,多在妇科检查后或性生活后有少许新鲜出血,平时可能有血性白带(有时白带呈高梁米汤样或琥珀色),子宫内膜炎、子宫内膜增殖症也能引起阴道出血。
排卵期出血有什么症状目前,大部分人都是在排卵期出血特别严重,甚至引发重大妇科疾病之后才就诊。
为什么会这样?为什么不能防范于未然?这是因为排卵期出血的症状比较细微,一般不易察觉,再加上现代生活的快速节奏,女性朋友更加没有闲功夫关心自己的身体。
部分女性的妇科知识又不多,也很容易忽视排卵期出血的问题。
排卵期出血怎么缓解女性生理周期中常见问题的解决方法排卵期出血怎么缓解(女性生理周期中常见问题的解决方法)女性生理周期中经常会消失一些不同寻常的状况,比如排卵期出血。
虽然这种症状很少引起人们的关注,但它依旧让很多女性感到不适。
那么,毕竟如何缓解排卵期出血呢?本文将从以下四个方面进行探讨。
1. 调整生活习惯排卵期出血的很大一个缘由是生活习惯不良。
因此,我们需要尽量调整自己的生活习惯,如保持充分的睡眠、养分均衡的饮食、适当的运动等。
此外,我们还需要远离烟酒和辛辣、刺激性食物,以避开对身体产生不必要的刺激。
保持充分的睡眠睡眠不足会导致身体内分泌紊乱,会增加卵巢分泌卵泡刺激素的风险,使排卵期出血的几率增加。
因此,保证充分的睡眠时间,有助于缓解排卵期出血症状。
养分均衡的饮食养分均衡的饮食有助于保持身体的健康。
特殊是在排卵期,适当增加一些富含维生素C、维生素E、叶酸、钙等养分素的食物,可以削减内分泌系统的干扰,从而改善身体环境条件。
适当的运动适当的运动可以促进血液循环,让身体的内分泌系统更加稳定和健康。
它能加速身体内的新陈代谢,促进卵巢的分泌功能,削减排卵期出血的可能性。
2. 科学合理地使用药物对于排卵期出血的症状,我们可以适量地使用一些药物来缓解症状。
但是,肯定要谨慎使用药物,避开对身体造成更大的损害。
在使用药物的时候,需要参考以下几个方面。
识别符合自己的药物不同的女性对药物的反应是不同的,因此需要在医生的指导下,选择适合自己的药物使用。
有些女性有过敏史,不能使用某些药物,需要充分考虑个人状况。
遵守药物使用的规定使用药物时,肯定要严格根据医嘱用药,并留意药品的保存。
假如消失不良反应,要准时停止使用,并联系医生处理。
合理掌握药品的用量药品的用量不能超过医生的推举剂量,也不能任意加量,否则可能对身体产生毒害。
3. 接受必要的体检检查排卵期出血症状消失时,女性肯定要准时接受必要的体检检查,以便及早发觉病变,便于早期治疗。
排卵期出血治疗方法
女性在排卵期的时候,要注意的事项比较多,这个时候女性身体温度会高,因此饮食上要选择适合自己的,对一些垃圾食品,女性都是不要选择,否则吃完对身体也没有任何好处,而且会引发身体多种问题,这点要注意,那排卵期出血治疗方法都有什么呢,下面就详细介绍下。
排卵期出血治疗方法:
可以口服小量雌激素。
例如补佳乐,从月经周期的第8~10天开始服用,服用3~7天。
也可服用少量止血药物,如安络血等。
中医治疗根据不同的证型可口服知柏地黄丸(阴虚)、加味逍遥丸(肝郁)、安坤颗粒(湿热)、龙血竭片(血瘀)、参苓白术散(脾虚)等或者汤药口服,配合针灸等也可取得较好疗效。
预后
排卵期出血一般是偶尔发生,出血量少,有的仅为咖啡色分泌物,多数2~3天可自行停止,可以观察不予处理。
对有持续排卵期出血的女性,因发生在排卵期,通常会干扰受孕,需在排
除其他疾病后,予以相应的措施进行治疗。
预防
1.了解排卵期的生理,注意排卵期保持精神愉快,避免精神刺激和情绪波动,注意保暖,避免寒冷刺激,避免过劳。
2.掌握排卵期出血的原因,注意排卵期卫生,预防感染,注意外生殖器的卫生清洁,出血期绝对不能有性生活。
3.在排卵期要穿着柔软、棉质,通风透气性能良好的内裤,要勤洗勤换,换洗的内裤要放在阳光下晒干。
4.排卵期不宜吃生冷、酸辣等刺激性食物,多饮开水,保持大便通畅。
血热者经期前宜多食新鲜水果和蔬菜,忌食葱蒜韭姜等刺激燥湿生热之物。
在对排卵期出血治疗方法认识后,改善排卵期出血的时候,女性情绪和作息要注意,情绪不好,作息不正常,对缓解这样情况但是没有任何帮助的,而且会让问题加重,这点女性都是要进行注意的,不要让自身问题加重。
排卵期出血怎么治疗?有何方法*导读:排卵期出血通常是由于雌激素水平下降所致,虽然这是一种正常的现象,对女性的身心还是有一定的危害。
当排卵期出血发生时,应如何进行治疗呢?……排卵期出血通常是由于雌激素水平下降所致,虽然这是一种正常的现象,但是排卵期出血导致女性身体不适、错过最佳受孕时机,对女性的身心还是有一定的危害。
当排卵期出血发生时,应如何进行治疗呢?下面就为大家介绍一下排卵期出血的治疗方法。
*排卵期出血的治疗*西医疗法:发生排卵期出血的情况后,西医通常使用己烯雌酚进行治疗,女性在排卵期前三天可服用此药,出血情况消失3天之后停服。
同时可配合服用维生素C和E辅助治疗,可取得较好的疗效。
若患者出血的量较大,害怕影响生育,可以服用黄体酮类药物进行治疗,可以使子宫内膜快速脱落干净,起到止血作用。
除此之外,服用安络血并配合维生素K可以使子宫内膜正常生长,还具有止血作用。
需要注意的是,女性发生排卵期出血是否需要服药,需要服用药量的多少,都应该就诊咨询医生之后再作决定,不可擅自滥用药物,以免影响生育。
*中医疗法:中医治疗病症通常使用辩证诊治的方法,根据患者的症状和身体条件制定药方。
以下是几种排卵期出血的中医治疗方法:若患者出血的量比较少,血液色泽鲜红,平常会感到腰膝乏力,头晕耳鸣,则是肾阴虚所致。
应采用山萸肉、丹皮、泽泻各10克加上生地、女贞子、旱莲草、生山药、茯苓各15克一同煎水服用,或服用六味地黄丸治疗。
如果血液呈鲜红色而且质地粘稠,白带呈黄色有异味,经常感觉小腹坠胀,则可能是体内湿热过盛所致。
可用黄柏、泽泻、车前子各10克加白术、生苡仁、川牛膝、樗根皮各15克一同煎水服用。
或直接服用中成药固经丸进行治疗。
*【相关推荐】:排卵期出血正常吗?是怎么回事?排卵期出血的原因是什么?有何危害。
如对您有帮助,可购买打赏,谢谢经常排卵期出血的治疗方法
导语:经常排卵期出血这种疾病相信对于大家还比较陌生,这是一种不常见呢病,现如今人们生活质量提高的同时也产生出一系列的疾病,万物都是有利有
经常排卵期出血这种疾病相信对于大家还比较陌生,这是一种不常见呢病,现如今人们生活质量提高的同时也产生出一系列的疾病,万物都是有利有弊的,经常排卵期出血就是快节奏生活下新产生的一种疾病,这种疾病使我们性功能急剧下降,给我们的生活带来了很大的苦恼,很多人都想寻求经常排卵期出血的治疗方法,那么有什么好的方法来治疗经常排卵期出血呢?下面我们就具体来了解一下经常排卵期出血的治疗方法吧。
治疗方法:
1、应用药物进行止血。
药物止血的方法有两种:一种是使子宫内膜脱落干净,可注射黄体酮;一种是使子宫内膜生长,可注射苯甲酸雌二醇。
再用些止血药物,如云南白药、安络血、维生素k、止血芳酸和止血敏等,一般都可以达到止血目的。
2、注意身体保健。
要增加营养,多吃含蛋白质丰富的食物以及蔬菜和水果。
在生活上劳逸结线路,不参加重体力劳动和剧烈运动,睡眠要充足,精神愉快,不要在思想上产生不必要的压力。
3、中医中药治疗。
在治疗和调节内分泌功能和止血方面,中医都有独到之一处,应适当请中医治疗。
4、恢复卵巢功能,调节月经周期。
一般连续服用已烯雌酚等药物,每天0.5-1克,连用20天,用药最后5天增加注射黄体酮每天20毫克。
一般青春期功能性子宫出血,随着年龄的增长和合理治疗,可以很快痊愈。
对于有排卵性功能性子宫出血,在排卵前期注射绒毛膜促性腺
生活中的小知识分享,对您有帮助可购买打赏。