音乐社团活动记录
- 格式:docx
- 大小:12.79 KB
- 文档页数:18
小学音乐兴趣小组活动记录整理活动一:音乐欣赏活动时间:2024年9月1日活动内容:在本次活动中,我们带领孩子们进行了一场音乐欣赏会。
我们选择了一些经典的音乐作品,包括古典音乐和流行音乐,让孩子们感受不同风格的音乐艺术。
我们先给孩子们简单介绍了每个作品的背景和特点,然后播放了相应的音乐。
孩子们专注地听着,有时跟着音乐摇摆,有时鼓掌喝彩。
活动结束后,我们和孩子们一起讨论了感受和体会。
活动反思:这次音乐欣赏活动让孩子们更好地了解了音乐的多样性,开阔了他们的音乐视野。
孩子们对音乐充满了兴趣和热情,在欣赏过程中表现出积极的参与和投入。
我们也发现,他们对不同类型的音乐都有自己的喜好,有些喜欢动感的流行音乐,有些喜欢安静的古典音乐。
这让我们更清楚了解到了每个孩子的兴趣和爱好。
活动二:音乐创作活动时间:2024年3月15日活动内容:在本次活动中,我们给孩子们介绍了音乐创作的基本概念和方法。
我们先播放了一段简短的音乐作品,然后请孩子们尝试用乐器或声音模仿这段音乐,并加入一些自己的创意。
孩子们通过不断尝试和探索,创作出了一些有趣的音乐小作品。
我们鼓励他们展示自己的作品,并给予肯定和鼓励。
活动反思:音乐创作活动是一个锻炼孩子创造力和表达能力的好机会。
孩子们在活动中展示了自己的创意和想象力,他们尽情地发挥自己的创造力,用音乐表达了自己的情感和思维。
我们发现,孩子们在音乐创作中有不同的侧重点,有些更注重旋律的创作,有些更注重节奏的创作。
这让我们更加了解到了每个孩子的特点和天赋。
活动三:音乐表演活动时间:2024年6月10日活动内容:在本次活动中,我们组织了一场小型音乐表演,让孩子们展示自己学到的音乐技能和成果。
孩子们选择了自己喜欢的曲目,并分成小组进行排练和表演。
在表演过程中,他们不仅发挥了自己的才艺,还学会了团队合作与互助。
孩子们在舞台上展示了自信和快乐,感染了在场的观众。
活动反思:音乐表演是一个展示孩子才艺和个人魅力的好机会。
笛子社团记录表笛子社团记录表:演绎古典韵律,传承中华文化本文旨在记录笛子社团的活动与成长,展示其在校园文化生活中的独特魅力,并为有兴趣了解或加入该社团的同学提供参考。
自成立以来,笛子社团一直致力于推广古典笛子文化,通过定期举办音乐会、大师班和讲座等活动,吸引了众多热爱音乐和传统文化的同学参与。
社团成员在指导老师的指导下,不断提高自身的音乐素养和演奏技巧,为校园文化生活注入了一股独特的韵味。
以下是笛子社团的部分活动记录:2021年9月:社团招新活动,吸引了50余名新成员加入。
2021年10月:举办“秋韵笛音”音乐会,展示了社团成员的风采。
2021年11月:邀请知名笛子演奏家进行讲座,与社团成员分享演奏心得。
2022年1月:参加校新年文艺晚会,为全校师生献上了一场精彩的笛子演奏。
2022年3月:举办“春华笛韵”音乐会,展示了一年来社团成员的成长与进步。
2022年4月:与校内其他音乐社团共同举办“音乐交流会”,促进了校园文化交流。
2022年5月:社团成员参加市级音乐比赛,荣获多个奖项。
通过这些活动,笛子社团不仅提高了成员的演奏技巧,还为校园文化生活带来了活力。
同时,与其他音乐社团的交流也使成员们拓宽了视野,更好地理解了音乐与文化的紧密联系。
展望未来,笛子社团将继续举办更多有意义的活动,促进古典笛子文化的传承与发展。
他们希望通过自己的努力,让更多人了解并爱上这门独特的艺术形式。
社团也将继续培养更多优秀的笛子演奏者,为校园文化生活注入更多活力。
总之,笛子社团是校园中一道亮丽的风景线,他们用优美的笛声演绎着古典韵律,传递着中华文化的独特魅力。
希望有兴趣了解和加入该社团的同学能够通过本文对笛子社团有更全面的了解,共同为校园文化生活的繁荣发展贡献力量。
社团活动记录表社团活动记录表:记录我们宝贵的成长时刻在许多学校,社团活动是学生们课余生活的重要组成部分。
参与社团不仅能丰富我们的业余生活,还能培养我们的领导力、团队协作能力以及各项技能。
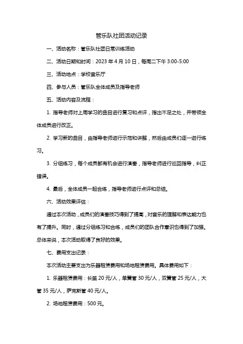
管乐队社团活动记录一、活动名称:管乐队社团日常训练活动二、活动日期和时间:2023年4月10日,每周二下午3:00-5:00三、活动地点:学校音乐厅四、参与人员:管乐队全体成员及指导老师五、活动内容及流程:1. 指导老师对上周学习的曲目进行复习和点评,指出不足之处,并带领全体成员进行改正。
2. 学习新的曲目,由指导老师进行示范和讲解,然后由成员们逐一进行练习。
3. 分组练习,每个成员都有机会进行演奏,指导老师进行巡回指导,纠正错误。
4. 最后,全体成员一起合练,指导老师进行点评和总结。
六、活动效果评估:通过本次活动,成员们的演奏技巧得到了提高,对音乐的理解和表达能力也有了提升。
同时,通过分组练习和合练,成员们的团队合作意识也得到了加强。
总体来说,本次活动取得了良好的效果。
七、费用支出记录:本次活动主要支出为乐器租赁费用和场地租赁费用。
具体费用如下:1. 乐器租赁费用:长笛20元/人,单簧管30元/人,双簧管25元/人,大管35元/人,萨克斯管40元/人。
2. 场地租赁费用:500元。
八、照片或视频记录:本次活动拍摄了照片和视频,记录了成员们的演奏过程和学习成果。
这些资料将用于后续的宣传和展示。
九、参与人员感想与建议:成员们普遍认为本次活动收获颇丰,不仅提高了自己的演奏技巧,还加深了对音乐的理解和表达能力。
同时,成员们也提出了一些建议,如可以增加一些音阶练习和合奏曲目,以提高演奏水平和团队合作能力。
十、其他相关资料:本次活动的曲目单、乐器租赁费用清单和场地租赁合同等相关资料已整理成文件夹,存放在社团办公室。
如有需要,可随时查阅。
小学上学期合唱社团活动记录教案一、教学目标教授基本的合唱知识和技巧,包括发声、呼吸、音准、节奏、和声等,提高学生的演唱水平。
引导学生理解合唱曲目中的音乐风格和情感表达,培养学生的音乐感受力和表现力。
通过合唱活动,培养学生的团队协作精神和组织协调能力,提高学生的综合素质。
1. 培养学生合唱的兴趣和爱好,增强集体荣誉感在本次小学上学期的合唱社团活动中,我们的主要目标之一是培养学生的合唱兴趣和爱好,增强他们的集体荣誉感。
为此我们进行了周密的策划和准备。
引入阶段:在活动开始之初,我们首先通过播放经典的合唱作品,让学生感受合唱艺术的魅力。
选择的歌曲既要有儿童喜爱的流行元素,也要包含传统经典的合唱曲目,以吸引学生的注意力和兴趣。
基础训练:为了让学生更好地理解和表现合唱作品,我们设计了基础的音乐和发声训练。
通过模仿和简单的声音练习,让学生感受到发声的乐趣和技巧。
歌曲教学:选取适合小学生年龄和嗓音特点的歌曲,分阶段进行教学。
每一首歌曲都结合了有趣的故事背景,使学生在学习歌曲的同时,也能了解音乐背后的故事和文化。
互动参与:我们鼓励学生积极参与排练过程,让他们尝试不同的声部,体验合唱的多样性和协调性。
通过小组讨论和角色扮演,增强学生对合唱的参与感和兴趣。
成果展示:为了让学生感受到自己的进步和成就,我们定期组织小型演出或展示活动,让学生展示自己的合唱成果,增强他们的自信心和兴趣。
团队建设活动:通过团队分组和合作练习,培养学生的团队合作精神。
在排练过程中相互帮助、鼓励,共同为团队的荣誉而努力。
集体目标设定:为整个合唱团设定明确的目标,如获得比赛的奖项、完成一首大型合唱作品的排练等。
这些目标能够激发学生的集体荣誉感和使命感。
分享与互动:在排练过程中,鼓励团队成员之间分享心得和技巧,增进彼此的了解和友谊。
这种互动能够加强学生的集体认同感和荣誉感。
荣誉时刻记录:记录每一个团队的成功瞬间和每个成员的贡献,如某个演出的成功、某个成员的出色表现等。
音乐活动记录音乐活动记录(通用7篇)能仔细听音乐,自由发挥想象并通过动作表现听到的内容,发展想象力和艺术表现力;以下是小编为大家收集的音乐活动记录,供大家参考借鉴,希望可以帮助到有需要的朋友。
音乐活动记录篇1地点:大一班教室人物:大一班幼儿观察人:陈老师观察实录:一次无意中的发现,使我开始有意识地培养幼儿对音乐的兴趣和提高幼儿对音乐的鉴赏能力。
离吃饭的时间还有十分钟,幼儿对所做的手指游戏渐渐失去兴趣。
我灵机一动,拿出一盒《世界名曲精选》的磁带。
请幼儿听一听。
首先进入耳膜的是《斗牛士进行曲》,旋律激昂,节奏感强极了。
幼儿一听到这首乐曲,精神马上被集中了,并开心地笑了起来,对音乐感兴趣极了。
有的小朋友说:“真有趣呀!”有的小朋友拍起手来。
看到这,我便请幼儿跟着音乐做动作,孩子们兴奋极了,跟着音乐动作起来,虽然动作不是很合拍,却带动了幼儿对音乐的兴趣与求知的欲望。
一曲放完,来了一首抒情的乐曲,幼儿一听,马上有人把动作变慢了,变温柔了,其他幼儿一看,也跟着换动作,合着旋律舞起来。
教学策略:于是,在平时活动中,一有空闲时间,我就放一些无词的乐曲让幼儿听听,做做动作。
幼儿对音乐变得敏感起来,变得很喜欢听音乐,有时教室里很吵闹,秩序很不好,只要一放轻音乐,幼儿便逐渐安静下来,聆听着音乐,随着音乐的变化做着自己想出来的动作,或是学别人的动作。
幼儿对音乐的兴趣非常浓厚,对音乐的欣赏能力也有了一定的提高。
反思:只是平时的倾听,并没有安排特殊的教育环境,幼儿学得自然,学得随意,不知不觉中形成了乐感,发展了幼儿的听觉、记忆力和手眼协调能力,并让幼儿在音乐中充分抒发了自己的情感。
就让音乐时刻伴随着孩子们吧!音乐活动记录篇2情景描述:为了吸引孩子们的注意力,我先给孩子们看了一段豆豆发芽的视频,在观看视频的时候孩子们就开始议论起来,看孩子们说的起劲,我便暂停了视频问他们:“你们知道它长大了变成什么吗?”孙晨萱说:“陈老师,这是豆芽菜。
《合唱社团活动记录》
小朋友们,今天咱们来聊聊合唱社团的活动哟!
每次合唱社团活动开始的时候,大家都特别兴奋。
老师会先让我们做做发声练习,就像小歌唱家在开嗓一样。
比如说,有一次老师让我们学小鸟叫的声音来发声,大家叽叽喳喳的,可好玩啦!
然后我们就开始唱歌啦。
《合唱社团活动记录》
小朋友们,咱们接着讲讲哟!
唱歌的时候,大家一起跟着音乐的节奏,声音有高有低,就像好多小音符在跳舞。
有个小朋友唱得特别大声,老师就笑着说:“别太用力啦,要和大家一起和谐地唱哟。
”
我们还会分声部唱歌,有的小朋友唱高音,像小鸟在唱歌;有的小朋友唱低音,像大象在走路。
比如说那次唱《小星星》,可好听啦!
《合唱社团活动记录》
小朋友们,今天咱们再来说说合唱社团。
有时候,我们会一起排练一些有趣的歌曲,准备上台表演。
排练的时候,大家都很认真,一遍又一遍地练习。
就像有一次,为了把一首歌练好,我们放学后都留下来继续练,虽然有点累,但是想到能上台表演,就都很开心。
小朋友们,合唱社团是不是很有意思呀?。
口风琴社团活动记录一、活动概述口风琴社团是学校音乐爱好者们的聚集地,每周定期举行活动,旨在提升口风琴演奏技巧,增进社员之间的交流与合作。
以下是近期活动的记录。
二、活动一:技巧分享会在这次活动中,社团成员们积极分享各自的演奏技巧和经验。
大家纷纷展示自己的琴艺,互相学习借鉴,共同进步。
从基本演奏技巧到高级技巧,每个人都能学到新的东西。
三、活动二:合奏训练社团成员们在这次活动中进行了合奏训练。
大家分成不同的小组,共同演奏一首经典的口风琴曲目。
通过合奏的训练,社员们学会了如何与他人协调演奏,体验了团队合作的重要性。
四、活动三:音乐会筹备口风琴社团将举办一场音乐会,社员们开始了筹备工作。
大家商讨演出曲目,确定每个人的演奏部分,并进行了初步排练。
同时,社团还积极联系其他社团,邀请他们一同参加音乐会,以丰富演出内容。
五、活动四:公益演出口风琴社团积极参与社会公益活动,利用自己的音乐才能为社区居民带来欢乐。
在这次活动中,社团成员们到养老院进行志愿演出,为老人们献上了精彩的口风琴演奏。
老人们纷纷鼓掌赞赏,社团成员们也感到无比的成就感。
六、活动五:专业指导为提升社员们的演奏水平,口风琴社团邀请了专业的口风琴演奏指导老师进行专题讲座和指导。
老师们分享了自己的演奏经验和技巧,还为社员们答疑解惑。
社员们积极参与,对口风琴演奏有了更深入的认识。
七、活动六:校内表演口风琴社团在学校举办了一场精彩的校内表演。
社员们精心准备了多个曲目,展示了自己的口风琴演奏技巧。
台下的观众纷纷鼓掌喝彩,社团成员们的努力得到了认可与赞赏。
八、活动七:交流演出口风琴社团与其他学校的口风琴社团进行了交流演出。
这次演出不仅是一次展示自己的机会,也是相互学习的机会。
大家互相观摩,交流演奏技巧和心得体会,共同提高。
九、活动八:社团成果展示口风琴社团举办了一次社团成果展示活动。
社员们精心准备了自己的演奏作品,并在展示会上进行了现场演奏。
通过这次展示,社团成员们不仅锻炼了自己的演奏技巧,还得到了来自观众的宝贵建议和鼓励。
一、活动背景随着我国教育事业的不断发展,音乐教育在素质教育中的地位日益凸显。
为了提高我校音乐社团的教学质量,促进社团成员的全面发展,我校音乐社团于2021年10月20日开展了教研活动。
本次活动旨在探讨音乐社团教学中的创新方法,提升教师教学水平,激发学生艺术兴趣。
二、活动目的1. 分析音乐社团教学现状,找出存在的问题。
2. 探讨音乐社团教学中的创新方法,提高教学质量。
3. 促进教师之间的交流与合作,共同提高教学水平。
4. 激发学生艺术兴趣,培养学生的音乐素养。
三、活动时间与地点时间:2021年10月20日地点:我校音乐教室四、活动参与人员我校音乐社团全体教师及部分学生代表五、活动内容1. 音乐社团教学现状分析活动伊始,由音乐社团负责人对社团教学现状进行简要分析。
他指出,近年来,我校音乐社团在各级各类比赛中取得了优异成绩,但在教学过程中仍存在一些问题,如教学方法单一、学生参与度不高、教学资源不足等。
2. 音乐社团教学创新方法探讨针对以上问题,教师们展开了热烈的讨论。
以下为部分创新方法:(1)丰富教学内容,提高学生兴趣教师们认为,要激发学生兴趣,首先要丰富教学内容。
可以结合学生兴趣爱好,引入流行音乐、民族音乐、古典音乐等多种风格的音乐作品,让学生在欣赏、学习、实践的过程中,感受音乐的魅力。
(2)采用多元化教学方法在教学中,教师们可以采用游戏教学、情境教学、互动教学等多种教学方法,提高学生的参与度。
例如,在教授节奏时,可以让学生通过拍手、跺脚等方式感受节奏,从而提高学生对节奏的掌握。
(3)加强实践教学,提高学生技能实践教学是音乐教学的重要组成部分。
教师们可以组织学生参加合唱、乐器演奏、舞蹈等实践活动,提高学生的音乐技能。
(4)充分利用网络资源,拓宽教学渠道随着互联网的普及,教师们可以充分利用网络资源,为学生提供更多的学习机会。
例如,推荐一些优秀的音乐教育网站、音乐APP等,让学生在课余时间自主学习。
3. 教师经验分享在活动过程中,部分教师分享了他们在教学中的成功经验。
趣味音乐社团记录教案1. 引言本文档旨在记录和提供趣味音乐社团的教案。
社团旨在为学生提供一个享受音乐和发展音乐才能的机会。
通过丰富多样的活动和实践,希望能够激发学生对音乐的兴趣,培养他们的音乐技能。
2. 活动计划社团活动计划如下:- 每周一次的音乐实践课程,以提高学生的音乐技能和表演能力。
- 月度音乐比赛,为学生提供展示才华的平台,并鼓励他们相互研究和竞争。
- 邀请专业音乐人士来社团进行讲座和指导,使学生获得更多的专业知识和技能。
- 参加校内外音乐活动和演出,增加学生的表演经验和舞台适应能力。
3. 教学内容社团的教学内容主要包括:- 基础乐理知识:研究音符、节奏和音阶等基本音乐理论。
- 乐器演奏:鼓励学生选择自己感兴趣的乐器,并提供相应的指导和训练。
- 歌唱技巧:通过声乐训练和练,帮助学生发展自己的歌唱技巧。
- 合奏和合唱:组织学生进行合奏和合唱活动,培养他们的团队合作能力和集体表演能力。
4. 学生参与要求为了确保社团的良好运行和学生的积极参与,我们要求学生:- 遵守社团的纪律和规章制度。
- 积极参加社团的活动和训练。
- 尊重他人的意见和贡献。
- 保持良好的团队合作精神。
5. 资源需求为了支持社团的正常运行,我们需要以下资源:- 乐器和设备:为学生提供各种乐器和音响设备以便他们进行练和演出。
- 场地:确保社团有一个适合练和表演的场地。
- 教材和研究资源:提供合适的教材和研究资源,帮助学生更好地掌握音乐知识和技巧。
6. 评估方式社团的学生表现将通过以下方式进行评估:- 每次课程和活动的参与程度和表现。
- 音乐比赛和演出的评委评分。
- 对学生技能和进步的定期评估。
7. 结论通过趣味音乐社团的活动和教学,我们希望能够激发学生对音乐的热爱和兴趣,培养他们的音乐技能和表演能力。
我们将致力于为学生提供一个积极、有趣和富有成就感的音乐学习环境。
兰底中学社团活动记录
兰底中学社团活动记录
兰底中学社团活动记录
兰底中学社团活动记录
兰底中学社团活动记录
兰底中学社团活动记录
兰底中学社团活动记录
兰底中学社团活动记录
兰底中学社团活动记录
兰底中学社团活动记录
兰底中学社团活动记录
兰底中学社团活动记录
兰底中学社团活动记录
兰底中学社团活动记录
兰底中学社团活动记录
兰底中学社团活动记录
兰底中学社团活动记录
兰底中学社团活动记录。