动力电池安全性测试方法
- 格式:pdf
- 大小:1.26 MB
- 文档页数:6
动力电池、燃料电池相关技术指标测试方法(试行)1、动力电池能量密度(PED)测试方法1.1测试对象测试对象为电池系统或电池子系统,且应和GB/T 31467.3-2015的测试对象保持一致。
1.2测试步骤室温(25℃±2℃)环境下,按照如下步骤测试:1)按照企业规定的且不小于I 3(A)的电流放电至企业规定的放电终止条件,静置不小于30min;2)按照企业规定的充电方式充电至企业规定的充电截止条件(充电时间不大于8h),静置不小于30min;3)重复步骤1),计量放电能量E(以Wh计);4)重复步骤2)~3)2次,取3次放电能量E的平均值E average 。
5)用衡器测量测试对象的质量M(以kg计,称重时至少包括GB/T 31467.3-2015附录A.1规定的组成部分);6)计算测试对象放电能量密度PED(以Wh/kg计),计算公式如下:/average PED E M2、动力电池(含超级电容器)最大充电倍率(CR)测试方法2.1测试对象测试对象为电池系统或电池子系统,且应和GB/T 31467.3-2015的测试对象保持一致。
2.2测试步骤室温(25℃±2℃)环境下,按照如下步骤测试:1)按照企业规定的且不小于I 3(A)的电流放电至企业规定的放电终止条件,静置不小于30min;2)按照企业规定的充电方式充电至企业规定的充电截止条件(充电时间不大于8h),静置不小于30min;3)重复步骤1),计量放电容量Q 0(以Ah计);4)按照企业规定的最快充电方式(该充电方式应不高于GB/T 31484-2015的6.1.1.3使用的充电方式)充电至80%SOC(SOC值为电池管理系统上报数值),静置30min,计量充电时间t(以s计);5)按照步骤1)相同的电流放电至20%SOC(SOC值为电池管理系统上报数值),静置30min,计量放电容量Q 1(以Ah 计),如果Q 1低于0.55Q 0,则终止试验;6)重复步骤4)~5)10次,如果测试过程中测试对象温度超过企业规定的最高工作温度,则终止试验;7)取步骤6)10次充电时间t的平均值t average ,并计算测试对象最大充电倍率CR(以C计),计算公式如下:2160/averageCR t 3、燃料电池系统(发动机)额定输出功率测试方法按照GB/T24554-2009第7.4条规定的方法测量燃料电池系统(发动机)额定输出功率。
新能源动力电池容量检测的标准流程下载温馨提示:该文档是我店铺精心编制而成,希望大家下载以后,能够帮助大家解决实际的问题。
文档下载后可定制随意修改,请根据实际需要进行相应的调整和使用,谢谢!并且,本店铺为大家提供各种各样类型的实用资料,如教育随笔、日记赏析、句子摘抄、古诗大全、经典美文、话题作文、工作总结、词语解析、文案摘录、其他资料等等,如想了解不同资料格式和写法,敬请关注!Download tips: This document is carefully compiled by theeditor. I hope that after you download them,they can help yousolve practical problems. The document can be customized andmodified after downloading,please adjust and use it according toactual needs, thank you!In addition, our shop provides you with various types ofpractical materials,such as educational essays, diaryappreciation,sentence excerpts,ancient poems,classic articles,topic composition,work summary,word parsing,copy excerpts,other materials and so on,want to know different data formats andwriting methods,please pay attention!新能源动力电池作为新能源汽车的核心组成部分,其性能直接关系到整车的性能和安全性。
动力电池绝缘电阻检测方法动力电池是电动汽车的核心部件之一,其安全性能直接关系到电动汽车的使用安全。
而动力电池的绝缘电阻是评估其安全性能的重要指标之一。
本文将介绍动力电池绝缘电阻检测方法。
一、绝缘电阻的作用和意义动力电池绝缘电阻是指在特定的电压下,电池与地之间的绝缘电阻。
绝缘电阻的作用是防止电池在使用过程中发生漏电和短路等故障,确保电池系统的安全性能。
绝缘电阻的大小能够反映电池内部的绝缘状态,绝缘电阻越大,表示电池内部的绝缘状态越好,电池系统的安全性能也就越高。
二、绝缘电阻检测方法1. 直流电压法直流电压法是最常用的一种绝缘电阻检测方法。
具体操作过程如下:(1)将待测电池与接地线连接;(2)将直流电压源的正极连接到电池的正极,负极连接到电池的负极;(3)通过电压表测量电池与地之间的电压;(4)根据欧姆定律,计算出电池与地之间的绝缘电阻。
2. 交流电压法交流电压法是另一种常用的绝缘电阻检测方法。
具体操作过程如下:(1)将待测电池与接地线连接;(2)将交流电压源的正负极依次连接到电池的正负极;(3)通过交流电流表测量电池与地之间的电流;(4)根据欧姆定律,计算出电池与地之间的绝缘电阻。
3. 绝缘电阻仪法绝缘电阻仪是一种专门用于测量绝缘电阻的仪器。
它能够直接测量电池与地之间的绝缘电阻,操作简便快捷。
具体使用方法如下:(1)将待测电池与接地线连接;(2)将绝缘电阻仪的测试线分别连接到电池的正负极;(3)启动绝缘电阻仪进行测试;(4)读取绝缘电阻仪上显示的绝缘电阻数值。
三、绝缘电阻检测的注意事项1. 在进行绝缘电阻检测之前,应先将电池的正负极短路,释放电池内部的电荷,以免给操作人员带来危险。
2. 在进行绝缘电阻检测时,应确保电池及其周围环境的干燥,以免影响测量结果。
3. 在进行绝缘电阻检测时,应避免在高温或低温环境下进行,以免影响测量结果。
4. 绝缘电阻检测的频率应根据具体情况而定,一般建议每年进行一次,或在电池系统出现故障时进行检测。
动力电池的安全性能测试与评估方法动力电池是电动汽车的重要组成部分,其安全性能的测试和评估对于电动汽车的安全性能有着至关重要的作用。
本文将介绍动力电池的安全性能测试与评估方法,以确保电池的可靠性和安全性。
一、电池性能测试方法1. 循环测试:通过模拟实际使用情况,进行充放电循环测试,以评估电池的耐久性和寿命。
2. 高温测试:将电池置于高温环境中,进行充放电测试,以评估电池在极端条件下的性能和稳定性。
3. 低温测试:将电池置于低温环境中,进行充放电测试,以评估电池在低温环境下的性能和可靠性。
4. 短路测试:对电池进行短路测试,以评估电池在短路情况下的安全性和稳定性。
5. 冲击测试:对电池进行冲击测试,以评估电池在碰撞等意外情况下的安全性能。
二、电池安全性能评估方法1. 阻燃性测试:对电池进行阻燃性测试,以评估电池在火灾情况下的安全性能。
2. 过充保护测试:对电池进行过充保护测试,以评估电池在过充情况下的安全性能。
3. 过放保护测试:对电池进行过放保护测试,以评估电池在过放情况下的安全性能。
4. 渗漏测试:对电池进行渗漏测试,以评估电池的密封性和防护性能。
5. 振动测试:对电池进行振动测试,以评估电池在振动环境下的安全性能。
三、电池安全性能评估标准1. 国际标准:如ISO 12405-1、IEC 62660-1等,这些标准对于电池的安全性能测试和评估提供了详细的要求和指导。
2. 行业标准:各个电动汽车制造商和研究机构会制定相应的行业标准,以满足自身产品的安全性要求。
四、电池安全性能的重要性1. 保障电动汽车的行驶安全:电池是电动汽车的能量源,其安全性能直接关系到车辆的行驶安全。
2. 预防火灾和爆炸事故:动力电池一旦发生故障可能引发火灾和爆炸事故,因此必须对其进行严格的安全性能测试和评估。
3. 提高用户信心:通过对电池的安全性能测试和评估,可以提高用户对电动汽车的信心,促进电动汽车市场的发展。
综上所述,动力电池的安全性能测试与评估方法是确保电动汽车安全性能的重要环节。
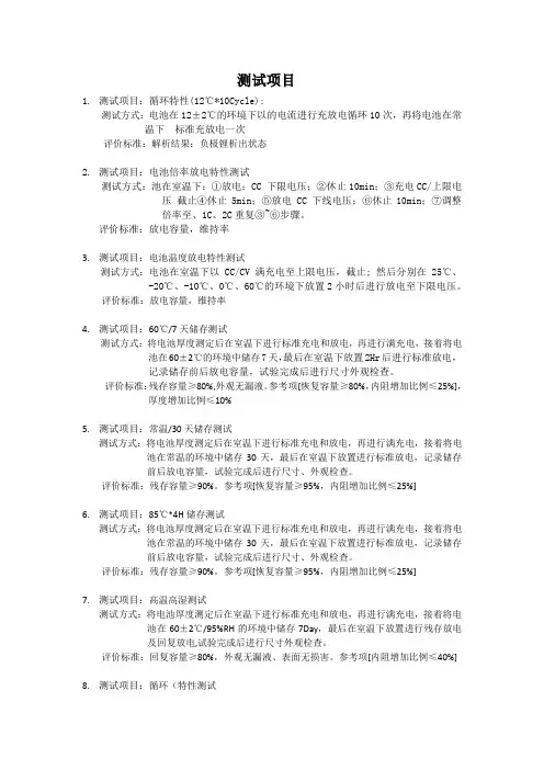
测试项目1.测试项目:循环特性(12℃*10Cycle):测试方式:电池在12±2℃的环境下以的电流进行充放电循环10次,再将电池在常温下标准充放电一次评价标准:解析结果:负极锂析出状态2.测试项目:电池倍率放电特性测试测试方式:池在室温下:①放电:CC 下限电压;②休止10min;③充电CC/上限电压截止④休止5min;⑤放电 CC 下线电压;⑥休止10min;⑦调整倍率至、1C、2C重复③~⑥步骤。
评价标准:放电容量,维持率3.测试项目:电池温度放电特性测试测试方式:电池在室温下以CC/CV 满充电至上限电压,截止; 然后分别在25℃、-20℃、-10℃、0℃、60℃的环境下放置2小时后进行放电至下限电压。
评价标准:放电容量,维持率4.测试项目:60℃/7天储存测试测试方式:将电池厚度测定后在室温下进行标准充电和放电,再进行满充电,接着将电池在60±2℃的环境中储存7天,最后在室温下放置2Hr后进行标准放电,记录储存前后放电容量,试验完成后进行尺寸外观检查。
评价标准:残存容量≥80%,外观无漏液。
参考项[恢复容量≥80%,内阻增加比例≤25%],厚度增加比例≤10%5.测试项目:常温/30天储存测试测试方式:将电池厚度测定后在室温下进行标准充电和放电,再进行满充电,接着将电池在常温的环境中储存30天,最后在室温下放置进行标准放电,记录储存前后放电容量,试验完成后进行尺寸、外观检查。
评价标准:残存容量≥90%。
参考项[恢复容量≥95%,内阻增加比例≤25%]6.测试项目:85℃*4H储存测试测试方式:将电池厚度测定后在室温下进行标准充电和放电,再进行满充电,接着将电池在常温的环境中储存30天,最后在室温下放置进行标准放电,记录储存前后放电容量,试验完成后进行尺寸、外观检查。
评价标准:残存容量≥90%。
参考项[恢复容量≥95%,内阻增加比例≤25%]7.测试项目:高温高湿测试测试方式:将电池厚度测定后在室温下进行标准充电和放电,再进行满充电,接着将电池在60±2℃/95%RH的环境中储存7Day,最后在室温下放置进行残存放电及回复放电,试验完成后进行尺寸外观检查。
新能源汽车动力电池性能测试与评价实验报告一、实验目的随着新能源汽车的快速发展,动力电池作为其核心部件,其性能直接影响着车辆的续航里程、动力性能和安全性。
本次实验旨在对新能源汽车动力电池的性能进行全面测试与评价,为新能源汽车的研发、生产和使用提供科学依据。
二、实验设备与材料1、测试设备电池充放电测试系统:能够精确控制电池的充放电过程,并实时监测电池的电压、电流、容量等参数。
温度控制系统:用于控制实验环境温度,确保测试结果的准确性。
内阻测试仪:用于测量电池的内阻。
电池循环寿命测试设备:对电池进行多次充放电循环,评估其循环寿命。
2、测试样品选取市场上常见的几种新能源汽车动力电池,包括三元锂电池、磷酸铁锂电池等。
3、辅助材料连接线缆、夹具等。
三、实验方法1、容量测试将电池充满电后,以恒定电流放电至截止电压,记录放电时间和放电容量,计算电池的实际容量。
2、内阻测试使用内阻测试仪在电池不同状态(满电、半电、亏电)下测量其内阻。
3、循环寿命测试对电池进行多次充放电循环,设定一定的充放电深度,观察电池容量衰减情况,直至电池容量低于初始容量的 80%,记录循环次数。
4、高低温性能测试将电池分别置于不同温度环境(高温、低温)中,进行充放电测试,观察电池性能变化。
5、安全性能测试进行过充、过放、短路、针刺等实验,观察电池的反应,评估其安全性能。
四、实验结果与分析1、容量测试结果不同类型的电池容量存在差异。
三元锂电池在本次测试中的平均容量为_____Ah,磷酸铁锂电池的平均容量为_____Ah。
容量的大小直接影响着新能源汽车的续航里程。
随着电池使用次数的增加,容量会逐渐衰减。
经过多次充放电循环后,三元锂电池的容量衰减速度相对较快,而磷酸铁锂电池的容量衰减较为缓慢。
2、内阻测试结果电池内阻随着电池的充放电状态和使用次数而变化。
在满电状态下,内阻较小;随着电量的减少,内阻逐渐增大。
经过长期使用后,内阻会明显增大,这会影响电池的放电性能和充电效率。
动力电池产品的循环寿命测试与评估方法一、引言动力电池是电动汽车等新能源车辆的核心组件,其循环寿命的测试与评估对于车辆性能与可靠性极为重要。
本文将介绍动力电池产品的循环寿命测试与评估方法,以确保电池产品质量的可靠性与稳定性。
二、循环寿命测试方法循环寿命测试是评估动力电池产品可靠性的关键步骤,常用的测试方法主要包括以下几种:1.标准循环测试法标准循环测试法是一种常规的测试方法,通过在特定的温度和电流条件下,对电池进行循环充放电,以模拟实际使用场景中的电池循环使用过程。
该方法具有操作简单、成本低廉等优点,适用于初步筛选电池产品的循环寿命。
2.恒流循环测试法恒流循环测试法是一种方式更接近实际使用情况的测试方法,通过设定固定的电流值对电池进行循环充放电,以模拟实际驱动电机负载的使用情况。
该方法能更好地评估动力电池在实际使用场景下的循环寿命。
3.动态循环测试法动态循环测试法是一种较为复杂的测试方法,通过模拟不同负载和工况条件下的循环使用情况,对电池进行充放电测试。
该方法能较为全面地评估电池在不同使用场景下的循环寿命,并提供可靠的数据支持。
三、循环寿命评估方法在完成循环寿命测试后,需要对测试结果进行评估以判断产品的循环寿命情况。
常用的循环寿命评估方法包括以下几种:1.容量保持率评估法容量保持率是评估电池寿命的重要指标,通过对比电池初始容量与循环后容量的变化,计算容量保持率的百分比来评估电池循环寿命。
容量保持率评估法简单直观,常用于动力电池产品的寿命评估。
2.内阻增加率评估法内阻增加率是评估电池性能衰减的指标,电池循环过程中,由于电化学反应和材料变化等原因,电池内阻会逐渐增加。
通过测量电池循环过程中内阻的变化,并计算增加率,可以评估电池的寿命情况。
3.电化学阻抗评估法电化学阻抗是评估电池性能的重要参数,通过对电池循环过程中电化学阻抗的变化进行分析,可以评估电池的衰减情况和循环寿命。
电化学阻抗评估法需要借助专门的测试设备和算法,用于对电池阻抗谱进行分析。
电动汽车动力蓄电池安全评价指南引言:随着电动汽车的快速发展,动力蓄电池作为电动汽车的关键部件之一,其安全性成为亟待关注的问题。
为了确保电动汽车的安全性能,制定一套科学、严谨的动力蓄电池安全评价指南是非常必要的。
本文将从电动汽车动力蓄电池的安全性评价指南出发,分析其重要性、评价指标和方法,以及评价结果的应用。
一、电动汽车动力蓄电池安全性评价的重要性动力蓄电池是电动汽车的核心能源装置,其安全性直接关系到电动汽车的使用安全和用户的生命财产安全。
因此,制定一套科学、严谨的动力蓄电池安全评价指南对于提高电动汽车的整体安全性至关重要。
二、电动汽车动力蓄电池安全性评价指标1. 电池容量和能量密度:电池的容量和能量密度直接影响电动汽车的续航里程和性能。
评价指南应对电池容量和能量密度进行合理的限制和要求,以确保电池的稳定性和安全性。
2. 充放电性能:电池的充放电性能直接关系到电动汽车的动力输出和充电速度。
评价指南应对电池的充放电性能进行全面评估,确保其在各种工况下能够稳定可靠地工作。
3. 温度控制和散热设计:电池在工作过程中会产生热量,过高的温度会对电池的性能和寿命产生不利影响。
评价指南应对电池的温度控制和散热设计进行评估,确保电池在工作过程中能够保持适宜的温度。
4. 短路和过充保护:短路和过充是电池安全性的重要考虑因素。
评价指南应对电池的短路和过充保护措施进行评估,确保电池在异常情况下能够及时切断电源,避免事故的发生。
5. 碰撞和振动安全:电动汽车在行驶过程中可能会发生碰撞和振动,评价指南应对电池的碰撞和振动安全性进行评估,确保电池能够在碰撞和振动环境下保持安全可靠。
三、电动汽车动力蓄电池安全性评价方法1. 实验测试:通过对电池进行实验测试,包括充放电测试、温度测试、短路和过充测试等,获取电池的性能数据,并根据评价指标进行评估。
2. 数值模拟:利用数值模拟方法对电池进行模拟计算,分析电池在不同工况下的性能和安全性能,并根据评价指标进行评估。
动力电池、燃料电池相关技术指标测试方法(试行)1、动力电池能量密度(PED)测试方法1.1测试对象测试对象为电池系统或电池子系统,且应和GB/T 31467.3-2015的测试对象保持一致。
1.2测试步骤室温(25℃±2℃)环境下,按照如下步骤测试:1)按照企业规定的且不小于I 3(A)的电流放电至企业规定的放电终止条件,静置不小于30min;2)按照企业规定的充电方式充电至企业规定的充电截止条件(充电时间不大于8h),静置不小于30min;3)重复步骤1),计量放电能量E(以Wh计);4)重复步骤2)~3)2次,取3次放电能量E的平均值E average 。
5)用衡器测量测试对象的质量M(以kg计,称重时至少包括GB/T 31467.3-2015附录A.1规定的组成部分);6)计算测试对象放电能量密度PED(以Wh/kg计),计算公式如下:/average PED E M2、动力电池(含超级电容器)最大充电倍率(CR)测试方法2.1测试对象测试对象为电池系统或电池子系统,且应和GB/T 31467.3-2015的测试对象保持一致。
2.2测试步骤室温(25℃±2℃)环境下,按照如下步骤测试:1)按照企业规定的且不小于I 3(A)的电流放电至企业规定的放电终止条件,静置不小于30min;2)按照企业规定的充电方式充电至企业规定的充电截止条件(充电时间不大于8h),静置不小于30min;3)重复步骤1),计量放电容量Q 0(以Ah计);4)按照企业规定的最快充电方式(该充电方式应不高于GB/T 31484-2015的6.1.1.3使用的充电方式)充电至80%SOC(SOC值为电池管理系统上报数值),静置30min,计量充电时间t(以s计);5)按照步骤1)相同的电流放电至20%SOC(SOC值为电池管理系统上报数值),静置30min,计量放电容量Q 1(以Ah 计),如果Q 1低于0.55Q 0,则终止试验;6)重复步骤4)~5)10次,如果测试过程中测试对象温度超过企业规定的最高工作温度,则终止试验;7)取步骤6)10次充电时间t的平均值t average ,并计算测试对象最大充电倍率CR(以C计),计算公式如下:2160/averageCR t 3、燃料电池系统(发动机)额定输出功率测试方法按照GB/T24554-2009第7.4条规定的方法测量燃料电池系统(发动机)额定输出功率。
新能源汽车动力电池的检测对于新能源汽车而言,高压漏电是非常危险的故障。
高压电控系统一直处于监测状态,当车辆通电中其检测到漏电会瞬间自启动断电和高压泄放来保证人车安全。
那么防止高压漏电关键是检测,分为动态系统检测和静态人工检测。
(1)动态系统检测。
在高压电控系统中集成着漏电传感器,其主要监测与动力电池输出相连接的负母线与车身底盘之间的绝缘电阻。
系统检测:负极—车身(绝缘阻值)。
测量标准:高压回路对车身地的绝缘阻值R,R>500Ω/V时正常;100Ω/V<R≤500Ω/V时一般漏电。
(2)静态人工检测。
为确认高压漏电部位或部件,断电拆解后用兆欧表对疑似的高压元件进行逐一检测。
测量绝缘阻值前戴上绝缘手套,断开各高压插接件,依次对各高压端子检测。
连接表笔选择直流电压挡进行绝缘阻值测量,红色表笔接“L”,黑色表笔接“E”。
选择电压及量程,以市面常见新能源车型为例,根据电池包电压选择1000V挡。
就车型判断严重漏电条件为绝缘阻值是否小于20MΩ。
在进行测量时应选择0.1~100MΩ量程,如果测量数据显示为无穷大,说明该高压件高压端子绝缘性好无漏电。
在了解了高压漏电的诊断思路之后,我们首先把蓄电池负极断开。
接着把维修开关断开,放置指定位置,由专人保管。
然后用绝缘电阻检测仪,选择1000V档位,测试高压负极对地电阻为228MΩ大于20MΩ,说明充配电总成及与其相连的高压用电器绝缘性好无漏电。
通过以上排查初步确认为动力电池包问题,但为确定故障,需要测量上电瞬间动力电池包的正极对地电压。
这里一定要做好绝缘防护,将维修开关装上,负极装好,两个人配合,1个人上电,1个人测量(需注意:测量前必须短接互锁)。
测量上电瞬间动力电池包正极母线对车身的电压为658V,正常情况下电池包正极母线对地电压应该为0V,可以判断电池包内部有漏电存在。
于是更换电池包,排除故障。
动力电池检测方法
动力电池的检测方法主要包括以下几种:
1. 针刺测试:模拟电池遭到尖锐物体刺穿时的场景,观察热失控后的起火现象,然后针对性优化。
2. 盐水浸泡测试:将电池浸没在5%的盐水中,测试电池功能是否正常。
3. 外部火烧测试:在590℃下火烧持续130秒,测试电池是否无爆炸、起火、燃烧并且无火苗残留。
4. 开路电压法:利用电池的开路电压和电池的SOC的对应关系,通过测试电池的开路电压,来估算SOC。
这种方法只适用于检测稳定状态下的电池SOC,而不能用于动态的电池SOC估算。
5. 安时积分法:通过负载电流的积分估算SOC,实时测试充入电池和从电池放出的电量,从而可以给出电池任意时刻的剩余电量。
6. 内阻法:可以利用电池内阻和SOC的关系,来预测电池的荷电状态。
7. 直流放电法:对电池进行瞬间大电流放电,再测量电池两端的瞬间压降,然后通过欧姆定律,计算出电池内阻。
8. 交流抗阻法:通过交流抗阻法测量电池内阻。
这些方法涵盖了从基本的物理特性到更复杂的电化学特性的检测,可以提供关于动力电池状态和性能的全面信息。
在实际应用中,根据具体需求选择合适的检测方法。
新能源汽车动力电池的性能测试与安全评估随着环境保护意识的增强和汽车技术的进步,新能源汽车的发展势头愈加迅猛。
作为新能源汽车的心脏,动力电池的性能测试与安全评估成为确保新能源汽车安全性和可靠性的重要环节。
本文将就新能源汽车动力电池的性能测试与安全评估进行深入探讨。
首先,性能测试是确保动力电池性能与要求相匹配的基础。
动力电池性能测试应包含电池容量、电池能量密度、循环寿命、充放电效率、快充性能等多个指标。
其中,电池容量是电池性能的重要衡量指标,其反映了电池单位容积或单位质量的电能存储能力。
循环寿命则反映了电池在充电-放电循环过程中的稳定性和耐久性。
快充性能是指电池在充电时的效率和速度。
性能测试旨在评估电池在实际使用过程中的性能表现,从而为新能源汽车的设计和制造提供可靠的参考数据。
其次,在性能测试基础上进行安全评估是保障动力电池安全可靠性的关键。
动力电池的安全评估主要包括热失控、短路、振动、撞击等多个方面。
其中,热失控是指电池在过热或异常情况下产生火灾或爆炸等严重安全事故,是动力电池安全性评估的重点内容之一。
短路则是指电池正、负极之间或正、负极与外部导电物质之间形成的低阻抗路径,可能导致电池过度放电、发热等问题。
振动和撞击是用于模拟电池在车辆行驶中遇到的条件,评估电池结构的稳定性和抗震能力。
安全评估通过对电池在各种异常工作条件下的表现进行测试和仿真,旨在预防潜在的危险和问题,并优化电池设计,提高安全性能。
为了进行有效的性能测试和安全评估,多种方法和标准被广泛采用。
首先,国内外制定了许多关于动力电池性能测试和安全评估的标准,如国家标准《电动汽车动力蓄电池系统性能试验规范》、美国标准《电动汽车动力蓄电池测试规程》等,这些标准为电池的测试和评估提供了详细的操作指南。
其次,实验室测试和仿真模拟是常见的性能测试和安全评估方法。
实验室测试可以通过复杂的测试设备和辅助工具对电池进行各项性能指标的测量和分析;仿真模拟则通过计算机软件对电池在特定条件下的行为进行模拟和预测。
动力电池安全性一直是大家关注的焦点,目前各个国家对电池中电芯、模组和电池系统级别的安全性试验都制定相关法规和标准,主要有GB38031、UL1973、ECER100、IEC62619、UN38.3等,涉及项目主要有外部短路、挤压、外部火烧、海水浸泡、翻转、模拟碰撞等,在这里主要简单介绍以下电池系统外部短路测试。
标准对电池安全的定义是基于不爆炸、不起火等,但是测试过程中企业往往关心的是短路电流的大小和熔断时间,短路电流的大小一方面取决于电池电压、另一方面取决于电池内阻和外部电阻,不同标准要求外部电阻值也是不同的(如国标GB38031要求外部电阻不超过5毫欧),所以试验过程中测量仪器的选取需要通过电阻来计算预期短路电流来选择合适的仪器,电池系统出现短路情况下最大短路电流可以达到上万安培,短路发生时电池系统中高压熔断器会优先切断电流阻止发热从而实现保护的功能,根据熔断器安秒特性,短路电流越大响应时间越快,一般都在毫秒级别,所以在进行电池系统短路试验时需要使用高精度传感器或分流器配套较高采样速率(建议50kHz以上)的数据采集设备来记录短路电流峰值和熔断时间,同时除了本身BMS上报的电芯温度外也可以使用温度记录仪或热成像仪监测电池的温度是否异常。
电池短路电流曲线
世鼎检测服务领域涵盖国内防爆产品检测和认证、ATEX认证、IECEx认证、SIL认证、CB认证、UL认证、防爆合格证、防爆3C认证等认证业务。
对各个防爆型式的设计、检测、认证、安装、检修等都有丰富的经验,对本安型防爆、隔爆型防爆、增安型防爆、正压型防爆、“n”型防爆等电气设备的防爆型式进行检测。
动力电池测试标准动力电池是电动汽车的重要组成部分,其性能和安全性直接影响着电动汽车的使用体验和市场认可度。
为了确保动力电池的质量和安全性,制定了一系列的测试标准,以便对动力电池进行全面、准确的评估。
本文将介绍动力电池测试标准的相关内容,以帮助读者更好地了解动力电池测试的重要性和必要性。
首先,动力电池测试标准包括了一系列的性能测试,如循环寿命测试、充放电性能测试、高低温性能测试等。
这些测试旨在评估动力电池在不同工况下的性能表现,以验证其是否符合设计要求和使用条件。
循环寿命测试可以模拟电池在长期循环充放电过程中的性能衰减情况,从而预测电池的使用寿命;充放电性能测试则可以评估电池在实际使用中的充放电效率和稳定性;高低温性能测试则可以验证电池在极端温度条件下的安全性和可靠性。
其次,动力电池测试标准还包括了安全性能测试,如热失控测试、穿刺测试、挤压测试等。
这些测试旨在评估电池在受到外部破坏或极端条件下的安全性表现,以确保电池在事故情况下不会发生严重的安全问题。
热失控测试可以模拟电池在过热条件下的安全性能,穿刺测试可以评估电池在受到外部物体穿刺后的安全性能,挤压测试则可以验证电池在受到挤压后的安全性能。
最后,动力电池测试标准还包括了一系列的环境适应性测试,如湿热循环测试、振动测试、冲击测试等。
这些测试旨在评估电池在不同环境条件下的适应性和稳定性,以确保电池在实际使用中不会受到环境因素的影响。
湿热循环测试可以模拟电池在高温高湿条件下的使用环境,振动测试可以评估电池在振动环境下的稳定性,冲击测试则可以验证电池在受到外部冲击后的稳定性。
综上所述,动力电池测试标准涵盖了动力电池的性能、安全性和环境适应性等方面,通过这些测试可以全面、准确地评估动力电池的质量和可靠性。
只有通过严格的测试标准,才能确保动力电池在实际使用中能够稳定、安全地工作,从而推动电动汽车的发展和普及。
希望本文可以帮助读者更好地了解动力电池测试标准的重要性和必要性,促进电动汽车产业的健康发展。
动力电池的性能测试与评估方法改进动力电池作为电动汽车的核心组成部分,其性能稳定与否直接关系到电动汽车的续航里程、安全性以及寿命等关键指标。
为了确保动力电池的高效工作和可靠性,科研人员和工程师们一直在不断改进性能测试与评估方法。
本文将介绍当前动力电池性能测试与评估方法的现状,并探讨改进方案。
第一章:动力电池性能测试方法的概述1.1 动力电池性能评估的重要性动力电池的性能评估是保证电动汽车性能的关键环节。
通过全面而准确的性能测试,可以及时发现电池存在的隐患和缺陷,制定合理而有效的改进措施。
1.2 目前常用的动力电池性能测试方法目前,常用的动力电池性能测试方法主要包括电池容量测试、循环寿命测试、温度影响测试等。
这些方法通过对电池的充放电特性、循环稳定性和温度敏感性进行评估,以获取电池的性能指标。
1.3 现有方法的局限性尽管目前的动力电池性能测试方法在某种程度上可以满足需求,但仍存在一些局限性。
例如,电池容量测试只能提供一个静态数值,难以准确模拟实际工况下的电池性能。
另外,循环寿命测试时间长且耗费资源,不具备实时性。
第二章:动力电池性能测试与评估方法的改进2.1 现有方法的改进方向根据对现有方法的分析,我们可以提出以下几个改进方向:(1)模拟实际工况:通过结合车辆使用情况和充放电特性,建立动力电池性能测试的工况模拟,更好地反映电池在实际使用过程中的性能。
(2)快速评估方法:探索基于物理特性和数学建模的快速评估方法,通过模型预测电池的性能指标,提高测试效率和准确度。
(3)多因素综合评估:考虑电池的容量衰减、温度变化等多个因素对性能的综合影响,建立全面而准确的评估体系。
2.2 动力电池性能测试方法的改进案例2.2.1 基于强化学习的容量预测方法利用强化学习算法,结合电池的充放电特性和实际工况数据,建立动力电池容量预测模型。
通过预测电池的容量变化,及时判断电池性能的偏离程度,提前采取相应措施。
2.2.2 基于多因素分析的性能评估方法考虑电池容量衰减、温度效应、循环寿命等多个因素对性能的影响,建立动力电池性能评估指标体系。
电动汽车用动力电池测试标准
随着电动汽车的不断普及,动力电池的性能和可靠性成为了关注焦点之一。
为确保电动汽车的安全性和可靠性,制定一套完善的动力电池测试标准显得尤为重要。
动力电池测试标准主要包括以下几个方面:
1. 电池容量测试
电池容量是衡量动力电池性能的重要指标之一。
电池容量测试可以通过放电过程中电池释放的电量来确定。
测试时需要考虑电池温度、放电速率、充电次数等因素。
2. 电池循环寿命测试
电池循环寿命测试是评估电池耐久性的重要指标,主要通过反复充放电测试来衡量电池的使用寿命。
测试时需要考虑充电和放电速率、温度等因素。
3. 电池安全测试
电池安全是评估动力电池性能的关键指标之一,主要包括电池短路、过充、过放、过热等安全事故的测试。
测试时需要考虑电池内部结构、材料、工艺等因素。
4. 电池环境适应性测试
电池环境适应性测试是评估电池在不同环境下的性能和可靠性
的关键指标之一,主要包括温度、湿度、震动等因素的测试。
综上所述,动力电池测试标准的制定和执行对于电动汽车的安全和可靠性起到至关重要的作用。
只有通过科学、严格的测试标准,才
能保证动力电池的性能和可靠性,为电动汽车的健康发展提供坚实的保障。
pv8450测试标准
PV8450测试标准是一个针对电动汽车动力电池性能和安全性的测试标准。
这个标准主要涉及到电动汽车电池的电性能、安全性、可靠性等方面的测试和评估。
首先,PV8450测试标准对于电池的电性能进行了严格的测试。
这些测试包括电池的充放电性能、能量密度、功率密度、循环寿命等方面的测试。
这些测试能够全面评估电池的电性能,确保电池在实际使用中能够满足电动汽车的需求。
其次,PV8450测试标准对于电池的安全性进行了全面的评估。
这些测试包括电池的过充、过放、高温、短路等条件下的安全性测试。
这些测试能够确保电池在极端条件下不会发生安全事故,保障电动汽车和乘客的安全。
此外,PV8450测试标准还对于电池的可靠性进行了评估。
这些测试包括电池的耐久性、耐候性、抗振性等方面的测试。
这些测试能够确保电池在实际使用中能够保持稳定的性能,减少故障和维修成本。
最后,PV8450测试标准还涉及到电池的环境影响评估。
这个评估包括电池的生产过程对环境的影响、电池废弃后的处理等方面。
这个评估能够确保电池的生产和使用过程符合环保要求,减少对环境的影响。
总之,PV8450测试标准是一个全面、严格的电动汽车动力电池测试标准。
这个标准能够确保电池的性能和安全性符合要求,为电动汽车的发展提供有力的支持。