中考化学备考一只眼睛看自己 一只眼睛看未来综述
- 格式:doc
- 大小:155.50 KB
- 文档页数:11
湖南怀化中考作文《那些奋斗的日子》在湖南怀化,有这么一段往事,那是充满汗水与希望的中考时光。
那时候,我记得我们班里的学习氛围那叫一个紧张又奇妙。
每天早早地到学校,教室里就已经有好些同学在埋头苦学了。
我呢,也不甘示弱。
印象最深的是有一次复习数学,几何图形就像一个个小怪兽在我眼前晃悠。
有一道关于三角形全等证明的题目,可把我难住了。
那题目里的线条错综复杂,条件看起来也是模棱两可。
我咬着笔头,眼睛紧紧盯着那张试卷,感觉那些线条都要钻进我脑袋里了。
我不停地在草稿纸上画图、标记已知条件,心里一直在嘀咕:“这三角形怎么就不能好好听话全等一下呢?”在我快要绝望的时候,突然就像有一道光闪过,我发现了一个隐藏的对顶角条件,一下子就豁然开朗,成功地解出了题目,那种成就感就像是打游戏通关了一样。
大家课间休息的时候也都不闲着。
有的同学还在互相提问背课文,那声音就跟菜市场讨价还价似的。
我和同桌呢,则喜欢比赛做那些物理的小实验题,看谁做得又快又准。
我们各自拿着一支笔当作杠杆,在课桌上比划着,模拟着实验的过程,嘴上还不停地念叨着那些原理。
为了中考,晚上回家也是不能松懈的。
我房间的灯光几乎每天晚上都亮到很晚。
爸妈总是会给我端来一些水果或者牛奶,然后悄悄地出去。
我就在那堆成小山的书本和试卷里奋斗着,像是一个在知识海洋里独自航行的船长。
每当我想丢下船桨休息一下的时候,一想到中考的压力,就又咬紧牙关继续划行。
就这样,在怀化中考前的日子里,每一天都像是一场战斗。
而这些日子真的像是我记忆中的宝藏,充满了奋斗与成长的印记。
《友情在中考期间》说起来湖南怀化中考那一年,我的友情那可经历了不少考验呢。
我的好朋友小志,他可是个大大咧咧的家伙。
临近中考,大家都紧张兮兮的,可他还有心思在课间搞怪。
有一回,我们正在为一道化学题愁眉苦脸,他呢,突然拿了个自制的小纸飞机在教室里乱飞。
那纸飞机晃晃悠悠地,最后落在了化学老师的脚边。
化学老师故作严肃地说:“小志啊,你这是要分散大家的注意力,好自己偷偷进步啊?”小志红着脸挠挠头,全班哄堂大笑,紧张的气氛一下子就缓解了。
2021初三生期中考试后须在茫茫题海中看清方向北京上海广州武汉西安重庆成都长沙长春哈尔杭州合肥苏州太原天津徐州厦门郑州宁波青岛南京兰州昆明济南深圳沈阳鞍山大连福州佛山贵阳黄石荆州吉林内蒙洛阳宜昌湘潭襄樊新疆无锡唐山镇江河北南通株洲南宁南昌期中考试后,很多学生又投入题海,习题越做越多,头脑却越来越沉。
初三学习阶段,谁能在茫茫题海中看清方向,及时调整自己的状态,谁就能在中考中掌握主动权。
及时发现知识盲点期中考试后,同学们必须重新对自己的学习水平进行一个全面的审视和分析,检验这阶段的复习是否有效,是否有一定的提高。
特别是对不会做的题目,要在发现问题的基础上找出解决问题的办法和措施。
一般而言,不会做的或者感觉模棱两可的题目,都是在对基本概念、基本理论的把握上有所欠缺的。
在最近的复习阶段,就是回归课本,回归基础的时候了。
反思错题克服思维定势人们常说:一个人不会在同一个地方摔倒两次!但是恰恰相反,在初中化学学科学习中,对于一些概念模糊、理解含混不清的知识,同学们常常在同一问题上重复出错,这是思维定势造成的。
同学们可以将原来出错的习题再翻出来进行归类,把出错题分为化学用语、物质的检验和鉴别、图表题、流程图、实验装置的选择和作用、直角坐标图、化学计算等专题,进行针对性的强化训练;在训练中查一查自己哪些知识点还有遗漏,专攻自己的薄弱环节,并不断修正,不断反思,切忌题海战术。
值得各位同学注意的是,在平时做题或者考试要仔细审题,务必仔细阅读一遍题目,要特别注意题目中的关键词,并合理分配好理化考试时间,先做简单题,遇到难题,做好记号,最后突破!交卷前做三遍检查,一查有否漏做忘做的题目;二查有怀疑的题目;三查最有把握的题目,是否有笔误的情况发生。
分享五个中考必备经验备战中考必读学习方法轻松应对中考。
中考化学实验操作步骤知识点归纳化学是一门很实用的自然学科,它与数学、物理等学科共同成为自然科学迅猛发展的基础。
这次小编给大家整理了中考化学实验操作步骤知识点归纳,供大家阅读参考。
1.实验时要严格按照实验规定的用量取用药品。
如果没有说明用量,应按最少量取用:液体取(1~2)毫升,固体只需盖满试管底部。
实验剩余的药品不能放回原瓶,要放入指定的容器内。
2.固体药品用药匙取用,块状药品可用镊子夹取,块状药品或密度大的金属不能竖直放入容器。
3.取用细口瓶里的液体药品,要先拿下瓶塞,倒放在桌面上,标签对准手心,瓶口与试管口挨紧。
用完立即盖紧瓶塞,把瓶子放回原处。
4.试管:可用作反应器,可收集少量气体,可直接加热。
盛放液体不超过容积的1/3,试管与桌面成45°角;加热固体时管口略向下倾斜。
5.烧杯:溶解物质配制溶液用,可用作反应器,可加热,加热时要下垫石棉网。
6.平底烧瓶:用作固体和液体之间的反应器,可加热,要下垫石棉网。
7.酒精灯:熄灭时要用盖灭,不可用嘴吹灭,不可用燃着的酒精灯去点另一只酒精灯。
酒精灯的火焰分为:外焰、内焰和焰心。
外焰温度最高,加热时用外焰。
可直接加热的仪器:试管、蒸发皿、坩埚、燃烧匙可用于加热但必须在下面垫石棉网的仪器:烧杯,烧瓶。
不能加热的仪器:水槽、量筒、集气瓶8.量筒:量取一定量体积的液体,使用时应尽量选取一次量取全部液体的最小规格的量筒。
不能作反应器,不能溶解物质,不能加热读数时,量筒平放,视线与液体的凹液面的最低处保持水平。
仰视读数比实际值小,俯视读数比实际值大9.托盘天平:用于粗略称量,可准确到0.1克。
称量时“左物右码”。
砝码要用镊子夹取。
药品不能直接放在托盘上,易潮解的药品(氢氧化钠)必须放在玻璃器皿(烧杯、表面皿)里。
10.胶头滴管:滴液时应竖直放在试管口上方,不能伸入试管里。
吸满液体的滴管不能倒置。
11.检查装置的气密性方法:连接装置把导管的一端浸没水里,双手紧贴容器外壁,若导管口有气泡冒出,则装置不漏气。
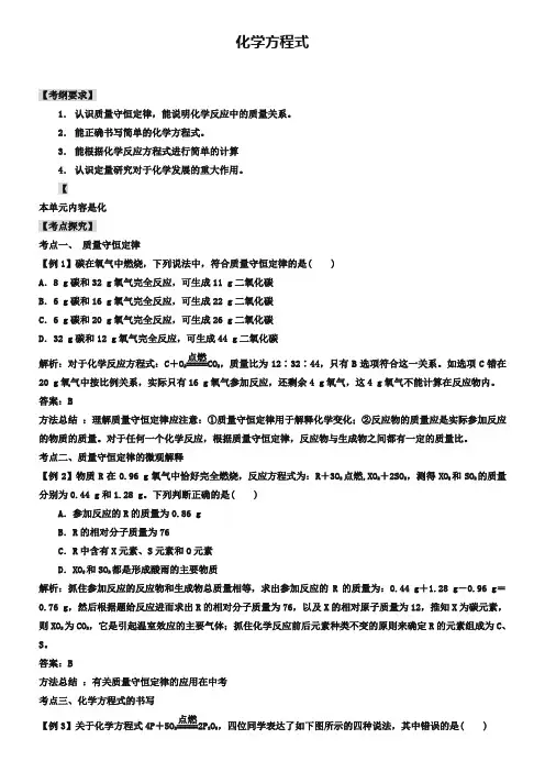
化学方程式【考纲要求】1. 认识质量守恒定律,能说明化学反应中的质量关系。
2. 能正确书写简单的化学方程式。
3. 能根据化学反应方程式进行简单的计算 4. 认识定量研究对于化学发展的重大作用。
【 本单元内容是化 【考点探究】考点一、 质量守恒定律【例1】碳在氧气中燃烧,下列说法中,符合质量守恒定律的是( ) A .8 g 碳和32 g 氧气完全反应,可生成11 g 二氧化碳 B .6 g 碳和16 g 氧气完全反应,可生成22 g 二氧化碳 C .6 g 碳和20 g 氧气完全反应,可生成26 g 二氧化碳 D .32 g 碳和12 g 氧气完全反应,可生成44 g 二氧化碳解析:对于化学反应方程式:C +O 2=====点燃CO 2,质量比为12∶32∶44,只有B 选项符合这一关系。
如选项C 错在20 g 氧气中按比例关系,实际只有16 g 氧气参加反应,还剩余4 g 氧气,这4 g 氧气不能计算在反应物内。
答案:B方法总结 :理解质量守恒定律应注意:①质量守恒定律用于解释化学变化;②反应物的质量应是实际参加反应的物质的质量。
对于任何一个化学反应,根据质量守恒定律,反应物与生成物之间都有一定的质量比。
考点二、质量守恒定律的微观解释【例2】物质R 在0.96 g 氧气中恰好完全燃烧,反应方程式为:R +3O 2点燃,XO 2+2SO 2,测得XO 2和SO 2的质量分别为0.44 g 和1.28 g 。
下列判断正确的是( )A .参加反应的R 的质量为0.86 gB .R 的相对分子质量为76C .R 中含有X 元素、S 元素和O 元素D .XO 2和SO 2都是形成酸雨的主要物质解析:抓住参加反应的反应物和生成物总质量相等,求出参加反应的R 的质量为:0.44 g +1.28 g -0.96 g =0.76 g ,然后根据题给反应进而求出R 的相对分子质量为76,以及X 的相对原子质量为12,推知X 为碳元素,则XO 2为CO 2,它是引起温室效应的主要气体;抓住化学反应前后元素种类不变的原则来确定R 的元素组成为C 、S 。
写自己努力学习的中考满分作文篇一《向着梦想努力》我呀,一直有个中考的小目标,那就是一定要考出个漂亮成绩。
为了这个目标,我可是像个小战士一样在学习的战场上奋力拼搏呢。
就说学英语这事儿吧,单词就像一群调皮的小怪兽,老是和我作对。
每次背单词的时候,那些单词好像商量好了似的,刚记了这个就把那个给忘了。
但是我可没被它们打败,我想了个绝招。
我把单词写在小卡片上,正面写英语,反面写汉语。
每天上学、放学的路上,我就像抽签一样,抽一张看一眼,然后试着去读、去想它的意思。
有一次我坐公交车,旁边的人一直好奇地看我,我也顾不上了,正忙着和单词“战斗”呢。
我全神贯注地盯着卡片看,嘴里还念念有词,差点坐过站。
不过那又咋样,通过这样的方式,我的单词量慢慢增大了,那些小怪兽开始一个个被我收服。
数学也是我的一大“劲敌”,那些复杂的公式啊,像乱麻一样缠在我脑子里。
但我可不是轻易认输的人,我每天都找好多数学题来做,就盼着把这些公式用熟。
做几何题的时候,为了证明一个小小的结论,我又是画图,又是标记角度的。
草稿纸被我画得乱七八糟的,就像一幅抽象画。
有时候做题做到深夜,我的眼皮开始打架了,但一想到中考的目标,我就给自己加油打气。
咬咬牙继续攻克那一道又一道题。
最后我的数学成绩也慢慢地上升,这就像在战场上升官一样,每一点进步都是我的勋章。
我朝着中考全力以赴,像是在酿造一坛绝世美酒,只要我持续努力下去,那这坛美酒最终必定香醇可口,我的中考成果也一定不会差。
篇二《努力的汗水不会白流》我下定决心要让自己在中考赛场上一鸣惊人,所以我开启了努力学习之旅。
语文对我来说,阅读分析就像是一个迷宫,那些文章有时候复杂得让我头疼。
我每读完一篇文章,就要做各种各样古怪的题目。
比如说,理解某个句子的深刻含义。
我经常对着一句话看好久,就像是和它在进行一场无声的谈判。
有一回,我做一道阅读理解,文章讲的是一个小孩和老人之间关于信任的故事。
那篇文章密密麻麻的全是文字,乍一看还真不知道从哪儿下手。
迎战中考感悟作文600字迎战中考感悟作文600字(精选23篇)无论是身处学校还是步入社会,大家最不陌生的就是作文了吧,借助作文人们可以反映客观事物、表达思想感情、传递知识信息。
还是对作文一筹莫展吗?以下是小编精心整理的迎战中考感悟作文600字,供大家参考借鉴,希望可以帮助到有需要的朋友。
迎战中考感悟作文600字篇1早晨,走进教室,习惯性地瞟了黑板一眼,上面挂着:“艰苦奋斗13天,优异成绩在眼前。
”“唉,离考试只剩13天了。
”快哉,快哉,我心里琢磨着。
刚坐下,板凳还没坐热,同桌便凑到我眼前,无奈地问:“你知道今天是什么日子吗?”我想了半天,说:“六一儿童节过了吧!”同桌差点儿没晕过去!“今天是‘倒霉’日,你看黑板上写的‘13’,谐音‘哆咪’,也就相当于‘倒霉’啦!”“哟,思维这么敏捷,做几何题时,没见你这么厉害过。
”我不屑地说了句,继续看我的书。
教室里静悄悄的,只剩下写字的沙沙声和哗哗翻书的声音。
同桌仍然在嘴里嘀咕着什么。
他又突然问道:“你若考不上高中怎么办?”我听后,身上“刷”的一下,好紧张。
我以前还真没想过这个问题,细琢磨还真有点儿怕,不过我还是打肿脸充胖子,用一惯自信的口吻说道:“我怎么会考不上呢?”同桌这时也故作朗诵状,说道:“考不上不要紧,只要成绩真,落了我一个,还有很多人!”我听了忍不住笑了起来,他又带有阿Q 精神似的语气说:“天将降大任于斯人也……”看看周围的同学,仍旧低着头,看着书,写着什么,他没趣地停住了话。
我此时的心情被他的这番话搅得乱糟糟的。
考不上,怎么对得起父母、老师……正想着心事,班主任老师进了教室,说:“从今天起我们开始第四轮复习,请同学们克服天热,战胜疲劳,努力再努力,取得好成绩,等到发榜那一天,我们开一次庆功会。
”同学们雀跃着欢呼起来。
外面的小鸟叽叽喳喳地叫,知了也来凑热闹,它们仿佛也在说:好好复习迎接考试。
迎战中考感悟作文600字篇2中考,一个多么难熬的字眼,它使我的成长和学业一下子变得多了起来。
化学:远看近看各不同河北省威县第一中学穆汉忠人们常说:要想真正了解大山,不但要走近大山,而且要走出大山。
学习知识和观察事物的道理一样,既要“近看”,又要“远看”,尤其在备考前的总复习阶段,只有这样才能系统地掌握知识,并将学到的知识灵活地应用。
在学习化学时,所谓“近看”是指要对每一章节中介绍的每一个概念、性质、化学方程式、实验的每一个细节等要反复地观察和理解,要细细地品味,而“远看”是指要弄清某一部分知识在中学化学中的地位,要打破章节界限,板快界限,把不同阶段学习的知识联系起来,把课本知识和工业生产与日常生活联系起来,做到融会贯通。
“近看”只能看清“点”,“远看”才能看到“面”,“点”“面”结合才能客观地认识事物,把握事物的本质。
在中学化学的不同阶段分别介绍过常见离子的检验方法,而实际上物质的成分往往比较复杂,常含有多种离子,所以我们应该在掌握常见离子检验方法的基础上,进一步学会检验离子的最佳顺序,学会如何排除其他离子的干扰,学会正确地观察实验现象并得到正确结论,学会在不同的问题中选择合适的方法。
“远看”便于学科内或学科间综合,才不至于画地为牢。
官能团是烃的衍生物中介绍的概念,而介绍不饱和烃时还没有出现此概念,致使不少同学忽略了双键碳和三键碳属于官能团的事实;绝大多数气体的实验室制法是在无机化学中介绍的,实验室制法给同学们留下了极其深刻地印象,受思维定式的影响,如果列举实验室中用固体和溶液常温反应制取某种气体,忽略的往往是乙炔气体;同样,受“白马也是马”的影响,不少同学不加思考地认为卤代烃也属于烃类。
在高一高二应侧重知识的掌握,高三则侧重知识的应用,要学会多角度地观察、全方位思考,下述例题就是很好证明:在探索生命奥秘的过程中,科学家们日益认识到生命细胞的组成和元素周期律有密切的关系,约占人体总质量%的11种宏量元素,全部位于周期表前20号元素之内,其余%是由十多种人体不可缺少的微量元素组成。
在微量元素中只有F和Si位于短周期,其余均属于长周期。
备战中考的奋斗作文600字大全10篇不要再抱怨老天的不公,不要再埋怨父母的无能。
从现在开始,开始你的奋斗,开始你的改变,让自己的奋斗与改变成就自己的人生,从此,让自己的命运开始耀眼!记住:你并不比别人缺什么,只要奋斗下去,这里给大家分享一些关于备战中考的奋斗作文600字大全10篇,供大家学习。
备战中考的奋斗作文600字1如果我们现在不努力,当青春的活力渐渐逝去,当飘逸的秀发不再轻舞飞扬,当光洁的额头写下岁月的五线谱。
用什么来证明自己曾有过傲人的青春?----题记7月21日,暑假,“什么?小玉,你真的打算放弃了吗?”“离家太远了,我怕学坏了。
要不我也不会去不县里上学。
其实我们这里的中学也挺好的。
”“那你真的不打算留下吗?”“嗯”。
我抬头看了看校院的门牌---这个凝聚了她多少汗水的成果竟因为琐事而放弃。
若有若无的口音掺杂在她那并不标准的家乡话里,刚刚到校的她并不习惯这个陌生的环境。
在家乡成绩优异的她宛如一颗明珠,而在这儿却成了衬托别人的砂砾。
人外有人,天外有天,老师若有若无的玩笑似的嘲讽,与同学之间的不合群,穿衣打扮的格格不入,成为她与这个校园,这个班级集体中,一座无法化解的墙。
她更加孤僻,更加独来独往,以自己冷漠的外表,把自己那颗脆弱的心彻底冰封。
但---一篇文章彻底的改变了他的一生。
《我的第一本书》中牛汉的名字史承汉因“承”字难写遂改为“成”,一个本不是重点的内容却使她的心灵得到了仿若甘霜的滋润。
啊!一个人的名字都可以改。
我为什么不可以改变呢?“小丹,我不走了!我要留下来,青春是用来奋斗的,而不是用来逃避的,我要努力改变自己,把能力和美展现出来”。
“真的吗?”,“嗯”。
阴凉的天气渐渐变暖,枯干的枝条渐渐长出绿芽,我换上了轻巧的毛衣。
书店、办公室、操场都可以发现她的影迹。
她变的开朗,安静时便一头扎进书本中。
春夏秋冬,一年四季将她渲染的愈发稳重。
而那堵墙不知何时早已化成轻风,拂过。
“小丹,你知道吗?每次当我赢得赞许时,总忍不住落泪,我的奋斗终于有了收获,我早已不再是当年只会逃避的我了”。
青春仓促向阳而生中考作文青春就像一场仓促的旅行,还没等我们细细品味,就已经被时间的列车载着,呼啸着驶向名为“中考”的下一站。
回想起刚踏入初中校门的时候,我就像一只没头的苍蝇,到处乱撞。
那时候觉得青春嘛,就是大把的时间可以用来挥霍。
于是,在课堂上偷偷传小纸条,和同桌聊哪个班的同学长得帅,哪个老师今天的发型有点奇怪。
课间就像脱缰的野马,在走廊上横冲直撞,满脑子都是下节课怎么玩。
那时候的青春,是懵懂又带着点傻气的,就像一颗青涩的果子,咬一口,酸酸的。
可是,随着年级的升高,青春的节奏突然就加快了。
功课像小山一样压过来,考试也变得越来越频繁。
突然有一天,我发现自己不能再像以前那样吊儿郎当的了,因为中考这个大怪兽正张牙舞爪地向我逼近。
每次看到黑板上倒计时的数字一天天减少,我的小心脏就忍不住“扑通扑通”地跳得厉害。
就说数学吧,那些几何图形和函数就像一群外星生物,在我的试卷上耀武扬威。
我常常对着一道数学题苦思冥想半天,感觉自己的脑袋都要变成一团浆糊了。
还有英语单词,背了忘,忘了背,就像一群调皮的小精灵,在我的记忆里捉迷藏。
可是,能怎么办呢?总不能让中考把我打得落花流水吧。
于是,我开始像一个战士一样,向着中考这个战场奋勇前行。
早上,当第一缕阳光还没完全照进房间,我就挣扎着从温暖的被窝里爬出来,嘴里嘟囔着“为了中考,拼了”。
晚上,在台灯下奋战到深夜,眼皮都开始打架了,还硬撑着做完最后一道练习题。
在这个过程中,我也想过放弃。
有一次,我在做物理题的时候,怎么都算不出正确答案,气得我把笔一扔,趴在桌子上就想哭。
我心想:“这青春怎么这么苦啊,为啥要经历中考这个磨难呢?”但是,我发现身边的小伙伴们都在努力。
我的同桌,一个平时看起来柔柔弱弱的女生,在面对化学方程式的时候,那股认真劲儿就像一个女科学家。
她一遍又一遍地默写那些复杂的方程式,眼睛里闪着坚定的光。
还有班上的学霸,每天都拿着一本厚厚的英语词典在背单词,那密密麻麻的单词本都被他翻得卷边了。
中考感想的作文《中考,一场特殊的“战斗”中考啊,就像一场突如其来的暴风雨,打得人有点措手不及,但回想起来又满是故事。
进考场前,那场面就像菜市场门口一大早等着开门抢新鲜菜一样。
同学们都在外面等着,有的还拿着书做最后的挣扎,那眼神就像抓住最后一根救命稻草似的。
我就看到我前面那哥们,头发乱得像鸟窝,眼睛下面两个大黑眼圈,跟大熊猫似的。
他手里捏着一本化学课本,嘴里嘟囔着化学方程式,那声音小得就像蚊子哼哼。
我凑过去问了句“咋样,有把握不?”他白了我一眼说“把握啥啊,我感觉我现在就像在黑暗里瞎抓呢。
”我心想,嘿,这哥可真逗。
一进考场,那气氛一下就严肃起来了。
监考老师就像两个雕塑一样站在前面,眼睛扫来扫去的。
我腿都有点发软,找到自己的座位坐下。
那桌子椅子发出的吱吱声都好像在嘲笑我紧张。
我看着周围陌生的面孔,心里嘀咕着“今天可都指着你们陪我一起闯这关了。
”刚坐下,我就习惯性地开始找我的笔,结果一翻书包,嚯!我的笔不知道什么时候洒了,笔芯、笔帽滚得到处都是。
我当时就慌了,脑门上的汗一下就出来了。
我赶紧蹲在地上捡,这时候旁边一个女生伸手递给我一支笔,小声说“先用这个吧。
”我感激地看了她一眼,这可真是雪中送炭啊。
开始答题了,我就全神贯注地跟那些题目较上劲了。
遇到一道数学题,是那种弯弯绕绕特别多的几何题。
我瞅着那个图形,感觉就像是外星人画的一样复杂。
我剪了小纸条在那比划着各种辅助线,嘴里还念念有词的。
周围特别安静,只有笔在纸上沙沙写字的声音,偶尔还有人咳嗽几声。
时间过得飞快,感觉自己还没写多少呢,监考老师就喊“还剩半个小时。
”我的心一下提到了嗓子眼,手都有点哆嗦了。
等考完试出来,就像从牢笼里放出来一样。
大家都在外面叽叽喳喳的,有的兴奋得直蹦跶,说自己考得可好了;有的垂头丧气,像霜打的茄子。
我呢,就算是松了口气,不管考得咋样,这一场中考也算是经历了。
这中考就像一个大杂烩,酸甜苦辣啥味儿都有,不过也是人生中一份特别又有趣的回忆。
【初中化学】透镜及其应用:三只眼睛的视力透镜及其应用:三只眼睛的视力
用三只眼睛看?你有三只眼睛吗?
请往下面读下去吧,我们这里正是要谈3只眼睛看东西的问题。
科学虽然不能给人再
生一只眼睛,但是它能够使人看到仿佛有3只眼睛才能看到的东西。
让我们从头开始。
一个只有一只眼睛的人仍然可以看到实物照片,并获得他无法直接
从实物照片中获得的三维感觉。
这种方法是在屏幕上交替显示左眼和右眼的照片:用两只
眼睛同时看到的人,一只眼睛的人能在快速交替的过程中连续看到。
结果是完全一样的,
因为很快,交替观看所产生的视觉感受将与同时看到的视觉感受整合在一起。
但是假如这样的话,那么有两只眼睛的人就可以用一只眼睛看两幅很快交替着的照片,同时另一只眼睛去看从第三个地点拍摄的第三张照片。
换句话说,你可以从一个物体在三个不同的地方拍三张照片,就好像你从三只眼睛看
到了三张不同的图像。
然后,三张照片中的两张交替出现在观看者的一只眼睛前:在快速
交替的作用下,两张照片为眼睛提供了一种三维感。
当另一只眼睛此时看着第三张照片时,第三种感觉将与刚才的三维感觉相联系。
在这种情况下,虽然我们只用两只眼睛看,但我
们得到的印象与用三只眼睛看是一样的。
此时,立体感已经达到了很高的水平。
中考化学备考:一只眼睛看自己一只眼睛看未来杭州高级中学化学组陈英豪日本近代有一个著名的练剑故事:宫本武藏是当时的剑术大师,柳生义寿郎向他拜师学艺,问宫本:“师父,根据我的条件和现在的这种练剑方法,您认为我需要多少年可以成长为一流的击剑手?” 师傅回答:“需要10年。
”“那我如果用现在两倍的时间练剑呢?”师傅回答:“那就要20年了。
”柳生一脸狐疑,又问:“那我除了吃饭、睡觉,剩下的时间都用来练剑呢?”宫本答道:“那你一辈子都成不了一流的剑客。
”柳生非常吃惊,问:“为什么?”宫本答道:“因为你的两只眼睛只顾盯着前方的目标,已经没有时间留一只眼睛看自己了。
”柳生听了恍然大悟,最终也成了一名一流的剑客。
这个故事给人的启迪十分深刻,作为有志于报考一流重点高中的优秀初三同学,在最后几个月的复习备考过程中,除了紧跟老师的复习安排、不断弥补自己的知识薄弱点之外,还必须留出一只眼睛,提前思考初高中知识衔接点。
从近几年初中自然科学中考命题来看,提前接触一些相关的衔接知识,对备战中考有很大的作用,同时对进入高中后迅速适应高中学习也很有帮助。
下面举几个初高中的化学知识衔接作为说明:一、元素化合物知识衔接●内容一:物质的分类及其性质初中化学对物质的分类主要是一种限于物质成分是否单一或组成元素有什么不同而进行的表面形式上的分类,便于学生初步认识化学物质,如把元素分为金属元素和非金属元素,把化合物分为酸、碱、盐、氧化物等;高中化学则更侧重于根据物质的组成和性质对物质进行分类,同时,因为分类是人们最熟悉、也是最方便的工作方法之一,使学生在学习分类的过程中,感受和掌握学习的方法,认识到分类法是一种行之有效、简单易行的科学方法。
如:人教版教材介绍的树状分类法和交叉分类法等。
因此,我们在高中看待物质的类别时要注意多尺度,站在更高的角度去审视问题,同时注意补充初中未介绍的知识。
初高中知识要求比较盐的各种分类要求的降低,建议补充以下内容进行衔接。
初三你看得见的与看不见的初三,你看得见的和看不见的20XX的暑假结束了,一些人在万众瞩目中告别了初中,另一些人又开始了初三的历程,那经无数次遥望、谈及、设想的一段生活终于开始。
在我的理解里,初三的生活既是可以看得见的,同时又有一些是看不见的。
一、可以看得见的初三。
(一)可以看见的初三是一串跳动的数字,是一串不停变化的年月日。
划去一个,我们就离它近一天,划去一天,我们的初三就少一天。
我们总有一天会这样划去我们的初三,顺便也划去我们的中学时代,划去我们的青春。
(二)可以看见的初三是一种加快的速度。
如果说,初三教室里的基调是学习,初三教室外的基调应该就是奔跑。
只有奔跑的状态才能让你变成时间的猎人,捕捉每一个进步的机会。
只有奔跑的速度才追得上别人,才追得上梦想,追得上更优秀的自己,优哉游哉的漫步,那是浪漫者的小情怀,不是奋斗者的好状态。
太舒服的日子里没有冲刺,更谈不上超越。
七堇年说,被窝是青春的坟墓。
我说,轻松舒服就是初三的坟墓,那些无聊的闲扯就是墓志铭。
有些人或者想着为某一天的冲刺保留实力,或者习惯扮演对好成绩无欲无求的清高者,更有的乐于扮演一个弱者来寻求安慰和谅解,结果呢,这些人竟都真的慢慢消磨掉了上进的锐气。
丢开那些可笑的骗人理由吧,初三应该有一个目标在前方,你要走向它,还需要奔跑,你需要冲刺,需要体力透支,需要流汗流泪,这才是初三本来的样子!你的目标不是保持现状,而是超越,你用一个时刻准备超越的心来生活呢?(三)可以看见的初三是越来越多的考试和试卷。
初三一定会有没完没了的考试、分数、反思、分析。
不要把这些当成包袱。
如果你每次考后都要花费几天时间来调整,那就没有复习的空间了。
你要把调整的时间尽量缩短。
考好了,就唱一段欢快的歌;考砸了,就流一回伤心的泪。
已经结束的东西就只剩下经验教训还有意义,别的就都过去吧,你的世界在未来。
你是一个平常的学生,没有过目不忘的本领,我们也是平常老师,没有如来佛点石成金的手指头。
【初中化学】了解中考命题人的心理:化学选择题最快速度做完什么是中考?中考是一次升学考试,高中入学考试是人生的一次重要转折,中考是对一个学生"能力"的考察……其实,那些都是浮云!个人认为中考是一次考生与命题人的博弈!一次心理上的博弈!如果你仍然害怕高中入学考试,我很抱歉,你很难获得理想的成绩。
相反,许多在高考中表现良好的学生有两种心理特征:1。
我非常放松,没有压力。
我尽力而为,没有遗憾;2.我已经熟悉了提议者的想法。
我知道他所有的“小99”,没什么好怕的。
我们不难发现,这样的学生一是减轻了自己的压力,二是在心理上“击败”了高考科目!很多学生总是后悔自己太紧张,考试后打得不好。
这是一种典型的不自信的表现。
不自信的人永远不会成功!学习自信是心理战的第一步。
首先战胜自己是至关重要的。
然后我挑战那个提出建议的人。
回到正题,今天我们就探讨一下,中考出题人都有哪些心理。
首先,明确提问者的焦点,以双基为基础,首先保证最基本的分数,然后逐步提高难度。
然而,近年来,北京越来越重视综合能力,因此对知识点的要求越来越低。
与往年的高考相比,所涉及的知识量明显减少,知识量也减少了,因此命题者必须动动脑筋,不是每个人都能得到满分,因此不可能增加知识难度。
然后我会为你“挖一个洞”,给你“新知识”,看看你是否能看到这些动作!下面我想着重讲解一下挖坑。
什么叫挖坑?挖坑就是"阴人",我们总说,出题人多么多么阴险,这就是挖坑。
而我们的学生对于化学,特别是简单的化学题,往往大概扫一眼不仔细看就做出选择或者写出答案。
这样往往容易正中下怀,比如说,熟石灰用来改良酸性土壤,命题人仅需改一个字就能让很多学生"噢~~~~","熟石灰用来改良碱性土壤",乍一看熟石灰确实是改良土壤的,但是"酸"性,而不是"碱"性。
我在一次测试中,让学生快速读题快速选出答案,将近50%的学生毫不犹豫的跳进了这个"坑"里,这就是所谓的"不仔细",我在之前的"浅谈北京2021中考第二轮复习--化学篇"中,提到了选择题必须用最快的速度做完,而且还要保证正确率,往往学生在快速上很容易做到,而且越往后越快,随着题量的增加甚至能读题读一半就能所写出答案,但是正确率确实就不敢恭维了。
中考化学备考:一只眼睛看自己 一只眼睛看未来杭州高级中学化学组 陈英豪日本近代有一个著名的练剑故事:宫本武藏是当时的剑术大师,柳生义寿郎向他拜师学艺,问宫本:“师父,根据我的条件和现在的这种练剑方法,您认为我需要多少年可以成长为一流的击剑手?” 师傅回答:“需要10年。
”“那我如果用现在两倍的时间练剑呢?”师傅回答: “那就要20年了。
”柳生一脸狐疑,又问:“那我除了吃饭、睡觉,剩下的时间都用来练剑呢?”宫本答道:“那你一辈子都成不了一流的剑客。
”柳生非常吃惊,问:“为什么?”宫本答道:“因为你的两只眼睛只顾盯着前方的目标,已经没有时间留一只眼睛看自己了。
”柳生听了恍然大悟,最终也成了一名一流的剑客。
这个故事给人的启迪十分深刻,作为有志于报考一流重点高中的优秀初三同学,在最后几个月的复习备考过程中,除了紧跟老师的复习安排、不断弥补自己的知识薄弱点之外,还必须留出一只眼睛,提前思考初高中知识衔接点。
从近几年初中自然科学中考命题来看,提前接触一些相关的衔接知识,对备战中考有很大的作用,同时对进入高中后迅速适应高中学习也很有帮助。
下面举几个初高中的化学知识衔接作为说明:一、元素化合物知识衔接●内容一:物质的分类及其性质初中化学对物质的分类主要是一种限于物质成分是否单一或组成元素有什么不同而进行的表面形式上的分类,便于学生初步认识化学物质,如把元素分为金属元素和非金属元素,把化合物分为酸、碱、盐、氧化物等;高中化学则更侧重于根据物质的组成和性质对物质进行分类,同时,因为分类是人们最熟悉、也是最方便的工作方法之一,使学生在学习分类的过程中,感受和掌握学习的方法,认识到分类法是一种行之有效、简单易行的科学方法。
如:人教版教材介绍的树状分类法和交叉分类法等。
因此,我们在高中看待物质的类别时要注意多尺度,站在更高的角度去审视问题,同时注意补充初中未介绍的知识。
初高中知识要求比较盐的各种分类要求的降低,建议补充以下内容进行衔接。
知识链接(一)分类体系(二)各类无机物的分类 1.酸电离出的阳离子全部是氢离子的化合物叫做酸。
(1)依据组成中是否含有氧元素物 质 混合物 纯净物酸 碱盐氧化物氢化物 单质无机物 有机物含氧酸(如HNO 3、H 2SO 4、H 2CO 3…)(2)依据电离出氢离子的数目(3)依据溶解性 (4)依据电离能力(5)依据酸根离子的氧化性(提示:氧化性酸与酸的氧化性是有区别的。
) 2.碱电离出的阴离子全部是氢氧根离子的化合物叫做碱。
(1)依据电离出氢氧根离子的数目(2)依据溶解性 (3)依据电离出氢氧根离子的能力3.盐(1)依据酸跟碱是否完全被中和 (2)依据盐所对应的酸、碱的电离能力 (3)其他4.氧化物(1)不成盐氧化物:不跟酸或碱反应生成相应盐(如:NO 、CO )(2)成盐氧化物(提示:①金属氧化物不一定是碱性氧化物;碱性氧化物一定是金属氧化物。
②非金属氧化物不一定是酸性氧化物;酸性氧化物也不一定是非金属氧化物。
)5.氢化物(1)气态氢化物:气态、共价化合物、氢为正价(如HCl 、H 2S 、NH 3…) (2)固态氢化物:固态、常见的为离子化合物、氢为负价(如NaH 、CaH 2…) 6.单质 一元酸(如HCl 、HNO 3…)二元酸(如H 2SO 4、H 2CO 3…)三元酸(如H 3PO 4…) … 多元酸 可溶性酸(如HCl 、H 2SO 4、H 2CO 3…)难溶性酸(如H 2SiO 3…) 强酸(如HCl 、H 2SO 4、HNO 3…) 弱酸(如H 2CO 3、HF 、H 2SiO 3…) 氧化性酸(如浓H 2SO 4、HNO 3…) 非氧化性酸(如HCl 、稀H 2SO 4…) 一元碱(如NaOH 、NH 3·H 2O …) 多元碱(如Ba(OH)2、Fe(OH)3…)可溶性碱(如NaOH 、Ba(OH)2…) 难溶性碱(如Cu(OH)2、Fe(OH)3…)强碱(如NaOH 、Ba(OH)2…)弱碱(如NH 3·H 2O 、Fe(OH)3…) 正盐(如NaCl 、CaCO 3、Na 2SO 4…) 碱式盐(如Cu 2(OH)2CO 3、Mg(OH)Cl …)酸式盐(如NaHSO 4、NaHCO 3…)强碱强酸盐(如NaCl 、Ba(NO 3)2…)弱碱强酸盐(如NH 4Cl 、Cu(NO 3)2…)强碱弱酸盐(如Na 2CO 3、KF 、CH 3COONa …)弱碱弱酸盐(如NH 4F 、NH 4HCO 3…)复盐:含有多种简单阳离子和一种酸根阴离子的盐(如KAl(SO 4)2、(NH 4)2Fe(SO 4)2·6H 2O …)络盐:由外界和内界构成的络合物(如K 3[Fe(CN)6]、Na 3AlF 6…)混盐:指一种金属离子与多种酸根离子构成的盐(如CaOCl 2、Ca(NO 3)Cl …) 碱性氧化物:一定为金属氧化物(如Na 2O 、CaO …)两性氧化物(如Al 2O 3、BeO …)酸性氧化物:部分为非金属氧化物(如SO 3、CO 2…)过氧化物(如Na 2O 2、H 2O 2…) 复杂氧化物(如Fe 3O 4、Pb 3O 4…)金属单质(如Na 、Mg 、Fe 、Cu …)非金属单质(如O 2、H 2、Cl 2、C …)●内容二:酸碱盐的相互转化初中化学中,酸、碱、盐等无机物的相互转化是学习的重点之一,这部分内容在初中主要表现为物质种类多、化学反应多、必须记忆的多、实际运用的多、题型变化多。
而它恰恰又是认识和进一步研究各类物质发生化学变化的基础,是高中化学元素化合物部分的基石。
新课程中,由于对酸、碱、盐等的概念的弱化,对物质在水中的电离知识和能力要求的降低,对习惯于把初中化学知识在通晓一些基本概念的前提下,理解其反应的规律,加强实际运用,在运用中理解其重要意义的教学来说产生了一定的困难。
有的老师片面理解新课程的要求,没有理解新课程要求的引导学生通过科学探究的方式,从身边的化学物质人手学习有关物质构成和变化的知识,然后应用所学化学知识解决社会实际问题;没有认真研究和处理化学教材,没有做到全面理解其内容,在学和教中,体现教材的内在特征,分析并设计落实学习重点、难点和关键的教学纲要。
有的教师片面追求知识的记忆,忽视过程、方法和能力。
而高中化学除了要积累更多的元素、化合物知识外,还要做到敞开思维,勇于接受一个个可能与自己原有知识发生冲突的事实,如在初中复分解反应发生的条件之一是“要有水生成”,到高中则要扩展为“有弱电解质生成”,换句话就是不一定要有水生成,也能发生复分解反应等等。
知识链接(一)酸的通性1.与酸碱指示剂的作用:使紫色石蕊试液变红2.非氧化性酸与某些金属发生置换反应生成盐和氢气 (如:Zn +H 2SO 4 ZnSO 4+H 2↑)3.与碱性氧化物反应生成盐和水(如:CuO +2HCl CuCl 2+H 2O ) 4.与碱的中和反应(如:Cu(OH)2+2HCl CuCl 2+2H 2O )5.与盐的反应(二)碱的通性 1.与酸碱指示剂的作用2.与酸性氧化物反应生成盐和水(如:2NaOH +CO 2 Na 2CO 3+H 2O ) 3.与酸发生中和反应(如:NaOH +HCl NaCl+H 2O ) 4.与盐的反应(遵循复分解反应发生的条件)可溶性的碱与可溶性的盐反应生成新的碱和盐(生成物至少有一种为难溶或难电离物) (如:2NaOH+CuSO 4 Cu(OH)2↓+Na 2SO 4) (三)盐的性质1.某些盐与某些金属的置换反应(遵循金属活动性规律) (如:Fe +CuSO 4 FeSO 4+Cu )使紫色石蕊试液变蓝 使无色酚酞试液变红 强酸与弱酸盐反应生成弱酸和强酸盐,即强酸制弱酸(如CaCO 3+2HCl CaCl 2+H 2O +CO 2↑)难挥发性酸易与挥发性酸的盐反应生成挥发性酸和难挥发性酸的盐(如2NaCl +H 2SO 4 (浓) Na 2SO 4+2HCl ↑)△2.某些盐与某些非金属单质的置换反应(如:Cl2+2KI 2KCl+I2)3.可溶性盐与可溶性碱的反应(遵循复分解反应发生的条件)(如:2NaOH+CuSO4Cu(OH)2↓+Na2SO4;NH4Cl NH3↑+HCl↑)4.某些盐与某些酸的反应(遵循复分解反应发生的条件)(如:CaCO3+2HCl CaCl2+H2O+CO2↑)注:多元弱酸盐可以与过量的该弱酸反应生成酸式盐。
CaCO3+CO2+H2O Ca(HCO3)25.盐与盐的反应(遵循复分解反应发生的条件)(如:CaCl2+Na2CO3CaCO3↓+2NaCl)(四)氧化物的性质1.酸性氧化物(1)与碱反应(如:CO2+2NaOH Na2CO3+H2O)(2)与碱性氧化物的反应(如:CO2+Na2O 2NaOH)(3)与某些盐溶液的反应(如:Na2CO3+CO2+H2O 2NaHCO3)2.碱性氧化物(1)与酸的反应(如:CuO+2HCl CuCl2+H2O)(2)与酸性氧化物的反应(如:CaO+SO2CaSO3)(3)某些碱性氧化物与氢气的置换反应(如:CuO+H2Cu+H2O)3.两性氧化物的性质(1)与强酸的反应(如:Al2O3+6HCl 2AlCl3+3H2O)(2)与强碱的反应(如:Al2O3+2NaOH 2NaAlO2+H2O)(五)金属单质的性质(熟记金属活动性顺序表)(1)某些金属与非氧化性酸的置换反应(如:Zn+2HCl ZnCl2+H2↑)(2)某些金属间的置换反应(如:Cu+2AgNO32Ag+Cu(NO3)2)(3)金属单质与非金属单质的反应(如:2Na+Cl22NaCl;2Mg+O22MgO)(注:非金属单质性质,此处暂不涉及太多)(六)酸碱盐的相互转化关系(“八圈图”)特别要从电离的角度探讨酸为什么有一些相似的化学性质,碱也有一些相似的化学性质入手,认清本质,感悟科学探究的过程、掌握分析问题的方法,注重在方法和能力上的衔接。
●内容三:物质的变化★物质的存在形式初中化学认识物质主要是,通过引导学生观察和探究身边常见的物质,认识到物质对人类生活的影响,体会科学进步△△对提高人类生活质量所作的巨大贡献,初步认识到物质的用途和性质的关系,初步形成科学的物质观和合理利用物质的意识。
主要学法有,注重从日常生活和生产中去选取学生所熟悉的素材,注重观察和实验探究活动,注重让我们从丰富多彩的物质世界中去体验化学美。
高中化学认识物质主要是,能根据物质组成和性质对物质进行分类,在初中已学溶液、浊液的基础上对分散系及其胶体的物理性质及化学性质有一定的了解,以此作为整个高中化学必修及选修模块的学习基础。
学法上,高中化学对物质的认识比初中化学对物质的认识上了一个层次,不仅仅要对现有的具体的物质世界能好奇、感知、感悟、体验,而且要能对自然物质世界进行较为系统的研究,提升对化学物质学习的科学素养,感受到高中化学物质世界知识链接1.物质存在的形式学习情景素材(1)物质的三态及变化:水的三态;干冰的形成和升华;空气的压缩(2)同种元素的不同形态:金刚石、石墨和C60;白磷和红磷(3)相同元素形成的不同物质:酒精与醋酸;甲烷与乙炔;水与双氧水(4)同种元素存在的不同价态:氧化亚铁、氧化铁、四氧化三铁等(5)同一物质的不同存在方式:无水硫酸铜、硫酸铜晶体、硫酸铜溶液(6)自然界元素的存在形式游离态及化合态存在及原因2.构成物质的基本粒子学习情景素材(1)物质的粒子性:分子、原子和离子;合金;纳米材料(2)粒子的运动性:布朗运动;“空中生烟”;氨的扩散;盐酸的挥发(3)粒子的可分性:原子结构的发现;质子、中子的可分性(夸克理论)(4)具有相同电子数的粒子:CH4、NH3、H2O、HF、NeNH2-、OH-、NH4+、H3O+Na+、Mg2+、Al3+、O2-、F-(5)基本粒子之间的转变及实质:原子是如何结合成分子的;原子与简单阴阳离子之间的转变,复杂阴阳离子(如NH4+、H3O+)的构成。