新员工入职培训计划(附全套表格)
- 格式:doc
- 大小:138.85 KB
- 文档页数:12
员工入职培训计划表
1. 培训目标,帮助新员工快速适应公司文化和工作环境,掌握岗位所需的知识
和技能,提高工作效率和绩效。
2. 培训时间,入职后的第一周内进行培训,每天安排2-3小时的培训时间,持
续5天。
3. 培训内容:
公司概况,介绍公司的发展历程、组织架构、核心价值观和企业文化。
岗位职责,详细介绍员工所在部门的职责和工作内容,明确工作目标和要求。
知识技能培训,针对具体岗位的专业知识和技能进行培训,包括操作流程、
工具使用和相关规定。
沟通协作,培训员工团队合作意识和沟通技巧,提高团队协作效率。
安全健康,介绍公司的安全生产政策和健康保障措施,提醒员工注意工作安
全和健康保护。
4. 培训方式,结合讲解、案例分析、角色扮演、小组讨论等多种方式,增强培
训效果和参与度。
5. 培训评估,培训结束后进行员工满意度调查和知识技能测试,收集反馈意见
和改进建议,不断优化培训计划。
6. 培训师资,由人力资源部门和相关部门负责人共同组织培训,确保培训内容
的专业性和权威性。
7. 培训材料,准备培训手册、PPT演示、培训视频等多种培训材料,方便员工
学习和复习。
8. 培训后续,培训结束后,定期跟踪新员工的工作表现和成长情况,提供必要的辅导和指导,帮助员工快速成长和融入团队。
新员工入职培训计划表培训管理部目录一、新员工培训目的二、新员工培训流程三、新员工培训计划四、新员工培训课程表五、新员工培训所需填写表格一、新员工培训目的为了加强公司管理,提高员工的个人综合素质和自我约束能力,增强员工干工作的积极性,从而达到提升员工工作效率和公司整体形象的目的,现对员工进行为期10天的新员工入职培训。
在这期间,我们将从最基础的军姿训练开始,一步一步提升员工的自我养成意识,规范一日工作秩序、工作流程,将部门工作手册上的操作流程,进行实际的工作演练,将训练中所学所得能运用到实际的工作和生活当中。
在训练中,我们要重点训练员工的团队意识,提高员工的集体荣誉感,通过类似培训,我们的员工一定会实现从一个普通员工向一个高素质员工的转变,同时也会为我们公司全面实现规范化管理搭好一个平1、让新员工了解公司历史、政策、企业文化,使其更快适应公司;2、为新员工提供正确的、相关的公司及工作岗位信息,鼓励新员工的士气;3、为新员工培训岗位的相关通用知识,使新员工的能力、知识和技能得到提升,快速适应岗位的需要;4、让新员工了解公司所能提供给他的相关工作环境及公司对他的期望;5、让新员工感受到公司对他的欢迎,消除紧张并体会到归属感;6、培训新员工解决问题的能力及提供寻求帮助的方法;7、本流程主要适用于公司普通员工及一般管理人员。
二、新员工培训流程培训基地作息时间表入职通用培训共分为7天,培训课程及事项安排如下:1.培训期间按照军事化管理模式,在培训基地门口由安全员轮流进行执勤工作,2.培训期间无特殊情况按照《培训基地作息表》执行作息时间。
3.培训期间人员不得随意外出,如有特殊情况须请假,并填写《请假单》三、新员工入职培训计划一、培训对象:公司所有项目管理处新进员工二、培训时间:新员工入职培训期一个月,包括七天的集中脱岗培训及后期的在岗指导培训。
培训管理部根据具体情况确定培训日期。
(注:物业公司各部门新员工集中脱岗培训七天,其中保洁员三天集中培训。
新员入职培训计划表第一阶段:入职前培训时间:入职前一周目标:帮助新员工了解公司的基本情况和理念,熟悉公司的组织架构和主要业务。
内容:1. 公司概况:公司的发展历程、经营范围、主要产品和服务等。
2. 公司文化:公司的核心价值观、企业精神、团队协作理念等。
3. 组织架构:公司的部门设置、职能分工以及各部门之间的协作关系。
4. 业务概况:公司的主要业务范围、市场定位、竞争优势等。
5. 公司制度:公司的行政管理制度、人力资源政策、劳动合同和员工手册等。
6. 岗位介绍:新员工将要担任的岗位的职责、工作内容和工作要求等。
方法:公司领导、部门主管或人力资源负责人进行专题讲解,配合资料和视频资料的展示。
第二阶段:入职后岗位培训时间:新员工入职的第一天目标:帮助新员工尽快适应工作环境,掌握工作岗位的基本操作及工作要领。
内容:1. 公司环境:公司办公场所、卫生设施、安全规定等。
2. 岗位操作:详细介绍新员工将要担任的岗位的操作流程、工作要点以及工作规范。
3. 工作流程:公司内部的文件传递、会议制度、工作协调流程等。
4. 工作技能:必须掌握的办公软件、办公设备等工作技能。
5. 工作要求:公司对新员工的绩效评估标准以及工作态度要求等。
方法:由部门主管或经验丰富的员工进行现场指导和实际操作演示。
第三阶段:专业知识培训时间:入职后一个月内目标:帮助新员工深入了解所在行业的专业知识及相关的法律法规。
内容:1. 行业背景:所在行业的发展趋势、市场现状、竞争对手等。
2. 产品知识:公司的主要产品或服务的特点、优势、销售策略等。
3. 行业规范:行业内的一些行业规范、标准化操作流程等。
4. 法律法规:涉及到公司业务的相关法律法规和政策,如安全生产法、消费者权益保护法等。
方法:由公司的高级管理人员、行业专家或市场研究人员进行专题讲座和现场案例分析。
第四阶段:职业素质培训时间:入职后三个月内目标:帮助新员工提升自我修养和职业素质,提高综合素质和团队意识。
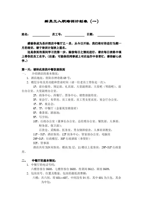
新员工入职培训计划表(一)姓名:员工号:日期:感谢你成为圣沣酒店中餐厅之一员,从今日开始,我们将对你进行为期一月的培训,请于培训计划表上签名。
这是你到传菜间学习的第一步,除按每日之情况进行,请在每日表格中填上带你的员工名字。
(注意:可能你的同事或上司在运作中非常忙,请你耐心求学。
)第一天:请持此表找中餐饮部报到一、介绍酒店的基本情况:1.酒店地址:贵阳市神奇路69号;2.楼层分布及其功能和营业时间(请一位老员工带你走一次):1F:前台接待、预定部、礼宾部、大堂副理部、大堂吧(琴韵吧)、前台办公室、大堂副理办公室。
2F:商务中心、西餐厅、票务中心、销售部接待室。
3F:宴会厅、布草房、员工食堂、员工男女更衣室、宴会厅办公室。
4F、5F:夜总会;6F、7F:中餐厅(金豪苑皇朝食府)8F:桑拿部,游泳池;9F:写字间;10F:行政办公室(董事长办公室、总经理办公室、餐饮部、人事部、财务部、保卫部);百货仓、采购部、医务室、男女倒班宿舍、人事培训教室;11F—31F:酒店客房,12F房务中心,管家部办公室、电脑房29F-31F:行政楼层。
30F行政酒郎(奉贤轩)32F:管事部酒店共有319间客房,楼高31层,11楼以上是客房,29F-31F行政套房。
二、中餐厅的基本情况:1.中餐厅的电话号码:六楼咨客台8608,七楼咨客台8688,传菜间8612,厨房8609;2.包房房号、位置及数量、包房的最低消费额:六楼:共六间,即601—607,中间没有04房,其中601为大包,其余为中包;七楼:棋牌室5间,701,702,703,705,706,普通包房一间708,豪华VIP包房即“金、玉、满、堂”。
3.了解办公室,营业台,收银台,客用电梯,客用洗手间,餐厅库房,员工通道;4.厨房结构:砧板,荷台,炒锅,上什,凉菜房,粥档,点心部,海鲜池洗碗间,厨房位置,并解释;5.上下班时间,中午休息的地方,吃饭时间,本月所上班次;6.请假程序:所有请假必须由本人亲自向当值主管以书面形式请假并批准后方可生效,拒绝类似打电话、口头请假、托人带假条等请假方式,并解释事假、病假、旷工的扣处额度;7.酒店对员工仪容仪表的要求。
新进部门员工培训计划表1. 培训目标本计划旨在帮助新进部门员工快速熟悉公司文化和业务流程,提升工作效率和团队协作能力,从而更好地适应并融入公司的工作环境。
2. 培训内容(1)公司文化培训公司历史、愿景、使命及核心价值观的介绍,让新进员工全面了解公司的发展历程和文化理念。
(2)业务流程培训部门业务流程、工作规范、主要工作内容和工作职责的介绍,让新进员工快速熟悉部门的工作内容和业务流程。
(3)专业技能培训针对部门具体岗位的专业技能培训,包括但不限于沟通与协作能力、数据分析能力、营销策划能力等方面的培训。
(4)团队协作培训团队协作的重要性、团队精神的培养以及团队协作技巧的训练,旨在帮助新进员工更好地融入部门团队,提升团队效率和凝聚力。
3. 培训方式(1)线上学习通过公司内部网络平台或者第三方学习平台,提供相关课程视频、PPT、文档等学习资料,让新进员工可以随时随地进行学习。
(2)集中培训定期组织部门内集中培训,邀请相关领域的专家或者老员工进行讲解,提供交流和互动的机会,让新进员工可以更深入地学习和了解部门业务。
4. 培训计划第一周- 公司文化培训:介绍公司的发展历程、愿景、使命和核心价值观- 部门业务流程培训:详细介绍部门的工作内容和业务流程- 沟通与协作能力培训:提升新进员工的沟通技巧和团队合作能力第二周- 专业技能培训:针对各个岗位的专业技能培训,定制化培训内容- 数据分析能力培训:提升员工的数据分析能力,提高工作的准确性和效率第三周- 营销策划能力培训:提升员工的营销策划能力,更好地服务客户和推动业务发展- 团队协作培训:让新进员工更好地融入团队,提高团队协作效率5. 培训效果评估(1)学习成绩评估每位新进员工完成相应培训内容后,需要进行考核,评估其学习成绩和掌握程度。
(2)工作表现评估培训结束后,在实际工作中对新进员工的工作表现进行评估,以检验培训效果。
6. 具体实施方案(1)培训导师安排每位新进员工都会有一位专门负责指导和辅导的培训导师,帮助新人更快地融入团队和工作。
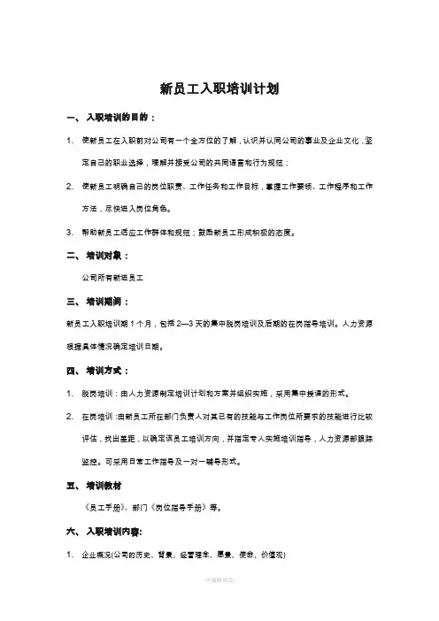
新员工入职培训计划一、入职培训的目的:1.使新员工在入职前对公司有一个全方位的了解,认识并认同公司的事业及企业文化,坚定自己的职业选择,理解并接受公司的共同语言和行为规范;2.使新员工明确自己的岗位职责、工作任务和工作目标,掌握工作要领、工作程序和工作方法,尽快进入岗位角色。
3.帮助新员工适应工作群体和规范;鼓励新员工形成积极的态度。
二、培训对象:公司所有新进员工三、培训期间:新员工入职培训期1个月,包括2—3天的集中脱岗培训及后期的在岗指导培训。
人力资源根据具体情况确定培训日期。
四、培训方式:1.脱岗培训:由人力资源制定培训计划和方案并组织实施,采用集中授课的形式。
2.在岗培训:由新员工所在部门负责人对其已有的技能与工作岗位所要求的技能进行比较评估,找出差距,以确定该员工培训方向,并指定专人实施培训指导,人力资源部跟踪监控。
可采用日常工作指导及一对一辅导形式。
五、培训教材《员工手册》、部门《岗位指导手册》等。
六、入职培训内容:1.企业概况(公司的历史、背景、经营理念、愿景、使命、价值观)2.组织结构图;3.组织所在行业概览;4.福利组合概览(如健康保险、休假、病假、退休等)5.业绩评估或绩效管理系统,即绩效评估的方式,何时,由谁来评估,总体的绩效期望6.薪酬制度:发薪日,如何发放;7.劳动合同、福利及社会保险等;8.职位或工作说明书和具体工作规范;9.员工体检日程安排和体检项目;10.职业发展信息(如潜在的晋升机会,职业通道,如何获得职业资源信息)11.员工手册、政策、程序、财务信息;12.有关公司门禁卡及徽章、钥匙、电子邮箱帐户的获取、电脑密码、电话、停车位、办公用品的使用规则等;13.内部人员的熟悉(本部门上级、下属、同事;其他部门的负责人、主要合作的同事)14.着装要求;15.公务礼仪、行为规范、商业机密、职业操守16.工作外的活动(如运动队、特殊项目等)。
七、培训考核:培训期考核分书面考核和应用考核两部分,脱岗培训以书面考核为主,在岗培训以应用考核为主,各占考核总成绩的50%。
员工入职培训计划表员工入职培训计划表
1. 入职前准备阶段
- 发送入职通知和相关材料
- 确认员工的到岗日期和时间
- 安排员工的工作空间和设备
- 准备员工的工作手册和培训资料
2. 第一天入职
- 欢迎员工并介绍公司背景和价值观
- 完成入职手续和相关文件签署
- 领取员工工作证和办公用品
- 安排员工参观公司办公区域和设施
3. 公司文化和价值观培训
- 介绍公司的使命、愿景和核心价值观
- 解释公司文化的重要性和如何贯彻实施
- 分享成功案例和公司文化建设的经验
- 鼓励员工参与公司文化活动和团队建设
4. 岗位职责和工作流程培训
- 详细介绍员工的岗位职责和工作目标
- 解释公司的工作流程和相关部门的职能
- 提供实际案例和操作指南进行培训
- 安排员工与相关部门的同事进行交流和合作
5. 专业技能培训
- 根据员工的职位需求,安排相关专业技能培训
- 提供培训材料和实践案例供员工学习
- 安排专业导师或培训师进行指导和辅导
- 定期评估员工的学习进度和能力提升情况
6. 入职培训结束
- 进行入职培训的总结和反馈收集
- 确认员工对培训计划的满意度和改进建议
- 提供继续学习和发展的机会和资源
- 安排员工与团队成员进行交流和合作
通过以上的员工入职培训计划,新员工可以更好地了解公司的文化和价值观,熟悉自己的岗位职责和工作流程,并提升专业技能。
这将有助于新员工尽快适应工作环境,提高工作效率和质量,为公司的发展做出贡献。
smt新进员工培训计划表第一阶段:入职前准备1. 新员工入职前准备为了让新员工能够尽快适应公司的文化和工作环境,我们在新员工入职前会做一些准备工作。
首先,我们会向新员工发送一份包含公司背景、组织结构、福利待遇等信息的入职准备手册。
新员工可以提前了解公司的一些基本情况,为入职做好准备。
其次,我们会安排新员工的工作岗位,确定入职后的上级领导,并给予新员工适宜的办公位置和工作环境。
第二阶段:入职培训2. 公司文化培训对于新员工来说,了解公司的文化是非常重要的。
在入职培训课程中,我们会安排专门的培训师来讲解公司的价值观、企业精神、员工行为准则等内容,帮助新员工更好地融入到公司文化中。
3. 业务知识培训针对新员工的具体岗位和工作内容,我们会安排相关领域的技术专家和老员工进行业务知识培训。
培训内容包括公司产品介绍、解决方案案例分析、行业趋势、市场分析等内容,帮助新员工尽快熟悉自己的工作内容和市场情况。
4. 岗位技能培训在岗位技能培训方面,我们会根据新员工的具体岗位要求,安排相关的技能培训课程。
例如,对于销售岗位的新员工,我们会安排销售技巧、客户沟通技巧、谈判技巧等专门的培训课程。
对于技术岗位的新员工,我们会安排技术专家进行系统的技术培训。
第三阶段:实习培训5. 实习指导对于一些需要实际操作的岗位,我们会安排新员工进行实习培训。
通过导师制的实习指导,帮助新员工快速熟悉工作流程,并能够独立完成工作任务。
6. 实际操作演练在实习培训阶段,我们还会安排实际操作演练的课程。
通过模拟真实的工作环境和场景,让新员工能够在实践中体验到企业工作的具体要求和挑战,从而提高他们的工作能力和应变能力。
7. 实习期评估在实习期结束后,我们会安排导师对新员工的工作表现进行评估。
评估结果将作为新员工是否正式入职的依据,并为新员工未来的职业发展提供参考意见。
第四阶段:跟踪指导培训8. 规定时间内定期培训入职一段时间后,公司将根据员工发展情况,规定时间内定期进行岗位技能培训、技术培训、营销技巧培训、客服技能培训、管理培训等,帮助员工不断提升自我。
新员工培训计划和方案表单一、培训目标本培训旨在帮助新员工尽快融入公司的文化和工作环境,掌握必要的技能和知识,提高工作效率和能力,促进团队合作,实现个人和公司的共同发展。
二、培训内容1. 公司概况介绍- 公司使命、愿景和价值观- 公司组织结构及各部门职能- 公司产品和服务介绍2. 岗位职责和规范- 岗位职责及工作内容- 公司规章制度及工作流程- 工作安全及环境保护3. 专业知识和技能培训- 工作所需的专业知识和技能- 公司内部工具和系统的使用- 团队合作与沟通技巧4. 个人职业发展规划- 职业规划和目标设定- 心理素质和职业素养- 自我评价和改进方法5. 知识测试及岗位实操- 对培训知识进行测试- 岗位实操演练和辅导- 拓展训练和团队建设活动三、培训时间和地点培训时间:为期两周培训地点:公司培训中心四、培训安排1. 筹备阶段- 确定培训内容和计划- 搭建培训平台和资源- 设定培训目标和评估标准2. 培训阶段- 第一周:公司概况介绍和规范培训- 第二周:专业知识技能培训和实操演练3. 考核评估- 进行知识测试和岗位实操考核- 进行个人能力评估和反馈- 制定个人职业发展规划五、培训师资1. 培训主讲人- 公司高管经理- 各部门主管- 专业培训师及外部专家2. 培训辅导员- 各部门内部培训师- 资深员工和导师六、培训方法1. 理论讲授- 通过讲座和课件介绍公司概况和规范- 通过案例分析和问题讨论提高学员的理解和思考2. 实践操作- 模拟公司实际操作流程,让学员亲自操作- 授课老师现场指导和辅导3. 互动交流- 采用小组讨论、游戏、角色扮演等形式- 提高学员的合作意识和沟通技巧七、培训考核与评估1. 知识测试- 对学员的理论知识掌握情况进行测试2. 实操考核- 对学员的操作技能和工作流程进行考核3. 能力评估- 对学员的职业素养和团队合作能力进行评估4. 反馈意见- 对学员的培训效果进行问卷调查和个人面谈- 对培训方案和方法进行总结和反馈公司新员工培训计划及方案表培训名称:新员工入职培训培训时间: 2023年3月1日 - 2023年3月15日培训地点:公司培训中心培训对象:公司新员工培训目标:帮助新员工快速融入公司文化,掌握工作技能,提高工作效率和能力培训内容:- 公司概况介绍- 岗位职责和规范- 专业知识和技能培训- 个人职业发展规划- 知识测试及岗位实操培训师资:- 公司高管经理- 各部门主管- 专业培训师及外部专家培训方法:- 理论讲授- 实践操作- 互动交流培训考核与评估:- 知识测试- 实操考核- 能力评估- 反馈意见八、培训效果跟踪和措施1. 跟踪跟进- 聘用跟踪员工练习成果 - 督导实操练习情况2. 格外搜聚- 确认培训成果情况- 范围内搜索鉴定3. 控制校准及时奖惩- 遵守密集讲课和授课- 遵守考场规则4. 奖励惩罚- 当日演习有参加者五分加分- 当日演习优胜者多给会客惊想九、管理支持与保障- 培训资源及场地的提供和保障- 组织和协调培训师资源- 监督和检查培训进度与效果- 建立培训档案和反馈机制总结新员工入职培训计划的实施,将帮助新员工更好地理解公司文化,掌握工作技能,迅速进入角色,并使其对公司作出更大贡献。
新员入职培训计划表一、基本信息1. 培训目的:新员工入职培训。
2. 培训对象:公司所有新员工。
3. 培训时间:XX年XX月XX日-XX年XX月XX日。
4. 培训地点:公司会议室。
二、培训内容1. 公司文化1. 公司愿景、使命、目标2. 公司价值观、企业文化2. 业务知识1. 公司业务概览2. 常见业务问题解答3. 岗位工作知识1. 公司组织架构2. 岗位职责、岗位工作流程3. 工作注意事项与技巧4. 个人能力提升1. 时间管理、沟通技巧、工作效率2. 团队合作、态度与责任三、讲师团队1. 公司高管:负责公司文化和业务概览的讲解。
2. 部门经理:详细介绍工作职责和业务操作。
3. 职业培训师:帮助新员工提升个人能力。
四、培训方式1. 讲解说明,师生互动,适时举例。
2. 针对实际工作问题,进行演练与模拟。
(岗位工作知识相关内容)3. 引导学员分组讨论,分享经验,提升问题解决能力。
(个人能力提升相关内容)五、培训考核1. 每个岗位设置不同的考核标准,新员工需达到对应标准方可上岗。
2. 岗位工作知识相关考核:进行操作演练并通过考核。
3. 个人能力提升相关考核:参与讨论并发表意见。
六、培训后续跟踪1. 新员工培训后,分别由所在岗位经理或人力资源经理跟踪新员工在工作中应用培训内容情况。
2. 开设新员工反馈通道,帮助了解培训情况反馈和存在问题。
(如:内部邮件或填写反馈表)3. 定期开展新员工集中疑问解答与经验分享。
七、培训效果总结1. 了解全部新员工完成培训比例及进展情况。
2. 收集并汇总学员反馈与新员工入职三个月以后的工作情况。
3. 对于培训内容进行总结分析,即时调整。
公司新成员培训计划表第一阶段:入职前培训1. 公司概况介绍- 公司的成立背景- 公司的发展历程- 公司的核心价值观和企业文化- 公司的组织架构和各部门职能2. 工作岗位介绍- 岗位职责和工作内容- 岗位所需的专业知识和技能- 岗位的工作流程和工作环境- 岗位的发展前景和晋升机会3. 公司制度和规章制度- 公司的组织管理制度- 公司的人力资源管理制度- 公司的绩效评定制度- 公司的工作纪律和行为规范第二阶段:入职后培训1. 专业知识培训- 公司产品和服务的知识- 行业发展趋势和市场竞争分析- 市场营销策略和销售技巧- 运营管理和项目实施技能2. 技能培训- 沟通与协调能力- 团队合作和领导能力- 时间管理和问题解决能力- 创新思维和决策能力3. 个人发展规划- 职业生涯规划和目标设定- 个人发展需求和弱势领域改进计划- 职业素养和综合能力提升- 培训期望和反馈意见收集第三阶段:岗位实习培训1. 岗位实习- 对新员工进行实际操作技能的培训- 完成真实工作任务和项目- 接触和熟悉公司内外部合作伙伴- 解决实际工作中遇到的问题2. 实操能力提升- 与同事协作完成项目- 练习团队合作和领导技能- 进行实战演习和模拟业务操作- 被评为优秀实习员的机会第四阶段:综合评估和总结1. 综合评估- 对新员工培训成果的综合评估- 考核新员工的知识和能力- 分析新员工的潜在发展方向- 为新员工量身定制个人发展计划2. 培训总结- 收集员工对培训的反馈意见- 分析培训效果和改进意见- 总结成功的培训经验和教训- 为下一批新员工的培训工作做准备以上是公司新成员培训计划表的内容,希望能帮助新员工快速融入公司,顺利完成新员工培训并成为公司中的一份子。
入职前新人培训计划表第一天:公司介绍与文化培训9:00am - 9:30am:公司欢迎新员工,介绍公司背景和历史9:30am - 10:30am:公司文化培训,包括价值观和使命10:30am - 11:00am:公司设施和资源介绍11:00am - 12:00pm:部门介绍,包括各个部门的职能和工作流程12:00pm - 1:00pm:午餐休息1:00pm - 3:00pm:公司政策和制度培训3:00pm - 5:00pm:团队建设活动,加强新员工之间的沟通和合作第二天:岗位技能培训9:00am - 10:00am:岗位职责和工作流程介绍10:00am - 12:00pm:技能培训课程,包括相关软件和工具的操作12:00pm - 1:00pm:午餐休息1:00pm - 3:00pm:实操演练,新员工根据所学知识进行实际操作3:00pm - 5:00pm:案例分析,对公司业务场景进行分析和讨论,加深对工作的理解第三天:团队协作培训9:00am - 10:00am:团队协作意识培训,包括沟通技巧和团队合作10:00am - 12:00pm:团队建设活动,加强新员工之间的团队意识和协作能力12:00pm - 1:00pm:午餐休息1:00pm - 3:00pm:岗位协作培训,了解不同岗位之间的协作流程和要求3:00pm - 5:00pm:知识分享和交流,让新员工对公司业务有更深入的了解第四天:公司产品和服务培训9:00am - 10:00am:产品和服务介绍,了解公司主要的产品和服务10:00am - 12:00pm:市场需求分析,了解目标客户和竞争对手12:00pm - 1:00pm:午餐休息1:00pm - 3:00pm:销售技巧培训,包括客户沟通技巧和销售流程3:00pm - 5:00pm:行业趋势分析,了解行业发展动向和前景第五天:个人职业发展规划培训9:00am - 10:00am:职业规划介绍,了解公司对员工的职业规划支持10:00am - 12:00pm:个人发展规划指导,帮助新员工制定个人职业发展计划12:00pm - 1:00pm:午餐休息1:00pm - 3:00pm:个人成长分享交流,老员工分享个人成长经验和心得3:00pm - 5:00pm:个人规划总结,新员工总结个人职业规划并做出展望第六天:总结回顾和考核9:00am - 10:00am:培训总结回顾,新员工针对培训内容进行总结和回顾10:00am - 12:00pm:入职考核,公司对新员工进行入职考核12:00pm - 1:00pm:午餐休息1:00pm - 3:00pm:反馈与讨论,公司对新员工的考核结果进行反馈和讨论3:00pm - 5:00pm:结业仪式,公司对新员工进行结业仪式,祝贺他们顺利完成培训以上是针对新人入职前的培训计划安排,希望能够给新员工带来全面的了解和支持,帮助他们尽快融入公司工作,并为个人职业发展规划打下扎实的基础。
新员工培训计划表新员工培训计划表1一、目的:为使新进员工尽快适应公司发展环境,进入岗位角色,适应公司业务发展的需要;同时配合员工职业发展规划,为公司进一步储备核心人才,特制订新进员工培养计划。
二、培养对象:入职12个月及以下,符合公司发展方向,认同企业文化的新员工。
三、培养方式:1、职业引导人引领。
2、教育培训:由公司、其他部门(兄弟公司)组织的公共培训、由行政部代表公司进行的岗前培训、由用人部门组织的岗位培训、由厂家进行的业务培训以及各类拓展活动。
3、有计划的、系统性考核。
4、规划员工职业发展计划。
四、具体培养实施㈠职业引导人制度 1、目的:⑴使新员工快速融入公司,了解组织环境,认同企业文化,尽快进入岗位角色。
⑵增强公司核心骨干作为职业引导人的荣誉感,提高职业引导人组织管理能力,为培养公司管理干部队伍储备人才。
⑶增强员工之间的配合与协作精神,建立良好的合作氛围。
2、根据新员工专业、将来的岗位、个性等不同特点,公司须为其合理安排职业引导人。
3、在1—3个月的试用期内,职业引导人负责在工作过程中对新员工进行知识和业务的教授。
4、新员工入职时,应由该岗位所在部门负责人,根据岗位情况从本部门骨干中确定符合任职条件的职业引导人,报行政部。
5、行政部对入职引导人任职资格进行确认,由行政部人员对其进行培训,让其了解入入职引导人制度和工作方法。
㈡培训课程安排岗前培训应于员工入职后三天内进行。
岗位培训由各部门在当月的培训工作中落实。
五、新员工在被培养过程中应完成的工作任务㈠主动完成的工作:1、入职第一周新员工需写一份周感想,不少于300字提交所属部门及行政部;2、入职满一个月,员工需填写《新员工首月跟进计划》,其中对公司的建议部份不得少于300字提交所属部门及行政部。
3、入职满2个月提前5天,新员工应写一份不少于500字的工作总结提交所属部门及行政部。
4、入职满3个月提前5天,新员工应写一份不少于800字的试用期工作总结及报告提交所属部门及行政部。
新人入职培训计划表模板公司名称:______________________部门:______________________培训日期:______________________培训目的:为新员工提供必要的岗位技能培训和公司文化传达,使其尽快融入公司,提高工作效率。
培训内容:第一天:上午:9:00-9:30:公司简介- 公司历史沿革- 公司业务范围- 公司组织架构和主要部门介绍9:30-10:30:岗位职责与规章制度- 岗位职责介绍- 公司规章制度及员工行为准则- 安全生产制度10:30-10:45:茶歇10:45-12:00:公司文化- 公司价值观- 公司使命与愿景- 团队合作精神下午:14:00-15:30:工作流程与工具使用- 工作流程介绍- 各部门配合与沟通- 常用办公软件使用15:30-15:45:茶歇15:45-17:00:个人发展规划- 职业素养培训- 个人职业路径规划第二天:上午:9:00-10:30:产品知识及销售技巧- 公司产品介绍- 销售技巧培训10:30-10:45:茶歇10:45-12:00:客户服务与沟通技巧- 客户服务理念- 有效沟通技巧下午:14:00-16:00:团队合作与领导力培养- 团队合作意识- 领导力培养与团队建设16:00-16:15:茶歇16:15-17:00:培训总结及交流- 对培训内容的总结与反馈- 解答新员工提出的问题备注:1. 培训结束后,将为新员工安排导师,并进行实际操作指导和内部培训。
2. 培训过程中,要求员工认真听讲,及时提出问题,并积极参与讨论互动。
培训负责人:__________________ 日期:__________________公司盖章:__________________。
新员工入职培训计划表
制表人:XXX时间:20XX.12.12
培训的纪律要求:
1、不可迟到、早退,不得请事假(特殊情况除外),擅自缺席,视为自动离职。
2、进入培训场所,禁止吸烟,不得吃东西,不可大声喧哗。
3、见到上司要主动打招呼,对上司要服从,不可当面顶撞。
4、培训时要保持安静,不可窃窃私语,注意力要集中。
5、培训中同事之间要互相谦让、友爱,不可发生争执、打架;不能拉邦结派,一切不利于团结的事,一律禁止。
6、培训期间必须爱护公共财物,故意损坏公共财物者除照价赔偿外,还将视情况处罚
7、培训时应认真听课,作好笔记,不得做与培训无关的事。
新员工入职培训计划
一、入职培训的目的:
1.使新员工在入职前对公司有一个全方位的了解,认识并认同公司的事业及企业文化,坚
定自己的职业选择,理解并接受公司的共同语言和行为规范;
2.使新员工明确自己的岗位职责、工作任务和工作目标,掌握工作要领、工作程序和工作
方法,尽快进入岗位角色。
3.帮助新员工适应工作群体和规范;鼓励新员工形成积极的态度。
二、培训对象:
公司所有新进员工
三、培训期间:
新员工入职培训期1个月,包括2—3天的集中脱岗培训及后期的在岗指导培训。
人力资源根据具体情况确定培训日期。
四、培训方式:
1.脱岗培训:由人力资源制定培训计划和方案并组织实施,采用集中授课的形式。
2.在岗培训:由新员工所在部门负责人对其已有的技能与工作岗位所要求的技能进行比较
评估,找出差距,以确定该员工培训方向,并指定专人实施培训指导,人力资源部跟踪监控。
可采用日常工作指导及一对一辅导形式。
五、培训教材
《员工手册》、部门《岗位指导手册》等。
六、入职培训内容:
1.企业概况(公司的历史、背景、经营理念、愿景、使命、价值观)
2.组织结构图;
3.组织所在行业概览;
4.福利组合概览(如健康保险、休假、病假、退休等)
5.业绩评估或绩效管理系统,即绩效评估的方式,何时,由谁来评估,总体的绩效期望
6.薪酬制度:发薪日,如何发放;
7.劳动合同、福利及社会保险等;
8.职位或工作说明书和具体工作规范;
9.员工体检日程安排和体检项目;
10.职业发展信息(如潜在的晋升机会,职业通道,如何获得职业资源信息)
11.员工手册、政策、程序、财务信息;
12.有关公司门禁卡及徽章、钥匙、电子邮箱帐户的获取、电脑密码、电话、停车位、办公
用品的使用规则等;
13.内部人员的熟悉(本部门上级、下属、同事;其他部门的负责人、主要合作的同事)
14.着装要求;
15.公务礼仪、行为规范、商业机密、职业操守
16.工作外的活动(如运动队、特殊项目等)。
七、培训考核:
培训期考核分书面考核和应用考核两部分,脱岗培训以书面考核为主,在岗培训以应用考核为主,各占考核总成绩的50%。
书面考核考题由各位授课教师提供,人力资源部统一印制考卷;应用考核通过观察测试等手段考查受训员工在实际工作中对培训知识或技巧的应用及业绩行为的改善,由其所在部门的领导、同事及人力资源部共同鉴定。
八、效果评估:
人力资源部与新员工所在部门通过与学员、教师、部门培训负责人直接交流,并制定一系列书面调查表进行培训后的跟踪了解,逐步减少培训方向和内容的偏差,改进培训方式,以使培训更加富有成效并达到预期目标。
九、培训工作流程:
1.人力资源部根据各部门的人力需求计划统筹进人指标及进人时间,根据新入职员工的规
模情况确定培训时间并拟定培训具体方案;并填写《新员工脱岗培训计划书》报送人力资源中心及相关部门;
2.人力资源部负责与各相关部门协调,作好培训全过程的组织管理工作,包括经费申请、
人员协调组织、场地的安排布置、课程的调整及进度推进、培训质量的监控保证以及培训效果的考核评估等;
3.人力资源部负责在每期培训结束当日对学员进行反馈调查,填写《新员工入职培训反馈
意见表》,并根据学员意见七日内给出对该课程及授课教师的改进参考意见汇总学员反馈表送授课教师参阅;
4.授课教师在七日内拿出改进方案并填写《教师反馈信息表》交人力资源部审议;
5.人力资源部在新员工集中脱产培训结束后一周内,提交该期培训的总结分析报告,报总
裁审阅;
6.新员工集中脱产培训结束后,分配至相关部门岗位接受上岗指导培训(在岗培训),由
各部门负责人指定指导教师实施培训并于培训结束时填写《新员工在岗培训记录表》报人力资源与知识管理部;
7.人力资源与知识管理部在新员工接受上岗引导培训期间,应不定期派专人实施跟踪指导
和监控,并通过一系列的观察测试手段考查受训者在实际工作中对培训知识和技巧的运用以及行为的改善情况,综合、统计、分析培训为企业业务成长带来的影响和回报的大小,以评估培训结果,调整培训策略和培训方法。
附录:1、员工培训报告表
2、员工培训报告书
3、新员工培训成绩评核表
4、员工培训档案
5、员工培训反馈信息
6、员工培训考核表
7、员工培训需求调查表
8、在职培训技能计划申请表
9、年度培训情况统计表
总经理主办单位
总经理经(副)理主办单位副总经理厂(副)长
新员工培训成绩评核表
总经理:经理:评核者:
员工培训档案
编号:人力资源部制
员工培训反馈信息
员工培训考核表
培训名称:本表登记各课程成绩
记录表
员工培训需求调查表
部门:_____________填表日期:_____ 年_____ 月_____日
填表说明:
1.所列内容仅供参考,在同意的项目栏打√,还可列出自己需要的内容;
2.请您根据您所在部门员工的需求填写此表
3. 如篇幅有限,必要时可另附纸说明。
谢谢您的合作。