农药的环境毒理学-上课
- 格式:ppt
- 大小:1005.50 KB
- 文档页数:34
第九章农药环境毒理第一节绪论随着人类环保意识日益增强,现在人们评价一种农药的应用价值不再局限于它对作物敌害的防治效果和提高作物产量的经济效益,更着重于有无损害环境质量的社会效益。
学习本章的目的:第一,要以一分为二的观点去了解农药的应用价值。
必需知悉在农业生产过程中施用农药保护作物获取丰产有其正面效益,但使用不当,不但发生药害,引起人畜中毒,更会污染环境,损害人类生存的生活质量的负面效应。
第二,通过知识的积累,探索如何科学地,合理的使用农药,既能发挥农药的积极作用,又能避免或消除它的消极作用。
有人认为近世纪内农药将被彻底淘汰,这种结论可能为期过早,但合理安全的使用农药恰是在人们面前需认真考虑的问题。
一、农药的残留毒性问题有些化合物由于理化性质的特点,当施放入环境中不会很快降解消失,而持留于环境中有较长时间。
农药也不例外,随着农药种类不断增多,人们发现或因它的结构特点(如含芳香环类)难于降解,或因它的行为特点(如内吸性、轭合和结合性)消失缓慢。
因而出现了一些持留性强的农药品种。
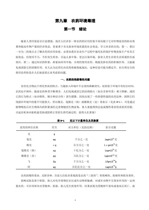
固然它们残留在环境中的量不可能很大,常以微克,毫微克(纳)或微微克(皮)来表示(见表9-1)。
可是通过植物吸收后在生物体内的积累或经过食物链的生物富集,使人畜能得到会造成慢性毒害的亚致死剂量,引起有机体内脏机能受损或阻碍正常的生理代谢过程,值得人们重视!表9-1 克以下计量单位及其换算采用的单位名称代号对主单位(克的比例)折合克数克g毫克mg 千分之一克1mg=10-3克微克μg 百万分之一克1μg=10-6克毫微克(纳)ng 十亿分之一克1ng=10-9克微微克(皮)pg 万亿分之一克1pg=10-12克飞fg 千万分之一克1fg=10-15g阿ag 百亿亿分之一克1ag=10-18g农药的慢性毒害,式样多种。
目前人们较多重视的是农药“三致性”,即致畸性、致癌性和致突变性。
致畸试验是基于胚胎、胎儿对化学毒物往往比成年动物更敏感,对成年动物不呈毒害作用的一定剂量农药,可在母体内对受精卵、胚胎、胎儿发生致毒作用。