练习题库--管理会计体系
- 格式:doc
- 大小:2.33 MB
- 文档页数:62
1.下列会计子系统中,能够履行管理会计“考核评价经营业绩”职能的是:( B )A.预测决策会计B.规划控制会计C.对外报告会计D.责任会计3.在现代企业会计系统中,管理会计又可称为:( D )A.算呆帐的报帐型会计B.外部会计C.算活帐的经营型会计D.责任会计5.下列各项中,不属于管理会计基本职能的是:( B )A.参与经营决策B.对外报告经营成果C.规划经营目标D.考核评价经营业绩1.将全部成本分为固定成本、变动成本和混合成本所采用的分类标志是( D )A.成本核算目标 B.成本的可辨认性C.成本的经济用途 D.成本的性态2.阶梯式混合成本又可称为( A )A.半固定成本B.半变动成本C.延期变动成本 D.曲线变动成本4.当相关系数r等于+l时,表明成本与业务量之间的关系是( A )A.基本正相关 B.完全正相关C.完全无关 D.基本无关7.下列项目中,只能在发生当期予以补偿、不可能递延到下期的成本是( B )A.直接成本 B.间接成本C.产品成本 D.期间成本10.在应用高低点法进行成本性态分析时,选择高点坐标的依据是( D )A.最高的业务量 B.最高的成本C.最高的业务量和对应的成本 D.最高的业务量或最高的成本3.下列各种混合成本可以用模型bxay+=表示的是( C )A.半固定成本 B.延伸变动成本C.半变动成本 D.阶梯式变动成本16. 在采用一元直线回归法进行成本性态分析时,如果业务量(X)与成本(Y)完全呈正相关,即成本性态模型完全可以用Y=a+bx表示,则相关系数(r)的值必然( )A.趋近于+1B.等于+1C.等于零D.等于-123.同一时期内同一成本项目在不同企业之间具有不同的性态,这是因为由于相关范围的存在而使得成本具有( B )的特点。
A.暂时性 B.相对性C.可转化性 D.变动性1.下列各项中,能构成变动成本法产品成本内容的是( D )A.变动成本 B.固定成本C.生产成本 D.变动生产成本5.已知1998年某企业按变动成本法计算的营业利润为13500元,假定1999年年销量与1998年相同,产品单价及成本水平都不变,但产量有所提高。
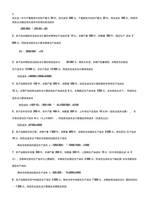
1、某企业一年中产量最高月份的产量为50 件,混合成本800 元,产量最低月份的产量为35件,混合成本500 元,则使用高低点法确定混合成本中的单位变动成本(800-500)/(50-35)=202、某产品本期按完全成本法计算的本期单位产品成本是14元,本期产量500件,销售量400 件,固定生产成本2 000 元,则按变动成本法计算本期单位产品成本14-(2000/500)=103、某产品本期按变动成本法计算的销货成本为50 000 元,期初无存货,本期产销量相等,本期发生的固定生产成本为15 000 元,非生产成本13 000 元,则按完全成本法计算销货成本销货成本=50000+15000=650004、某产品期初存货100 件,本期产量500 件,销售量500 件。
按完全成本法计算的期初存货单位产品成本13 元,本期产品按变动成本法计算的单位产品成本是9 元,本期固定生产成本是1500 元,在先进先出法下,则按完全成本法计算销货成本销货成本=100*13+ (500-100)* (9+1500/500)=61005、某产品年初存货200件,本年产量400件,销售量500 件。
上年单位产品成本10元/件(按完全成本法算),本年单位变动生产成本8 元(与上年相同),则按变动成本法计算确定销货成本(先进先出法)销货成本=8*500=40006、某产品期初存货为零,本期产量1 000 件,销售量800件,本期发生的固定生产成本5 000 元,单位变动生产成本10 元,则完全成本法下期末存货吸收的固定生产成本期末存货吸收的固定生产成本=(1000-800)*(5000/1000)=10007、某产品期初存货量300件,本期产量200件,销售量200 件,上期单位产品成本15元(其中单位固定成本4元),本期单位变动生产成本与上期相同,本期发生的固定生产成本 2 000 元。
则求完全成本法下确定期末存货吸收的固定生产成本期末存货吸收的固定生产成本=(300-200 )*4+2000=24008、某产品期初存货中的固定生产成本5 000 元,期末存货中的固定生产成本7 000 元,本期按变动成本法计算的利润为- 1 200 元,则按完全成本法计算确定本期营业利润9要求:(1)用高低点法分解混合成本b=(26000-20000”(150-100)=120a=20000-(100*120)=8000 y=bx-a=120x+8000(2)假定下年计划产量500件,要求预测下年的混合成本总额。
管理会计练习题及答案一、单项选择题1. 管理会计的主要作用是()A. 为外部投资者提供财务信息B. 为内部管理层提供决策支持C. 为政府提供税收依据D. 为银行提供贷款依据答案:B2. 成本-体积-利润(CVP)分析中,利润的计算公式为()A. 利润 = 销售收入 - 固定成本B. 利润 = 销售收入 - 变动成本 - 固定成本C. 利润 = 销售收入 - 总成本D. 利润 = 变动成本 - 固定成本答案:B3. 标准成本与实际成本的差异称为()A. 成本差异B. 预算差异C. 利润差异D. 收入差异答案:A二、多项选择题1. 以下哪些属于管理会计的职能?()A. 成本控制B. 预算编制C. 财务报告D. 投资决策分析E. 税务筹划答案:A, B, D2. 以下哪些因素会影响企业的保本点?()A. 固定成本B. 变动成本C. 销售价格D. 销售量E. 企业规模答案:A, B, C, D三、判断题1. 管理会计信息只对企业内部管理层有用,对外部用户没有价值。
()答案:错误2. 管理会计中的成本-体积-利润(CVP)分析可以帮助企业确定保本点。
()答案:正确四、简答题1. 简述管理会计与财务会计的区别。
答案:管理会计与财务会计的主要区别在于服务对象、信息的时效性、信息的精确度、信息的保密性以及信息的用途。
管理会计主要服务于企业内部管理层,提供及时、灵活、保密的决策支持信息;而财务会计则主要服务于企业外部用户,如投资者、债权人等,提供定期、标准化、公开的财务报告。
五、计算题1. 某企业生产一种产品,其固定成本为100,000元,单位变动成本为50元,产品的销售价格为100元。
请计算该企业的保本点销售量。
答案:保本点销售量 = 固定成本 / (销售价格 - 单位变动成本)= 100,000 / (100 - 50) = 2,000件六、案例分析题1. 某公司计划推出一款新产品,预计固定成本为500,000元,单位变动成本为200元,产品的销售价格为500元。
第一章一、单项选择题1.管理会计的服务对象侧重于( B )A政府机关 B企业内部的管理人员C投资者 D债权人2.现代管理会计体系形成于( D )A本世纪初 B本世纪60年代C本世纪40年代 D本世纪50年代3.体现管理会计与财务会计相关联的是( D )A遵守公认的会计原则 B核算程序上比较固定 C信息特征及载体 D资料来源4.管理会计于财务会计的联系表现在( C )A.服务对象相同B.信息特征相同C.基本信息同源D.均须负法律责任二、多项选择题1.下列论述正确的是( A C D )A管理会计是企业会计的一个重要领域B管理会计是对外报告会计C现代管理会计以服务于企业提高经济效益为核心D管理会计越来越广泛的应用许多现代数学方法E管理会计主要描述过去2.管理会计的职能有( B C D E )A报告 B组织 C控制 D评价 E规划3.下列各项属于管理会计的基本内容的有( A B C D )A管理会计基础 B规划与决策会计 C控制与业绩评价会计 D责任会计 E成本会计三、判断题1.管理会计的对象在时间上更侧重于过去的已发生的经济活动及其发出的信息。
×2.控制与业绩评价会计是对即将发生和已经发生的经济活动进行调节和控制。
√3.与财务会计相比,管理会计使用的方法更为灵活多样。
√4.管理会计与财务会计核算的原始资料完全不同。
×第二章一、单项选择题1.企业的生产经营能力一旦形成,在短期内难以作重大改变。
属于这种经营能力成本的是( A )A约束性固定成本 B酌量性固定成本 C重置成本 D沉没成本2.按照成本与产量之间的依存关系,可以把成本一般划分为( C )A相关成本和非相关成本 B制造成本和非制造成本 C固定成本和变动成本 D直接成本和间接成本3.企业根据经营方针,由高阶层领导确定一定期间的预算额而形成的成本,称之为( B )A约束性固定成本 B酌量性固定成本 C混合成本 D变动成本4.在应用高低点法进行混合成本分解时,选择高点坐标的依据是( A )A最高的业务量 B最高的成本 C最高的业务量和最低的成本 D最高的业务量或最低的成本5.某企业只生产一种产品,月计划销售600件,单位变动成本6元,月固定成本1000元,欲实现利润1640元,则单价应为( D )A16.40 B14.60 C10.60 D10.406.阶梯式混合成本又可称为( A )A半固定成本 B半变动成本 C延期变动成本 D曲线式成本7.在混合成本的分解过程中,在历史资料分析法的具体应用方法中,计算结果最为精确的方法是( C )A高低点法 B散布图法 C回归直线法 D账户分析法8.利用布点图法进行成本分解时,目测直线与纵轴相交的点的纵坐标代表( B )A变动成本总额 B固定成本总额 C单位变动成本 D单位固定成本9.在相关范围内,其单位成本不随业务量的变动而变动的成本是( B )A.固定成本B.变动成本C.混合成本D.不确定10.某企业每月生产零件数在3000件以内时,需要化验员4名;在此基础上,每增加产量1000件,需要增加1名化验员。
管理会计练习二一、判断题1. 如果变动成本率为 50%,固定成本总额为 600 万元,则保本点的销售额为 400 万元。
()2. 在其它因素不变的条件下,目标利润的变动,会引起保本点和保利点发生相应的变动。
()3.如果产品的单价与变动成本上升的百分比相等,其它因素不变, 则保本销售量上升。
()4. 单一品种下,保本点的销售额随贡献边际率的上升而下降。
( )5. 只有当贡献边际大于固定成本时,企业才会有利润,但两者差额越大,利润就越小。
()6. 安全边际越大,保本作业率越小,企业经营越不安全。
( )7. 由于固定成本的总额无法变动,因此只能通过提高产品产量和降低单位成本来增加企业的利润。
( ) 8.当企业贡献边际率等于固定成本时 , 企业就处于保本状态 ( )9 在多品种条件下 ,若整个企业利润为零 , 则说明各产品均已达到保本状态 ( ) 10. 安全边际率与保本作业率的关系是 , 安全边际率 -1= 保本作业率。
( )单项选择题A. 变动成本线和销售收入线B. 固定成本线和销售收入线4. 在单一品种条件下 , 盈亏临界点的销售量计算是以(1.利润是贡献边际和()的差额 A .变动成本 B. 固定成本总额 C. 销售收入D.成本总额2.贡献边际率和变动成本率)。
A. 反方向变化B. 同方向变化C. 同比例变化D.反比例变化3. 用图解法确定产品保本点时, 保本点是保本图中()的交点。
C. 总成本线和销售收入线D. 变动成本线和总成本线)。
C. 固定成本除以安全边际率D. 固定成本除以安全边际5. 某产品的单位变动成本30 元,最大销售量20万件,单价50 元,目标利润300 万元,则固定成本应 ( )。
A. 不高于120 万元B. 不高于100 万元C. 不低于120 万元D. 不低于100 万元6.某产品销售量为5 000件,单位变动成本10 元,固定成本总额30 000元,税后目标利润12 000 元,所得税率40%,则保证税后目标利润实现的单价为( )。
管理会计练习题库含参考答案1、在财务会计中,应当将销售费用归属于下列各项中的A、制造费用B、加工成本C、非生产成本D、主要成本答案:C2、编制零基预算的出发点是A、历史上费用的最好水平B、国内外同行业费用水平C、零D、基期的费用水平答案:C3、下列哪种成本为无关成本A、可避免成本B、增量成本C、专属成本D、沉没成本答案:D4、在内部转移价格的各种类型中,采用()时,产品的供需双方可以采用不同的转移价格。
A、成本价格B、市场价格C、双重内部转移价格D、协商价格答案:C5、下列措施中,既能提高安全边际又不会降低保本点的是A、压缩固定成本开支B、提高单价C、增加销售量D、降低单位变动成本答案:C6、设某企业生产某种半成品2000件,完成一定加工工序后,可以立即出售,也可以进一步深加工之后再出售,如果立即出售,每件售价15元,若深加工后出售,售价为24元,但要多付深加工成本9500元,则立即出售的机会成本为A、48000B、38500C、30000D、18000答案:B7、下列各项中,不属于传统预算方法的是A、增量预算B、弹性预算C、固定预算D、定期预算答案:B8、管理会计正式形成和发展于A、20世纪初50年代B、20世纪初C、20世纪初D、20世纪80年代答案:A9、在西方会计的发展史上,第一次提出“管理会计”术语是在()年。
A、1932B、1902C、1922D、1912答案:D10、管理会计的最终目的是A、使企业价值最大化B、使企业利润最大化C、实现企业最佳经济效益D、实现企业的社会效益答案:C11、一般来说,资产项目中不随销售收入变化而变化的项目A、货币资金B、无形资产C、存货D、应收账款答案:B12、对于任何一个成本中心来说,其责任成本应等于该中心的()A、产品成本B、固定成本之和C、不可控成本之和D、可控成本之和答案:D13、单位固定成本在相关范围内的变动规律为A、随业务量的增加而增加B、随业务量的增加而减少C、不随业务量的变动D、单位固定成本的不变性答案:B14、标准式混合成本又称为A、半固定成本B、延期变动成本C、半固定成本D、曲线式成本答案:A15、固定制造费用的实际金额与预算金额之间的差额称为A、效率差异B、耗费差异C、闲置能量差异D、能量差异答案:B16、混合成本分解方法中最直观的是A、高低点法B、账务分析法C、散布图法D、回归分析法答案:C17、以下哪些方面属于管理会计与财务会计的区别A、目标B、信息特征D、基本信息答案:B18、直接人工预算的编制主要由()负责A、财务部门B、物资供应部门C、生产部门或劳动人事部门D、销售部门答案:C19、预测分析的内容不包括A、所得税预测B、销售预测C、资金需要预测D、利润预测答案:A20、为排除业务量因素的影响,在管理会计中,反应变动成本水平的指标一般是指A、变动成本率B、变动成本总额C、变动成本的总额与单位成本额D、单位变动成本答案:D21、下列各项中,属于责任会计主体的项目是()A、产品成本B、责任中心C、管理部门D、生产部门答案:B22、长安公司2010年只生产A产品,单价为35元/件,单位变动成本为10元/件,全年固定成本总额为50000元,当年生产量为12000件,则该公司生产A产品保本额A、45000B、65000C、75000D、7000023、下列项目中,能够克服固定预算方法缺点的是A、固定预算B、弹性预算C、零基预算D、滚动预算答案:B24、在下列各项中,与传统的财务会计相对立概念而存在的是A、现代会计B、管理会计C、管理会计学D、企业会计答案:C25、由同质的成本动因组成的成本费用是指()A、作业中心B、作业链C、成本库D、作业答案:C26、当差额为()全部成本法下税前会计利润大于变动成本法下税前利润。
《管理会计》练习题及参考答案一、选择题1.下列各项中,属于划分传统管理会计和现代管理会计两个阶段时间标志的是( C )A.19世纪90年代 B.20世纪20年代 C.20世纪50年代 D.20世纪70年代2.在财务会计中,销售费用的正确归属是( D )A.制造费用 B.主要成本 C.加工成本 D.非制造成本3.某企业年如借得50000元贷款,10年期,年利率12%,每年末等额偿还。
已知年金现值系数(P/A,12%,10)=5.6502,则每年应付金额为( A )元。
A.8849 B.5000 C.6000 D.282514.在普通年金终值系数的基础上,期数加1,系数减1所得结果,在数值上等于( B )。
A.普通年金现值系数 B.即付年金终值系数C.普通年金终值系数 D.即付年金现值系数5. 在前后各期产量和成本水平均不变的条件下,若本期完全成本法计算下的利润小于变动成本法计算下的利润,则意味着(D )A.本期生产量大于本期销售量 B.本期生产量等于本期销售量C.期末存货量大于期初存货量 D.期末存货量小于期初存货量6. 下列各项中,各类项目投资都会发生的现金流出是( B )。
A.建设投资 B.固定资产投资 C.无形资产投资 D.流动资金投资7.下列有关贡献边际率与其它指标关系的表达式中,唯一正确的是( B )A.贡献边际率+保本作业率=1 B.贡献边际率+变动成本率=1C.贡献边际率+安全边际率=1 D.贡献边际率+危险率=18. 已知某企业的销售收入为10000元,固定成本为2200元,保本作业率为40%。
在此情况下,该企业可实现利润是( C )A.1800元 B.2300元 C.3300元 D.3800元9. 如果产品的单价与单位变动成本的变动率相同,其他因素不变,则保本量( C )A.不变 B.上升 C.下降 D.不确定10.某投资项目原始投资额为100万元,使用寿命10年,已知该项目第10年的经营净现金流量为25万元,期满处置固定资产残值收入及回收流动资金共8万元,则该投资项目第10年的净现金流量为( C )万元。
管理会计练习题一、单项选择题1、管理会计又称“内部会计”,是因为它与财务会计的()。
A.最终奋斗目标不同B.工作的具体目标不同C.工作主体的层次不同D.工作的程序不同2、在利用高低点法进行成本性态分析时,高低点的选择标准是()。
A.自变量业务量的高低B.因变量成本的高低C.变动成本总额D.单位固定成本3、某产品的销售单价为8元/件,单位贡献毛益是4元/件,固定成本为10000元,目标利润时20100元,所得税率33%,则实现目标利润的销售额为()。
A.60000元B.80000元C.50000元D.40000元4、下列情况中,亏损产品应停产的是()。
A.该产品的单位变动成本小于其单价B.该产品的单位贡献毛益大于零C.该产品的贡献毛益率小于零D.该产品的收入大于其变动成本5、某材料的年需要量为3000件,每件购价20元,每次订货的订货成本为10元;储存成本中的变动成本为每件6元、固定成本为500元。
则其经济订货量为()。
A.80件B.141件C.100件D.200件6、某厂预算产量为10000件,固定性制造费用预算为5000元,单位产品人工小时为1小时,本年实际生产了12000件产品,实际固定性制造费用分配率为0.5元/工时,单位产品人工小时为1小时,则固定性制造费用耗费差异为()。
A.0元B.1000元(有利)C.1200元(不利)D.1000元(不利)7、从管理会计来看,成本计算不能停留于为计算而计算,要着眼于把成本计算和()很好地结合起来A.成本分析B.成本预测C.成本控制D.成本计划8、若某企业对甲产品的投资额为100000元,期望的投资报酬率为20%,本年固定成本为50000元,共生产40000件甲产品。
甲产品的单位变动成本为4元,则如果该企业采用变动成本加成定价法,甲产品的单价应为()。
A.5元B.6元C.6.65元D.5.75元9、下列因素下降时,会导致保本点上升的因素为()。
A.销售单价B.单位变动成本C.固定成本D.销售量10、关于目标成本,下列说法不正确的是()。
11财管专业管理会计练习题一、单项选择1、在相关范围内,不随产量变动而变动的是()。
A.单位产品成本 B.单位变动生产成本C.固定制造费用总额 D.单位固定制造费用2、完全成本法和变动成本法对()费用的处理方法相同,只是在计入损益表的位置和补偿途径方面有形式上的区别。
A.销售B.财务C.管理D.固定性制造3、()是分解混合成本诸方法中最为简便的一种,同时也是相关决策分析中应用比较广泛的一种。
A高低点法 B账户分析法 C回归直线法 D工程分析法4、()成本在决策中属于无关成本A边际 B沉没C专属 D机会5、造成“某期按变动成本法与按完全成本法确定的营业净利润不相等”的根本原因是()A两种方法对固定性制造费用的处理方式不同B两种方法计入当期损益表的固定生产成本的水平不同C两种方法计算销售收入的方法不同D两种方法将营业费用计入当期损益表的方式不同6、某企业只生产一种产品,2009年初的存货是40000元,期末存货是0元。
在这种情况下,按完全成本法确定营业净利润比按变动成本法确定的营业利润()。
A、小B、大C、相等D、不确定7、将全部成本分为固定成本、变动成本和混合成本所采用的分类标志是()A 成本的目标B 成本的可辨认性C 成本的经济用途D 成本的性态8、有关产品是否进行深加工决策中,深加工前的半成品成本属于()A 估算成本B 重置成本C 机会成本D 沉没成本9、企业去年生产某亏损产品的贡献边际3000元,固定成本是1000元,假定今年其他条件不变,但生产该产品的设备可对外出租,一年的增加收入为()时,应停产该种产品。
A 2001元B 3100元C 1999元D 2900元10、如果某长期投资项目的原始总投资与投资总额之间存在数量差异,则意味着该项目一定()A 存在流动资金投资B 存在资本化利息C 采取分次投入方式D 采取一次投入方式11、下列表述中不正确的是()A 净现值等于0 ,说明此时的贴现率为内部收益率B 净现值大于0,该他投资方案可行D 净现值是未来报酬的总现值与初始投资额现值之差12、编制全面预算的基础是()A 生产预算B 销售预算C 直接材料预算D 直接人工预算13、零基预算的编制基础是()A 零B 基期的费用水平C 国内外同行业费用水平 D历史上费用的最好水平14、如果某期按变动成本法计算的营业利润为5 000元,该期产量为2 000件,销售量为1 000件,期初存货为零,固定性制造费用总额为2 000元,则按完全成本法计算的营业利润为( )。
《管理会计》练习题精选答案《管理会计》练习题第2章变动成本法一、计算与核算题1.A企业为只生产单一产品的企业,2008年各月的电费支出与产量的有关数据如表2-1所示。
表2—1要求:(1)试分别采用高低点法和回归直线法对电费这一混合成本进行分解。
(2)根据回归直线法的分解结果预测2009年1月的电费支出,假定2009年1月计划量为l700件。
解:(1)①高低点法分解设用电费和产量之间的关系为y=a+bx,其中y为电费,x为产量根据表2-1资料,可求得b=(7250-4250)/(1800-900)≈3.33将低点数据和b带入y=a+bx得,4250=a+3.33×900a≈1253可得,y=1253+3.33x②回归直线法分解设用电费和产量之间的关系为y=a+bx,其中y为电费,x为产量由回归直线法原理可知,nx b y a∑∑-=,∑∑∑∑∑--=22)(x x n y x xy n b根据表2-1资料,可得出求解a,b的数据如表2-1ab=(12×101283750-16800×70325)/(12×24390000-16800×16800)≈3.25a=(70325-3.25×16800)/12≈1310.41表2-1a根据表2-1a资料,得b=(12×101283750-16800×70325)/(12×24390000-16800×16800)≈3.25a=(70325-3.25×16800)/12≈1310.42可得方程:y=1310.42+3.25x(2)将2009年1月计划量为l700件代入方程,得,y=1310.42+3.25×1700=6835.42当产量为1700时,电费y=6835.42(元)2.公司生产一种产品,2007年和2008年的有关资料如表2—3所示。
管理会计练习题及答案一、选择题1. 管理会计与财务会计的主要区别在于:A. 管理会计只关注成本控制B. 管理会计提供的信息只供内部使用C. 管理会计不遵循会计准则D. 管理会计不涉及财务报告答案:B2. 以下哪项不是管理会计的职能?A. 成本分析B. 预算编制C. 财务报告D. 决策支持答案:C3. 标准成本与实际成本之间的差异被称为:A. 直接成本差异B. 间接成本差异C. 成本差异D. 预算差异答案:C4. 以下哪种方法用于确定最优生产批量?A. 经济订货量模型B. 标准成本法C. 预算控制D. 直接成本法答案:A5. 以下哪项是管理会计中的责任会计?A. 成本中心B. 利润中心C. 投资中心D. 所有以上选项答案:D二、判断题1. 管理会计只关注短期决策。
(错误)2. 管理会计提供的信息可以用于外部报告。
(错误)3. 管理会计可以为企业提供定量和定性的信息。
(正确)4. 管理会计的目的是帮助管理层进行决策。
(正确)5. 管理会计不涉及成本控制。
(错误)三、简答题1. 简述管理会计与财务会计的不同点。
答:管理会计与财务会计的不同点主要体现在目的、信息使用者、信息类型、报告周期、遵循的准则等方面。
管理会计主要为内部管理层提供决策支持,信息类型更注重预测和控制,报告周期灵活,不严格遵循会计准则。
而财务会计主要为外部利益相关者提供信息,信息类型以历史成本为基础,报告周期固定,严格遵循会计准则。
2. 什么是成本-体积-利润分析(CVP分析)?答:成本-体积-利润分析是一种管理会计工具,用于分析不同成本结构下,销售量和售价对企业利润的影响。
通过CVP分析,企业可以确定盈亏平衡点,即企业不盈不亏时的销售量,以及如何通过调整销售策略和成本控制来提高利润。
四、计算题1. 某公司生产一种产品,其标准成本为每单位10元,包括直接材料3元,直接人工4元,变动制造费用2元,固定制造费用1元。
本月实际生产了1000单位,实际成本为11元每单位,包括直接材料3.2元,直接人工3.8元,变动制造费用2.5元,固定制造费用1.5元。
课堂练习及作业1、某企业连续两年生产一种产品,生产量两年分别为:30000件和24000件,销售量两年分别为20000件和30000件,单价为15元,单位变动成本为5元,固定制造费用180000元,销售及管理费用25000,假定销售及管理费用全部固定,存货计价采用先进先出法。
用变动成本法和完全成本法计算税前净利。
件和160000件,单价为5元,单位变动成本为3元,固定制造费用150000元,销售及管理费用中固定费用为65000,销售及管理费用中变动费用为销售收入的5%,存货计价采用先进先出法,分别用变动成本法和完全成本法计算税前净利。
②=(10000-8000)×(50+300000/10000)③=8000×50+3000004、某公司生产H产品,年生产能力120 000台。
当年产销量100 000台,售价116元,总成本8 600 000元,其中变动成本6 000 000元,固定成本2 600 000元。
要求:计算H产品单位成本与销售利润。
5、某公司生产机床,每台售价10 000元,单位变动成本6 000元,固定成本总额800 000元,当年生产销售1 000台。
6、某产品单价18元,单位变动成本10元,固定成本10000元,分别用上述三种方法求保本点。
7、某公司生产经营A、B两种产品,固定成本为80000元,(其中A产品专属部分10000元,B产品专属部分12000元),两种产品的单位标准工时分别为18小时和22小时,单价分别为60元和90元,单位变动成本分别为40元和50元,计算保本点。
8940元,销量900件。
B产品单价60元,单位变动成本36元,销量1800件。
计算盈亏临界点。
11、某公司固定成本1000元,生产三种产品。
A产品单价10元/件,单位变动成本5元,销售额比重50%。
B产品单价5元/件,单位变动成本3元,销售额比重30%。
C产品单价8元/件,单位变动成本6元,销售额比重20%。
《管理会计》练习题一、单项选择题1.确定盈亏临界点是( B)的核心。
A.成本性态分析法 B.本·量·利分析法C.边际分析法 D.折现的现金流量法2.企业生产经营预算通常是在( A )的基础上进行的。
A.销售预测 B.现金预算 C.生产预算 D.产品成本预算3.下列费用中,属于酌量性固定成本的是:( B )A.房屋及设备的租金 B.广告费C.行政管理人员的薪酬D.不动产税4.管理会计重在( D )。
A.反映过去 B.反映现在C.历史陈述 D.面向未来5.在单位式盈亏临界图中,产品销售价格线与( A )的交点即为盈亏临界点。
A.单位成本线 B.单位固定成本 C.单位变动成本线 D.利润线6.在短期经营决策中,企业接受特殊价格追加订货的原因是买方出价高于( C )。
A.正常价格 B.单位产品成本 C.单位变动成本 D.单位固定成本7.现代管理会计的对象是(A )。
A.现金流动 B.资产C.营运资产 D.流动资产8.某产品的固定成本总额35 000元,单位变动生产成本15元,单位变动非生产成本3元,产品的单位变动成本率30%,则该产品的保本量是( B )台。
A.50000 B.834 C.1000 D.7789.在短期经营决策中,企业接受特殊价格追加订货的原因是买方出价高于( C )。
A.正常价格 B.单位产品成本 C.单位变动成本 D.单位固定成本10.财务会计主要是通过( D )为企业外部的各种社会集团服务。
A.原始凭证 B.记账凭证C.会计凭证 D.定期财务会计报表11.( B )是指一切成本都可以按其性态划分为固定成本和变动成本。
A.货币时间价值假设 B.成本性态可分假设C.会计实体假设 D.会计分期假设12.假设某厂有剩余生产能力1 000机器小时,有四种产品甲、乙、丙、丁,它们的单位贡献毛益分别为4元、6元、8元和10元,生产一件产品所需的机器小时各为4小时、5小时、6小时和7小时,则该厂应增产的产品是( D )。
第一章管理会计概论一、单项选择题1.下列各项目中,不属于管理会计基本职能的是。
DA.计划 B.评介 C.控制 D.核算经营成果2.管理会计的服务侧重于。
DA.股东B.外部集团C.债权人D.企业内部的经营管理3.下列项目中,不属于管理会计系统能够提供的信息是。
BA.相对精确的信息B.全面精确的信息C.及时的信息D.相关的信息4.管理会计与财务会计的关系是。
BA.起源相同、目标不同B.目标相同、基本信息同源C.基本信息不同源、服务对象交叉D.服务对象交叉、概念相同5.“价值差量论”认为管理会计研究的“差量”问题不包括。
AA.数量差量B.价值差量 C.实物差量 D.劳动差量6.管理会计提供信息的质量特征中,是指同一企业不同时期应使用的规则、程序和方法,其目的在于使企业本身各个年度的管理会计信息能够相互可比。
BA.准确性B.一贯性C.相关性D.及时性二、多项选择题1.下列各项中属于管理会计与财务会计的区别的是。
ABEA.会计主体不同B.基本职能不同C.起源不同D.目标不同E.计算方法不同2.狭义管理会计的核心内容为:。
ACDA.以企业为主体活动B.以市场为主体活动C.企业管理当局的管理目标服务D.是一个信息系统E.为股东、债权人、制度制定机构及税务等非管理机构服务3.理论界对管理会计的对象有观点。
ABCA.现金流动论B.价值差量论C.资金总运动论D.信息论E.系统论4.在以成本控制为特征的管理会计阶段,管理会计的主要内容包括。
ABE A.标准成本B.预算控制C.考核和评价D.决策E.差异分析5.在以预测、决策为特征的管理会计阶段,管理会计的主要内容包括。
ABCDE A.预算B.控制C.预测D.考核和评价E.决策第二章变动成本法一、单项选择题1.将全部成本分为固定成本、变动成本和混合成本所采用的分类标志是。
D A.成本的目标B.成本的可辨认性C.成本的经济用途D.成本的性态2.在历史资料分析法的具体应用方法中,计算结果最为精确的方法是。
管理会计练习题(含答案)一、单选题(共70题,每题1分,共70分)1、某公司为扩大产品生产线需要投资600万元,其中银行借款300万元,筹资成本为6%;发行公司债券筹集资金150万元,资本成本为10%;普通股筹集资金150万元,资本成本为8%,则该项目的投资最低报酬率为( )。
A、7%B、8%C、7.5%D、8.5%正确答案:C2、当其它条件不变时,与利润同方向变动的因素是( )。
A、固定成本B、变动成本C、产品结构D、产品单价正确答案:D3、因实施某项具体方案而引起的成本称为( )。
A、增量成本B、联合成本C、专属成本D、机会成本正确答案:A4、为更便捷地编制现金预算,可在制造费用预算总额中扣除的项目是( )。
A、间接材料B、水电费C、间接人工D、折旧费正确答案:D5、在进行保利分析之前,首先要确定企业( ),然后再根据保利分析的基本方法测算实现目标利润的销售量。
A、计划期应达到的目标利润B、单位边际贡献C、盈亏临界点销售量D、安全边际正确答案:A6、下列各项中,不属于一般意义上的责任中心的是( )。
A、投资中心B、分析中心C、利润中心D、成本中心正确答案:B7、生产能力无法转移时,以下属于亏损产品应当停产的情形的是( )。
A、该亏损产品的单价大于其单位变动成本B、该亏损产品的单位边际贡献大于零C、该亏损产品的边际贡献总额大于零D、该亏损产品的单位变动成本大于其单价正确答案:D8、按照现行市场价格购买功能与某项现有资产相同或相似的资产所需要支付的成本是( )。
A、机会成本B、专属成本C、重置成本D、增量成本正确答案:C9、正常的标准成本是( )。
A、选定某一基本年度的成本数据作为标准B、根据企业正常的开工情况、正常的工作效率以及正常的价格水平来确定的标准成本C、一种历史成本D、以现有的技术、设备,在最好的经营管理条件下所发生的成本水平作为标准正确答案:B10、变动成本法把本期发生的固定性制造费用全部列作( )。
管理会计练习题第⼀章总论⼀、单项选择题1.在会计发展史上,第⼀次提出“管理会计”术语是()年。
A 1902B 1912C 1922D 19322.下列()概念不是建⽴在成本性态可分假设之上的。
A贡献⽑益 B 完全成本 C 本量利分析 D 标准成本差异分析3.下列说法正确的是()。
A管理会计是经营管理型会计,财务会计是报告型会计B 管理会计是报告型会计,财务会计是经营管理型会计C 管理会计为对外报告会计D 财务会计为对内报告会计4.管理会计不要求()的信息。
A相对精确 B 及时 C 绝对精确 D 相关5.管理会计与财务会计的关系是()。
A起源相同、⽬标不同 B ⽬标相同、基本信息同源C 基本信息不同源、服务对象交叉D 服务对象交叉、概念相同⼆、多项选择题1.狭义管理会计的核⼼内容为()。
A以企业为主体活动 B 为企业管理当局的⽬标服务C 为股东、债权⼈制度机构及⾮税务等⾮管理机构服务D 是⼀个信息系统,包括⽤来结实实际计划所必须的货币性和⾮货币性信息E 内容上,既包括财务会计,⼜包括成本会计和财务管理2.⼴义管理会计的核⼼内容为()。
A以企业为主体活动 B 为企业管理当局的⽬标服务C 为股东、债权⼈制度机构及⾮税务等⾮管理机构服务D 是⼀个信息系统,包括⽤来结实实际计划所必须的货币性和⾮货币性信息E 内容上,既包括财务会计,⼜包括成本会计和财务管理3.管理会计的基本职能包括()。
A规划 B 评价 C 控制 D 预测 E 决策三、判断题1.管理会计和财务会计同属于现代会计的两⼤分⽀,因此,两者在信息特征及信息载体、⽅法体系及观念取向等⽅⾯是⼀致的。
()2.管理会计的最终⽬标是提⾼企业的经济效益。
()3.管理会计的作⽤时效不仅限于分析过去,⽽且还能控制现在和预测规划未来。
()4.管理会计受会计准则、会计制度的制约,同时企业亦可根据管理的实际情况和需要情况。
()第⼆章成本性态与变动成本法⼀、单选题1.将全部成本划分为固定成本、变动成本和混合成本所采⽤的分类标志是()A.成本的⽬标B.成本的可辨认性C.成本的经济⽤途D.成本性态2.将全部成本划分为制造成本和⾮制造成本所采⽤的分类标志是()A.成本的⽬标B.成本的可辨认性C.成本的经济⽤途D.成本性态3. 房屋和机器设备的折旧⼀般属于()A变动成本 B 固定成本 C 混合成本 D 半变动成本4.区别完全成本法与变动成本法在计算产品⽣产成本时主要差异在()A.变动制造费⽤B.变动摊销及管理费⽤C.固定制造费⽤D.固定推销及管理费⽤5.变动成本法下的产品成本是指()A.固定⽣产成本B.变动⽣产成本C.固定⾮⽣产成本D.变动⾮⽣产成本6.具体应⽤时,变动成本法损益表的中间指标是()A.贡献⽑益B.营业贡献⽑益C.营业⽑利D.营业成本7.在变动成本法下,固定成本作为期间成本()转化为存货成本或销货成本。
课堂练习及作业1、某企业连续两年生产一种产品,生产量两年分别为:30000件和24000件,销售量两年分别为20000件和30000件,单价为15元,单位变动成本为5元,固定制造费用180000元,销售及管理费用25000,假定销售及管理费用全部固定,存货计价采用先进先出法。
用变动成本法和完全成本法计算税前净利。
件和160000件,单价为5元,单位变动成本为3元,固定制造费用150000元,销售及管理费用中固定费用为65000,销售及管理费用中变动费用为销售收入的5%,存货计价采用先进先出法,分别用变动成本法和完全成本法计算税前净利。
②=(10000-8000)×(50+300000/10000)③=8000×50+3000004、某公司生产H产品,年生产能力120000台。
当年产销量100000台,售价116元,总成本8600000元,其中变动成本6000000元,固定成本2600000元。
要求:计算H产品单位成本与销售利润。
5、某公司生产机床,每台售价10000元,单位变动成本6000元,固定成本总额800000元,当年生产销售1000台。
6、某产品单价18元,单位变动成本10元,固定成本10000元,分别用上述三种方法求保本点。
7、某公司生产经营A、B两种产品,固定成本为80000元,(其中A产品专属部分10000元,B产品专属部分12000元),两种产品的单位标准工时分别为18小时和22小时,单价分别为60元和90元,单位变动成本分别为40元和50元,计算保本点。
8940元,销量900件。
B产品单价60元,单位变动成本36元,销量1800件。
计算盈亏临界点。
11、某公司固定成本1000元,生产三种产品。
A产品单价10元/件,单位变动成本5元,销售额比重50%。
B产品单价5元/件,单位变动成本3元,销售额比重30%。
C产品单价8元/件,单位变动成本6元,销售额比重20%。
练习题库:《关于全面推进管理会计体系建设的指导意见》系列解读随机显示题型:判断单选多选习题模式试卷模式打印扫描二维码,手机看题库第1部分判断题题号:QHX016269 所属课程:《关于全面推进管理会计体系建设的指导意见》系列解读1. 地方财政部门主管辖区内的会计人员培训工作,因此要举办各类的培训班。
A、对B、错您的答案√ 正确正确答案:A解析:地方财政部门主管辖区内的会计人员培训工作,因此要举办各类的培训班。
具体来讲,这4类培训班是:会计技术资格考试辅导班;注册会计师考试辅导班;后续教育培训班;高级管理会计人才培训等。
题号:QHX016261 所属课程:《关于全面推进管理会计体系建设的指导意见》系列解读2. 20世纪20-50年代间,管理会计完成了从“为产品定价提供信息”到“为企业经营管理决策提供信息”的转变。
A、对B、错您的答案√ 正确正确答案:A解析: 20世纪20-50年代间,管理会计完成了从“为产品定价提供信息”到“为企业经营管理决策提供信息”的转变,由成本计算、标准成本制度、预算控制发展到管理控制与决策阶段。
题号:QHX016265 所属课程:《关于全面推进管理会计体系建设的指导意见》系列解读3. 管理会计应用指引是对应用环境、管理会计活动、工具方法和信息报告的总结、提炼。
A、对B、错您的答案√ 正确正确答案:B解析:管理会计应用指引是对管理会计工具方法进行系统梳理,告诉单位这些工具方法是什么、怎么用、有哪些优缺点、运用环境、如何选择、预计效果等内容。
题号:QHX016263 所属课程:《关于全面推进管理会计体系建设的指导意见》系列解读4. 管理会计基本指引的作用与企业会计准则相似,是对管理会计普遍规律和基本认识的总结升华,是解决各类问题的处理依据。
A、对B、错您的答案√ 正确正确答案:B解析:不同于企业会计准则基本准则,管理会计基本指引只是对管理会计普遍规律和基本认识的总结升华,并不对应用指引中未做出描述的新问题提供处理依据。
题号:QHX016260 所属课程:《关于全面推进管理会计体系建设的指导意见》系列解读5. 财务共享是指本地区各单位将相同的财务职能予以集中,由一个相对独立的财务机构来行使,即各单位共享一个机构的财务服务。
A、对B、错您的答案√ 正确正确答案:B解析:财务共享是指企业(集团)将下属单位相同的财务职能予以集中,由一个相对独立的财务机构来行使,即各单位共享一个机构的财务服务。
题号:QHX016264 所属课程:《关于全面推进管理会计体系建设的指导意见》系列解读6. 《指导意见》指出,大型企业和企业集团应该充分利用专业化分工和信息技术优势,建立财务共享服务中心,加快会计职能转变和管理会计工作的有效开展。
A、对B、错您的答案√ 正确正确答案:B解析:《指导意见》指出,鼓励大型企业和企业集团充分利用专业化分工和信息技术优势,建立财务共享服务中心,加快会计职能转变和管理会计工作的有效开展。
但是,是否有必要建立财务共享服务中心,各单位应依据本单位实际情况确定,同时,财务共享服务中心并不等同于管理会计信息系统。
题号:QHX016267 所属课程:《关于全面推进管理会计体系建设的指导意见》系列解读7. 有关会计团体为管理会计咨询服务市场建章立制,加强管理会计服务业宏观管理,支持管理会计服务市场行业组织建设,加强对管理会计服务市场需求的引导和培育,不断拓展管理会计服务发展的新空间。
A、对B、错您的答案√ 正确正确答案:B解析:各级财政机关为管理会计咨询服务市场建章立制,加强管理会计服务业宏观管理,支持管理会计服务市场行业组织建设,加强对管理会计服务市场需求的引导和培育,不断拓展管理会计服务发展的新空间。
有关会计团体要积极引导加强管理会计咨询服务市场自律建设。
题号:QHX016270 所属课程:《关于全面推进管理会计体系建设的指导意见》系列解读8. 目前我国掌握管理会计知识和技能的学生供给不足,鼓励高校加强管理会计人才培养。
A、对B、错您的答案√ 正确正确答案:A解析:掌握管理会计知识和技能的学生供给不足,无法满足单位对管理会计人才的需求,鼓励高校加强管理会计人才培养。
第2部分单选题题号:QHX016279 所属课程:《关于全面推进管理会计体系建设的指导意见》系列解读9. 现今国家大力支持管理会计咨询服务市场发展,需要积极培育其市场需求,()对管理会计的需求是管理会计咨询服务市场发展的最大驱动力。
A、单位B、个人C、会计团体D、政府您的答案√ 正确正确答案:A解析:现今国家大力支持管理会计咨询服务市场发展,需要积极培育其市场需求,单位对管理会计的需求是管理会计咨询服务市场发展的最大驱动力。
题号:QHX016277 所属课程:《关于全面推进管理会计体系建设的指导意见》系列解读10. 建立管理会计(),为单位提供直观的参考借鉴,是管理会计指引体系指导实践的重要内容和有效途径,也是管理会计体系建设区别于企业会计准则体系建设的一大特色。
A、研究基地B、案例库C、实践基地D、研发中心您的答案√ 正确正确答案:B解析:建立管理会计案例库,为单位提供直观的参考借鉴,是管理会计指引体系指导实践的重要内容和有效途径,也是管理会计体系建设区别于企业会计准则体系建设的一大特色。
题号:QHX016283 所属课程:《关于全面推进管理会计体系建设的指导意见》系列解读11. “4+1”的管理会计有机发展模式的基础是()。
A、理论B、人才C、信息化D、服务您的答案√ 正确正确答案:A解析: 4+1体系:理论为基础,指引为保障,人才是关键,信息化是支撑,管理咨询是外部支持。
题号:QHX016273 所属课程:《关于全面推进管理会计体系建设的指导意见》系列解读12. ()是管理会计的成本决策与财务控制阶段,强调加强内部管理,提高生产效率,以降低成本、费用,获取最大限度的利润。
A、20世纪20-50年代B、20世纪50-80年代C、20世纪90年代至今D、本世纪初您的答案√ 正确正确答案:A解析: 20世纪20年代-50年代的成本决策与财务控制阶段。
20 世纪初,生产专业化、社会化程度的提高以及竞争日益激烈使得企业强烈地意识到,要想在竞争中生存和发展,必须加强内部管理,提高生产效率,以降低成本、费用,获取最大限度的利润。
题号:QHX016282 所属课程:《关于全面推进管理会计体系建设的指导意见》系列解读13. 高级会计资格考试侧重于()。
A、成本核算、成本管理等B、管理会计工具方法的应用C、考核战略决策能力等管理会计综合应用能力D、为单位提供管理会计咨询服务所需能力的考查您的答案√ 正确正确答案:C解析:高级会计资格考试侧重于考核战略决策能力等管理会计综合应用能力。
题号:QHX016272 所属课程:《关于全面推进管理会计体系建设的指导意见》系列解读14. 1922年,()的名称首次被提出来。
A、管理会计B、预算管理C、标准成本D、作业成本法您的答案√ 正确正确答案:A解析: 1922年,奎因坦斯在其《管理会计:财务管理入门》一书中首次提出“管理会计”的名称。
题号:QHX016278 所属课程:《关于全面推进管理会计体系建设的指导意见》系列解读15. 会计服务业作为市场经济体系的(),作为国际通用商业语言,是投资者比较不同投资机会的重要依据。
A、主导B、可有可无的部分C、补充D、基础设施您的答案√ 正确正确答案:D解析:会计服务业作为市场经济体系的“基础设施”,作为国际通用商业语言,是投资者比较不同投资机会的重要依据,财务报表事实上成为一种全球化资源分配的决策依据,引导资金流动的指挥棒。
题号:QHX016281 所属课程:《关于全面推进管理会计体系建设的指导意见》系列解读16. 各单位应根据单位经营特点、管理要求等具体情况,结合管理会计指引,建立健全适用于本单位的管理会计(),达到提升单位价值创造力的目的。
A、会计工具B、会计流程C、应用手册D、报表格式您的答案√ 正确正确答案:C解析:各单位应根据单位经营特点、管理要求等具体情况,结合管理会计指引,建立健全适用于本单位的管理会计应用手册,达到提升单位价值创造力的目的。
第3部分多选题题号:QHX016287 所属课程:《关于全面推进管理会计体系建设的指导意见》系列解读17. 《关于全面推进管理会计体系建设的指导意见》提出,管理会计指引体系的设计框架应该要形成()的有机发展模式。
A、以管理会计的普遍规律为基础B、以管理会计基本指引为统领C、以管理会计应用指引为具体指导D、以管理会计准则为指导E、以管理会计案例示范为补充系列解读18. 身处现今的信息社会,以坚实的大数据为基础,推进管理会计信息系统建设,是保障()等更加高效、顺畅地运行和开展,有效支撑管理会计应用的时代要求。
A、全面预算管理B、资金集中管理C、成本控制D、客户满意度E、绩效评价系列解读19. 案例库是对国内外管理会计经验的总结提炼,是实例示范。
案例库分为()。
A、行业应用案例B、单位应用案例C、整体应用案例D、会计工具应用案例E、专项应用案例查看答案题号:QHX016291 所属课程:《关于全面推进管理会计体系建设的指导意见》系列解读20. 信息安全是面向管理会计的信息系统建设中不容忽视的重要方面。
要确保信息安全,必须将相关信息按性质分类,并根据信息安全的要求主要做到()。
A、保密性B、完整性C、可用性D、可控性E、不可否认性传输、处理和存储的各个环节中不泄露给非授权者。
二是完整性,即信息在存储和传输过程中,不被非法修改和破坏,以确保信息的真实性。
三是可用性,即授权者可以根据需要,及时获得所需的信息。
四是可控性,即信息和信息系统时刻处于合法所有者或使用者的有效掌握与控制之下。
五是不可否认性,即保证所有信息行为人都不可能否认或抵赖曾经完成的操作。
题号:QHX016290 所属课程:《关于全面推进管理会计体系建设的指导意见》系列解读21. 现今我国各单位常用的管理会计信息系统包括()等。
A、预算系统B、管理系统C、平衡计分卡系统D、经济增加值系统E、作业成本管理系统系列解读22. 下面有关管理会计体系建设的表述正确的有()。
A、理论研究是基础B、人才培养是关键C、信息化是支撑D、咨询服务是外部支持E、企业是主体系列解读23. 广大会计理论研究工作者,应当结合中国管理会计实际,超越单纯“就管理会计论管理会计”的局限,融合(),开展跨学科的管理会计研究,形成中国特色管理会计理论体系。
A、多重主题B、多重背景C、多重理论D、多重框架E、多重维度系列解读24. 《指导意见》提出将管理会计知识纳入相关工作,包括()。
A、将管理会计知识纳入会计人员和注册会计师继续教育B、纳入大中型企事业单位总会计师素质提升工程C、将管理会计知识适当融入初、中级会计人员考核D、向会计人员普及管理会计工具的应用E、纳入会计领军(后备)人才培养体系练习题库:企业内部控制规范体系实施中相关问题解释随机显示题型:判断单选多选习题模式试卷模式打印扫描二维码,手机看题库第1部分判断题题号:QHX017145 所属课程:企业内部控制规范体系实施中相关问题解释1. 企业可独立开展内控评价工作,也可委托不承担本企业内控审计的中介机构协助开展。