原材料采用计划成本法的核算共28页文档
- 格式:ppt
- 大小:2.86 MB
- 文档页数:28
计划成本法下原材料的核算一、计划成本法的概念计划成本法是以制定计划或预算为基础,通过对计划和实际成本进行比较,实现对企业成本管理的一种方法。
计划成本法分为静态成本法和动态成本法,静态成本法指企业在编制预算时,根据各项成本因素的影响编制成本计划,以后实际成本按照成本计划进行核算;动态成本法则侧重于对成本因素的变化进行跟踪管理。
二、原材料成本核算方法原材料是指用于制造产品的原始物资,如金属、木料、水泥、玻璃等。
成本核算是企业管理中非常关键的一部分,其中原材料成本核算是企业成本核算中重要的一环。
原材料成本核算有以下几种方法:1.加权平均法加权平均法是指在计算原材料平均成本时,根据每次购入原材料的价格和数量,计算出加权平均价格。
具体计算方法如下:先把每次购材料的数量和价格相乘,再将各次购材料的数量和价格乘积总和除以材料总量即可得到平均成本。
例如:某公司一年内每次进货的原材料数量与单价如下表所示:进货次数数量单价1 2000 502 2500 553 3000 60总量=2000+2500+3000=7500,总金额=2000*50+2500*55+3000*60=372500 每单位成本=372500/7500=49.67元2.先进先出法先进先出法为先购进的原材料也就是进货日期较早的材料,优先出售,也是对库存成本的重要影响。
计算方法是将先进的原材料视为先出售,这种方法的好处是可以保证生产使用的原材料尽可能新鲜,而库存中的原材料的老化腐化问题就收到了一定程度的控制。
不过,对于库存量大而又杂乱的公司,这种方法则会使成本核算变得十分复杂。
例如:某公司一年内进货了几批不同进货价格的原材料,数量和单价如下表所示,在公司完成了销售之后,需要进行材料成本的核算:进货次数数量单价1 300 482 500 503 800 524 1000 54总量=300+500+800+1000=2600,总金额=300*48+500*50+800*52+1000*54=139800元销售出去了2000单位的原材料,按照先进先出原则的计算方式如下:已销售出的补给量单价300(先进的)48元500(次先进的)50元1000(再次先进的)54元总成本=300*48+500*50+1000*54=97600元3.标准成本法标准成本法是根据行业经验和规范制定的成本标准,一般是参考产品的初始生产时的物价或者认可的生产工艺标准。
计划成本法下原材料的核算首先,计划用量的确定是指根据预测的生产计划和产品配方,确定每种产品所需的原材料用量。
这一步骤需要结合市场需求、产品质量要求以及生产工艺等因素进行综合分析,对原材料的需求进行合理的预测。
同时,还需要考虑到库存管理的原则,保证原材料的供应和使用之间的配合,以避免出现过剩或者缺货的情况。
其次,标准价格的确定是指为每种原材料确定一个合理的标准价格,用于计算计划成本。
标准价格可以根据市场行情、供需情况以及供应商的报价等因素来确定。
这一步骤还需要考虑到原材料的质量和性能,以及供应商的信誉和交货能力等因素,确保所确定的标准价格是合理的。
最后,计划成本的计算是根据计划用量和标准价格,计算每种原材料的计划成本。
计划成本可以分为直接材料成本和间接材料成本两部分。
直接材料成本是指与产品直接相关的原材料的成本,包括与产品直接相关的成本,如原材料直接投入产品中的成本。
间接材料成本是指与产品间接相关的原材料的成本,例如生产过程中使用到的辅助材料的成本。
计划成本的计算可以通过以下公式进行:计划成本=计划用量×标准价格其中,计划用量是指预计生产产品所需的原材料数量,标准价格是指原材料的合理价格。
在计算计划成本时,还需要根据实际情况进行调整,例如考虑到原材料的损耗率、库存成本、运输成本等因素,以确保计算结果更加准确。
总之,计划成本法下原材料的核算是一个复杂的过程,需要综合考虑市场需求、产品质量要求以及生产工艺等因素,并结合标准价格,通过计划用量进行计算。
这一过程对于企业的成本控制和经营决策具有重要意义,可以帮助企业优化成本结构,提高生产效益。
计划成本法下原材料的核算计划成本法是一种以计划成本为基础,完成后以实际费用与计划费用的差异来进行成本核算的方法。
这种方法的特点是既能预测成本,又能正确反映实际成本。
原材料是制造产品中必须用到的重要成本组成部分,因此,采用计划成本法核算原材料的成本非常重要。
下面将介绍计划成本法下原材料的核算方法。
一、计划成本的确定计划成本是指依照某种基准制定出来的在一定时期内,按照一定的量和价格,所需付出的经济代价。
对于原材料成本的计划,首先需要确定原材料的名称、规格、数量和价格。
可以通过市场价格的调查,或者通过历史数据的分析来确定原材料的价格。
同时,还需要考虑到物价的波动等因素,合理地估计出原材料价格的趋势和变化。
二、实际材料成本的计算实际材料成本是指在实际实施过程中,采购所需的原材料数量和价格的总和。
基本上,实际材料成本分为两个方面:一是实际采购原材料的数量和价格,二是原材料的运输和储存费用。
1. 实际采购的原材料数量和价格在实际采购原材料时,需要考虑到原材料的实际需求以及供应商提供的实际价格。
同时,还需要考虑到采购方式、采购期限、信用等因素。
在实际采购中,还需要注意及时更新原材料价格的信息,以及与供应商保持良好的合作关系,以获得更好的优惠价格。
2. 原材料的运输和储存费用采购原材料后,还需要进行运输和储存。
在采购过程中,需要考虑到这些附加成本的影响。
这些成本包括运输费用、仓储费用以及保险费用等。
这些费用应该合理分配,按照实际情况进行计算和核算。
三、差异分析差异分析是计划成本法下评价成本管控的重要方法。
差异分析的基本思路是:通过比较实际成本和计划成本的差异,查找出问题所在,制定相应的控制措施。
在原材料成本的差异分析中,需要分别分析采购量、采购价格、运输储存费用等方面的差异,并分析它们的原因。
具体来说,可以从以下几个方面进行差异分析:1. 比较实际采购数量和计划采购数量的差异,分析其原因,并制定相应的控制措施。
原材料的计划成本怎么核算
原材料的计划成本怎么核算
(一)原材料按计划成本计价的核算特点:
原材料按计划成本计价方法进行核算,是指原材料的日常收发及结存无论是总分类核算还是明细分类核算,均按计划成本计价.
(二)科目设置:
需要设置原材料,物资采购,材料成本差异科目进行核算
计划成本的组成项目及其内容应与实际成本相一致.购入原材料的计划成本是根据各项原材料的进价以及供应地点远近等因素,按组成原材料的实际成本项目计算的.
原材料是指企业在生产过程中经过加工改变其形态或性质并构成产品主要实体的各种原料、主要材料和外购半成品,以及不构成产品实体但有助于产品形成的辅助材料.原材料具体包括原料及主要材料、辅助材料、外购半成品(外购件)、修理用备件(备品备件)、包装材料、燃料等.原材料的日常收发及结存可以采用实际成本核算,也可以采用计划成本核算.
1。
企业采用计划成本核算原材料
在企业的生产经营活动中,原材料是不可或缺的重要资源。
对于企业来说,如
何有效地管理和核算原材料成本,是提高经营效益和竞争力的关键之一。
在这方面,企业可以采用计划成本核算原材料的方法,以实现对原材料成本的有效控制和管理。
首先,企业可以通过制定原材料采购计划来实施计划成本核算。
通过对市场需
求和生产计划的分析,企业可以确定所需的原材料种类和数量,并制定相应的采购计划。
在采购计划中,企业需要考虑原材料的价格、质量、交货期等因素,以确保原材料的供应能够满足生产需求,并且在成本可控范围内。
其次,企业可以通过建立标准成本体系来实施计划成本核算。
标准成本是企业
在一定生产条件下,按照一定的技术标准和成本指标,预先确定的单位产品成本。
通过建立标准成本体系,企业可以对原材料的消耗量、成本价格等进行预先核算,以便及时发现和纠正生产过程中的成本偏差,从而实现对原材料成本的有效控制。
此外,企业还可以通过实施成本控制措施来实施计划成本核算。
在生产经营过
程中,企业可以采取一系列措施,如加强原材料的库存管理、优化生产工艺、提高生产效率等,以降低原材料的实际成本。
通过实施这些成本控制措施,企业可以有效地控制原材料成本,提高生产效率,从而提高企业的竞争力。
总之,企业采用计划成本核算原材料,是实现对原材料成本有效控制和管理的
重要手段。
通过制定原材料采购计划、建立标准成本体系、实施成本控制措施等方法,企业可以有效地控制原材料成本,提高生产效率,从而提高企业的经营效益和竞争力。
希望企业能够重视原材料成本核算工作,不断完善管理体系,实现经济效益和社会效益的双赢。
材料按方案本钱核算材料按方案本钱核算资料:某工厂为增值税一般纳税人,原材料按方案本钱核算。
该企业2023年7月初“原材料”科目为借方余额135000元,“材料本钱差异”科目为借方余额11961.40元。
7月份发生经济业务如下:1、4日,上月甲企业发来的在途A材料已到达并验收入库,该批材料实际本钱75400元,方案本钱77700元。
2、10日,向乙企业采购A材料,价款110000元,增值税18700元,运杂费1600元〔其中运费1000元,运费的增值税额按7%扣除,下同〕,货款130300元已用银行存款支付。
材料已验收入库,方案本钱为110000元。
3、12日,向甲企业购入A材料,价款150000元,增值税25500元,该企业已代垫运杂费2000元〔其中运费1300元〕。
企业签发并承兑一张面值为177500元、一个月到期的.商业汇票结算材料款项,该材料已验收入库,方案本钱为160000元。
4、15日,向丙企业采购B材料4000千克,价款为150000元,增值税25500元,该企业已代垫运杂费2400元〔其中运费1400元〕。
货款共177900元已用银行存款支付,材料尚未收到。
5、25日,向丙企业购置的B材料已运达,实际验收入库3930千克,短缺70千克属定额内合理损耗。
B材料方案单位本钱为38元。
6、26日,按照合同规定,向丁企业预付购料款50000元,已开出转账支票支付。
7、28日,向丙企业采购B材料,价款为100000元,增值税17000元,该企业已代垫运杂费1800元〔其中运费1000元〕。
货款共118800元已用银行汇票支付,材料尚未收到。
8、31日,向乙企业采购A材料,发票账单等已收到,材料价款为60000元,增值税为10200元,运杂费为900元〔其中运费600元〕。
材料已验收入库,方案本钱为60000元,货款尚未支付。
9、31日,根据发料凭证汇总表,本月领用材料的方案本钱为538000元,其中:消费领用396000元,车间管理部门领用45000元,厂部管理部门领用67000元,销售部门领用30000元。
材料采用计划成本核算时,材料的收发及结存,无论总分类核算还是明细分类核算,均按照计划成本计价。
使用的会计科目有“原材料”、“材料采购”、“材料成本差异”等。
1.支付货款,确定实际采购成本借:材料采购【实际成本】应交税费—应交增值税(进项税额)贷:银行存款(应付票据)2.验收入库借:原材料等【计划成本】贷:材料采购3.结转入库材料成本差异:计算:实际成本-计划成本=差异金额(+超支差异;-节约差异)会计分录:借:材料采购贷:材料成本差异【节约差异】或借:材料成本差异【超支差异】贷:材料采购3.发出存货并分配应负担的材料成本差异:(1)发出材料借:生产成本制造费用管理费用等贷:原材料(2)分配应负担的材料成本差异计算:分配发出材料应负担的材料成本差异=发出材料的计划成本×差异率会计分录:借:生产成本等贷:材料成本差异【超支差异】借:生产成本等(红字)贷:材料成本差异【节约差异】材料成本差异率公式:本月材料成本差异率=(月初结存材料的成本差异+本月收入材料的成本差异)/(月初结存材料的计划成本+本月收入材料的计划成本)注:(1)分母不含暂估料款金额(2)发出存货成本应负担的成本差异,必须按月分摊,不得在季末或年末一次分摊。
【例题计算分析题】某企业材料按计划成本核算。
2019年4月初有关账户余额如下:“材料采购”科目余额:218万元;“原材料”科目余额:980万元;“材料成本差异”科目余额20万元(贷方余额);材料计划单价每公斤5万元。
材料于验收入库,材料成本差异即时结转。
本企业为一般纳税人,增值税率17%。
本月发生下列有关业务:(1)5日购进材料100公斤,已验收入库,支付价款505万元、进项税额85.85万元;借:材料采购505应交税费―应交增值税(进项税额)85.85 贷:银行存款590.85 结转已验收入库材料计划成本借:原材料500贷:材料采购500实际成本505-计划成本500=5(万元)超支差异借:材料成本差异 5贷:材料采购 5(2)10日购进材料一批,账单已到,价款295万元,增值税为50.15万元,签发并承兑商业汇票,票面金额345.15万元,材料尚未到达。
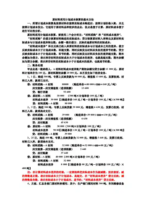
原材料采用计划成本核算的基本方法一、所谓计划成本核算是指原材料在按照实际成本购进后,按照计划价格入账,并且按照计划成本发出。
它适用于原材料品种较多的企业,优点是便于计算,原材料成本便于进行可比性分析。
原材料采用计划成本核算,要使用二个会计科目:“材料采购”和“材料成本差异”。
“材料采购”的借方核算材料购进的实际成本;贷方核算原材料入库转出及原材料实际成本与计划成本差异转出数;余额一般在借方,反映在途原材料的实际成本。
“材料成本差异”科目反映已经入库原材料的实际成本与计划成本之间的差异。
借方反映实际成本大于计划成本数,即超支数,同时反映发出材料应负担的差异节约数;贷方反映实际成本小于计划成本数,即节约数,同时反映发出材料应负担的差异超支数;期末余额如为借方,表示库存材料的实际成本大于计划成本的差异,也就是超支数;期末余额如为贷方余额,表示库存材料的实际成本小于计划成本的差异,也就是节约数。
二、账务处理甲企业是一般纳税人,A材料材料成本差异账户期初余额为贷方余额15 000元,原材料计划单价为100元,原材料期初余额20 000元。
本月发生如下经济业务:1、1日,购进500吨,专票上反映货款为80 000元,增值税13 600元,发票收到,材料已入库,款项已支付。
借:材料采购---A材料80000 (购进单价=80 000÷500=160元∕吨)应交税费---应交增值税(进项税额)13 600贷:银行存款93 600借:原材料---A材料50 000 (500吨×计划单价100元∕吨)材料成本差异30 000 【(购进单价160元∕吨-计划单价100元∕吨)×500吨】贷:材料采购---A材料80 0002、5日,购进300吨,专票上反映货款39 000元,增值税6 630元,发票已收到,材料已入库,款项尚未支付。
借:材料采购---A材料39 000 (购进单价=39 000÷300=130元∕吨)应交税费---应交增值税(进项税额) 6 630贷:应付账款45 630借:原材料---A材料30 000(300吨×计划单价100元∕吨)材料成本差异90 00【(购进单价130元∕吨-计划单价100元∕吨)×300吨】贷:材料采购---A材料39 0003、25日,购进400吨,专票上反映货款为32 000元,增值税5 440元,发票已收到,材料已入库,款项尚未支付。
计划成本发下原材料的核算一、原材料的购入1、采购时:借:材料采购—-×材料(实际成本)应交税费——应交增值税(进项税额)贷:银行存款/应付账款/应付票据/预付账款2、验收入库(1)实际成本〉计划成本(超支差)借:原材料——×材料(计划成本)100材料成本差异——×材料(超支差)贷:材料采购——×材料(实际成本)120(2)实际成本< 计划成本(节约差)借:原材料——×材料(计划成本)120贷:材料采购——×材料(实际成本)100材料成本差异——×材料(节约差)二、领用原材料1、实际>计划借:生产成本(计划成本)制造费用(计划成本)管理费用(计划成本)销售费用(计划成本)在建工程(计划成本)贷:原材料—-×材料(计划成本)100元/千克领用材料应负担的如果是超支差借:生产成本(超支差)制造费用(超支差)管理费用(超支差)销售费用(超支差)在建工程(超支差)贷:材料成本差异-—×材料(领用材料共负担的超支差)2、实际<计划借:生产成本(计划成本)制造费用(计划成本)管理费用(计划成本)销售费用(计划成本)在建工程(计划成本)贷:原材料——×材料(计划成本)100元/千克借:材料成本差异—-×材料(领用材料共负担的节约差)贷:生产成本(节约差)制造费用(节约差)管理费用(节约差)销售费用(节约差)在建工程(节约差)期初原材料的计划成本+本期购入原材料的计划成本=发出材料计划成本+期末原材料计划成本期初原材料的差异+本期购入原材料的差异材料成本差异率=(期初原材料的差异+本期购入原材料的差异)/(期初原材料的计划成本+本期购入原材料的计划成本)发出材料应负担的差异=材料成本差异率×发出材料计划成本期末原材料的差异=材料成本差异率×期末原材料计划成本=期初原材料的差异+本期购入原材料的差异-发出材料应负担的差异差异=实际-计划。
第4章存货69二、原材料采用计划成本计价业务的核算企业原材料按计划成本计价,是指每种存货的日常收、发、存核算都按预先确定的计划成本计价。
其特点是:先制定各种存货的计划成本目录,规定存货的分类、各种存货的名称、规格、编号、计量单位和计划单位成本。
计划单位成本在年度内一般不做调整。
平时所有收发凭证按存货的计划成本计价;总账及明细分类账,按计划成本登记;存货的实际成本与计划成本的差异,通过“材料成本差异”账户进行核算。
月份终了,通过分配材料成本差异,将发出存货的计划成本调整为实际成本。
一般适用于存货品种繁多,收发业务频繁的企业。
在管理上需要分别核算其计划成本和成本差异的,也可采用计划成本进行日常核算。
1.核算科目的设置原材料按计划成本计价核算,企业主要设置“原材料”科目“材料采购”科目和“材料成本差异”科目等。
(1)“原材料”科目:属于资产类,核算企业原材料的计划成本,借方登记增加的原材料计划成本,贷方登记减少的原材料计划成本,期末借方余额表示库存原材料的计划成本。
(2)“材料采购”科目:这是采用计划成本进行材料日常核算的企业设置和使用的账户。
该科目属资产类,用来核算企业购入材料的采购成本,反映采购业务成果。
该科目借方登记支付或承付的材料价款和运杂费等,以及结转实际成本小于计划成本的差异数(节约额);贷方登记已经付款或已开出承兑商业汇票,并已验收入库的材料的计划成本,以及结转实际成本大于计划成本的差异额(超支额),应向供应单位、运输单位收回的材料短缺或其他应冲减采购成本的索赔款项,需要报经批准或尚待查明原因处理的途中短缺和毁损,由于意外灾害造成的非常损失等;月末借方余额为已经收到发票账单付款或已开出承兑商业汇票,但物资尚未到达或尚未验收入库的在途物资。
该科目应按供应单位和物资品种设置明细账,进行明细核算。
(3)“材料成本差异”科目:这是采用计划成本进行材料日常核算的企业设置和使用的科目。
该科目属资产类,核算内容包括两个方面:一是结转入库材料成本差异,当实际成本大于计划成本的差异(超支差异)从“材料采购”科目贷方转入“材料成本差异”科目的借方,当实际成本小于计划成本的差异(节约差异)从“材料采购”科目借方转入“材料成本差异”科目的贷方;二是分配发出材料应负担的材料成本差异,期末根据“材料成本差异”科目所归集的成本差异按照计划成本的比例在本期发出材料与期末结存材料之间进行分配,以便将发出材料的计划成本调整为实际成本;分配发出材料应负担的材料成本差异无论是超支差异还是节约差异,均应从“材料成本差异”科目的贷方转出:超支差异用蓝字,节约差异用红字。