消防主机操作规程
- 格式:docx
- 大小:13.63 KB
- 文档页数:6
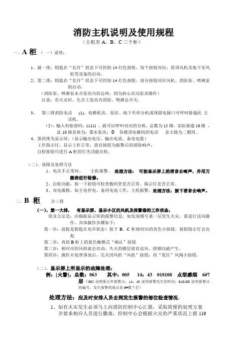
消防主机说明及使用规程(主机有A、B、C三个柜)一、A柜(一)说明:1、最一排:钥匙在“允许”状态下可控制14红色按钮,每个按钮对应:屋顶风机及地下室风机等设备的启动。
2、第二排:钥匙在“允许”状态下可控制14红色按钮,部分按钮对应风机、消防泵、喷淋泵的启动。
(消防泵、喷淋泵未合泵房内的总闸,因为担心启动泵误操作)注意:有火灾时,先合上泵房内消防、喷淋总开关。
3、第三排消防电话(1)、电梯机房、泵房、地下车库分机或预留电插口可呼叫接通此主话机。
(2)、输入初始密码:11111 ,就可以呼叫对应的分机,总数为15路,实际接通10路,此10路具体为:①水泵房;②各楼顶电梯间的电话余5路为二期用。
4、第四排为显示屏:(显示输出电压、输出电流、备电电量)工作指示灯:显示工作正常;消音按钮为报警后的消除响声;自检按钮可进行A柜的灯光功能自检。
(二),故障及处理方法1、电压不正常时,主机报警。
处理方法:可按显示屏上的消音去响声,并用万能表进行检修。
2、自检功能,按一下按钮可检查数码管是否正常。
指示灯是否正常。
3、双电源箱,如主电停电,备用电池工作,主机报警,处理方法,按下消音去响声。
二、B 柜分三排(一)、第一大排,有显示屏,显示小区的风机及报警器的工作状态,使及方法是:应根据显示屏的报警信息,如发现楼号某一层发生火灾,需进行送风操作。
具体操作步骤如下:第一步:前提是钥匙在允许状态)按下B、C柜相对应的灰色小按钮,按钮指示灯会亮起第二步:再按B柜上的蓝色触摸式“确认”按钮第三步:相对应的风机就会启动,失火的楼层就有送风、排烟功能产生。
第四步:操作并处理事故后,先关闭风机“风机”按钮;再“复位”风阀小按钮。
(二)、显示屏上所显示的故障处理:例:[火警],总数:063 其中:005 14:43 018108 点型感烟6#7层(005说明第五外报警点,14:43说明报警发生的时间;018108说明报警点的编号,发生报警的地点是6#楼7层)处理方法:应及时安排人员去到发生报警的部位检查情况,1、如有火灾发生必须马上向消防控制中心汇报,采取简便的处理方案并要求相应人员进行撒离,控制中心会根据火灾的严重状况上报119或增加物业工作人员去处理。
消防设施主机操作规程1. 引言本文档旨在规范消防设施主机的操作流程,确保使用者正确、安全地操作主机设备,提高火灾应急处理的效率和准确性。
操作人员需在熟悉本规程的基础上,才能进行消防设施主机的操作。
2. 操作人员要求2.1 操作人员需具备一定的消防知识,了解基本的电气知识,理解火警报警的处理流程和操作方式。
2.2 操作人员需接受过消防设施主机的操作培训,了解设备的基本功能和操作步骤。
2.3 操作人员需严格遵守本文档规定的操作流程和注意事项,确保操作的正确性和安全性。
3. 设备准备3.1 确认设备状态:操作人员需确认设备是否处于工作状态,如设备显示屏是否正常工作,是否有警报或故障信息等。
3.2 检查通讯设备:操作人员需检查设备的通讯设备是否正常连接,确保设备与其他消防设备的联动能够正常进行。
3.3 检查电源和电池:操作人员需检查设备的电源和电池状态,确保设备有足够的电力支持。
4. 操作步骤4.1 登录系统:操作人员通过输入正确的用户名和密码登录消防设施主机系统。
4.2 设备检测:登录系统后,操作人员需进行设备检测,包括烟感、温感、声光报警器等设备是否正常工作,并记录检测结果。
4.3 火警确认:在发生火警时,操作人员需确认火警的真实性和火灾情况的严重程度,并及时采取相应的处理措施。
4.4 报警处理:在接到火警报警时,操作人员需按照事先制定的应急预案进行处理,包括联系消防队伍、疏散人员、灭火等。
4.5 故障处理:在设备故障发生时,操作人员需及时处理,如进行设备重启、更换故障部件等。
4.6 记录和报告:操作人员需及时记录设备操作和处理过程,并做好相关报告工作,保留相关记录和文件。
5. 安全注意事项5.1 操作人员需穿着符合安全要求的工作服装,并佩戴防护用具。
5.2 操作人员在操作设备时需保持清醒的状态,避免操作失误。
5.3 操作人员不得擅自改动设备配置或进行未经授权的操作,防止设备故障或误操作。
5.4 操作人员在处理火警时需防止烟雾和有毒气体的侵袭,确保自身安全。
消防主机操作规范方案消防主机操作规范方案一、前言消防主机是一种监控和控制消防设备的中央控制设备,对于保障人员生命安全和财产安全具有非常重要的作用。
为了保证消防主机的有效运行和操作人员的安全,制定一套严格的消防主机操作规范是必要的。
二、操作人员的要求1. 操作人员应具备相关的消防知识和技能,对消防主机的构造、功能和操作流程要十分熟悉,并通过相应的培训合格考核。
2. 操作人员应具备高度的责任心和紧急处理能力,能够在事故发生时迅速做出正确的决策和应对措施。
3. 操作人员应遵守岗位纪律,服从上级的指挥和调度,始终保持良好的工作状态和态度。
三、操作规范1. 操作人员在上岗前应检查消防主机的工作状态,确认各功能模块的正常运行,并做好相应的记录。
2. 在操作过程中,应按照消防主机的使用手册和操作规程进行操作,不得私自更改、删除、新增任何设置或参数。
3. 在接到火警报警信号后,操作人员应按照预定的流程进行处理,并及时通知上级和相关人员,以保障火警的迅速扑灭和疏散人员的安全。
4. 在系统故障或异常情况下,操作人员应立即报告上级,并配合技术人员进行维修和处理,不得擅自进行操作和维修。
5. 操作人员应定期对消防主机进行检修和维护,保证各设备的正常运行,并做好相应的记录和报告。
6. 操作人员在下班前应对消防主机进行关闭和检查,确保消防主机处于正常状态,并交接相关工作。
四、应急处理1. 在火灾发生时,操作人员应立即按照预定的流程进行应急处理,包括启动疏散控制、通知相关人员和扑灭初起火灾等措施。
2. 在火灾扑灭后,操作人员应配合消防人员进行火灾现场的调查和整理工作,并做好相应的记录。
3. 在其他突发状况发生时,操作人员应按照紧急预案和预定流程进行处理,保障人员的安全和设备的正常运行。
五、安全防范1. 操作人员在工作过程中要严格遵守相关的消防安全制度和操作规程,做到“安全第一”,保证自身和他人的安全。
2. 操作人员要定期参加消防安全知识培训,提高自身的消防安全意识和技能,提高对各类突发事件的处理能力。
各个消防主机操作方法消防主机是用来监测和控制火灾的设备,具有报警、自动喷水、消防排烟等功能。
不同的消防主机可以有不同的操作方法,下面将对几种常见的消防主机进行介绍:1. 手动消防主机操作方法:手动消防主机主要用于人工报警,操作方法如下:1)找到手动消防报警按钮,通常位于墙壁上或者设备箱上方,切勿将报警按钮用于其他用途。
2)按下手动消防报警按钮,持续按压,直到报警灯亮或者听到警报声响。
2. 自动消防主机操作方法:自动消防主机可以通过感应火焰、烟雾或者红外线等火灾特征来自动报警,并进行相应的控制和处理。
操作方法如下:1)了解自动消防主机的报警条件和设置方式。
2)确认系统工作正常后,只需将其接通电源,并按需设置报警条件和相应的控制参数。
3)一旦监测到火灾特征,自动消防主机会自动触发报警和相应的控制措施。
3. 喷水消防主机操作方法:喷水消防主机可以控制和操作喷水系统,用来扑灭火源。
操作方法如下:1)确认喷水消防主机处于正常工作状态。
2)查看喷水系统的开关状态和喷头的位置,确保喷水系统可以正常工作。
3)触发喷水消防主机的喷水功能,通常有手动开关或自动控制按钮。
4)根据火势大小和扑灭效果调节喷水系统的水压和喷头的角度,以达到最佳扑灭效果。
4. 排烟消防主机操作方法:排烟消防主机主要用于控制和操作排烟系统,用来排除火灾现场的烟雾和热气。
操作方法如下:1)确认排烟消防主机处于正常工作状态。
2)查看排烟系统的开关状态和排烟口的位置,确保排烟系统可以正常工作。
3)触发排烟消防主机的排烟功能,通常有手动开关或自动控制按钮。
4)根据火势大小和排烟效果调节排烟系统的风机转速和排烟口的角度,以达到最佳排烟效果。
总结:不同类型的消防主机具有不同的操作方法,但基本的原理都是通过控制和操作相应的设备来实现火灾报警和防控措施。
操作者应该熟悉消防主机的工作原理和操作方法,并定期进行系统的检查和维护,以确保消防系统的正常运行和安全可靠。
消防报警主机操作步骤主机操作步骤一、操作步骤:1、当火灾报警主机发出报警声音,首先按“消音”键。
2、通过查看火灾报警主机液晶、报警指示灯来确认报警类型接报警设备的位置及数量。
3、通知相关人员处理报警的设备并恢复正常。
注意:现场的手动报警按钮及消火栓报警按钮,需要现场人员现场进行现场复位。
4、处理完后按“复位”键将报警主机复位。
5、做好报警记录。
6、如果有暂时无法处理的问题又不想让主机响,可以对部件进行隔离:部件隔离步骤:首先按“菜单”键;输入口令“123”按“确认”键进入系统菜单;进入“系统设置”→“屏蔽操作”→“屏蔽设置”→“按地址屏蔽”输入要隔离的设备的“回路号”和“地址号”按“确认”键。
二、报警信号的正确识别正常监视状态系统正常运行,控制器不显示任何故障、火警等信息。
?火警状态控制器发出火警信号,火警灯亮,液晶显示火警信息。
故障状态部件故障、线路故障、控制器自身故障,控制器发故障声并显示故障信息。
动作状态控制模块动作,控制器显示动作、反馈信息,发出反馈声。
隔离状态部分探测器、报警按钮等部件出现故障,为消除报警显示,可通过隔离或屏蔽操作,使这些报警信号消除,此时隔离指示灯亮。
注意:部件发生故障,不能隔离了就算完了,一定要尽快维修,维修后要解除隔离。
三、处理方法:1、火警信息处理方法:●火警确认, 接到报警信号后,值班人员应立即携带对讲机、插孔电话等通讯工具,迅速到达报警点确认。
如未发生火情,应查明报警原因,采取相应措施,并认真做好记录。
如确有火灾发生,应立即用通讯工具向消防控制室报告,利用现场灭火器材组织扑救。
例:1993年8月12日,北京隆福大厦由于消防总控室值班人员邱某严重不负责任,后楼因振流器起火后,控制器显示报警,邱某认为“误报”,随手解除,结果火势蔓延,造成直接经济损失2100万元。
●启动消防设备,控制室留守人员应根据火灾情况启动有关消防设备。
●报告火情,通知有关人员到场灭火,报告单位值班领导,并应拨打119向消防队报警。
消防报警主机操作流程说明一、火警处理:当发生火警时,首先应按“消音”键中止警报声。
然后应根据控制器的报警信息检查发生火警的部位,去现场确认是否有火灾发生;(一)、若确认有火灾发生,应根据火情采取相应措施。
例如:*启动报警现场的消防广播、声光警报器发出火警提示,通知现场人员撤离;*拨打消防报警电话报警;*启动消防灭火设备;1:消防主机在手动状态下按对应区域设备启动按钮,同时启动电动消防泵进行灭火。
2:消防主机在自动状态下,现场区域内消防手动报警按钮被按下后,消防主机将自动启动现场的灭火装置进行灭火。
(二)、若为误报警,应采取如下措施:*检查误报火警部位是否灰尘过大、温度过高,确认是否是由于人为或其它因素造成误报警;*按“复位”键使控制器恢复正常状态,观察是否还会误报;如果仍然发生误报可将其屏蔽,并尽快通知安装单位或厂家进行维修。
二、故障与异常处理: *当发生故障时,首先应按“消音”键中止警报声。
然后应根据控制器的故障信息检查发生故障的部位,确认是否有故障发生;若确认有故障发生,应根据情况采取相应措施:*当报主电故障时,应确认是否发生市电停电,否则检查主电源的接线、熔断器是否发生断路。
*当报备电故障时,应检查备用电池的连接器及接线:当备用电池连续工作过长,也可能因电压过低而报备电故障;*若为现场设备故障,应及时维修,若因特殊原因不能及时排除的故障,应将其屏蔽,待故障排除后再利用设备取消屏蔽功能将设备恢复:*当发生故障原因不明或无法恢复时,请尽快通知安装单位或厂家进行维修;*若系统发生异常约吉音、尤指示、气味等情况时,应立即关闭电源,并尽快通知安装单位或厂家:三、启动/停动:当确认发生火警时.可通过手动方式快速启动消防灭火设备。
首先应确认该设备为总线制设备还是直接控制。
*总线制设:根据手动消防启动盆的透明窗内的提示信息找到要启动的设备对应的单元,按下这个单元的手动键,启动灯点亮,启动命令发出:若再次按下该键则启动灯熄灭,启动命令被终止。
消防机安全操作规程范本第一章总则第一条为了加强对消防机安全操作的管理,保障人员安全以及预防和减少消防事故的发生,制定本规程。
第二条本规程适用于全公司范围内的消防机安全操作管理。
第三条消防机安全操作包括消防机的开启、使用、维护、保养等环节。
第二章操作准备第四条在进行消防机安全操作前,必须了解并熟悉消防机的结构以及操作使用手册。
第五条在进行消防机安全操作前,必须检查消防机的运行状态,确保消防机处于正常工作状态。
第六条在进行消防机安全操作前,必须佩戴防护用品,如安全帽、耳塞、护目镜等。
第七条操作人员必须按照规定的操作程序进行操作,并随时注意消防机的运行状态。
第三章操作过程第八条在使用消防机前,必须确保操作人员具备相应的资质和培训,并获得操作许可。
第九条在使用消防机过程中,必须按照操作手册和相关标准要求进行操作,并合理使用消防机的功能。
第十条在使用消防机过程中,禁止擅自改变消防机的工作参数或进行非法操作。
第十一条在使用消防机过程中,禁止超过消防机的额定载荷或额定工作时间。
第十二条使用消防机时,操作人员必须保持清醒状态,禁止饮酒、吸烟等影响操作安全的行为。
第十三条使用消防机时,操作人员必须保持专注,并随时留意周围环境,确保工作场所安全。
第四章维护保养第十四条对消防机进行维护和保养时,必须先切断电源,并确保机械部件处于静止状态。
第十五条对消防机进行维护和保养时,必须按照操作手册和相关标准要求进行,并使用指定的维护工具。
第十六条对消防机进行维护和保养时,必须保持工作区域整洁,并及时清理障碍物和油污。
第十七条对消防机进行维护和保养时,必须及时更换磨损和老化的部件,并保持消防机的定期检测和维修。
第十八条对消防机进行维护和保养时,禁止擅自拆卸或改装消防机的部件,避免引发安全事故。
第五章安全管理第十九条公司应建立健全消防机安全操作管理制度,明确责任分工和工作流程。
第二十条公司应定期开展消防机安全操作教育培训,提高员工的安全意识和操作能力。
消防机操作规程第一章绪论一、为了加强对消防机操作的管理,明确操作人员的职责,提高操作人员的技术水平,确保消防机的正常运行和安全使用,制定本操作规程。
二、本规程适用于所有从事消防机操作的人员。
第二章操作人员的职责一、操作人员必须经过相应的培训,持有消防机操作证,并经过考核合格后方可上岗。
二、操作人员要熟悉消防机的结构、特点和基本原理,具备一定的机械维修知识,对消防机的常见故障能够做出简单的排除和修复。
三、操作人员要具备熟练的驾驶技能,能够熟练操作各种控制器和仪表。
四、操作人员要熟悉并按照有关消防机操作规程的要求进行操作,严禁擅自改装、拆卸或更换关键零部件。
第三章操作安全规范一、操作人员在操作消防机前,必须穿戴好个人防护装备,包括安全帽、防护服、防护鞋等。
二、操作过程中不得饮酒、吸烟或进行其他任何危险行为,严禁使用手机或其他电子设备。
三、操作人员在操作前必须对消防机进行检查,确保各项设备和安全装置正常运行。
四、操作人员在操作过程中应时刻保持良好的警觉性,注意观察周围环境,确保操作安全。
五、操作人员在发现消防机出现异常情况时,应立即停止操作,并向上级报告。
第四章操作流程及要点一、操作人员在操作前应仔细阅读消防机的使用说明书,熟悉机器的主要结构和控制器的功能。
二、操作人员应了解消防机的运行状态,并根据实际工作需求选择合适的操作模式。
三、操作人员应按照使用说明书上的关键操作要点进行操作,确保操作的准确性和安全性。
四、操作人员在操作过程中要严格遵守相关的操作规程,不得擅自调整消防机的参数或改变操作方式。
五、操作人员要随时关注消防机的工作状态,及时发现并处理故障或异常情况。
第五章日常维护与保养一、操作人员要定期对消防机进行日常的维护和保养工作,保持机器的良好状态。
二、维护工作包括清洁消防机各零部件、润滑关键部位、检查设备的电气接线和连接情况等。
三、保养工作包括定期更换零部件、进行设备的校准和调试、进行消防机的全面检修等。
火灾自动报警主机操作流程1. 登录1.1按“菜单”键显示主菜单,主菜单显示。
1.2按“→”键选择“登录” ,然后按“ OK ” ,密码输入窗口弹出。
1.3键入相应密码,按“ OK ”键,如果密码正确即可登录。
(按“←”可删除错误输入, 1234为 2级用户密码, 4321为 3级即最高级用户密码注:此方法只适用于 1级用户登录状态下,若当前用户为 2级,操作者想登录到 3级用户, 需返回到 1级用户界面然后重新登录到 3级。
2. 退出2.1按“菜单”键显示主菜单,主菜单显示。
2.2按“→”键选择“登录” ,然后按“ OK ” ,退出窗口弹出。
2.3按“ OK ”键确定退回到一级用户,按“退出”键退出当前界面。
注:此方法只适用于当前 2/3级用户登录状态下;系统在 2/3级用户登录状态在控制器参数设定时间内无任何操作,用户级别将自动返回 1级用户。
3. 消音3.1按“菜单”键显示主菜单,主菜单显示。
3.2按“→”键选择“登录” ,然后按“ OK ” ,密码输入窗口弹出。
3.3键入相应密码,按“ OK ”键,如果密码正确即可登录。
3.4按“确认 /消音”键,蜂鸣器消音, “确认 /消音”指示灯从闪烁变为灭。
4. 手 /自动切换4.1按“菜单”键显示主菜单,主菜单显示。
4.2按“→”键选择“登录” ,然后按“ OK ” ,密码输入窗口弹出。
4.3键入相应密码,按“ OK ”键,如果密码正确即可登录。
4.4按“手动”键,自动报警系统切换至手动状态。
4.5按“自动”键,自动报警系统切换至自动状态。
5. 自动报警主机发出报警时5.1按“确认 /消音”键,蜂鸣器消音, “确认 /消音”指示灯从闪烁变为灭。
(此操作需在 2/3级用户登录状态下,若无登陆会提示登陆信息5.2通过主机液晶显示屏以及图形显示器(CRT 查看报警点具体部位。
5.3通过呼叫现场或监控大厅保安查看报警点确认火情。
5.3.1确认无火情,报警信息为误报。
5000主机操作流程主机面板图:1 、火警处理:当发生火警时,首先应按“消音”键终止警报声。
然后应根据控制器的报警信息检查发生火警的部位,确认是否有火灾发生;若确认有火灾发生,应根据火情采取相应措施:启动相应区域的联动设备,通知现场人员撤离启动声光报警器及消防广播系统,启动发生火情所在楼层及相邻楼层的送风阀,启动楼顶送风机,切断着火区域的非消防电源并启动应急照明,将电梯迫降到首层防止困住人员,火情较大时,启动消防泵出水救火。
消除完火警将现场设备恢复后,控制室按“复位"键,确认后屏幕上显示“系统工作正常”.若为误报,应采取如下措施:检查误报火警部位是否灰尘过大、温度过高、确认是否由于人为或其他因素造成误报警,按“复位”键,确认后屏幕上显“系统工作正常”。
使控制器恢复正常状态,观察是否还会误报;如果仍然发生误报可将其屏蔽,并尽快通知安装单位或厂家进行维修。
2 、故障处理:当故障发生时,首先按“消音"键终止报声。
然后应根据控制器的故障信息检查发生故障的部位,确认是否有故障发生;当发生故障原因不明或无法恢复时,可将这些设备进行屏蔽,然后尽快通知安装单位或厂家进行维修。
3 、屏蔽操作:按“屏蔽”键,需输入密码时,直接按“确认”键,屏蔽中央提示:“请输入屏蔽设备号"此时将报故障或经常误报火警的设备的六位地址码输入,再按“TAB"键,此时屏幕中央“00未定义”变亮,按键盘左下角两个“*"键。
按“确认"键后,屏幕中央还提示输入屏幕设备号,如有继续输入,如没有了按“取消"键,最后按“复位”键,误报设备被屏蔽,主机恢复正常。
4、取消屏蔽操作:按“取消屏蔽"键,需输入密码时,直接按“确认"键,屏幕中央提示:“请输入释放设备号"此时将被屏蔽的设备的六位地址码输入,再按“TAB"键,此时屏幕中央“00-未定义"变亮,按键盘左下角两个“*”键。
火灾报警系统操作规程系统的组成:消防报警主机、消防手动报警按钮、消火栓报警按钮、消防电话、消防广播、消防水泵、消防电梯、正压送风机、正压送风口、关闭控制模块等电源。
火灾报警控制器操作:一.在主机键盘上的每一个键都是双功能键,定义或输入设备编号时,应用数字功能,平时的操作则是用它的功能键。
1.自检键:在正常工作状态下按下此键,它可以检查系统主机的所有指示灯和警报声;在调试的状态下,则可以重新注册外部的设备。
2.对时键:系统时间可以调整,操作时用TAB(消音键)移动光标,用相应的数字键进行更改。
3.分屏/全屏键及窗口切换键:在同一屏幕上出现报警,动作,故障等几种信息时,您可以使用窗口切换键移动光标以选择要查看的信息项;如信息很多,可在选择信息窗口后用分屏/全屏键单独查看此信息内容,并用上下光标辅助翻页。
4.消音键:系统警报静音。
5.隔离与取消隔离:当系统中的单个设备出现误报或故障时,为不影响别的设备的正常应用,在不能及时处理的情况下,可以先把它隔离,在恢复后在取消隔离。
方法:按下‘隔离键’输入所要隔离的设备的二次码,移动光标,输入设备类型,然后确认,按‘取消’键退出。
取消隔离与隔离的操作方法相同。
设备的二次码为六位,一般前两位是楼层号,第三位代表的是楼号,后三位是设备的编码。
例如:隔离 042146 30 代表二号楼四层146号水流指示器。
(设备类型在说明书的后面)6.喷洒控制键:这是控制是否喷涂气体灭火系统的关键。
在此键没有被允许的时候,在联动时,钢瓶驱动盘不会输出24V电压。
7.启动控制键:此键按下,包括两种功能选择,手动与自动。
手动允许的时候,可以操作手动盘和键盘上的所有功能键。
自动允许打开,当外部设备符合联动公式时,可以进行联动操作。
8.启动与停动键:通过输入设备的二次代码和设备类型,可以启动和停止联动设备。
在此项功能中.可通过输入‘*’号即通配符在二次编码和设备类型中来启动多数的设备。
9.现场编程键:在调试工作中编译并参考联动公式(用户禁入)。
GST-5000简易操作说明
一、火警的一般处理方法
1、当发生火警时,应先检查发生火警的部位,并确认是否有火灾发生。
2、若确认为火灾发生,应将主机切换至自动状态,并立刻通知消防部门,组织人员疏散。
3、若为误报警,记录下误报警设备号及报警时间,确认误报警设备的现场情况,如有无较大的灰尘、水蒸气、温度剧烈变化、气流、较大物体移动等,并记录;如果出现有规律的误报,请联系售后服务人员解决。
二、故障的一般处理方法
故障一般可分为两类,一类为控制器内部部件产生的故障,如主备电故障、总线故障等;另一类是现场设备故障,如探测器故障、模块故障等。
故障发生时,可按“消音”键终止故障警报声。
若主电掉电,采用备电供电,处于充满状态的备电可维持控制器工作 8 小时以上,直至备电自动保护;在备电自动保护后,为提示用户消防报警系统已关闭,控制器会提示 1 小时的故障声(GB 4717-2005 的要求);在使用过备电供电后,需要尽快恢复主电供电并给电池充电48 小时,以防蓄电池损坏。
若系统发生故障,应及时检修,若需关机,应做好详细记录。
若为现场设备故障,应及时维修,若因特殊原因不能及时排除的故障,应利用系统提供的设备屏蔽功能将设备暂时从系统中屏蔽,待故障排除后再利用取消屏蔽功能将设备恢复。
三、启动方式设置
按下“启动控制”键,调出启动方式菜单,可按“ △=” 、“ =▽ ”键选择相应方式,按“确认”键存储,系统即工作在所选的状态下。
说明:手动方式是指通过主控键盘或手动消防启动盘对联动设备进行启动和停动的操作,手动允许时,面板上的“手动允许”灯点亮。
自动方式是指满足联动条件后,系统自动进行的联动操作,其包括不允许、部分允许、全部允许三种方式。
部分自动允许和全部自动允许时,面板上的“自动允许”灯亮。
部分自动允许只允许联动公式中含有“= =”的联动公式参加联动。
提示方式是指在满足联动条件后,而自动方式不允许时,手动盘的指示灯将闪烁提示。
其选择方式包括“提示所有联动公式” 、“只提示含‘= =’的公式”以及“没有提示”三种方式。
四、设备的屏蔽与取消屏蔽
当外部设备(探测器、模块或火灾显示盘)发生故障时,可将它屏蔽掉,待修理或更换后,再利用取消屏蔽功能将设备恢复。
1、设备屏蔽
按下“屏蔽”键(若控制器处于锁键状态,需输入用户密码解锁,该主机没有密码,直接按确认键即可)。
假设需要屏蔽的设备为用户编码为 010125 的点型感烟探测器,其屏蔽操作应按照如下步骤
进行:
输入欲屏蔽设备的用户编码“010125” ;
按“TAB”键,设备类型处为高亮条;
参照“设备类型表” ,输入其设备类型“03” ;
按“确认”键存储,如该设备未曾被屏蔽,屏幕的屏蔽信息中将增加该设备,否则在显示屏上提示输入错误。
2、设备取消屏蔽
按下“取消屏蔽”键(若控制器处于锁键状态,需输入用户密码解锁,该主机没有密码,直接按确认键即可)。
输入欲释放设备的用户编码;
按“TAB”键,设备类型处为高亮条;
参照“设备类型表” ,输入其设备类型;
按“确认”键,如该设备已被屏蔽,屏幕上此设备的屏蔽信息消失,否则显示屏上提示输入错误。
五、总线制被控设备的手动启动与停动操作
1、对外部设备进行手动启动操作的条件
提醒用户注意,这些外部设备都是消防专用的。
错误的操作一方面可能导致不应有的损失;另一方面可能会消弱固有消防能力。
操作人员应慎重使用!
对外部设备进行启动操作应符合下列条件:
1 )操作人员必须是经过本控制器操作培训的合格人员。
2 )了解所要启动设备所在的环境和控制的区域。
3 )清楚所启动设备的功能,并能接受启动本设备后所产生的结果。
2、总线制被控设备的手动启动和停动有利用主机键盘和利用手动消防启动盘两种方式。
利用主机键盘的“启动”与“停动”键进行操作是一种通用的方法,需要现场输入被启动设备的用户编码和类型;而利用手动消防启动盘进行操作则是一种快捷专用的方法,手动消防启动盘上的手动键在安装调试时已经与需对应控制的设备进行了编程定义。
无论上面的哪一种方式,都只有控制器处于“手动允许” 的状态下,才能发出手动启动命令。
1 )利用主机键盘进行的被控设备启动/ 停动操作
按下控制器主键盘区内的“启动”或“停动”键(若控制器处于锁键状态,需输入用户密码解锁)。
输入欲启动或停动设备的用户编码。
按“TAB”键,设备类型处为高亮条。
参照“设备类型表” ,输入其设备类型。
按“确认”键,控制器发出启动或停动此设备的命令。
2 )利用手动消防启动盘进行的被控设备手动启动/ 停动操作
要启动一个被控总线设备,首先要根据手动消防启动盘的透明窗内的提示信息找到要启动的设备对应的单元,按下这个单元的手动键,命令灯点亮,启动命令发出;若再次按下该键则命令灯熄灭,启动命令被终止。
五、复位功能
当火警或故障等处理完毕后,对控制器进行复位操作,操作方法为按下“复位”键,输入用户密码(该主机没有密码,直接按确认键即可)并确认。
复位可以实现以下功能:清除当前的所有火警、故障和反馈显示。
复位所有总线制被控设备和手动消防启动盘、直接控制盘上的状态指示灯。
清除正处于请求和延时请求启动的命令。
清除消音状态。
六、打印方式设置
按下“打印控制”键,液晶屏显示设置打印方式菜单
在“关闭打印机”的状态下,系统不打印任何信息。
在“选择打印”的状态下,用户可在记录检查时有选择的打印一些必要的信息。
在“即时信息打印”的状态下,打印机即时打印系统中发生的新信息,同时也可实现“选择打印”功能。
在“即时火警打印” 的状态下,打印机即时打印系统中发生的新火警信息,同时也可实现“选择打印”功能。
七、消音
在发生火警或故障等警报情况下,控制器的扬声器会发出相应的警报声加以提示,当有多种警报信息时,控制器按以下排序发出对应的警报声音:
1)产生火警信息(消防车声) 2)气体灭火设备发生动作(急促的哔-哔声)3)产生预警信息(消防车声) 4)产生监管信息(机关枪声)
5)产生动作信息(响 2 秒停 2 秒的哔-哔声)
6)启动设备过程(每 1 秒响 1 次短促的哔-哔声)
7)一般模块反馈(响 1 秒停 1 秒的哔-哔声)
8)延时信息(每 2 秒响一次短促的哔-哔声)
9) 产生故障信息(救护车声)
按“消音”键消音指示灯点亮,扬声器终止发出警报。
如有新的警报发生时将再次发出警报声。