遗传算法用于函数优化
- 格式:docx
- 大小:90.24 KB
- 文档页数:13
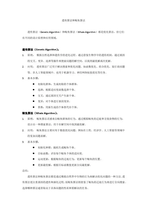
遗传算法和鲸鱼算法遗传算法(Genetic Algorithm)和鲸鱼算法(Whale Algorithm)都是优化算法,但它们有不同的设计原理和应用领域。
遗传算法(Genetic Algorithm):1.原理:模拟自然选择和遗传学的进化过程。
通过借鉴生物学中的遗传机制,通过基因的交叉、变异、选择等操作来搜索问题的解空间,以找到最优解或次优解。
2.应用:遗传算法广泛用于解决搜索和优化问题,如函数优化、组合优化、旅行商问题等。
在人工智能领域中,也用于机器学习、神经网络权值优化等任务。
3.基本步骤:●初始化群体:生成初始的个体群体。
●选择:根据适应度函数选择个体。
●交叉:通过基因交叉产生新个体。
●变异:对个体进行基因变异。
●替换:用新生成的个体替代旧个体。
鲸鱼算法(Whale Algorithm):1.原理:鲸鱼算法灵感来自鲸鱼群体的行为。
通过模拟鲸鱼的迁徙和寻找食物的行为,设计出一种搜索算法,用于在解空间中找到最优解。
2.应用:鲸鱼算法主要应用于数值优化问题,例如在工程、经济学、人工智能等领域中的复杂问题求解。
3.基本步骤:●初始化种群:随机生成鲸鱼个体。
●目标函数:评估每个鲸鱼个体的适应度。
●运动更新:根据鲸鱼的迁徙行为,更新每个鲸鱼的位置。
●更新最优解:根据目标函数值更新全局最优解。
总结:遗传算法和鲸鱼算法都是通过模拟自然界中生物的行为来解决优化问题的一种方法。
遗传算法更注重基因的遗传和演化过程,而鲸鱼算法则借鉴了鲸鱼的迁徙行为来进行全局搜索。
选择哪种算法通常取决于具体问题的性质和要解决的任务。
使用遗传算法进行优化问题求解的技巧遗传算法是一种模拟自然进化过程的优化算法,被广泛应用于各种优化问题的求解中。
它通过模拟自然界中的遗传、交叉和变异等过程,不断演化出更优解的种群。
本文将介绍使用遗传算法进行优化问题求解的一些技巧。
一、问题建模在使用遗传算法求解优化问题之前,首先需要将问题进行合理的建模。
建模的关键是定义适应度函数,即评价解的好坏程度的函数。
适应度函数应该能够准确地反映出问题的目标和约束条件。
在建模时,还需要确定问题的变量范围、约束条件等。
二、编码与解码遗传算法对问题的解进行编码,将解表示为染色体或基因的形式。
编码的方式有很多种,常见的有二进制编码、实数编码和排列编码等。
编码的选择应根据问题的特点和求解的要求进行合理的选择。
解码是将编码后的染色体或基因解码成问题的实际解。
解码过程应与编码过程相逆,保证解码后的结果能够准确地表示问题的解。
三、种群初始化种群初始化是遗传算法的起点,它决定了算法的初始状态。
种群的初始化应该尽量保证多样性,避免陷入局部最优解。
常见的初始化方法有随机初始化和启发式初始化等。
在初始化时,还可以利用问题的特点进行有针对性的初始化,提高算法的效率。
四、选择操作选择操作是遗传算法中的关键步骤,它决定了哪些个体能够生存下来并参与后续的交叉和变异操作。
选择操作的目标是根据个体的适应度值,按照一定的概率选择优秀个体,并保留下来。
常见的选择方法有轮盘赌选择、锦标赛选择和排名选择等。
选择操作应该保证优秀个体有更高的生存概率,同时也应该给予较差个体一定的生存机会,以保持种群的多样性。
五、交叉操作交叉操作是遗传算法中的重要步骤,它模拟了自然界中的基因交叉过程。
交叉操作通过将两个个体的染色体或基因进行交叉,产生新的个体。
交叉操作的目标是将两个个体的优秀特征结合起来,产生更优解的个体。
常见的交叉操作有单点交叉、多点交叉和均匀交叉等。
在进行交叉操作时,应该根据问题的特点和求解的要求进行合理的选择。
作者: 金建刚
作者机构: 华北水利水电学院信息工程系,郑州河南,450011
出版物刊名: 科技资讯
页码: 35-36页
主题词: 遗传算法 种群 个体 算子
摘要:遗传算法是一个用来求解高度复杂问题有效方法,由于其初始值的随机性和较大的搜索空间以及其工作机制,保证了该算法能够在全局范围内得到最优解.但是遗传算法在进行编码串交叉时的随机性,却使得计算量增加.针对此提出了人工控制交叉的方法,它保证了交叉是按照最优化方向进行的,从而提高了收敛速度,减少了计算量.并对两种方法进行了仿真实验比较.结果证明这种方法是可行的.。
dbs遗传算法
“DBS(Dynamic Bit Swapping)遗传算法”,它是一种用于优化问题的启发式搜索算法,结合了遗传算法和动态位交换策略。
遗传算法是一种模拟生物进化过程的算法,通过迭代地生成和改进候选解来找到最优解。
而DBS遗传算法在遗传算法的基础上引入了动态位交换策略,它允许在个体的基因表示中进行位级别的交换,以增加搜索的多样性和效率。
在DBS遗传算法中,个体的基因表示通常以二进制形式表示,每个基因位表示一个二进制数字。
通过遗传操作(如交叉和变异),个体的基因会发生变化,从而产生新的个体。
此外,DBS遗传算法还使用了动态位交换策略,即在某些情况下,个体的某些基因位会被随机地交换,以增加搜索的多样性和避免局部最优解。
DBS遗传算法常用于解决优化问题,如函数优化、组
合优化等。
它的优点包括搜索效率高、全局搜索能力强、易于实现等。
然而,它也存在一些缺点,如可能陷入局部最优解、需要较大的计算资源等。
如果你想了解更多关于DBS遗传算法的信息,可以查阅相关的学术文献或书籍。
遗传算法在优化问题中的应用方法与解空间分析摘要:遗传算法是一种经典的优化算法,通过模拟生物进化的过程,以一种自然的方式来解决复杂的优化问题。
本文将介绍遗传算法的基本原理和流程,并分析其在优化问题中的应用方法。
同时,对遗传算法的解空间进行分析,探讨其在搜索过程中可能遇到的问题及解决方法。
1. 引言优化问题是在给定的约束条件下,寻找使目标函数达到最值的变量组合或参数设定的过程。
遗传算法作为一种全局优化算法,能够寻找到大局最优解,已被广泛应用于许多领域。
2. 遗传算法的基本原理遗传算法模拟了生物进化的过程,通过选择、交叉、变异等操作,逐步改进种群中个体的适应度,从而找到最优解。
其基本原理包括:个体表示、适应度评估、选择、交叉、变异等。
3. 遗传算法的流程遗传算法的流程可分为初始化、评估、选择、交叉、变异和终止等步骤。
其中,初始化阶段通过随机生成初始种群,评估阶段计算每个个体的适应度值,选择阶段根据适应度值选择优秀个体,交叉阶段将选择的个体进行交叉生成新个体,变异阶段对新个体进行变异操作,终止阶段通过判断达到终止条件来结束算法。
4. 遗传算法在优化问题中的应用方法4.1. 参数优化遗传算法常用于对参数进行优化,如机器学习中的参数调节、神经网络中的权重优化等。
通过遗传算法的迭代搜索过程,找到最适合模型的参数组合,从而提高模型的性能。
4.2. 排队问题排队问题是一类典型的优化问题,如车辆调度、任务分配等。
遗传算法可以将问题抽象为个体的染色体表示,通过适应度评估和选择操作,找到最优的个体组合,从而优化排队效果。
4.3. 组合优化问题组合优化问题是一种NP难问题,如旅行商问题、背包问题等。
遗传算法通过对解空间进行搜索,避免陷入局部最优解,找到全局最优解。
5. 解空间分析解空间是指问题的解所构成的空间,是遗传算法搜索的目标。
解空间的特点包括:维度、约束、连续性和离散性。
其中,维度表示解空间的维度数量;约束指的是问题中的各种限制条件;连续性表示解空间中的解是否连续;离散性则表示解空间中的解是否离散。
遗传算法非支配排序
遗传算法(Genetic Algorithm, GA)是一种基于生物进化理论的优
化算法,可以用于解决优化问题,如函数优化、组合优化、布尔优化等。
而非支配排序则是多目标优化问题中常用的一种算法,用于筛选出最优解集。
在多目标优化问题中,我们通常希望找到一组解,使得在所有目标函
数中都取得最优值。
但是,由于不同目标函数间可能存在冲突,因此无法
找到一个全局最优解。
因此,我们常常需要在多个目标函数中寻找一组最
优的解集。
而非支配排序则是在多个目标函数的情况下进行多个解的排名。
它通
过比较每个解之间的支配比较,从而将解分为不同的层次。
每一层中都是
非支配的解,即在某一目标下,它的解优于其它解;而在另一个目标下,
它的解不劣于其它解。
因此,非支配排序可以帮助我们筛选出一组最优的
解集。
遗传算法可以与非支配排序结合,寻找一组最优解集。
在遗传算法中,我们通过交叉变异等方式产生新的个体,然后根据非支配排序将个体进行
排名,选择非支配解中的一部分作为下一代的父代,继续进行进化。
这样,遗传算法就可以在多个目标函数下得到一组最优解集。
遗传算法 - 函数最优解计算遗传算法是一种基于生物进化原理的优化算法,可以用于求解函数的最优解问题。
在实际应用中,函数的最优解往往是指在给定约束条件下,使目标函数取得最大或最小值的变量取值。
遗传算法通过模拟自然选择、遗传交叉和变异等过程,逐步优化解空间中的个体,找到最优解。
我们来了解一下遗传算法的基本原理。
遗传算法的核心思想是模拟达尔文的进化论,通过选择、交叉和变异等操作对种群进行进化。
算法的过程可以简单地描述为以下几个步骤:1. 初始化种群:随机生成一组个体作为初始种群,每个个体代表函数的一个解。
2. 适应度评估:根据问题的具体情况,定义适应度函数来评估每个个体的好坏程度。
适应度函数可以根据问题的特点来设计,例如,对于求解函数的最大值问题,适应度函数可以直接使用函数值作为评估指标。
3. 选择操作:根据适应度函数的评估结果,选择一部分适应度较高的个体作为父代,用于后续的交叉和变异操作。
选择操作可以使用不同的方法,如轮盘赌选择、锦标赛选择等。
4. 交叉操作:从父代个体中随机选择两个个体,通过交叉操作生成新的个体。
交叉操作可以采用不同的方式,如单点交叉、多点交叉等。
5. 变异操作:对新生成的个体进行变异操作,从而增加种群的多样性。
变异操作可以随机选择个体的某些基因,并进行随机变换。
6. 更新种群:将新生成的个体加入到种群中,形成新一代种群。
7. 终止条件判断:根据问题的要求,设置终止条件,例如达到最大迭代次数或找到满足要求的解等。
8. 迭代操作:重复以上步骤,直到满足终止条件。
通过以上步骤的迭代,遗传算法能够逐步优化种群中的个体,找到函数的最优解。
在实际应用中,遗传算法可以用于求解各种函数的最优解问题,例如优化函数、组合优化、排课问题等。
遗传算法具有一定的优点,如能够在解空间中全局搜索、适应于多样化的问题、具有较好的鲁棒性等。
但同时也存在一些缺点,如算法的收敛速度较慢、对问题的依赖性较强等。
遗传算法是一种基于生物进化原理的优化算法,可以用于求解函数的最优解问题。
[MATLAB]利⽤遗传算法函数求⽬标函数的最优解最近接触到了遗传算法以及利⽤遗传算法求最优解,所以就把这些相关的内容整理记录⼀下。
⼀、遗传算法简介(摘⾃维基百科)遗传算法(英语:genetic algorithm (GA))是计算数学中⽤于解决最佳化的搜索算法,是进化算法的⼀种。
进化算法最初是借鉴了进化⽣物学中的⼀些现象⽽发展起来的,这些现象包括遗传、突变、⾃然选择以及杂交等。
算法选择初始⽣命种群循环评价种群中的个体适应度以⽐例原则(分数⾼的挑中概率也较⾼)选择产⽣下⼀个种群。
改变该种群(交叉和变异)直到停⽌循环的条件满⾜适⽤问题遗传算法擅长解决的问题是全局最优化问题。
跟传统的爬⼭算法相⽐,遗传算法能够跳出局部最优⽽找到全局最优点。
⽽且遗传算法允许使⽤⾮常复杂的适应度函数(或者叫做⽬标函数),并对变量的变化范围可以加以限制。
⼆、MATLAB中的GA函数1. X = ga(FITNESSFCN, NVARS)这是GA函数最简单的调⽤⽅法,其中FITNESSFCN是⽬标函数,其参数应为⼀向量,NVARS则是参数向量的维度。
X是⽬标函数值为最⼩时的参数向量。
2. X = ga(FITNESSFCN, NVARS, A, b, Aeq, beq, lb, ub, NONLCON, options)这些参数⽤于约束X:A X <= B, Aeq X = Beq (线性约束)LB <= X <= UBNONLCON:定义C(X) <= 0, Ceq(X) = 0(⾮线性约束)options:设置GA的相关参数3. [X,FVAL,EXITFLAG,OUTPUT] = ga(FITNESSFCN, ...)FVAL是在⽬标函数的参数为X时的值EXITFLAG是结束遗传算法计算的标志-0 Maximum number of generations exceeded.-1 Optimization terminated by the output or plot function.-2 No feasible point found.-4 Stall time limit exceeded.-5 Time limit exceeded.OUTPUT结构体包含了遗传代数、输出种群等信息4. optionsoptions = gaoptimset();options.Generations=5000; %迭代次数options.PopulationSize=30; %种群数⽬还⼜其他很多选项可以设置。
遗传算法综述遗传算法是计算数学中用于解决最优化的搜索算法,是进化算法的一种。
进化算法最初是借鉴了进化生物学中的一些现象而发展起来的,这些现象包括遗传、突变、自然选择以及杂交等。
在阅读了一些相关资料后,我整理出这篇综述,将通过五个部分来介绍遗传算法以及其在计算机科学领域的相关应用、一、起源和发展分支尝试性地将生物进化过程在计算机中模拟并用于优化问题求解开始于20世纪50年代末,其目的是将生物进化的思想引入许多工程问题中而成为一种优化工具,这些开拓性的研究工作形成了遗传算法的雏形。
但当时的研究进展缓慢,收效甚微。
原因是由于缺少一种通用的编码方式,人们只有通过变异才能改变基因结构,而无法使用交叉,因而增加了迭代次数。
同时算法本身需要较大的计算量,当时的计算机速度便无法满足要求,因而限制了这一仿生过程技术的迅速发展。
20世纪60年代中期,Holland在Fraser和Bremermann等人研究成果的基础上提出了位串编码技术,这种编码技术同时适用于变异操作和交叉操作。
遗传算法的真正产生源于20世纪60年代末到70年代初,美国Michigan大学的Holland教授在设计人工适应系统中开创性地使用了一种基于自然演化原理的搜索机制,并于1975年出版了著名的专著“Adaptation in Natural andArtificial Systems”,这些有关遗传算法的基础理论为遗传算法的发展和完善奠定了的基础。
同时,Holland教授的学生De Jong首次将遗传算法应用于函数优化中,设计了遗传算法执行策略和性能评价指标,他挑选的5个专门用于遗传算法数值实验的函数至今仍被频繁使用,而他提出的在线(on-line)和离线(off-line)指标则仍是目前衡量遗传算法优化性能的主要手段。
在Holland教授和他的学生与同事De Jong进行大量有关遗传算法的开创性工作的同时,德国柏林工业大学的Rechenberg和Schwefel等在进行风洞实验时,为了对描述物体形状的参数进行优化以获得更好的实验数据,将变异操作引入计算模型中,获得了意外的优良效果。
AI优化软件开发的算法和数据模型随着人工智能(AI)的快速发展,越来越多的软件开发者开始将AI算法和数据模型应用于软件开发中,以提高软件的性能和智能化水平。
本文将介绍AI优化软件开发的算法和数据模型的几个关键方面。
一、深度学习算法深度学习是目前最为热门的AI算法之一,它模仿人脑神经网络的工作原理,通过多层次的神经元网络来实现对数据的学习和模式识别。
在软件开发中,深度学习算法可以用于自然语言处理、图像识别、音频处理等任务。
例如,可以利用深度学习算法训练一个对话机器人,使其能够与用户进行自然、智能的对话。
二、遗传算法遗传算法是一种启发式算法,模拟自然界的进化过程来求解最优化问题。
在软件开发中,遗传算法可以用于优化软件的参数设置、函数适应度的评估等。
例如,可以利用遗传算法来优化图像处理软件中的滤波器参数,以达到更好的图像去噪效果。
三、强化学习算法强化学习是一种通过试错和奖励机制来训练智能体的算法,它可以使软件在与环境交互的过程中逐步学习和优化自身的行为。
在软件开发中,强化学习算法可以用于自动控制系统、自动驾驶等场景。
例如,可以使用强化学习算法来训练一个自动驾驶软件,使其能够根据不同道路条件和交通情况做出合理的驾驶决策。
四、混合模型混合模型是将多种不同类型的算法和数据模型进行结合的一种方法。
在软件开发中,混合模型可以结合多种AI算法和数据模型,以充分利用各自的优势来解决复杂的问题。
例如,可以使用深度学习算法处理图像数据,在此基础上结合遗传算法对图像进行优化。
五、数据模型的管理在AI优化软件开发过程中,数据模型的管理至关重要。
包括数据的收集、预处理、标注和存储等环节。
一方面,高质量的数据可以提高算法的性能,另一方面,规范的数据管理可以提高软件开发的效率和可维护性。
因此,软件开发者需要建立科学合理的数据模型管理流程,以确保数据的准确性和完整性。
结语AI优化软件开发的算法和数据模型为软件开发者提供了更强大的工具和方法来开发出性能更优越、智能化水平更高的软件产品。
遗传算法的应用
遗传算法是一种模拟自然选择和遗传机制的优化算法,可
以在搜索和优化问题中应用。
以下是遗传算法的一些常见
应用:
1. 优化问题:遗传算法可以应用于各种优化问题,例如参
数优化、函数最大或最小化、资源分配等。
通过建立适当
的适应度函数和遗传操作,可以在搜索空间中寻找最优解。
2. 机器学习:遗传算法可以用于机器学习中的特征选择、
模型调优等任务。
通过遗传算法的迭代搜索过程,可以找
到最佳的特征集合或模型参数。
3. 调度问题:遗传算法可以应用于调度问题,如任务调度、旅行商问题等。
通过设计合适的编码方式和适应度函数,
可以优化调度方案,提高效率。
4. 组合优化问题:遗传算法在组合优化问题中也有广泛应用,如图着色问题、背包问题等。
通过遗传算法的搜索特性,可以找到组合问题的最优解或近似最优解。
5. 游戏:遗传算法可以用于训练游戏代理程序,如迷宫求解、棋类游戏等。
通过遗传算法的优化过程,可以训练出具有高水平的游戏智能的代理程序。
总的来说,遗传算法可以应用于各种搜索和优化问题,特别是那些复杂且难以在可接受的时间范围内找到最优解的问题。
它具有较好的鲁棒性和全局搜索能力,适用于多种领域。
遗传算法在函数优化中的应用目录1.绪论 (2)概述 (2)遗传算法的发展历史与研究进展 (4)2.遗传算法流程与应用举例 (6)遗传算法中各重要因素分析 (6)2.2重要参数设置 (8)简单的遗传算法运算示例 (8)3.遗传算法在函数优化应用中的性能研究 (12)遗传算法在实际应用中的性能影响因素 (12)函数优化问题的描述 (14)求解函数优化问题的最优交叉、变异率组合的研究 (16)一种求解函数优化问题的自适应遗传算法 (19)小结 (21)结束语 (21)参考文献 (22)致谢 (23)1.绪论遗传算法(genetic algorithms简称GA)由美国密歇根大学的John H.Holland教授等创立的一类仿生型的优化算法。
它是以达尔文的生物进化论和孟德尔的遗传变异理论为基础、模拟生物进化过程、自适应启发式全局优化的搜索算法。
由于遗传算法无需过多地考虑问题的动力学信息,如连续、可微等,该算法结构简单,并且具有全局搜索能力、信息处理的隐并行性、鲁棒性和可规模化等优点,它在思路上突破原有的最优化方法的框架,尤其适用于处理传统搜索方法难以解决的复杂和非线性问题,现己被广泛用于组合优化、机器学习、自适应控制、规划设计和人工生命等领域,并且在经济和决策方面也有很好的应用,是21世纪有关智能计算中的关键技术之一。
遗传算法的处理对象不是参数本身,而是对参数进行了编码的个体,因此不仅可以对传统的目标函数优化求解,而且可以处理诸如矩阵、树和图等结构形式的对象,用适应度函数同时对搜索空间的多个解进行评估,它将每个可能的问题表示为“染色体”,然后按遗传学规律进行选择、交叉和变异操作,直到满足终止条件为止。
隐含并行性和全局搜索性是遗传算法的两大特点,前者可使遗传算法只需检测少量的结构就能反映搜索空间的大量区域,后者则使遗传算法具有良好的稳健性。
在遗传算法的诸多应用中,函数优化是最显而易见的应用,也是经典的应用。
遗传算法解决函数优化问题实验⼀遗传算法解决函数优化问题XXXXXXXXXX⼀、实验⽬的1.掌握遗传算法的基本原理和步骤。
2.复习VB 、VC 的基本概念、基本语法和编程⽅法,并熟练使⽤VB 或VC 编写遗传算法程序。
⼆、实验设备微机三、实验原理遗传算法是⼀类随机优化算法,但它不是简单的随机⽐较搜索,⽽是通过对染⾊体的评价和对染⾊体中基因的作⽤,有效地利⽤已有信息来指导搜索有希望改善优化质量的状态。
标准遗传算法流程图如图1.1所⽰,主要步骤可描述如下:①随机产⽣⼀组初始个体构成初始种群。
②计算每⼀个体的适配值(fitness value ,也称为适应度)。
适应度值是对染⾊体(个体)进⾏评价的⼀种指标,是GA 进⾏优化所⽤的主要信息,它与个体的⽬标值存在⼀种对应关系。
③判断算法收敛准则是否满⾜,若满⾜,则输出搜索结果;否则执⾏以下步骤。
④根据适应度值⼤⼩以⼀定⽅式执⾏复制操作(也称为选择操作)。
⑤按交叉概率p c 执⾏交叉操作。
⑥按变异概率p m 执⾏变异操作。
⑦返回步骤②。
四、实验内容及步骤1.上机编写程序,解决以下函数优化问题:()221min 10i i i f x x =??=≤∑X2.调试程序。
3.根据实验结果,撰写实验报告。
图1.1 标准遗传算法流程图五、实验程序% % 清⼯作空间workspace,清屏幕显⽰% clear all; clc;%% tic; % 启动计时器%%%%%%%%%%%%%%%%%%%%%%%%%%%%%%%%%%%%%%%%% % 参数赋值PopSize =30; % 种群规模Pc =0.65; % 交叉概率Pm =0.01; % 变异概率precision =22; % 根据精度要求,⼆进制字符串长度为22 iterative_thre =20; % 若连续iterative_thre次解⽆改进,则退出遗传算法%%%%%%%%%%%%%%%%%%%%%%%%%%%%%%%%%%%%%%%%% % 初始化变量fitness = zeros(PopSize,1); % 存放所有染⾊体的适应度值SelectRate = zeros(PopSize,1); % 存放染⾊体的选择概率AccumulateRate = zeros(PopSize,1); % 存放染⾊体的累积概率num =0; % 结束遗传算法控制量bestfitness = 0; % 存放进化过程中最优的适应度值bestX =0; % 存放进化过程中最优解population = dec2bin(rand(PopSize,1)*(2^precision));% 产⽣初始群体,共PopSize个[0,2^precision]之间的⼗进制随机数,并将⼗进制数转换为⼆进制数newPop = population; % newPop存放新染⾊体的编码% 利⽤遗传算法求解最优解while num <= iterative_thretempX =bin2dec(population); % 将⼆进制串代表的⼆进制数转化为⼗进制数x’X = -1+tempX*3/(2^precision-1);% 按⽐例关系,将x'转化为区间[-1,2]内的实数x fitness = X.*sin(10*pi.*X)+2; % 计算适应度[thisbestfit,id] = max(fitness); % 找到当前最优适应度值thisbestX = X(id); % 找到与当前最优适应度值相对应的当前最优解if thisbestfit > bestfitness % 判断当前最优适应度值是否⽐上次进化结束后得到的最优适应度值要好bestX = thisbestX; % 修正最优解bestfitness =thisbestfit; % 修正最优适应度值num =0; % 清除算法结束控制量elsenum = num+1; % 算法结束控制量加1endSumFitness = sum(fitness); %计算适应度值总和SelectRate = fitness/SumFitness; %计算各个染⾊体的选择概率AccumulateRate(1)=SelectRate(1); % 计算各个染⾊体的累积概率for i=2:PopSize;AccumulateRate(i) = AccumulateRate(i-1)+SelectRate(i);endfor i =1:2:PopSize% 轮盘赌选出2个染⾊体,根据随机数与累积概率的⽐较进⾏选择pos = find(AccumulateRate>=rand);newPop(i,:) = population(pos(1),:);pos = find(AccumulateRate>=rand);newPop(i+1,:) = population(pos(1),:);% 交叉操作if oneorzero(Pc) ==1 % 判断这2个被选中的染⾊体是否需要进⾏交叉操作temp = randperm(21); % 产⽣1个随机数,以确定交叉位置position = temp(1);child1 = newPop(i,:); % 进⾏交叉child2 = newPop(i+1,:);tempchild = child1;child1(position:precision) = child2(position:precision);child2(position:precision) = tempchild(position:precision);newPop(i,:) =child1; % 将交叉后的⼦代存⼊新染⾊体矩阵中newPop(i+1,:) =child2;end% 变异操作newPop(i,:) = mutation(newPop(i,:),Pm);newPop(i+1,:) = mutation(newPop(i+1,:),Pm);endend% time =toc;%disp(['最优解为: ' num2str(bestX)]);% disp(['程序运⾏时间: ' num2str(time) 's']);六、结果分析1.利⽤实验数据,分析并解答以下问题,a)遗传算法中变异概率的设置对求解结果的影响。