行政法基本原则
- 格式:ppt
- 大小:107.00 KB
- 文档页数:41
行政法的基本原则包括哪些(我国行政法的首要基本原则)按照《全面依法行政实施纲要》的相关规定,行政法的基本原则包括合法行政、合理行政、程序正当、诚实守信、高效便民和权责统一六大原则。
合法行政原则合法行政是行政法的首要准则,其他基本原则都是合法行政的延伸和扩展。
(1)法律优先(法已规定不可违)第一,在行政立法方面,行政机关的任何规定和决定都不得与法律相抵触,行政机关不得作出不符合现行法律的规定和决定。
行政机关的规定和决定违法,就不能取得法律效力。
第二,在行政执法方面,行政机关有义务积极执行和实施现行有效法律规定的行政义务。
行政机关不积极履行法定作为义务,将构成不作为违法。
例:《行政许可法》第58条第2款规定:“行政机关提供行政许可申请书格式文本,不得收费。
”甲市国土局对许可申请书收取每份1元的工本费,违反了该条款的规定。
(2)法律保留(法无规定不可为、法无授权即禁止)第一,在行政立法方面,立法机关保留对一些事项的立法权限,行政立法不能以消极地不抵触法律为满足,还需法律的明确授权。
依法只能由法律规定的事项,行政机关除非获得授权,否则不得作出任何规定和决定。
第二,在行政执法方面,如果没有立法文件进行规定,行政机关不得作出影响公民、法人和其他组织合法权益的行为。
合理行政原则合理行政追求公正、权利、平等、正义,属于实质行政范畴。
1、3个子原则(1)公平公正对待原则。
行政机关要平等对待行政相对人,不偏私、不歧视。
同时,面对同等情况应当同等对待,不同情况应当区别对待,不得恣意地实施差别待遇。
例:市一项重大工程项目向社会公开招标,投标人甲虽并非最合适的承包人,但因与该市委领导存在亲戚关系而中标。
(2)考虑相关因素原则。
行政机关在作出行政决定和进行行政裁量时,只能考虑符合立法授权目的的相关因素,不得考虑不相关因素。
(3)比例原则(禁止过分原则、最小侵害原则)。
①合目的性。
行政机关行使裁量权所采取的具体措施必须符合法律目的。
行政法基本原则范文行政法是研究行政组织和行政活动的法律规范的法学分支,它是国家行政机关行使职权与公民和法人的权利和义务相衡量的法律制度。
行政法的基本原则是指在行政法规范中反映出的一系列基本原则,这些原则在行政法律制度中具有最高的法律效力,对行政行为进行规范和限制。
1.法定原则:法定原则是行政法的核心原则,即行政行为的基础是依法行政,行政机关必须按照法律规定进行行政活动,不能随意行使权力。
法定原则要求行政机关必须在法律授权的范围内行使权力,并且只能依据法律制定的目的和限制来实施行政行为。
2.公正原则:公正原则是行政法的重要原则之一,它要求行政机关在行使职权时必须以公正、公平和正义为准绳,保证行政行为的公正性和合理性。
公正原则体现了行政公正的价值追求,保障了公民和法人的平等权益,维护了社会正义和法治秩序。
3.公开原则:公开原则是行政法的重要原则之一,它要求行政机关在行政活动中应当公开透明,公开行政机关的决策和执行过程,接受社会监督。
公开原则有助于提高行政决策的科学性和合理性,保障公民和法人的知情权、参与权和监督权,有效避免滥用权力和腐败行为。
4.约束原则:约束原则是行政法的核心原则之一,它要求行政机关在行使职权时必须受到法律的约束,不能随意行使权力。
约束原则保障了行政机关的合法性和合规性,防止滥用职权和侵犯公民和法人的合法权益。
5.程序正义原则:程序正义原则是行政法的核心原则之一,它要求行政机关在行使职权时必须依法进行程序,严格保障当事人的诉讼权利和程序权利。
程序正义原则是行政法中的一项基本保障措施,它通过规范行政程序的公正性和合理性,保护当事人的合法权益和社会公共利益。
6.客观责任原则:客观责任原则是行政法的基本原则之一,它要求行政机关在行使职权时必须承担相应的责任,对行政行为的结果负责。
客观责任原则是行政法中的一项基本保障原则,通过建立行政机关的责任制度,保证行政机关行使职权的规范性和效力。
以上是行政法的基本原则,它们共同构成了行政法的法律制度,保障了行政活动的合法性和合理性,维护了公民和法人的合法权益和社会公共利益。
行政法6大基本原则行政法是国家行政机关依法行使行政权力的法律规范,是维护国家政权稳定和社会秩序的重要法律体系。
行政法的基本原则是行政法律关系的基石,它们对于确保行政机关依法行使行政权力、保护公民合法权益、促进社会公正和法治建设具有重要意义。
下面将介绍行政法的六大基本原则。
第一、法定原则。
法定原则是行政法的基本原则之一,也是行政法律关系的基础。
它规定了行政机关行使行政权力必须要有法律依据,并且必须依法行使。
法定原则的核心是合法性原则,即行政机关的行政行为必须符合法律的规定,不能超越法律的规定。
第二、公正原则。
公正原则是行政法的核心原则之一,它要求行政机关在行使行政权力时要坚持公正、公平、公开的原则,保障公民的合法权益。
公正原则要求行政机关在处理行政事务时,要依法公正、客观、中立,不能偏袒任何一方。
第三、合理原则。
合理原则是行政法的基本原则之一,它要求行政机关在行使行政权力时要合理、适当、必要。
合理原则要求行政机关的行政行为要符合合理性标准,即行为目的合法、行为内容合理、行为方式适当。
第四、效益原则。
效益原则是行政法的基本原则之一,它要求行政机关在行使行政权力时要追求社会效益最大化。
效益原则要求行政机关在制定政策、制定行政措施时要考虑到社会的整体利益,确保行政行为的效果最大化。
第五、权利保护原则。
权利保护原则是行政法的重要原则之一,它要求行政机关在行使行政权力时要尊重和保护公民的合法权益。
权利保护原则要求行政机关在处理行政事务时要注重保护公民的人身权利、财产权利和其他合法权益,维护公民的合法权益不受侵犯。
第六、责任追究原则。
责任追究原则是行政法的基本原则之一,它要求行政机关在行使行政权力时要承担相应的责任。
责任追究原则要求行政机关在行政行为中要承担起责任,对于违法行为要依法追究责任,确保行政机关行使行政权力的合法性和公正性。
行政法的六大基本原则分别是法定原则、公正原则、合理原则、效益原则、权利保护原则和责任追究原则。
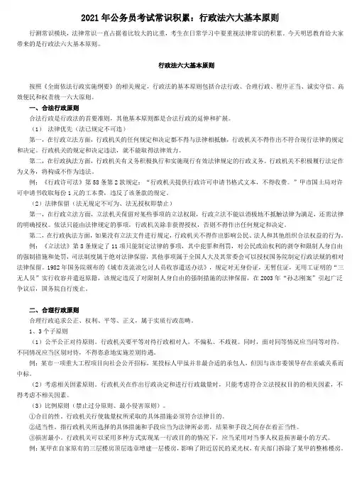
行政法六大基本原则一、合法行政原则合法行政是行政法的首要准则,其他基本原则都是合法行政的延伸和扩展。
(1)法律优先(法已规定不可违)第一,在行政立法方面,行政机关的任何规定和决定都不得与法律相抵触,行政机关不得作出不符合现行法律的规定和决定。
行政机关的规定和决定违法,就不能取得法律效力。
第二,在行政执法方面,行政机关有义务积极执行和实施现行有效法律规定的行政义务。
行政机关不积极履行法定作为义务,将构成不作为违法。
例:《行政许可法》第58条第2款规定:“行政机关提供行政许可申请书格式文本,不得收费。
”甲市国土局对许可申请书收取每份1元的工本费,违反了该条款的规定。
(2)法律保留(法无规定不可为、法无授权即禁止)第一,在行政立法方面,立法机关保留对某些事项的立法权限,行政立法不能以消极地不抵触法律为满足,还需法律的明确授权。
依法只能由法律规定的事项,行政机关除非获得授权,否则不得作出任何规定和决定。
第二,在行政执法方面,如果没有立法文件进行规定,行政机关不得作出影响公民、法人和其他组织合法权益的行为。
例:《立法法》第8条规定了11项只能制定法律的事项,其中犯罪和刑罚,对公民政治权利的剥夺和限制人身自由的强制措施和处罚,司法制度属于绝对法律保留,其他事项属于全国人大及其常委会可以授权国务院制定行政法规的相对法律保留。
1982年国务院颁布的《城市及流浪乞讨人员收容遣送办法》,规定对无身份证,无暂住证,无用工证明的“三无人员”实行收容并遣返原籍,该规定违反了对限制人身自由的强制措施的法律保留,在2003年“孙志刚案”引起广泛争议后,国务院自行废止。
二、合理行政原则合理行政追求公正、权利、平等、正义,属于实质行政范畴。
1、3个子原则(1)公平公正对待原则。
行政机关要平等对待行政相对人,不偏私、不歧视。
同时,面对同等情况应当同等对待,不同情况应当区别对待,不得恣意地实施差别待遇。
例:某市一项重大工程项目向社会公开招标,某投标人甲虽并非最合适的承包人,但因与该市委领导存在亲戚关系而中标。
论行政法的基本原则
行政法的基本原则包括:
1. 合法性原则:行政行为必须符合法律,合法有效。
2. 公正性原则:行政行为必须公正,不得违背公平正义原则。
3. 透明性原则:行政行为必须公开透明,不得有任何不必要的秘密。
4. 自由裁量原则:行政机关在行使职权时可以自由裁量,但必须按照法律规定和公正原则行使职权。
5. 公共利益原则:行政行为必须符合公共利益,不得损害社会公共利益和公民合法权益。
6. 效率原则:行政行为必须高效,不得浪费资源。
7. 保障人权原则:行政行为必须保障和促进公民的基本人权,尊重并保护公民的人格尊严。
8. 风险预防原则:行政机关在行使职权时必须预防可能造成的危险和损害。
9. 权责相对原则:行政机关的权力来源于法律,行使行政权力必须承担相应的法律责任。
10. 诚信原则:行政机关及其工作人员必须讲诚信,遵守守法道德规范,不得欺诈、误导公众。
1、行政法的基本原则行政法的基本原则是指贯彻于行政法规范之中,指导行政法的制定和实施等活动的基本准则,是人们对行政法现象的抽象和概况,反映着当代行政法的基本价值观念。
行政法基本原则的特点:⑴普遍性。
行政法的基本原则贯穿于行政立法、执法、准司法、监督等各个环节和各种行政法律关系之中。
⑵规范性。
行政法的基本原则是指导各项行政活动的基本准则,是产生其他具体规则和原则的规范。
有直接的约束力⑶特殊性。
反映的是行政法的基本矛盾和本质。
⑷时代性。
集中反映一个国家当时的行政法治精神观念。
⑸基础性。
反映着行政法的基本价值观念。
意义:A、揭示行政法的主要矛盾和本质;B、界定行政法发展的框架和方向C、指导和约束行政法的制定、解释、适用D、确保行政法律体系的完整性、统一性E、弥补行政法规范的漏洞,可直接作为规范适用六大原则:一、行政合法性原则要求行政主体在行使行政权力、管理公共事务的过程中,必需要取得法律的授权,并遵守法定权限、程序规则,并且要对行使权力的行为承担法律责任。
该原则包括的子原则:(1)法律优位原则(一切行政活动都不得与法律相抵触,行政机关只有不实施与法律规定不一致的行为就符合该原则要求。
)(2)法律保留原则(涉及公民权利义务等事项,只有法律明确授权,行政机关才能实施相应的管理活动。
)(3)越权无效原则(要求行政机关本身的职权要法定化,超越权限无效。
)内容:(1)行政主体的行政行为不得超越法定权限(2)行政行为的做出必须符合法定程序(3)行政行为的做出必须达到证据充分(4)违法行使职权的行为必须承担法律责任二、程序正当原则正当程序原则:指行政机关作出影响行政相对人权益的行政行为,必须遵循正当法律程序,包括:1、相关事项告知相对人;2、向相对人说明行为的依据、利益;3、听取相对人的陈述、申辩;4、与自身有利害关系的应当回避;5、事后为相对人提供相应的救济程序等包含的子原则:1、行政公开原则:行政机关应当主动或者根据相对人的申请公开或者使其知晓有关政务活动的情况和正确资料2、公众参与原则:行政机关作出重要的规定或决定时,应当听取公众意见,尤其是应当听取直接相对人与其他利害关系人的陈述或者申辩。
第三节行政法的基本原则行政法的基本原则是行政法治原则。
行政法治原则包括:行政合法性原则、行政合理性原则。
一、行政合法性原则合法性原则:是指行政权的存在、行使必须依据法律,符合法律,不得与法律相抵触。
具体内容:1、行政职权必须基于法律的授予才能存在。
2、行政职权必须依据法律行使,不得违法。
3、行政授权、行政委托必须有法律依据,符合法律要旨。
法律优先原则:要求行政机关必须遵循现行法律不得违反。
法律保留原则:积极地要求行政活动必须具有法律依据。
“法无明文规定即禁止。
”二、行政合理性原则行政合理性原则是指行政行为的内容要客观、适度、合乎理性。
具体内容:1、行政行为应符合立法目的;2、行政行为应建立在正当考虑的基础上,不得考虑不相关因素;3、平等适用法律规范,不得对相同事实给予不同对待;4、符合自然规律;5、符合社会道德。
三、行政应急性原则是指在某些特殊的紧急情况下,出于国家安全、社会秩序或公共利益的需要,行政机关可以采取没有法律依据的或与法律相抵触的措施。
符合以下条件:1、存在明确无误的紧急危险;2、非法宝机关行使了紧急权力,事后应由有权机关确认;3、行政机关作出应急行为应受有关机关的监督;4、应该适当,将负面损害控制在最小的程序和范围内;5、造成他人合法权益受损,应在事后予以补偿。
第三节被授权的组织与受委托的组织和个人一、行政授权是指法律、法规或者规章直接规定将某项或者某一方面的行政职权的一部分或者全部授予某个组织,或者法律、法规规定由特定的行政主体,通过法定方式,将某一方面的行政职权的一部分或者全部授予某个组织的法律行为。
授权主体的具体形态一、行政机构1、专门机构;2、内部机构;3、派出机构。
二、其他社会组织1、行政性公司;2、事业单位;3、企业单位;4、社会团体、社会组织二、行政委托:行政委托是指行政主体将其职权的一部分,依法委托给其他组织的法律行为。
第二节行政行为的内容与效力一、行政行为的内容1、赋予权益或科以义务2、剥夺权益或免除义务3、变更法律地位4、确认法律事实与法律地位二、行政行为的效力1、公定力2、确定力3、拘束力4、执行力三、行政立法的主体及其权限1、国务院---------------法规2、国务院各部委、直属机构---------部门规章3、省级政府、省级政府所在市的市政府、经济特区、较大的市政府----------地方规章第三节行政许可一、概念、特征行政许可:行政主体在法律一般禁止的情况下,应相对人的申请,通过颁发许可证、执照等形式,依法赋予其从事某种活动、实施某种行为的法律资格或权利的具体行政行为。
2021年公务员考试常识积累:行政法六大基本原则行测常识模块,法律常识一直占据着比较大的比重,考生在日常学习中要重视法律常识的积累。
今天明思教育给大家带来的是行政法六大基本原则。
行政法六大基本原则按照《全面依法行政实施纲要》的相关规定,行政法的基本原则包括合法行政、合理行政、程序正当、诚实守信、高效便民和权责统一六大原则。
一、合法行政原则合法行政是行政法的首要准则,其他基本原则都是合法行政的延伸和扩展。
(1)法律优先(法已规定不可违)第一,在行政立法方面,行政机关的任何规定和决定都不得与法律相抵触,行政机关不得作出不符合现行法律的规定和决定。
行政机关的规定和决定违法,就不能取得法律效力。
第二,在行政执法方面,行政机关有义务积极执行和实施现行有效法律规定的行政义务。
行政机关不积极履行法定作为义务,将构成不作为违法。
例:《行政许可法》第58条第2款规定:“行政机关提供行政许可申请书格式文本,不得收费。
”甲市国土局对许可申请书收取每份1元的工本费,违反了该条款的规定。
(2)法律保留(法无规定不可为、法无授权即禁止)第一,在行政立法方面,立法机关保留对某些事项的立法权限,行政立法不能以消极地不抵触法律为满足,还需法律的明确授权。
依法只能由法律规定的事项,行政机关除非获得授权,否则不得作出任何规定和决定。
第二,在行政执法方面,如果没有立法文件进行规定,行政机关不得作出影响公民、法人和其他组织合法权益的行为。
例:《立法法》第8条规定了11项只能制定法律的事项,其中犯罪和刑罚,对公民政治权利的剥夺和限制人身自由的强制措施和处罚,司法制度属于绝对法律保留,其他事项属于全国人大及其常委会可以授权国务院制定行政法规的相对法律保留。
1982年国务院颁布的《城市及流浪乞讨人员收容遣送办法》,规定对无身份证,无暂住证,无用工证明的“三无人员”实行收容并遣返原籍,该规定违反了对限制人身自由的强制措施的法律保留,在2003年“孙志刚案”引起广泛争议后,国务院自行废止。
行政法的基本原理
行政法是一种法律体系,它为行政机关的组织、职权、行为以及与个人、社会组织之间的关系提供了法律规范和保障。
其基本原理包括以下几个方面:
一、宪法优先原则:行政法必须遵循宪法的规定和原则,任何行政法规和行政行为都不能与宪法相抵触。
二、法定与合法原则:行政行为必须有法律依据,并且必须合法、合理、公正、公平。
行政机关在行使行政权力时必须依法行事,不能凭个人意志随意决定。
三、权责相对原则:行政机关的权力和职责是相对的,即权力必须与相应的职责相结合,在行使职权时应当充分考虑公众利益、社会公平和个人合法权益。
四、法律适用原则:行政机关在具体的行政行为中必须遵守法律的规定和程序,不能私自拓展权力或者违反法律规定进行行政干预。
五、正当程序原则:行政机关在作出涉及个人权益的行政决策时,应当提供公平、公正、公开的程序,确保当事人的合法权益得到充分保护。
六、追究责任原则:对于违法行政行为,行政机关应当承担法律责任,并根据实际情况追究相关人员的行政、民事以及刑事责任。
七、善意保护原则:对于善意行使行政权力、诚实守法的公民或者组织,在其错误行政行为发生后,应当给予适当保护,不能追究其责任。
行政法的基本原则是保障行政活动的合法性、公正性和可预期性,确保行政机关的权力行使在法律框架内进行,并保护公民和组织的合法权益。
这些原则对于行政法的正确适用和行政行为的合法性审查非常重要。
行政法的基本原则(一)合法行政原则合法行政是行政法的首要原则,其他原则可以理解为这一原则的延伸。
实行合法行政原则是行政活动区别于民事活动的主要标志。
我国合法行政原则在结构上包括对现行法律的遵守和依照法律授权活动两个方面。
(二)合理行政原则合理行政原则的主要含义是行政决定应当具有合理性,属于实质行政法治的范畴,尤其适用于裁量性行政活动。
最低限度的理性,是指行政决定应当具有一个有正常理智的普通人所能达到的合理与适当,并且能够符合科学公理和社会公德。
(三)程序正当原则程序正当是当代行政法的主要原则之一。
它包括了以下几个原则:1.行政公开原则。
除涉及国家秘密和依法受到保护的商业秘密、个人隐私的外,行政机关实施行政管理应当公开,以实现公民的知情权。
2.公众参与原则。
行政机关作出重要规定或者决定,应当听取公民、法人和其他组织的意见。
特别是作出对公民、法人和其他组织不利的决定,要听取他们的陈述和申辩。
3.回避原则。
行政机关工作人员履行职责,与行政管理相对人存在利害关系时,应当回避。
(四)高效便民原则高效便民原则分为两个方面。
1.行政效率原则。
基本内容有二:首先是积极履行法定职责,禁止不作为或者不完全作为;其次是遵守法定时限,禁止超越法定时限或者不合理延迟。
延迟是行政不公和行政侵权的表现。
2.便利当事人原则。
在行政活动中增加当事人程序负担,是法律禁止的行政侵权行为。
(五)诚实守信原则诚实守信原则分为两个方面。
1.行政信息真实原则。
行政机关公布的信息应当全面、准确、真实。
无论是向普通公众公布的信息,还是向特定人或者组织提供的信息,行政机关都应当对其真实性承担法律责任。
2.保护公民信赖利益原则。
非因法定事由并经法定程序,行政机关不得撤销、变更已经生效的行政决定;因国家利益、公共利益或者其他法定事由需要撤回或者变更行政决定的,应当依照法定权限和程序进行,并对行政管理相对人因此而受到的财产损失依法予以补偿。
(六)权责统一原则权责统一原则分为两个方面。
行政法的基本原则行政法是指规范行政行为的法律制度的总称。
它是现代国家法律体系中的重要组成部分,其基本原则是确保政府的行政行为公正、合法、透明和高效。
1.法治原则:行政法必须遵循法治原则,即国家行政机关及其工作人员的一切行政活动都必须依法进行,决策和执行必须基于法律的规定。
2.合法性原则:行政行为必须合法,即必须有明确的法律依据,行政机关不能随意行使权力,必须依据法律规定进行。
3.公正原则:行政行为必须公正,即行政机关在处理事务和决策时必须公平、公正,不能歧视或偏袒任何一方。
4.公开原则:行政机关的行政行为必须公开透明,必须告知有关公民或组织行政行为的事实、理由和结果。
5.违法原则:行政机关的行政行为如违法,公民或组织可以依法申请撤销或变更。
6.独立原则:行政机关的行政行为必须独立于行政机关的任何其他事务和个人,不能接受指令、干预或受到任何利害关系的影响。
7.适法原则:行政机关的行政行为必须依法进行,即必须依据适用的法律、法规和有关规定进行。
8.自由原则:行政机关的行政行为应尊重和保护公民和组织的自由,不能侵犯公民和组织的自由权利。
9.保护原则:行政机关的行政行为应保护公民和组织的合法权益,不能侵犯公民和组织的合法权益。
10.公益原则:行政机关的行政行为应服务于公众利益,保护公共利益,维护社会稳定和公共秩序。
11.服务原则:行政机关的行政行为应服务于公民和组织,提供便利和帮助,为公共利益做出应有的贡献。
12.高效原则:行政机关的行政行为应高效、迅速,提高行政效率,减少行政成本。
13.质量原则:行政机关的行政行为应保证其质量,有效履行职责和承担责任。
14.资源合理利用原则:行政机关的行政行为应合理利用资源,提高资源利用效率。
15.治理效果原则:行政机关的行政行为应关注其治理效果,确保社会经济的健康发展和公众福祉。
16.协商原则:在决策和执行过程中,行政机关应充分发扬协商合作的精神,听取各方意见,增加决策的科学性、合理性和公正性。
试论行政法的基本原则及其意义行政法是法律领域的一个重要分支,涉及行政机关的组织和职权行使等问题。
行政法的基本原则是行政法律关系中的普遍规律和基本要求,具有指导行政机关行为、维护行政法治的意义。
本文将试论行政法的基本原则及其意义。
行政法的基本原则主要有合法性原则、公正原则、效率原则、责任原则和比例原则等。
首先,合法性原则是行政法的基本原则之一、合法性原则要求行政机关的行为符合法律规定,行使权力应有法律依据。
合法性原则保障了公民、企事业单位合法权益的得到尊重和保护。
行政机关必须依法行政,通过法律约束行使行政权力,使行政行为对社会公众具有可预见性和可控制性,从而维护社会的稳定和秩序。
其次,公正原则也是行政法的基本原则之一、公正原则要求行政机关在行政程序和行政裁量中应保持公正、公平和中立的立场,不偏不倚地对待各方利益。
公正原则确保了行政机关的行为公正合理,避免行政机关的滥用职权,保护了公民合法权益。
再次,效率原则是行政法的基本原则之一、效率原则要求行政机关在行使职权时应追求效率,提高行政效能。
行政机关应通过科学管理、合理布局等方式,提高行政效率,为公众提供更加优质的行政服务。
效率原则有助于提高行政机关的工作效率,提升公众对行政机关的满意度。
此外,责任原则也是行政法的基本原则之一、责任原则要求行政机关在行政活动中应负起相应的责任,对行政错误和过失承担相应的后果。
责任原则促使行政机关在行使职权时认真履行职责,避免滥用职权、不作为和乱作为。
最后,比例原则也是行政法的基本原则之一、比例原则要求行政机关在行使职权时应根据情况的轻重缓急,选择适当的行政手段和措施。
比例原则有效避免了过度行政措施的使用,保护了公民和企事业单位的合法利益。
行政法的基本原则具有重要的意义。
首先,行政法的基本原则是行政法治的基础,保障了行政机关行政行为的合法性、公正性和规范性,维护了社会公共秩序。
其次,行政法的基本原则是行政机关行政行为的约束和规范,有助于维护公众合法权益,促进了行政机关的公正行使行政权力。
行政法基本原理
行政法基本原理包括权力公正、法律合法性、程序公正、合理性原则和公众参与原则。
1. 权力公正原则:行政行为应当以公正的原则行使权力,不得歧视个人或群体,不得滥用权力或侵犯公民的合法权益。
2. 法律合法性原则:行政行为必须依法行使,不得超越法定的权限,不得违反法律的规定,确保行政行为的合法性和合规性。
3. 程序公正原则:行政机关在行使行政权力时,必须遵守适用的程序规定,采取公正、公平的程序进行决策,并保证当事人的合法权益受到保护。
4. 合理性原则:行政行为必须合理合法,即在行使行政权力时,必须有充分的理由和事实依据,符合合理性和合理期待原则。
5. 公众参与原则:行政机关在制定涉及公众权益的重要政策时,应当注重广泛听取民众的意见和建议,保持透明度和公众参与的积极性。
以上是行政法的基本原理,它们共同构成了行政法律适用和行政决策的基础。
利用这些原则,司法机关和行政机关能够保证公民的合法权益得到保护,确保行政行为的合法性和公正性。