费用预算明细模板
- 格式:doc
- 大小:565.30 KB
- 文档页数:4
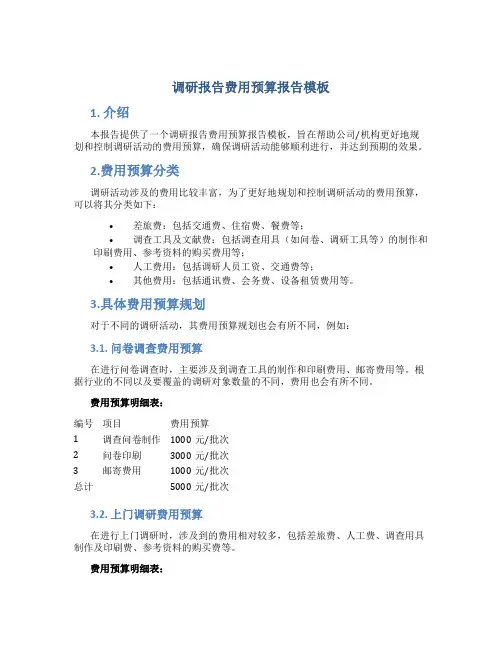
调研报告费用预算报告模板1. 介绍本报告提供了一个调研报告费用预算报告模板,旨在帮助公司/机构更好地规划和控制调研活动的费用预算,确保调研活动能够顺利进行,并达到预期的效果。
2.费用预算分类调研活动涉及的费用比较丰富,为了更好地规划和控制调研活动的费用预算,可以将其分类如下:•差旅费:包括交通费、住宿费、餐费等;•调查工具及文献费:包括调查用具(如问卷、调研工具等)的制作和印刷费用、参考资料的购买费用等;•人工费用:包括调研人员工资、交通费等;•其他费用:包括通讯费、会务费、设备租赁费用等。
3.具体费用预算规划对于不同的调研活动,其费用预算规划也会有所不同,例如:3.1. 问卷调查费用预算在进行问卷调查时,主要涉及到调查工具的制作和印刷费用、邮寄费用等。
根据行业的不同以及要覆盖的调研对象数量的不同,费用也会有所不同。
费用预算明细表:编号项目费用预算1 调查问卷制作1000元/批次2 问卷印刷3000元/批次3 邮寄费用1000元/批次总计5000元/批次3.2. 上门调研费用预算在进行上门调研时,涉及到的费用相对较多,包括差旅费、人工费、调查用具制作及印刷费、参考资料的购买费等。
费用预算明细表:编号项目费用预算1 调查用具制作及印刷费2000元/批次2 参考资料购买费1000元/批次3 过路费、餐费等800元/人/天4 调研人员工资500元/人/天总计55000元/20人/天4. 汇总调研活动的费用预算相对来说比较复杂,不同的调研活动所涉及的费用也会有所不同,更好的费用预算规划能够帮助公司/机构更好地控制和规划调研活动的开支,确保调研活动顺利进行,并收到最好的效果。
一、项目资金支出:116.4万元(一) 直接费用: 114.24万元1、设备费: 6.0万元(1)设备购置费:3.0万元购置酶联免疫仪、微量移液器、圆筒模具、精密旋转具座和其他光学和机械元件(2)设备试制费:3.0万元仪器校准、调试和维护,激光系统调试、维护(3)设备改造与租赁费:无2、实验材料费: 47.7万元(1)用于DCs刺激的细胞因子GM-CSF、IL-4 3600元/支(10ug)×50支=180000元TNF-α 3200/支(10ug)×10支=32000元(2)流式细胞检测和分选的荧光抗体CD11c、CD80、CD86、HLA-DR、CSFE、CD4、CD25、FOXP3以及同型对照2200元/支(25T)×20支=44000元(3)实验动物实验动物购买 40元/只×100只=4000元实验动物造模 60元/只×100只=6000元实验动物饲养 1.2元/只.天×100只×40天=4800元(4)药物购买中药及青藤碱 5000元(5)单克隆抗体及二抗用于western及激光共聚焦的抗体,主要有caspase8、9、10,细胞色素C及Bcl-2家族蛋白等5000元/份(一抗)×12份=60000元2000元/份(二抗)×12份=24000元(6)基因提取试剂盒及常规实验试剂 20000元(7)ELISA试剂盒(用于检测IL-2,IL-12,IL-10,IL-17,TGF-β1,IL-1、TNF-α)5000元/个×14个=70000元(8)实验耗材包括细胞培养板、培养瓶、细胞培养试剂、注射器、加样枪头等 30000元3、测试化验加工费:流式分选、检测,病理检查及数据统计 10.00万元流式细胞检测 80元/份.次×50份×8次=32000元流式细胞分选 150元/份.次×10分×8次=12000元病理切片、观察及免疫组化 10000元数据统计费用 7900元4、燃料动力费:实验室水、电费 3.80万元水费 0.2万元/年×4年=8000元电费 0.75万元/年×4年=30000元(主要用于超低温冰箱储存标本)5、差旅费:4万元用于研讨、专项技术学习学术交流差旅费 0.5万元/人.次×8人.次=40000元(包括食宿及往返路费)6、会议费:参加学术会议会议注册、会务费7、国际合作与交流费:参加本研究领域的重要国际会议8、出版/文献/信息传播/知识产权事务费:4万元用于发表论文的版面费,文献检索、入网等信息通信费文献检索 150元/篇×50篇=7500元(平均每篇全文约20余美元)论文版面费 2500元/篇×3篇=7500元9、劳务费:直接参加项目研究的研究生、博士后的劳务费10、专家咨询费:专家咨询指导费11、其他支出:实验室日常消耗的办公用品(二) 间接费用: 18.9万元科研管理间接费、绩效等其中:绩效支出:项目负责人绩效支出等。
企业成本费用预算表
一、直接成本预算
1. 原材料成本预算
(1) 原材料名称原材料数量每单位原材料成本原材料成本合计
2. 劳务成本预算
(1) 工种名称工种工时每工时工资劳务成本合计
3. 制造费用
(1) 电力水费预算
(2) 折旧费用预算
(3) 其它制造费用
二、间接成本预算
1.管理人员工资
(1) 部门名称人数每月工资合计
2.实验室费用预算
3.运输费用预算
4.销售费用预算
5.广告宣传费用预算
6.办公费用预算
三、总成本预算
四、期望销售收入预算
五、预期利润预算
如有需要,各项目内容还可以继续增加细化。
这个成本费用预算表提供了一张企业成本费用预算的模板,公司可以根据自身产品和业务情况调整和补充内容。
建筑工程费用预算模板(范例)
1. 背景
建筑工程费用预算是建造一座建筑物所需的资金预算。
该预算包括了所有与建筑工程相关的费用,例如材料成本、劳动力成本、设备租赁费用等。
正确编制预算可以帮助项目团队更好地掌控资金使用,避免出现超支情况。
2. 费用预算模板
下面是一个建筑工程费用预算模板的范例,供参考:
2.1. 建筑物相关费用
2.2. 建筑工程监理费用
2.3. 建筑工程设计费用
2.4. 其他相关费用
2.5. 总费用预算
建筑工程费用总预算为 $84,000。
3. 使用说明
使用该建筑工程费用预算模板时,按照实际项目情况填写各个费用项目的具体金额,并计算出总费用预算。
确保费用项目的准确性和完整性,以便更好地管理和控制项目的资金使用。
4. 结论
建筑工程费用预算模板是编制建筑工程预算的基础工具,能够帮助项目团队合理规划和管理资金。
通过正确使用该模板,可以更好地控制项目成本,避免出现资金不足或超支的情况。
> 注意:以上费用数据仅为示范,具体项目中的费用金额应根据实际情况进行调整和填写。
活动预算明细表为了确保活动的顺利进行,我们需要对各项费用进行详细的规划和预算。
以下是一份活动预算明细表,包含了从场地租赁到工作人员酬劳等各方面的费用。
1.场地租赁费场地租赁费是活动预算中的重要组成部分,包括了活动场地、设施以及相关设备的租赁费用。
在选择场地时,需要考虑场地的容纳人数、设施设备的完善程度以及租赁价格等因素。
2.设备租赁费设备租赁费包括了音响、灯光、投影等设备的使用费用。
在选择租赁设备时,需要考虑设备的质量、性能以及租赁价格等因素,以确保设备能够满足活动需求。
3.嘉宾邀请费嘉宾邀请费是指邀请行业专家、知名人士等参与活动的费用。
需要考虑嘉宾的知名度、演讲内容以及费用等因素,以确保嘉宾能够为活动增色添彩。
4.礼品购置费礼品购置费是指为了增加活动的互动性和参与度,需要为参与者准备的礼品费用。
可以考虑定制纪念品、小礼品等,以提升参与者的满意度和归属感。
5.餐饮住宿费餐饮住宿费是指为嘉宾和工作人员提供的餐饮和住宿费用。
需要考虑餐饮标准和住宿条件等因素,以确保参与者的舒适度和满意度。
6.活动宣传费活动宣传费是指为了宣传活动而产生的费用,包括海报制作、宣传单印刷、广告投放等费用。
需要合理规划宣传费用,以最大化宣传效果。
7.安保人员费用安保人员费用是指为了确保活动安全而聘请安保人员的费用。
需要考虑活动的规模和安保需求等因素,以确保活动的安全和顺利进行。
8.节目表演费用节目表演费用是指为了增加活动的娱乐性和观赏性而邀请演出团队的费用。
需要考虑演出内容、演员阵容以及演出费用等因素,以确保节目质量。
9.工作人员酬劳工作人员酬劳是指为工作人员提供的工资和福利费用。
需要合理规划工作人员的薪酬和福利,以提高工作人员的积极性和工作效率。
总结:在制定活动预算时,需要充分考虑各项费用的必要性、合理性和可行性,并进行科学预算和合理分配。
同时,在活动过程中需要严格控制各项费用的使用,确保费用的合规性和透明性,以达到预期的活动效果和节约成本的目的。
经费预算模板(本示例按照70万预算做的项目预算,现在面上资助额增加了,请参照说明做适当修改)科目申请经费备注(计算依据与说明)一、研究经费52.5占预算的75%1、科研业务费30.59占预算的43.7%(1)测试/计算/分析费18数据检测、统计分析、生物信息学分析。
一般占项目经费的20-30%。
(2)能源/动力费 2.1水电费开支。
重点是支付给外单位和合作单位的水、电、气、暖费用,一般不支付给项目承担单位,本单位设备、实验室有单独的水电气暖的计量消耗和本单位内部单独经济核算的可以支付。
一般不超过项目经费的3%。
(3)会议/差旅费7会议费用:用于支付项目研制过程中召开的咨询、论证、结题等会议支付的餐费、资料费、会议室租用费等费用,特邀专家的机票、火车票、住宿费等也可列入会议费支付,差旅费用:严格执行国家财政部统一的差旅费标准,支付的范围仅限于研究人员外出调研、考察、业务洽谈、参加会议等的机票、车船票、住宿费、伙食补助费和公杂费;病人往返测试、化验,从家到指定地点的路途少量补助可计算在内。
不超过项目经费的10%。
(4)出版物/文献/信息传播费3.5出版书目费用,文献检索、查阅费用,知识产权申报费用,发表文章审稿及版面费用。
不超过项目的5%。
(5)其他2、实验材料费21.9材料费是项目支出的重头戏,一般占项目经费的30-40%。
特别对于单价较高的项目,应当在经费说明中逐项说明品种、规格、数量、单价及必要性。
(1)原材料/试剂/药品购置费19抗体、试剂、实验动物及饲养费用等。
(2)其它 2.9实验室易碎耗材等消耗品,可做最后总价调整。
3、仪器设备费0无(1)购置0无(2)试制0无4、实验室改造费0无5、协作费0无二、国际合作与交流费7一般不超过预算的10%1、项目组成员出国合作交流出国交流费用2、境外专家来华合作交流境外专家来华交流费用三、劳务费7一般不超过预算10%,仅用于直接参加项目研究的研究生、博士后人员的劳务费用。
策划书支出明细模板范文3篇篇一《策划书支出明细模板》一、活动概述简要介绍本次策划活动的背景、目标和主要内容等。
二、支出项目明细1. 场地租赁费用:场地名称:[具体场地]租赁日期:[开始日期]-[结束日期]费用金额:[具体金额]2. 设备采购费用:设备名称:[如音响设备、投影仪等]品牌及型号:[详细信息]数量:[购买数量]单价:[单价金额]总价:[合计金额]3. 宣传物料制作费用:宣传海报设计制作:[数量]张,每张[单价]元,总计[金额]元传单印刷:[数量]份,每份[单价]元,总计[金额]元其他宣传物料制作:[如横幅等,具体说明及费用]总价:[合计金额]4. 嘉宾邀请费用:嘉宾姓名:[列出受邀嘉宾]交通费用:[根据实际情况预估]住宿费用:[如有安排]餐饮费用:[若有宴请]总计:[金额]5. 活动人员费用:工作人员工资:[列出参与活动筹备和执行的工作人员名单及相应工资] 志愿者补贴:[如有志愿者,说明补贴标准及人数]总计:[金额]6. 餐饮费用:活动期间餐饮安排,包括餐费标准、预计用餐人数及总费用总计:[金额]7. 交通费用:活动相关人员的交通费用,如租车费用、差旅费等总计:[金额]8. 其他费用:如保险费用、不可预见的临时支出等费用金额:[具体金额]总计:[金额]三、总支出金额各项支出明细金额相加,得出本次策划活动的总支出金额:[具体金额]四、预算说明详细说明每一项支出的合理性和必要性,确保支出符合活动需求和预算安排。
五、预算调整机制如在活动执行过程中出现预算超支或其他情况,需明确相应的预算调整机制和流程。
篇二《策划书支出明细模板范文》一、引言在策划一项活动或项目时,明确支出明细是至关重要的环节。
它有助于合理规划资源、控制成本,并确保资金的有效使用。
本模板范文将为您提供一个清晰、详细的支出明细框架,帮助您全面、准确地记录各项费用。
二、支出明细项目1. 活动筹备费用场地租赁费用:包括活动场地的租金、押金等。
300元/人 80人 体验培训及组织费 24000元 5000元/次
5000 元
培训师差旅及踩点 学员保险 80件 1600 元
红军服装费 赠送 培训期间饮用水 全程提供矿泉水 赠送
1
旗帜、横幅等
20元/件/2天
1次
意外伤害,意外身故
上衣、下裤、帽子、腰带
队旗、横幅、宣传等器材
全程食宿、交通、器材运输等
期间)课程设计、实施、后续等
火车票往返
南京南一新余北往返
大巴车(4天往返) XX 座大巴(含油费及路桥费、含司机食宿)
井冈山景区通票
景区联票+景区内环保车票
住宿费(含早) 双人标间
用餐(桌餐) x 正餐
用餐(聚餐) 1餐自己做饭+场地、锅灶租用
会议室租用
含投影音响等设备
小计:XXXX
第三方费用预计:XXX (根据实际发生结算,提供相应的正规发票)。
财务部:
一、基本支出:
1、工资支出:
根据企业本年度的发展情况确定,预算支出:X元;
2、社会保险支出:
根据企业本年度的发展情况确定,预算支出:X元;
3、办公费支出:
办公用品:X元;
会议费用:X元;
企业宣传费:X元;
办公设备购买/维修:X元;
其他:X元;
4、税费支出:
根据企业本年度的发展情况确定,预算支出:X元;
5、其他支出:
礼品费:X元;
旅游费用:X元;
其他:X元;
二、投资支出:
1、固定资产投资支出:
根据企业本年度的发展情况确定,预算支出:X元;
2、技术开发支出:
根据企业本年度的发展情况确定,预算支出:X元;
3、其他:X元;
三、贷款支出:
根据企业本年度的发展情况确定,预算支出:X元;
四、日常运营支出:
1、水电费:X元;
2、交通费用:X元;
4、企业培训费用:X元;
5、其他:X元;
总结:
本预算支出总额X元。
支出预算模板
以下是一个常用的支出预算模板,供您参考:
1. 房屋及生活开支:
- 租金/房贷
- 水电费
- 燃气费
- 物业费
- 家居用品和装修
2. 饮食开支:
- 购买食材
- 餐饮费用
- 外卖费用
3. 交通费用:
- 公共交通费用
- 自驾车费用
- 加油费用
- 维修保养费用
4. 通信费用:
- 手机费用
- 宽带费用
- 有线电视费用
5. 娱乐和休闲开支:
- 电影票/音乐会票
- 健身房会员费
- 旅游费用
- 其他娱乐活动费用
6. 学习和文化开支:
- 学费
- 书籍和教材费用
- 报纸/杂志订阅费用
- 文化活动费用
7. 保险和医疗开支:
- 健康保险费用
- 医疗费用
- 药物费用
8. 大型购买及维护费用:
- 汽车购买及维护费用
- 家用电器购买及维护费用 - 电脑/手机购买及维护费用
9. 其他杂项开支:
- 礼物和纪念品费用
- 宠物费用
- 慈善捐款
- 其他费用
在制定支出预算时,记得考虑每一项支出的金额,并根据自己的经济状况进行调整。
此外,还建议定期回顾、更新预算,以确保支出和预算保持一致。
以4天行程为例(总计人均约: xxx 元)
项目内容单价数量小计(元)体验培训及组织费(十一期间)课程设计、实施、后续等300元/人80人24000元
培训师差旅及踩点全程食宿、交通、器材运输等5000元/次1次5000元学员保险意外伤害,意外身故
红军服装费上衣、下裤、帽子、腰带20元/件/2天80件1600元
培训期间饮用水全程提供矿泉水赠送
旗帜、横幅等队旗、横幅、宣传等器材赠送
小计:XXXX 火车票往返南京南—新余北往返
大巴车(4天往返)XX座大巴(含油费及路桥费、含司机食宿)
井冈山景区通票景区联票+景区内环保车票
住宿费(含早)双人标间
用餐(桌餐)x正餐
用餐(聚餐)1餐自己做饭+场地、锅灶租用
会议室租用含投影音响等设备
第三方费用预计:XXX(根据实际发生结算,提供相应的正规发票)
欢迎您的下载,
资料仅供参考!
致力为企业和个人提供合同协议,策划案计划书,学习资料等等
打造全网一站式需求。