参考答案及评分标准(A卷)
- 格式:doc
- 大小:245.50 KB
- 文档页数:4
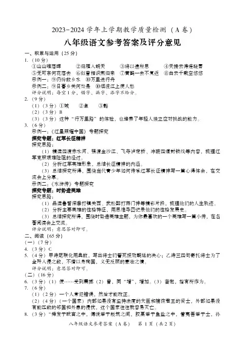
2023-2024学年上学期教学质量检测(A卷)八年级语文参考答案及评分意见一㊁积累与运用(25分)1 (10分)①山山唯落晖㊀㊀㊀②归雁入胡天㊀㊀㊀③将以遗所思㊀㊀㊀④天接云涛连晓雾⑤无可奈何花落去⑥似曾相识燕归来⑦黄鹤一去不复返⑧白云千载空悠悠示例一:⑨仍怜故乡水㊀⑩万里送行舟示例二:⑨日暮乡关何处是㊀⑩烟波江上使人愁评分说明:每空1分,错字㊁漏字㊁添字不给分㊂2 (9分)(1)(3分)①域㊀㊀②惫㊀㊀③豁(2)(3分)B(3)(3分)这种 行万里路 的体验,也培养了年轻人独立应对挑战的能力㊂3 (6分)示例一:‘红星照耀中国“专题探究探究专题:红军长征精神探究思路:(1)精读四渡赤水河㊁强渡金沙江㊁飞夺泸定桥㊁冲破四道封锁线等内容,梳理红军克服艰难险阻的经过㊂(2)分析红军英雄形象,总结长征精神的内涵㊂(3)总结探究所得,围绕当代青少年如何传承红军长征精神写一篇心得体会,在交流会上分享㊂示例二:‘水浒传“专题探究探究专题:时势造英雄探究思路:(1)品读鲁智深拳打镇关西㊁武松醉打蒋门神等精彩片段,梳理他们的人生轨迹㊂(2)分析主要英雄的性格特征,用思维导图记录他们的性格发展史㊂(3)总结探究所得,围绕时势造英雄主题,为你最喜欢的一个英雄写一篇小传,在名著阅读会上交流㊂评分说明:意思答对即可㊂二㊁阅读(65分)(一)(7分)4 (3分)C5 (4分)甲诗尾联化用典故,写出将士们誓死报效朝廷的决心;乙诗三四句寄托将士为了全歼入侵之敌,不惜以身殉国,义无反顾的豪壮之情㊂评分说明:意思答对即可㊂(二)(16分)6 (3分)(1)使 受到震撼(2)曾,同 增 ,增加㊂(3)奋起,指有所作为㊂7 (6分)(1)(2分)一个人常犯错误,然后才能改正㊂(2)(4分)(一个国家)内部如果没有坚持法度的大臣和辅佐君王的贤士,外部如果没有能匹敌的邻国和外患的侵扰,这个国家往往就容易灭亡㊂8 (3分) 舜发于畎亩之中,傅说举于版筑之间,胶鬲举于鱼盐之中,管夷吾举于士,孙叔敖举于海,百里奚举于市 ,用同样的句式连举六例,形成一种无可辩驳的气势,增强了说服力㊂9 (4分)示例一:印证了 天将降大任于斯人也,必先苦其心志 的观点㊂勾践在越国被灭后,卧薪尝胆,苦身焦思,在磨砺中强大起来,最终灭了吴国,完成大业㊂示例二:印证了 生于忧患,死于安乐 的观点㊂勾践在越国被灭后,卧薪尝胆,苦身焦思,积蓄力量,最终东山再起,成了一代霸主㊂(勾践灭吴后,政事日益懈怠,其后继者更为狂妄,穷兵黩武,越国很快衰落㊂)评分说明:意思答对即可㊂(三)(20分)10 (3分)C11 (3分)示例: 我 曾在大方县城工作和生活,十分熟悉这里的水井;水井滋养一方百姓,成就 豆制品之乡 的美誉;水井数量多且造型各异,文化韵味浓㊂评分说明:意思答对即可㊂12 (5分)(1)(2分)络绎不绝是往来不断,前后相接的意思,形容人数很多,凸显了古井对当地人生活的重要性㊂(2)(3分)连用四字短语,语言典雅而富有韵味;联想古人在小龙井雅集时的场景,表现小龙井景色优美,令人陶醉;表达了作者的向往和喜爱之情㊂评分说明:意思答对即可㊂13 (3分)示例:突出翰墨泉的奇特,引出对翰墨泉集锦碑的介绍,彰显古井的文化价值㊂评分说明:意思答对即可㊂14 (6分)示例:大方古井,是百年历史的见证者,承载着当地人民的生活记忆㊂它们设计精巧,各具特色,有着深厚的历史底蕴,丰富的文化韵味㊂让我们共同关注和支持 大方古井 的申遗工作,为保护和传承这项宝贵的文化遗产贡献自己的力量!(四)(12分)15 (3分)D16 (4分)①砚台的历史;②砚台的结构;③砚台优劣的判定;④砚台收藏价值的鉴别;⑤砚台的使用方法㊂评分说明:任意答出其中四点,可得满分㊂17 (5分)示例:在砚额雕刻荷花图案,提高观赏价值,希望小方能保持高洁脱俗的品质;在砚底刻上 海内存知己,天涯若比邻 寓意两人友谊天长地久㊂评分说明:意思答对即可㊂(五)(10分)18 (3分)C19 (3分)示例: 汉字中国 方正之间的中华文明 特展在成都博物馆启幕评分说明:意思答对即可㊂20 (4分)示例:①政府出台相关措施;②举办汉字艺术和文化展览;③加强汉字书写教育;④开发大众喜闻乐见的汉字文化节目㊂评分说明:每点1分,意思答对即可㊂三㊁写作(60分)21 (60分)参照中考作文评分标准㊂。
20222023学年初一年级第一学期期中考试英语科评分标准 A 卷一、听力题(每题1分,共30 分)15 BCCAA 610 BBACC1115 CBABA 1620 BCAAC 2125 CBCAB26. middle 27. left 28.office 29. front 30. sports二、语法选择(每题1分共10 分)3135BBAAB 3640 ABCBA三、完形填空: (每题1分,共10分)41 45ABCAC 4650 ACCBC四、阅读理解:(每题2分共30分)5155 ADCAC 5660 ABBDC 6165 DGFCA五、短文填词:(每题1.5 分共15 分)66. have 67. are 68. They 69.dog 70. likes/enjoys/loves71. with 72.old 73. because 74. a 75. at六、回答问题:每题2分共10 分76 There are four/4 buildings (in Peter’s school).77. The/It is in Building A.78. They can’t write in the books or take the newspapers home.79. They/Peter and his friends play basketball every Tuesday.80. Yes, he does.书面表达:15 分My BedroomI have a nice bedroom in my home. It is small but it’s clean and tidy.There is a small bed, a desk, a chair, a puter and a bookcase in my bedroom. The desk is next to my bed. The puter is on my desk. I do my homework on the desk every night. The bookcase is on the left of my desk. I like reading books before I go to bed. I have many books in the bookcase.I like my bedroom very much. How about your bedroom? (82words)第一档:13~15分信息点齐全,人称无误,时态正确,意思表达完整通顺,字数够,个别语法错误。
2023─2024学年第二学期《概率论与数理统计》课程考试试卷(A 卷)参考答案与评分标准一、填空题(每空3分,共30分)1.在显著性检验中,若要使犯两类错误的概率同时变小,则只有增加样本容量.2.设随机变量X 具有数学期望()E X μ=与方差2()D X σ=,则有切比雪夫不等式{}2P X μσ-≥≤14.3.设X 为连续型随机变量,a 为实常数,则概率{}P X a ==0.4.设X 的分布律为,{}1,2,k k P X x p k === ,2Y X =,若1nkk k xp ∞=∑绝对收敛(n为正整数),则()E Y =21kk k xp ∞=∑.5.某学生的书桌上放着7本书,其中有3本概率书,现随机取2本书,则取到的全是概率书的概率为17.6.设X 服从参数为λ的poisson 分布,则(2)E X =2λ.7.设(2,3)Y N ,则数学期望2()E Y =7.8.(,)X Y 为二维随机变量,概率密度为(,)f x y ,X 与Y 的协方差(,)Cov X Y 的积分表达式为(())(())(,)d d x E x y E y f x y x y +∞+∞-∞-∞--⎰⎰.9.设X 为总体N (3,4)中抽取的样本14,,X X 的均值,则{}15P X ≤≤=2(2)1Φ-.(计算结果用标准正态分布的分布函数()x Φ表示)10.随机变量2(0,)X N σ ,n X X X ,,,21 为总体X 的一个样本,221()(1)ni i Y k X χ==∑ ,则常数k =21n σ.A 卷第1页共4页二、概率论试题(45分)1、(8分)题略解:用A B C 、、,分别表示三人译出该份密码,所求概率为P A B C ()(2分)由概率公式P A B C P ABC P A P B P C ()=1-()=1-()()()(4分)1-1-1-p q r =1-()()()(2分)2、(8分)设随机变量()1,()2,()3,()4,0.5XY E X D X E Y D Y ρ=====,求数学期望()E X Y +与方差(23)D X Y -.解:(1)()E X Y +=E X E Y ()+()=1+3=4(3分)(2)(23)4()9()12ov(,)D X Y D X D Y C X Y -=+-(3分)8361244XY ρ=+--(2分)3、(8分)某种电器元件的寿命服从均值为100h 的指数分布,现随机地取16只,它们的寿命i T 相互独立,记161ii T T ==∑,用中心极限定理计算{1920}P T ≥的近似值(计算结果用标准正态分布的分布函数()x Φ表示).解:i i ET D T E T D T 2()=100,()=100,()=1600,()=160000(3分){1920}0.8}1P T P ≥=≈-Φ(0.8)(5分)(4分)4、(10分)设随机变量X 具有概率密度11()0x x f x ⎧-≤≤=⎨⎩,,其它,21Y X =+.(1)求Y 的概率密度()Y f y ;(2)求概率312P Y ⎧⎫-<<⎨⎩⎭.解:(1)12Y Y y F y y F y ≤>时()=0,时()=1(1分)A 卷第2页共4页212,{}{1}()d Y y F y P Y y P X y f x x<≤≤=+≤=()=(2分)02d 1x x y ==-(2分)概率密度函数2()=Y Y y f y F y ≤⎧'⎨⎩1,1<()=0,其它(2分)(2)3102Y YP Y F F ⎧⎫-<<=-=⎨⎬⎩⎭311()-(-1)=222.(3分)5、(11分)设随机变量(,)X Y 具有概率分布如下,且{}1103P X Y X +===.XY-101013p114q112(1)求常数,p q ;(2)求X 与Y 的协方差(,)Cov X Y ,并问X 与Y 是否独立?解:(1)1111134123p q p q ++++=+=,即(2分)由{}{}{}{}{}101011010033P X Y X P Y X pP X Y X P X P X p +====+========+,,(2分)可得16p q ==(1分)X 01Y -11P1212P7121614(2)EX 1()=2,E Y 1()=-3,E XY 1()=-6(3分),-Cov X Y E XY E X E Y ()=()()()=0(2分)由..ij i j P P P ≠可知X 与Y 不独立(1分)三、数理统计试题(25分)1、(8分)题略.A 卷第3页共4页证明:222(1)(0,1),(1)X n S N n χσ-- ,22(1)X n S σ-相互独立(4分)2(1)Xt n - ,即(1)X t n - (4分)2、(10分)题略解:似然函数2221()(,)2n i i x L μμσσ=⎧⎫-=-⎨⎬⎩⎭∑2221()ln ln(2)ln() 222ni i x n n L μπσσ=-=---∑(4分)由2222411()ln ln 0,022n ni i i i x x L L nμμμσσσσ==--∂∂===-+=∂∂∑∑可得221111ˆˆ,()n n i i i i x x n n μσμ====-∑∑为2,μσ的最大似然估计(2分)由221ˆˆ(),()n nE E μμσσ-==可知11ˆni i x n μ==∑为μ的无偏估计量,2211ˆ()ni i x n σμ==-∑为2σ的有偏估计量(4分)3、(7分)题略解:01: 4.55: 4.55H H μμ=≠(2分)检验统计量x z =,拒绝域0.025 1.96z z ≥=(2分)而0.185 1.960.036z ==>(1分)因而拒绝域0H ,即不认为总体的均值仍为4.55(2分)A 卷第4页共4页。
阳光学院考试答案及评分标准专用纸2023 年—— 2024 年第二学期教师姓名:曹文娟课程名称:政治经济学(中级)考试方式:闭卷( A 卷) 考核对象(年级专业): 22金融一、单项选择题:本大题共20小题,每小题1分,共20分。
1.D2.C3.C4.B5.B6.B7.C8.B9.D 10. B11.A 12.D 13.C 14.D 15. C 16.A 17.D 18.B 19.A 20. D二、多项选择题:本大题共5小题,每小题2分,共10分。
1.ABCD2.ABCD3.ADE4. CDE5. BCDE三、辨析题:判断对错,并说明理由。
本大题共4小题,每小题5分,共20分。
1.正确。
(2分)发达商品经济阶段,市场机制在社会资源配置中起决定性作用形成了市场经济。
(3分)2.正确。
(2分)生产价格形成前,商品价格围绕价值波动;生产价格形成后,商品价格围绕生产价格波动。
(3分)3.正确。
(2分)欠发达地区从发达地区引进适用技术,是区域经济发展的一般规律。
(3分)4.错。
(2分)社会保险以政府为主体,不以盈利为目的。
(3分)四、简答题:本大题共5小题,每小题6分,共30分。
1.(1)私人劳动和社会劳动的矛盾决定和影响着私有制商品经济的其他一切矛盾。
(2分)(2)私人劳动和社会劳动的矛盾决定了商品经济的本质及私有制商品经济产生和发展的全过程。
(2分)(3)私人劳动和社会劳动的矛盾直接决定着商品生产者的命运。
(2分)2.(1)劳动者本人所必需的生活资料的价值。
(2分)(2)劳动者养育子女所必需的生活资料的价值。
(2分)(3)劳动者接受教育和训练的费用。
(2分)3.(1)公有制反映的是生产资料所有制的性质,具有相对稳定性。
(3分)(2)公有制的实现形式反映的是公有制经济的财产组织形式和经营方式,具有可变性和灵活性。
(3分)4.(1)为经济社会发展提供各种服务,有效提高整个社会活动的效率。
(2分)(2)为人民生活提供各种服务,有效提高人民的生活水平和质量。
四川理工学院成人高等教育
《建筑制图》期末试卷
参考答案及评分标准(A卷)
一、单选题:(共15小题,每小题2分,共30分。
请将正确答案直接填写在相应的括号内。
)
二、填空题:(共6小题,每空1分,共15分。
请将正确答案直接填写在相应的横线上。
)
1. 长仿宋
2. 尺寸界线、尺寸起止符号、尺寸数字
3. 阿拉伯数字、左、右、大写拉丁字母、下、上
4. 毫米(或mm)、米(或m)
5. 3
6. 定形尺寸、定位尺寸
三、判断题:(正确的打“√”,错误的打“×”,共5小题,每题3分,共15分。
)
1. √
2. ×
3. √
4. ×
5. √
四、作图题:(共3小题,第1小题20分,第2、3小题各10分,共
40分。
请务必用铅笔
.......。
)......、直尺、三角板和圆规
..........作图
..,.并保留作图痕迹
(1)画出下列立体图形的三面投影。
(2)完成五边形的水平投影。
d
a
d'
(3)已知图形的V 面与W 面投影,求图形的H 面投影。
2021--2022学年第一学期期末试卷《中华传统文化》答案(A卷)一、单选题(30分)1.A2.A3.C4.C5.A6.C7.B8.D9.B 10.D11.B 12.D 13.B 14.A 15.A二、多选题(30分)1.ABC2.ABCE3.ABCDE4.BCDE5.ABCDEF6.ABCE7.ABCD8.ABCE9.ABD10.ABCE三、判断题(20分)1. √2. ×3.√4. √5. ×6.√7.√8. √9. × 10. ×四、论述题(20分)1.答:成人的标准:(1)心理上做到能定,一是定心定性,二是定力,三是决定,四是定位。
(2)行为上做到能应,一是应变能力,应急能力,二是应酬能力。
(3)弃尔幼志,抛弃孩子气。
(4)德才兼备(观点展开进行论述,言之有理即可。
)2.答:这句话出自宋代王安石的《上仁宗皇帝言事书》,意思是修习技艺者当知技多不如技精,贪多而杂,流于表面等同于无技可依。
事实也确实如此,实践表明,“人的思维是了不起的,只要专注于某一项事业,那就一定会做出使自己都感到吃惊的成绩来。
” 像十年磨一剑的欧冶子,像一生只做一件事的法国雷杜德,他们都把专注,专心做到了极致,所以才取得了了不起的成就。
然而,如果目标杂乱,精力和时间都分散了,那么必定失败。
哈佛大学经过25年的跟踪调查发现,3%的人有十分清晰的长期目标,几乎都成了社会各界顶尖成功人士,其中不乏白手创业者、行业领袖、社会精英;10%的人有比较清晰的短期目标,大都生活在社会的中上层,成为各行各业不可缺少的专业人士,如医生、律师、工程师、高级主管等;60%的人目标模糊,几乎都生活在社会的中下层面,只能安稳地生活与工作,但都没有什么特别的成绩;27%的人没有目标,几乎都生活在社会最底层,常常失业,靠社会救济,并且常常抱怨他人,抱怨社会。
北大教授季羡林也警示我们:目标多就不可能有绝活。
一生专做一件事是第一等人,必定成功。
河南科技学院成人高等教育模拟考试《管理信息系统》试题参考答案及评分标准(A)一、单项选择题:(本题共20个小题,每个小题中只有一个正确答案,请将正确答案的标号填在题后括号内,每小题1分,共20分)本题主要考查学生对基本理论的掌握程度和辨别问题的能力。
评分标准:本题属单项选择,每小题选择正确的给1分,选错、多选或不选给0分。
参考答案:1~5 ADBDD 6~10 BCAAC11~15 DAAAB 16~20 BCCCB二、判断改错题:(本题共10个小题,每小题2分,共20分)本题主要考查学生对基本问题的分析能力。
评分标准:1 所填答案与标准答案意思一致,每小题给2分;选错或不选给0分2 判断正确,改正不正确的给1分。
3 判断不正确,给0分参考答案:1. ×数据仅是一个被记录下来的符号,信息是必须有意义的。
2. ×人和系统必须要合理的分工。
3. × CASE不是开发方法,只是一个开发工具。
4. ×数据的逻辑组织不是数据的物理组织,物理组织指的是实际的存储组织。
5. ×这两个图是在不同的开发阶段绘制的,表示的具体含义不同。
6. √7. ×耦合低,聚合高。
8. ×确定子系统的组成和系统的资源分配情况。
9. ×建立物理方案10.×只对底层的处理进行说明三、简答题:(每题4分,共20分)本题主要考查学生对基本知识的理解情况。
评分标准:1 按照回答的踩点给分,所写答案与标准答案意思一致或相近,每小题给5分;2 所写答案与标准答案意思基本一致,给3分;3 答案不正确,给0分。
1 管理信息系统的功能结构是指一个管理信息系统从使用者的角度看,它总是由多种功能组成的,这些功能通过信息的使用和产生形成联系,并构成一个有机的整体,表现出系统的特征,在这个整体中功能之间的组成方式就称为管理信息系统的功能结构。
2企业系统规划法(Business System Planning, 简称BSP法)是一种能根据企业目标制定出MIS战略规划的结构化方法。
2023年全国中学生数学奥林匹克竞赛(预赛)暨2023年全国高中数学联合竞赛加试(A 卷)参考答案及评分标准说明:1.评阅试卷时,请严格按照本评分标准的评分档次给分.2.如果考生的解答方法和本解答不同,只要思路合理、步骤正确,在评卷时可参考本评分标准适当划分档次评分,10分为一个档次,不得增加其他中间档次.一.(本题满分40分)如图, 是以AB 为直径的固定的半圆弧, 是经过点A 及 上另一个定点T 的定圆,且 的圆心位于ABT 内.设P 是 的弧 TB(不含端点)上的动点,,C D 是 上的两个动点,满足:C 在线段AP 上,,C D 位于直线AB 的异侧,且CD AB .记CDP 的外心为K .证明:(1) 点K 在TDP 的外接圆上;(2) K 为定点. ΩωPD ABT C证明:(1) 易知PCD 为钝角,由K 为CDP 的外心知2(180)2PKD PCD ACD .由于90APB ,CD AB ,故PBA ACD ATD .……………10分 所以2180PTD PKD PTA ATD ACD PTA PBA . 又,K T 位于PD 异侧,因此点K 在TDP 的外接圆上. ……………20分(2) 取 的圆心O ,过点O 作AB 的平行线l ,则l 为CD 的中垂线,点K 在直线l 上. ……………30分由,,,T D P K 共圆及KD KP ,可知K 在DTP 的平分线上,而9090DTB ATD PBA PAB PTB ,故TB 为DTP 的平分线.所以点K 在直线TB 上.显然l 与TB 相交,且l 与TB 均为定直线,故K 为定点. ……………40分 ωΩl D P OK B ATC二.(本题满分40分)正整数n 称为“好数”,如果对任意不同于n 的正整数m ,均有2222n m n m ⎧⎫⎧⎫⎪⎪⎪⎪≠⎨⎬⎨⎬⎪⎪⎪⎪⎩⎭⎩⎭,这里,{}x 表示实数x 的小数部分. 证明:存在无穷多个两两互素的合数均为好数.证明:引理:设n 是正奇数,且2模n 的阶为偶数,则n 是好数.引理的证明:反证法.假设n 不是好数,则存在异于n 的正整数m ,使得2222n m n m .因此22n n 与22m m 写成既约分数后的分母相同.由n 为奇数知22n n 是既约分数,故2m 的最大奇因子为2n ,从而m 的最大奇因子为n .设2t m n ,其中t 为正整数(从而m 是偶数).于是22222m m t m n. 由22222m t n n n可得2222(mod )m t n n ,故 222(mod )m t n n . (*)设2模n 的阶为偶数d .由(*)及阶的基本性质得2(mod )m t n d ,故2m t n 是偶数.但2m t 是偶数,n 是奇数,矛盾.引理得证.……………20分回到原问题.设221(1,2,)k k F k .由于1221k k F ,而k F 221k,因此2模k F 的阶为12k ,是一个偶数.对正整数l ,由221(mod )l k F 可知21(mod )l k F ,故由阶的性质推出,2模2k F 的阶被2模k F 的阶整除,从而也是偶数.因2k F 是奇数,由引理知2k F 是好数.……………30分对任意正整数,()i j i j ,211(,)(,(21)2)(,2)1i i j i i i j i F F F F F F F ,故123,,,F F F 两两互素.所以222123,,,F F F 是两两互素的合数,且均为好数. ……………40分三.(本题满分50分) 求具有下述性质的最小正整数k :若将1,2,,k 中的每个数任意染为红色或者蓝色,则或者存在9个互不相同的红色的数129,,,x x x 满足1289x x x x +++< ,或者存在10个互不相同的蓝色的数1210,,,y y y 满足12910y y y y +++< .解:所求的最小正整数为408.一方面,若407k =时,将1,55,56,,407 染为红色,2,3,,54 染为蓝色,此时最小的8个红数之和为1555661407++++= ,最小的9个蓝数之和为231054+++= ,故不存在满足要求的9个红数或者10个蓝数.对407k <,可在上述例子中删去大于k 的数,则得到不符合要求的例子. 因此407k ≤不满足要求. ……………10分 另一方面,我们证明408k =具有题述性质.反证法.假设存在一种1,2,,408 的染色方法不满足要求,设R 是所有红数的集合,B 是所有蓝数的集合.将R 中的元素从小到大依次记为12,,,m r r r ,B 中的元素从小到大依次记为12,,,n b b b ,408m n +=.对于R ,或者8R ≤,或者128m r r r r +++≥ ;对于B ,或者9B ≤,或者129n b b b b +++≥ .在1,2,,16 中至少有9个蓝色的数或至少有8个红色的数.情形1:1,2,,16 中至少有9个蓝色的数.此时916b ≤.设区间9[1,]b 中共有t 个R 中的元素12,,,(08)t r r r t ≤< .记12t x r r r =+++ ,则112(1)2x t t t ≥+++=+ . 因为12912,,,,,,,t b b b r r r 是9[1,]b 中的所有正整数,故{}{}12912,,,,,,,1,2,,9t b b b r r r t =+ .于是 12912(9)n b b b b t x ≤+++=++++- 1(9)(10)2t t x =++-. (*) ……………20分 特别地,116171362n b ≤⨯⨯=.从而9R ≥. 对任意(1)i i m t ≤≤-,由(*)知1(9)(10)2t i n r b i t t x i +≤+≤++-+.从而 811811(9)(10)2t m t t i r r r r r x t t x i -+=⎛⎫ ⎪≤+++++≤+++-+ ⎪⎝⎭∑ 11(9)(10)(8)(8)(9)(7)22t t t t t t x =++-+---- 111(9)(10)(8)(8)(9)(7)(1)222t t t t t t t t ≤++-+----⋅+ 2819396407t t =-++≤(考虑二次函数对称轴,即知1t =时取得最大). 又136n b ≤,这与,n m b r 中有一个为408矛盾. ……………40分情形2:1,2,,16 中至少有8个红色的数.论证类似于情形1.此时816r ≤.设区间8[1,]r 中共有s 个B 中的元素12,,,(09)s b b b s ≤< .记1s y b b =++ ,则1(1)2y s s ≥+. 因为12128,,,,,,,s b b b r r r 是8[1,]r 中的所有正整数,故 {}{}12128,,,,,,,1,2,,8s b b b r r r s =+ . 于是1(8)(9)2m r s s y ≤++-. 特别地,116171362m r ≤⨯⨯=.从而10B ≥. 对任意(1)i i n s ≤≤-,有1(8)(9)2s i m b r i s s y i +≤+≤++-+.从而 911911(8)(9)2s n s s i b b b b b y s s y i -+=⎛⎫ ⎪≤+++++≤+++-+ ⎪⎝⎭∑ 11(9)(8)(9)(8)(9)(10)22s s s s y s s =-++--+--111(9)(8)(9)(8)(1)(9)(10)222s s s s s s s s ≤-++--⋅++-- 2727369395s s =-++≤(在2s =时取得最大), 又136m r ≤,这与,n m b r 中有一个为408矛盾.由情形1、2知408k =具有题述性质.综上,所求最小正整数k 为408. ……………50分四.(本题满分50分)设4110a -=+.在20232023⨯的方格表的每个小方格中填入区间[1,]a 中的一个实数.设第i 行的总和为i x ,第i 列的总和为i y ,12023i ≤≤.求122023122023y y y x x x 的最大值(答案用含a 的式子表示). 解:记2023n =,设方格表为(),1,ij a i j n ≤≤,122023122023y y y x x x λ= . 第一步:改变某个ij a 的值仅改变i x 和j y ,设第i 行中除ij a 外其余1n -个数的和为A ,第j 列中除ij a 外其余1n -个数的和为B ,则jij i ij y B a x A a +=+.当A B ≥时,关于ij a 递增,此时可将ij a 调整到,a λ值不减.当A B ≤时,关于ij a 递减,此时可将ij a 调整到1,λ值不减.因此,为求λ的最大值,只需考虑每个小方格中的数均为1或a 的情况. ……………10分第二步:设{}1,,1,ij a a i j n ∈≤≤,只有有限多种可能,我们选取一组ij a 使得λ达到最大值,并且11n nij i j a ==∑∑最小.此时我们有,,1,.i j ij i j a x y a x y ⎧>⎪=⎨≤⎪⎩(*) 事实上,若i j x y >,而1ij a =,则将ij a 改为a 后,行和及列和变为,i j x y '',则11j j j i i iy y a y x x a x '+-=>'+-, 与λ达到最大矛盾,故ij a a =.若i j x y ≤,而ij a a =,则将ij a 改为1后,λ不减,且11n nij i j a ==∑∑变小,与ij a 的选取矛盾.从而(*)成立.通过交换列,可不妨设12n y y y ≤≤≤ ,这样由(∗)可知每一行中a 排在1的左边,每一行中的数从左至右单调不增.由此可知12n y y y ≥≥≥ .因而只能12n y y y === ,故每一行中的数全都相等(全为1或全为a ).……………20分 第三步:由第二步可知求λ的最大值,可以假定每一行中的数全相等.设有k 行全为a ,有n k -行全为1,0k n ≤≤.此时()()()n nk k n k n k ka n k ka n k na nn a λ-+-+-==. 我们只需求01,,,n λλλ 中的最大值. ()11(1)1111()(1)nn n k k n k n kk a n k a n a ka n k a k a n n a λλ++++--⎛⎫- ⎪==+ ⎪+--+⎝⎭. 因此1111(1)n k k a a k a n λλ+⎛⎫- ⎪≥⇔+≥ ⎪-+⎝⎭ 11(1)n n x x k x n-⇔+≥-+(记n x a =) 2111(1)n n x x x k x n-++++⇔≥-+ 2111n n x x x n k x -++++-⇔≤- 211(1)(1)1n n x x x x x--+++++++=+++ . 记上式右边为y ,则211(2)1n n n n x x y x x ---+-++=+++ . 下面证明(1010,1011)y ∈. ……………30分 首先证明1011y <.1011y < 2021202220222021101110111011x x x x ⇔+++<+++1010101210132021202210111010210101011x x x x x x ⇔+++<++++ .由于220221x x x <<<< ,故101010101012011(1011)101110121011101222k k k x x x =-<⋅⋅<⋅⋅∑101110110k k kx +=<∑. ……………40分 再证明1010y >,等价于证明2021202200(2022)1010kk k k k x x ==->∑∑. 由于2021202100(2022)(2022)10112023k k k k x k ==->-=⨯∑∑, 20222022010101010202310102023k k x x a =<⨯<⨯∑,只需证明1011202310102023a ⨯>⨯,而410111101010a -=+<,故结论成立. 由上面的推导可知1k k λλ+≥当且仅当1010k ≤时成立,从而1011λ最大.故 2023max 101120231011(10111012)2023a aλλ+==. ……………50分。
XXXXXXXXX学院2020 至2021 学年第一学期《机器学习》期末考试试题评分标准(A卷)二、计算题(本题共5小题,满分50分)1.使用公式正确(2分)计算正确(2分)SSE = (-0.2)^2 + (0.4)^2 + (-0.8)^2 + (1.3)^2 + (-0.7)^2 = 3.022.(本小题8分)已知逻辑回归模型得到一组逻辑回归结果,要求:(1)假设阈值为0.6,写出预测结果。
(2分)(2)计算出损失函数的值(即真实值与预测值之间的损失值)。
(6分)样本1为正样本,损失为:1*log(0.4)样本2为负样本,损失为:(1-0)*log(1-0.65)样本3为负样本,损失为:(1-0)*log(1-0.2)样本4为正样本,损失为:1*log(0.8)样本5为正样本,损失为:1*log(0.7)(以上过程4分:公式错误1处1分,扣完2分为止,计算错误1处1分,扣完2分为止)总损失函数= log(0.4) + log(0.35) + log(0.8) + log(0.8) + log(0.7)或总损失函数= -(log(0.4) + log(0.35) + log(0.8) + log(0.8) + log(0.7))log以10为底结果= -1.2026 或1.2026log以2为底结果 = -3.9949 或 3.9949log以e为底结果 = -2.7691 或 2.7691(2分,其中公式1分,计算1分)3. (本小题10分)(表格内每空1分,共4分)P = 14/(14+2) = 7/8 = 0.875(2分)(公式和计算各1分)R = 14/(14+1) = 14/15 = 0.933(2分)(公式和计算各1分)F1 = 2*P*R/(P+R) = 28/31 = 0.903(2分)(公式和计算各1分)4.(1)(2分)(2)def standRegres(xArr,yArr):xMat = np.mat(xArr) (1分)yMat = np.mat(yArr).T (1分)xTx = xMat.T * xMat (1分)if np.linalg.det(xTx) == 0.0: (1分)print("矩阵为奇异矩阵,不能求逆")return (1分)ws = xTx.I * (xMat.T*yMat) (1分)return ws (1分)此外:格式3分,错一处扣一分,扣完为止5.我们需要最大化P(X|Ci)P(Ci),i=1,2。
全国高中数学联合竞赛一试 试题参考答案及评分标准(A 卷)说明:1.评阅试卷时,请依据本评分标准.选择题只设6分和0分两档,填空题只设9分和0分两档;其他各题的评阅,请严格按照本评分标准的评分档次给分,不要增加其他中间档次.2.如果考生的解答方法和本解答不同,只要思路合理、步骤正确,在评卷时可参考本评分标准适当划分档次评分,解答题中5分为一个档次,不要增加其他中间档次.一、选择题(本题满分36分,每小题6分)1.函数254()2x x f x x-+=-在(,2)-∞上的最小值是 ( C )A .0B .1C .2D .3[解] 当2x <时,20x ->,因此21(44)1()(2)22x x f x x x x+-+==+---12(2)2x x ≥⋅--2=,当且仅当122x x=--时上式取等号.而此方程有解1(,2)x =∈-∞,因此()f x 在(,2)-∞上的最小值为2.2.设[2,4)A =-,2{40}B x x ax =--≤,若B A ⊆,则实数a 的取值范围为 ( D ) A .[1,2)- B .[1,2]- C .[0,3] D .[0,3) [解] 因240x ax --=有两个实根21424a a x =+22424a a x =+故B A ⊆等价于12x ≥-且24x <,即24224a a +≥-且24424a a +, 解之得03a ≤<.3.甲乙两人进行乒乓球比赛,约定每局胜者得1分,负者得0分,比赛进行到有一人比对方多2分或打满6局时停止.设甲在每局中获胜的概率为23,乙在每局中获胜的概率为13,且各局胜负相互,则比赛停止时已打局数ξ的期望E ξ为 ( B ) A. 24181 B. 26681 C. 27481D. 670243[解法一] 依题意知,ξ的所有可能值为2,4,6.设每两局比赛为一轮,则该轮结束时比赛停止的概率为22215()()339+=.若该轮结束时比赛还将继续,则甲、乙在该轮中必是各得一分,此时,该轮比赛结果对下轮比赛是否停止没有影响.从而有5(2)9P ξ==,4520(4)()()9981P ξ===,2416(6)()981P ξ===,故520162662469818181E ξ=⨯+⨯+⨯=.[解法二] 依题意知,ξ的所有可能值为2,4,6.令k A 表示甲在第k 局比赛中获胜,则k A 表示乙在第k 局比赛中获胜. 由性与互不相容性得12125(2)()()9P P A A P A A ξ==+=, 1234123412341234(4)()()()()P P A A A A P A A A A P A A A A P A A A A ξ==+++332112202[()()()()]333381=+=,1234123412341234(6)()()()()P P A A A A P A A A A P A A A A P A A A A ξ==+++2221164()()3381==,故520162662469818181E ξ=⨯+⨯+⨯=.4.若三个棱长均为整数(单位:cm )的正方体的表面积之和为564 cm 2,则这三个正方体的体积之和为 ( A ) A. 764 cm 3或586 cm 3 B. 764 cm 3 C. 586 cm 3或564 cm 3 D. 586 cm 3[解] 设这三个正方体的棱长分别为,,a b c ,则有()2226564a b c ++=,22294a b c ++=,不妨设110a b c ≤≤≤<,从而2222394c a b c ≥++=,231c >.故610c ≤<.c 只能取9,8,7,6.若9c =,则22294913a b +=-=,易知2a =,3b =,得一组解(,,)(2,3,9)a b c =. 若8c =,则22946430a b +=-=,5b ≤.但2230b ≥,4b ≥,从而4b =或5.若5b =,则25a =无解,若4b =,则214a =无解.此时无解.若7c =,则22944945a b +=-=,有唯一解3a =,6b =.若6c =,则22943658a b +=-=,此时222258b a b ≥+=,229b ≥.故6b ≥,但6b c ≤=,故6b =,此时2583622a =-=无解.综上,共有两组解2,3,9a b c =⎧⎪=⎨⎪=⎩或3,6,7.a b c =⎧⎪=⎨⎪=⎩体积为3331239764V =++=cm 3或3332367586V =++=cm 3.5.方程组0,0,0x y z xyz z xy yz xz y ++=⎧⎪+=⎨⎪+++=⎩的有理数解(,,)x y z 的个数为 ( B ) A. 1 B. 2 C. 3 D. 4[解] 若0z =,则00.x y xy y +=⎧⎨+=⎩,解得00x y =⎧⎨=⎩,或11.x y =-⎧⎨=⎩,若0z ≠,则由0xyz z +=得1xy =-. ① 由0x y z ++=得z x y =--. ②将②代入0xy yz xz y +++=得220x y xy y ++-=. ③ 由①得1x y=-,代入③化简得3(1)(1)0y y y ---=. 易知310y y --=无有理数根,故1y =,由①得1x =-,由②得0z =,与0z ≠矛盾,故该方程组共有两组有理数解0,0,0x y z =⎧⎪=⎨⎪=⎩或1,1,0.x y z =-⎧⎪=⎨⎪=⎩6.设ABC ∆的内角A B C ,,所对的边,,a b c 成等比数列,则sin cot cos sin cot cos A C AB C B++的取值范围是( C )A. (0,)+∞B. 51(0,)2C. 5151()-+D. 51()-+∞[解] 设,,a b c 的公比为q ,则2,b aq c aq ==,而sin cot cos sin cos cos sin sin cot cos sin cos cos sin A C A A C A CB C B B C B C++=++ sin()sin()sin sin()sin()sin A C B B bq B C A A aππ+-=====+-.因此,只需求q 的取值范围.因,,a b c 成等比数列,最大边只能是a 或c ,因此,,a b c 要构成三角形的三边,必需且只需a b c +>且b c a +>.即有不等式组22,a aq aq aq aq a ⎧+>⎪⎨+>⎪⎩即2210,10.q q q q ⎧--<⎪⎨+->⎪⎩ 解得1551,225151.22q q q ⎧-<<⎪⎪⎨⎪><-⎪⎩或 5151q -+<<,因此所求的取值范围是5151(-+. 二、填空题(本题满分54分,每小题9分)7.设()f x ax b =+,其中,a b 为实数,1()()f x f x =,1()(())n n f x f f x +=,1,2,3,n =,若7()128381f x x =+,则a b += 5 . [解] 由题意知12()(1)n n n n f x a x a a a b --=+++++11n na a xb a -=+⋅-,由7()128381f x x =+得7128a =,713811a b a -⋅=-,因此2a =,3b =,5a b +=.8.设()cos 22(1cos )f x x a x =-+的最小值为12-,则a =23-+[解] 2()2cos 122cos f x x a a x =---2212(cos )2122a x a a =----,(1) 2a >时,()f x 当cos 1x =时取最小值14a -; (2) 2a <-时,()f x 当cos 1x =-时取最小值1; (3) 22a -≤≤时,()f x 当cos 2a x =时取最小值21212a a ---. 又2a >或2a <-时,()f x 的最小值不能为12-,故2112122a a ---=-,解得23a =-+23a =-舍去).9.将24个志愿者名额分配给3个学校,则每校至少有一个名额且各校名额互不相同的分配方法共有 222 种.[解法一] 用4条棍子间的空隙代表3个学校,而用*表示名额.如||||********表示第一、二、三个学校分别有4,18,2个名额.若把每个“*”与每个“|”都视为一个位置,由于左右两端必须是“|”,故不同的分配方法相当于24226+=个位置(两端不在内)被2个“|”占领的一种“占位法”.“每校至少有一个名额的分法”相当于在24个“*”之间的23个空隙中选出2个空隙插入“|”,故有223C 253=种. 又在“每校至少有一个名额的分法”中“至少有两个学校的名额数相同”的分配方法有31种.综上知,满足条件的分配方法共有253-31=222种.[解法二] 设分配给3个学校的名额数分别为123,,x x x ,则每校至少有一个名额的分法数为不定方程12324x x x ++=.的正整数解的个数,即方程12321x x x ++=的非负整数解的个数,它等于3个不同元素中取21个元素的可重组合:2121232323H C C 253===. 又在“每校至少有一个名额的分法”中“至少有两个学校的名额数相同”的分配方法有31种.综上知,满足条件的分配方法共有253-31=222种. 10.设数列{}n a 的前n 项和n S 满足:1(1)n n n S a n n -+=+,1,2,n =,则通项n a =112(1)n n n -+. [解] 1111(1)(2)(1)n n n n n n n a S S a a n n n n +++-=-=--++++,即 2n n a n n n n n n a ++++-++-+=+)1(111)2)(1(221=)1(1)2)(1(2+++++-n n a n n n , 由此得 2)1(1))2)(1(1(1++=++++n n a n n a n n . 令1(1)n n b a n n =++,111122b a =+= (10a =),有112n n b b +=,故12n n b =,所以)1(121+-=n n a n n . 11.设()f x 是定义在R 上的函数,若(0)2008f = ,且对任意x ∈R ,满足(2)()32x f x f x +-≤⋅,(6)()632x f x f x +-≥⋅,则)2008(f =200822007+.[解法一] 由题设条件知(2)()((4)(2))((6)(4))((6)())f x f x f x f x f x f x f x f x +-=-+-+-+-+++-24323263232x x x x ++≥-⋅-⋅+⋅=⋅, 因此有(2)()32x f x f x +-=⋅,故(2008)(2008)(2006)(2006)(2004)(2)(0)(0)f f f f f f f f =-+-++-+2006200423(2221)(0)f =⋅+++++10031413(0)41f +-=⋅+-200822007=+. [解法二] 令()()2x g x f x =-,则2(2)()(2)()2232320x x x x g x g x f x f x ++-=+--+≤⋅-⋅=,6(6)()(6)()226326320x x x x g x g x f x f x ++-=+--+≥⋅-⋅=,即(2)(),(6)()g x g x g x g x +≤+≥,故()(6)(4)(2)()g x g x g x g x g x ≤+≤+≤+≤, 得()g x 是周期为2的周期函数,所以200820082008(2008)(2008)2(0)222007f g g =+=+=+.12.一个半径为1的小球在一个内壁棱长为46球永远不可能接触到的容器内壁的面积是723.[解] 如答12图1,考虑小球挤在一个角时的情况,记小球半径为r ,作平面111A B C //平面ABC ,与小球相切于点D ,则小球球心O 为正四面体111P A B C -的中心,111PO A B C ⊥面,垂足D 为111A B C 的中心.因11111113P A B C A B C V S PD -∆=⋅1114O A B C V -=⋅111143A B C S OD ∆=⋅⋅⋅,故44PD OD r ==,从而43PO PD OD r r r =-=-=.记此时小球与面PAB 的切点为1P ,连接1OP ,则222211(3)22PP PO OP r r r=--=.答13图答12图 2 考虑小球与正四面体的一个面(不妨取为PAB )相切时的情况,易知小球在面PAB 上最靠近边的切点的轨迹仍为正三角形,记为1P EF ,如答12图2.记正四面体 的棱长为a ,过1P 作1PM PA ⊥于M . 因16MPP π∠=,有113cos 226PM PP MPP r r =⋅==,故小三角形的边长1226PE PA PM a r =-=-. 小球与面PAB 不能接触到的部分的面积为(如答12图2中阴影部分)1PAB P EF S S ∆∆-223(26))a a r =--23263ar r =-. 又1r =,46a =124363183PAB PEF S S ∆∆-= 由对称性,且正四面体共4个面,所以小球不能接触到的容器内壁的面积共为723 三、解答题(本题满分60分,每小题20分)13.已知函数|sin |)(x x f =的图像与直线y kx = )0(>k 有且仅有三个交点,交点的横坐标的最大值为α,求证:2cos 1sin sin 34ααααα+=+. [证] ()f x 的图象与直线y kx =)0(>k 的三个交点如答13图所示,且在3(,)2ππ内相切,其切点为(,sin )A αα-,3(,)2παπ∈. …5分由于()cos f x x '=-,3(,)2x ππ∈,所以sin cos ααα-=-,即tan αα=. …10分 因此cos cos sin sin 32sin 2cos αααααα=+ 14sin cos αα=…15分22cos sin 4sin cos αααα+=21tan 4tan αα+=214αα+=. …20分 14.解不等式121086422log (3531)1log (1)x x x x x ++++<++.[解法一] 由44221log (1)log (22)x x ++=+,且2log y 在(0,)+∞上为增函数,故原不等式等价于1210864353122x x x x x ++++>+.即 1210864353210x x x x x +++-->. …5分 分组分解 12108x x x +- 1086222x x x ++- 864444x x x ++- 642x x x ++- 4210x x ++->,864242(241)(1)0x x x x x x +++++->, …10分所以 4210x x +->, 221515()(022x x ----->. …15分 所以215x -+>,即152x -+<-152x -+> 故原不等式解集为5151(,)(,)22---∞-+∞. …20分 [解法二] 由44221log (1)log (22)x x ++=+,且2log y 在(0,)+∞上为增函数,故原不等式等价于1210864353122x x x x x ++++>+. (5)分 即6422232262133122(1)2(1)x x x x x x x x+<+++++=+++, )1(2)1()1(2)1(232232+++<+x x xx , …10分题15图令3()2g t t t =+,则不等式为221()(1)g g x x<+, 显然3()2g t t t =+在R 上为增函数,由此上面不等式等价于2211x x <+, …15分 即222()10x x +->,解得251x ->(251x +<舍去),故原不等式解集为5151(,)(,)22---∞-+∞. …20分 15.如题15图,P 是抛物线22y x =上的动点,点B C ,在y 轴上,圆22(1)1x y -+=内切于PBC ∆,求PBC ∆面积的最小值.[解] 设00(,),(0,),(0,)P x y B b C c ,不妨设b c >.直线PB 的方程:00y by b x x --=, 化简得 000()0y b x x y x b --+=.又圆心(1,0)到PB 的距离为1,0022001()y b x b y b x-+=-+ , …5分故22222000000()()2()y b x y b x b y b x b -+=-+-+,易知02x >,上式化简得2000(2)20x b y b x -+-=,同理有2000(2)20x c y c x -+-=. …10分 所以0022y b c x -+=-,002x bc x -=-,则22200020448()(2)x y x b c x +--=-.因00(,)P x y 是抛物线上的点,有2002y x =,则22204()(2)x b c x -=-,0022x b c x -=-. …15分 所以00000014()(2)4222PBC x S b c x x x x x ∆=-⋅=⋅=-++-- 2448≥=.当20(2)4x -=时,上式取等号,此时004,22x y ==±.因此PBC S 的最小值为8. …20分。
Contests试卷(A) (1)试卷(A)答案及评分标准 (5)试卷(B) (8)试卷(B)答案及评分标准 (13)试卷(A )(答案一律写在答题纸上,在本试卷上做无效)一、单项选择题(每题2分,共30分) 1、对于内能的描述,正确的是( )A.状态一定,内能一定B.某一状态对应的内能可以直接测定C.某一状态对应的内能值可以有2个或2个以上D.状态改变,内能一定改变 2、C 2H 5OH(l)+3O 2(g)=2CO 2(g)+3H 2O(g)的反应热为△rHm ,若△Cp>0,则( ) A.△rHm 为C 2H 5OH(l)的△cHm B. 反应热等于反应内能变化值 C.反应热小于0 D.反应热不与温度有关 3、同一温度下,同一理想气体的Cp 与Cv 的关系是( ) A.Cp>Cv B.Cp<Cv C.Cp=Cv D.不能确定 4、恒压条件下,G 随T 的升高而( )A.升高B.降低C.不变D.无法判断5、1mol 理想气体的=⎪⎭⎫ ⎝⎛∂∂TV S ( ) A.-R/V B.R/P C.P/T D.R/V 2 6、水蒸气冷凝成水,则系统的熵变ΔS ( ) A. >0 B. <0 C. = 0 D.无法判断 7、下列关于热力学第三定律,说法正确的是( ) A.在0K 时,任何物质的完美晶体的熵值为0 B.在0K 时,任何纯物质的晶体的熵值为0 C.在0℃时,任何纯物质的完美晶体的熵值为0D.在0K 时,任何纯物质的完美晶体的熵值为08、从热力学基本方程可导出S PH)(∂∂等于( ) A.T P G )(∂∂ B.V S U )(∂∂ C.T V A )(∂∂ D.P T G)(∂∂ 9、既是化学势又是偏摩尔量的是( )A.B A n P T B n U ≠∂∂,,)(B.B A n V S B n A ≠∂∂,,)(C.B A n P S B n H ≠∂∂,,)(D.B A n P T Bn G ≠∂∂,,)(10、298K, P θ压力下的两瓶水溶液A 、B ,A 的渗透压比B 低,当A 、B 间隔一半透膜(只允许水分子通过),这时水的渗透方向是( ) A.A→ B B.B→ A C .无渗透 D.无法判断11、在温度为T ,压力为p 时,反应3O 2(g )=2O 3(g )的Kp 与Ky 比值为( ) A.RT B.p C.(RT )-1 D.p -112、PCl 5的分解反应是PCl 5 (g) = PCl 3 (g) + Cl 2 (g),在473K 达到平衡时,PCl 5 (g)有48.5%分解;在573K 达到平衡时,有97%分解,则此反应为( ) A.放热反应 B.吸热反应C.既不是放热反应也不吸热反应D.这两个温度下的平衡常数相等 13、下列叙述中错误的是( ) A.水的三相点f=0,而冰点f=1 B.水的三相点温度是0℃,压力是610.62PaC.三相点的温度和压力仅由系统决定,不能任意改变D.水的冰点是0℃,压力是101325Pa14、下列电解质中,离子平均活度系数最小的是(设浓度均为0.01mol·㎏-1)( ) A.ZnSO 4 B.CaCl 2 C.KCl Cl 315、已知25ºC 时,1/2CaSO 4,CaCl 2与NaCl 的∞Λ,m 分别为a ,b ,c ,(单位为S·m 2·mol -1),则∞Λ,m (Na 2SO 4)为( )A.c +a -bB.2a -b +2cC.2c -2a +bD.2a -b +c 二、填空题(每题2分,共20分)1、物理量Q 、W 、U 、H 、V 、T 、P 属于状态函数的有_____,状态函数中属于强度性质的有_____,属于广度性质的有_____。
武夷学院期末考试试卷( 2012 级 建设 专业2012~2013 学 年 第 一 学 期) 课程名称 高等数学 A 卷 考试形式 闭卷 考核类型 考试 本试卷共 四 大题,卷面满分100分,答题时间120分钟。
一、选择题:(本大题共10小题,每小题2分,共20分。
)(注:请将选项填在下面表格里。
)1、dx x)11(⎰-=A .21x C x -+ B .21x C x++ C .ln ||x x C -+ D .ln ||x x C ++ 2、以下函数奇偶性不同于其他三项的是( )A .33)(x x x f +=;B . )1)(1()(+-=x x x x f ;C .35)(x x x f -=;D . x x e e x f -+=)(。
3、若'F (x)=f(x),则⎰=)(x dF ( )A .f(x);B .F(x); C. f(x)+C ;D .F(x)+C 。
4、3232lim x x x +∞→= ( )A .∞;B .0;C .31; D .-1。
5、设函数)(x f 在),(+∞-∞内二阶可导,且)()(x f x f -=如果当0>x 时,,0)('>x f 且,0)(">x f 则当0<x 时,曲线)(x f y =( )。
A .递减,凸的; B.递减,凹的;C. 递增,凹的;D. 递增,凸的。
6、下列命题正确的是( )A. 驻点一定是极值点;B.驻点不是极值点;C. 驻点不一定是极值点;D. 驻点是函数的零点。
7、设22z x y xy =+,则zx ∂=∂A .22xy y +B .22x xy +C .4xyD .22x y +8、下面函数相同的一组是( ) A.x y x y 2cos 1,sin -==; B. 2ln ,ln 2x y x y ==; C.x y x y lg 4,lg 4==; D.x x y y 23,3==。
2020年全国高中数学联合竞赛一试(A 卷)试题参考答案及评分标准〔A 卷〕讲明:1.评阅试卷时,请依据本评分标准.选择题只设6分和0分两档,填空题只设9分和0分两档;其他各题的评阅,请严格按照本评分标准的评分档次给分,不要增加其他中间档次.2.假如考生的解答方法和本解答不同,只要思路合理、步骤正确,在评卷时可参考本评分标准适当划分档次评分,解答题中5分为一个档次,不要增加其他中间档次.一、选择题〔此题总分值36分,每题6分〕1.函数254()2x x f x x-+=-在(,2)-∞上的最小值是 〔 C 〕A .0B .1C .2D .3[解] 当2x <时,20x ->,因此21(44)1()(2)22x x f x x x x +-+==+---2≥2=,当且仅当122x x=--时上式取等号.而此方程有解1(,2)x =∈-∞,因此()f x 在(,2)-∞上的最小值为2.2.设[2,4)A =-,2{40}B x x ax =--≤,假设B A ⊆,那么实数a 的取值范畴为 〔 D 〕A .[1,2)-B .[1,2]-C .[0,3]D .[0,3) [解] 因240x ax --=有两个实根12a x =22a x =故B A ⊆等价于12x ≥-且24x <,即22a ≥-且42a , 解之得03a ≤<.3.甲乙两人进行乒乓球竞赛,约定每局胜者得1分,负者得0分,竞赛进行到有一人比对方多2分或打满6局时停止.设甲在每局中获胜的概率为23,乙在每局中获胜的概率为13,且各局胜负相互独立,那么竞赛停止时已打局数ξ的期望E ξ为 〔 B 〕A.24181 B. 26681 C. 27481 D. 670243 [解法一] 依题意知,ξ的所有可能值为2,4,6.设每两局竞赛为一轮,那么该轮终止时竞赛停止的概率为22215()()339+=.假设该轮终止时竞赛还将连续,那么甲、乙在该轮中必是各得一分,现在,该轮竞赛结果对下轮竞赛是否停止没有阻碍.从而有5(2)9P ξ==,4520(4)()()9981P ξ===,2416(6)()981P ξ===,故520162662469818181E ξ=⨯+⨯+⨯=.[解法二] 依题意知,ξ的所有可能值为2,4,6.令k A 表示甲在第k 局竞赛中获胜,那么k A 表示乙在第k 局竞赛中获胜. 由独立性与互不相容性得12125(2)()()9P P A A P A A ξ==+=, 1234123412341234(4)()()()()P P A A A A P A A A A P A A A A P A A A A ξ==+++332112202[()()()()]333381=+=,1234123412341234(6)()()()()P P A A A A P A A A A P A A A A P A A A A ξ==+++2221164()()3381==,故520162662469818181E ξ=⨯+⨯+⨯=.4.假设三个棱长均为整数〔单位:cm 〕的正方体的表面积之和为564 cm 2,那么这三个正方体的体积之和为〔 A 〕A. 764 cm 3或586 cm 3B. 764 cm 3C. 586 cm 3或564 cm 3D. 586 cm 3[解] 设这三个正方体的棱长分不为,,a b c ,那么有()2226564a b c ++=,22294a b c ++=,不妨设110a b c ≤≤≤<,从而2222394c a b c ≥++=,231c >.故610c ≤<.c 只能取9,8,7,6.假设9c =,那么22294913a b +=-=,易知2a =,3b =,得一组解(,,)(2,3,9)a b c =. 假设8c =,那么22946430a b +=-=,5b ≤.但2230b ≥,4b ≥,从而4b =或5.假设5b =,那么25a =无解,假设4b =,那么214a =无解.现在无解.假设7c =,那么22944945a b +=-=,有唯独解3a =,6b =.假设6c =,那么22943658a b +=-=,现在222258b a b ≥+=,229b ≥.故6b ≥,但6b c ≤=,故6b =,现在2583622a =-=无解.综上,共有两组解2,3,9a b c =⎧⎪=⎨⎪=⎩或3,6,7.a b c =⎧⎪=⎨⎪=⎩体积为3331239764V =++=cm 3或3332367586V =++=cm 3.5.方程组0,0,0x y z xyz z xy yz xz y ++=⎧⎪+=⎨⎪+++=⎩的有理数解(,,)x y z 的个数为 〔 B 〕 A. 1 B. 2 C. 3 D. 4[解] 假设0z =,那么00.x y xy y +=⎧⎨+=⎩,解得00x y =⎧⎨=⎩,或11.x y =-⎧⎨=⎩,假设0z ≠,那么由0xyz z +=得1xy =-. ① 由0x y z ++=得z x y =--. ②将②代入0xy yz xz y +++=得220x y xy y ++-=. ③ 由①得1x y=-,代入③化简得3(1)(1)0y y y ---=. 易知310y y --=无有理数根,故1y =,由①得1x =-,由②得0z =,与0z ≠矛盾,故该方程组共有两组有理数解0,0,0x y z =⎧⎪=⎨⎪=⎩或1,1,0.x y z =-⎧⎪=⎨⎪=⎩6.设ABC ∆的内角A B C ,,所对的边,,a b c 成等比数列,那么sin cot cos sin cot cos A C AB C B++的取值范畴是〔 C 〕A. (0,)+∞B.C.D. )+∞[解] 设,,a b c 的公比为q ,那么2,b aq c aq ==,而sin cot cos sin cos cos sin sin cot cos sin cos cos sin A C A A C A CB C B B C B C++=++sin()sin()sin sin()sin()sin A C B B bq B C A A aππ+-=====+-.因此,只需求q 的取值范畴.因,,a b c 成等比数列,最大边只能是a 或c ,因此,,a b c 要构成三角形的三边,必需且只需a b c +>且b c a +>.即有不等式组22,a aq aq aq aq a ⎧+>⎪⎨+>⎪⎩即2210,10.q q q q ⎧--<⎪⎨+->⎪⎩解得q q q <<⎨⎪><⎪⎩q <<,因此所求的取值范畴是. 二、填空题〔此题总分值54分,每题9分〕7.设()f x ax b =+,其中,a b 为实数,1()()f x f x =,1()(())n n f x f f x +=,1,2,3,n =,假设7()128381f x x =+,那么a b += 5 . [解] 由题意知12()(1)n n n n f x a x a a a b --=+++++11n na a xb a -=+⋅-,由7()128381f x x =+得7128a =,713811a b a -⋅=-,因此2a =,3b =,5a b +=.8.设()cos 22(1cos )f x x a x =-+的最小值为12-,那么a=2-.[解] 2()2cos 122cos f x x a a x =---2212(cos )2122a x a a =----,(1) 2a >时,()f x 当cos 1x =时取最小值14a -; (2) 2a <-时,()f x 当cos 1x =-时取最小值1; (3) 22a -≤≤时,()f x 当cos 2a x =时取最小值21212a a ---. 又2a >或2a <-时,()f x 的最小值不能为12-,故2112122a a ---=-,解得2a =-+2a =-舍去).9.将24个理想者名额分配给3个学校,那么每校至少有一个名额且各校名额互不相同的分配方法共有 222 种.[解法一] 用4条棍子间的间隙代表3个学校,而用*表示名额.如||||********表示第一、二、三个学校分不有4,18,2个名额.假设把每个〝*〞与每个〝|〞都视为一个位置,由于左右两端必须是〝|〞,故不同的分配方法相当于24226+=个位置〔两端不在内〕被2个〝|〞占据的一种〝占位法〞.〝每校至少有一个名额的分法〞相当于在24个〝*〞之间的23个间隙中选出2个间隙插入〝|〞,故有223C 253=种. 又在〝每校至少有一个名额的分法〞中〝至少有两个学校的名额数相同〞的分配方法有31种.综上知,满足条件的分配方法共有253-31=222种.[解法二] 设分配给3个学校的名额数分不为123,,x x x ,那么每校至少有一个名额的分法数为不定方程12324x x x ++=.的正整数解的个数,即方程12321x x x ++=的非负整数解的个数,它等于3个不同元素中取21个元素的可重组合:2121232323H C C 253===. 又在〝每校至少有一个名额的分法〞中〝至少有两个学校的名额数相同〞的分配方法有31种.综上知,满足条件的分配方法共有253-31=222种. 10.设数列{}n a 的前n 项和n S 满足:1(1)n n n S a n n -+=+,1,2,n =,那么通项n a =112(1)nn n -+.[解] 1111(1)(2)(1)n n n n n n n a S S a a n n n n +++-=-=--++++,即 2n n a n n n n n n a ++++-++-+=+)1(111)2)(1(221=)1(1)2)(1(2+++++-n n a n n n , 由此得 2)1(1))2)(1(1(1++=++++n n a n n a n n . 令1(1)n n b a n n =++,111122b a =+= (10a =),有112n n b b +=,故12n n b =,因此)1(121+-=n n a n n .答12图111.设()f x 是定义在R 上的函数,假设(0)2008f = ,且对任意x ∈R ,满足 (2)()32x f x f x +-≤⋅,(6)()632x f x f x +-≥⋅,那么)2008(f =200822007+.[解法一] 由题设条件知(2)()((4)(2))((6)(4))((6)())f x f x f x f x f x f x f x f x +-=-+-+-+-+++-24323263232x x x x ++≥-⋅-⋅+⋅=⋅, 因此有(2)()32x f x f x +-=⋅,故(2008)(2008)(2006)(2006)(2004)(2)(0)(0)f f f f f f f f =-+-++-+2006200423(2221)(0)f =⋅+++++10031413(0)41f +-=⋅+-200822007=+. [解法二] 令()()2x g x f x =-,那么2(2)()(2)()2232320x x x x g x g x f x f x ++-=+--+≤⋅-⋅=,6(6)()(6)()226326320x x x x g x g x f x f x ++-=+--+≥⋅-⋅=,即(2)(),(6)()g x g x g x g x +≤+≥,故()(6)(4)(2)()g x g x g x g x g x ≤+≤+≤+≤, 得()g x 是周期为2的周期函数,因此200820082008(2008)(2008)2(0)222007f g g =+=+=+.12.一个半径为1的小球在一个内壁棱长为46那么该小球永久不可能接触到的容器内壁的面积是723.[解] 如答12图1,考虑小球挤在一个角时的情形,记小球半径为r ,作平面111A B C //平面ABC ,与小球相切于点D ,那么小球球心O 为正四面体111P A B C -的中心,111PO A B C ⊥面,垂足D 为111A B C 的中心.因11111113P A B C A B C V S PD -∆=⋅1114O A B C V -=⋅111143A B C S OD ∆=⋅⋅⋅,故44PD OD r ==,从而43PO PD OD r r r =-=-=.记现在小球与面PAB 的切点为1P ,连接1OP ,那么222211(3)22PP PO OP r r r=--=.答13图答12图 2考虑小球与正四面体的一个面(不妨取为PAB )相切时的情形,易知小球在面PAB 上最靠近边的切点的轨迹仍为正三角形,记为1P EF ,如答12图2.记正四面体 的棱长为a ,过1P 作1PM PA ⊥于M . 因16MPP π∠=,有113cos 226PM PP MPP r r =⋅==,故小三角形的边长1226PE PA PM a r =-=-. 小球与面PAB 不能接触到的部分的面积为〔如答12图2中阴影部分〕1PAB P EF S S ∆∆-223(26))a a r =--23263ar r =-. 又1r =,46a =124363183PAB PEF S S ∆∆-= 由对称性,且正四面体共4个面,因此小球不能接触到的容器内壁的面积共为723 三、解答题〔此题总分值60分,每题20分〕13.函数|sin |)(x x f =的图像与直线y kx = )0(>k 有且仅有三个交点,交点的横坐标的最大值为α,求证:2cos 1sin sin 34ααααα+=+. [证] ()f x 的图象与直线y kx =)0(>k 的三个交点如答13图所示,且在3(,)2ππ内相切,其切点为(,sin )A αα-,3(,)2παπ∈. …5分由于()cos f x x '=-,3(,)2x ππ∈,因此sin cos ααα-=-,即tan αα=. …10分 因此cos cos sin sin 32sin 2cos αααααα=+ 14sin cos αα=…15分22cos sin 4sin cos αααα+=21tan 4tan αα+=214αα+=. …20分 14.解不等式121086422log (3531)1log (1)x x x x x ++++<++.[解法一] 由44221log (1)log (22)x x ++=+,且2log y 在(0,)+∞上为增函数,故原不等式等价于1210864353122x x x x x ++++<+.即 1210864353210x x x x x +++--<. …5分 分组分解 12108x x x +- 1086222x x x ++- 864444x x x ++- 642x x x ++- 4210x x ++-<,864242(241)(1)0x x x x x x +++++-<, …10分因此 4210x x +->,22(0x x -<. …15分因此2x <,即x <<故原不等式解集为(. …20分 [解法二] 由44221log (1)log (22)x x ++=+,且2log y 在(0,)+∞上为增函数,故原不等式等价于1210864353122x x x x x ++++<+. …5分即6422232262133122(1)2(1)x x x x x x x x +>+++++=+++, 32322211()2()(1)2(1)x x x x +>+++, …10分 令3()2g t t t =+,那么不等式为221()(1)g g x x>+,题15图明显3()2g t t t =+在R 上为增函数,由此上面不等式等价于 2211x x>+, …15分即222()10x x +-<,解得251x -<, 故原不等式解集为5151(,)22---. …20分 15.如题15图,P 是抛物线22y x =上的动点,点B C ,在y 轴上,圆22(1)1x y -+=内切于PBC ∆,求PBC ∆面积的最小值.[解] 设00(,),(0,),(0,)P x y B b C c ,不妨设b c >.直线PB 的方程:00y by b x x --=, 化简得 000()0y b x x y x b --+=.又圆心(1,0)到PB 的距离为1,0022001()y b x b y b x-+=-+ , …5分故22222000000()()2()y b x y b x b y b x b -+=-+-+,易知02x >,上式化简得2000(2)20x b y b x -+-=,同理有2000(2)20x c y c x -+-=. …10分 因此0022y b c x -+=-,002x bc x -=-,那么22200020448()(2)x y x b c x +--=-.因00(,)P x y 是抛物线上的点,有2002y x =,那么22204()(2)x b c x -=-,0022x b c x -=-. …15分 因此00000014()(2)4222PBC x S b c x x x x x ∆=-⋅=⋅=-++-- 2448≥=.当20(2)4x -=时,上式取等号,现在004,22x y ==±.因此PBC S ∆的最小值为8. …20分。
2020年全国高中数学联合竞赛 一试试题参考答案及评分标准(A 卷)说明:1.评阅试卷时,请依据本评分标准.选择题只设6分和0分两档,填空题只设9分和0分两档;其他各题的评阅,请严格按照本评分标准的评分档次给分,不要增加其他中间档次.2.如果考生的解答方法和本解答不同,只要思路合理、步骤正确,在评卷时可参考本评分标准适当划分档次评分,解答题中5分为一个档次,不要增加其他中间档次.一、选择题(本题满分36分,每小题6分)1.函数254()2x x f x x-+=-在(,2)-∞上的最小值是 ( C )A .0B .1C .2D .3[解] 当2x <时,20x ->,因此21(44)1()(2)22x x f x x x x+-+==+---2≥2=,当且仅当122x x=--时上式取等号.而此方程有解1(,2)x =∈-∞,因此()f x 在(,2)-∞上的最小值为2.2.设[2,4)A =-,2{40}B x x ax =--≤,若B A ⊆,则实数a 的取值范围为( D )A .[1,2)-B .[1,2]-C .[0,3]D .[0,3)[解] 因240x ax --=有两个实根 12a x =22a x =故B A ⊆等价于12x ≥-且24x <,即22a ≥-且42a ,解之得03a ≤<.3.甲乙两人进行乒乓球比赛,约定每局胜者得1分,负者得0分,比赛进行到有一人比对方多2分或打满6局时停止.设甲在每局中获胜的概率为23,乙在每局中获胜的概率为13,且各局胜负相互独立,则比赛停止时已打局数ξ的期望E ξ为 ( B ) A .24181 B .26681 C .27481 D .670243[解法一] 依题意知,ξ的所有可能值为2,4,6.设每两局比赛为一轮,则该轮结束时比赛停止的概率为 22215()()339+=.若该轮结束时比赛还将继续,则甲、乙在该轮中必是各得一分,此时,该轮比赛结果对下轮比赛是否停止没有影响.从而有 5(2)9P ξ==,4520(4)()()9981P ξ===, 2416(6)()981P ξ===,故520162662469818181E ξ=⨯+⨯+⨯=. [解法二] 依题意知,ξ的所有可能值为2,4,6.令k A 表示甲在第k 局比赛中获胜,则k A 表示乙在第k 局比赛中获胜. 由独立性与互不相容性得12125(2)()()9P P A A P A A ξ==+=, 1234123412341234(4)()()()()P P A A A A P A A A A P A A A A P A A A A ξ==+++332112202[()()()()]333381=+=,1234123412341234(6)()()()()P P A A A A P A A A A P A A A A P A A A A ξ==+++2221164()()3381==,故520162662469818181E ξ=⨯+⨯+⨯=. 4.若三个棱长均为整数(单位:cm )的正方体的表面积之和为564 cm 2,则这三个正方体的体积之和为 ( A ) A .764 cm 3或586 cm 3B .764 cm 3C .586 cm 3或564 cm 3D .586 cm 3[解] 设这三个正方体的棱长分别为,,a b c ,则有()2226564a b c ++=,22294a b c ++=,不妨设110a b c ≤≤≤<,从而2222394c a b c ≥++=,231c >.故610c ≤<.c 只能取9,8,7,6.若9c =,则22294913a b +=-=,易知2a =,3b =,得一组解(,,)(2,3,9)a b c =. 若8c =,则22946430a b +=-=,5b ≤.但2230b ≥,4b ≥,从而4b =或5.若5b =,则25a =无解,若4b =,则214a =无解.此时无解. 若7c =,则22944945a b +=-=,有唯一解3a =,6b =.若6c =,则22943658a b +=-=,此时222258b a b ≥+=,229b ≥.故6b ≥,但6b c ≤=,故6b =,此时2583622a =-=无解.综上,共有两组解2,3,9a b c =⎧⎪=⎨⎪=⎩或3,6,7.a b c =⎧⎪=⎨⎪=⎩体积为3331239764V =++=cm 3或3332367586V =++=cm 3.5.方程组0,0,0x y z xyz z xy yz xz y ++=⎧⎪+=⎨⎪+++=⎩的有理数解(,,)x y z 的个数为( B )A .1B .2C .3D .4[解] 若0z =,则00.x y xy y +=⎧⎨+=⎩,解得00x y =⎧⎨=⎩,或11.x y =-⎧⎨=⎩,若0z ≠,则由0xyz z +=得1xy =-. ① 由0x y z ++=得z x y =--. ②将②代入0xy yz xz y +++=得220x y xy y ++-=. ③ 由①得1x y=-,代入③化简得3(1)(1)0y y y ---=. 易知310y y --=无有理数根,故1y =,由①得1x =-,由②得0z =,与0z ≠矛盾,故该方程组共有两组有理数解0,0,0x y z =⎧⎪=⎨⎪=⎩或1,1,0.x y z =-⎧⎪=⎨⎪=⎩ 6.设ABC ∆的内角A B C ,,所对的边,,a b c 成等比数列,则sin cot cos sin cot cos A C AB C B++的取值范围是( C )A .(0,)+∞ B. C. D.)+∞[解] 设,,a b c 的公比为q ,则2,b aq c aq ==,而sin cot cos sin cos cos sin sin cot cos sin cos cos sin A C A A C A C B C B B C B C++=++ sin()sin()sin sin()sin()sin A C B B bq B C A A aππ+-=====+-.因此,只需求q 的取值范围.因,,a b c 成等比数列,最大边只能是a 或c ,因此,,a b c 要构成三角形的三边,必需且只需a b c +>且b c a +>.即有不等式组22,a aq aq aq aq a ⎧+>⎪⎨+>⎪⎩即2210,10.q q q q ⎧--<⎪⎨+->⎪⎩解得11,2211.22q q q ⎧<<⎪⎪⎨⎪><-⎪⎩或q <<11(,)22. 二、填空题(本题满分54分,每小题9分)7.设()f x ax b =+,其中,a b 为实数,1()()f x f x =,1()(())n n f x f f x +=,1,2,3,n =,若7()128381f x x =+,则a b += 5 . [解] 由题意知12()(1)nn n n f x a x aaa b --=+++++11n na a xb a -=+⋅-,由7()128381f x x =+得7128a =,713811a b a -⋅=-,因此2a =,3b =,5a b +=.8.设()cos 22(1cos )f x x a x =-+的最小值为12-,则a=[解] 2()2cos 122cos f x x a a x =---2212(cos )2122a x a a =----,(1) 2a >时,()f x 当cos 1x =时取最小值14a -; (2) 2a <-时,()f x 当cos 1x =-时取最小值1; (3) 22a -≤≤时,()f x 当cos 2a x =时取最小值21212a a ---. 又2a >或2a <-时,()f x 的最小值不能为12-,故2112122a a ---=-,解得2a =-2a =-舍去).9.将24个志愿者名额分配给3个学校,则每校至少有一个名额且各校名额互不相同的分配方法共有 222 种.[解法一] 用4条棍子间的空隙代表3个学校,而用*表示名额.如 ||||******** 表示第一、二、三个学校分别有4,18,2个名额.若把每个“*”与每个“|”都视为一个位置,由于左右两端必须是“|”,故不同的分配方法相当于24226+=个位置(两端不在内)被2个“|”占领的一种“占位法”. “每校至少有一个名额的分法”相当于在24个“*”之间的23个空隙中选出2个空隙插入“|”,故有223C 253=种. 又在“每校至少有一个名额的分法”中“至少有两个学校的名额数相同”的分配方法有31种.综上知,满足条件的分配方法共有253-31=222种.[解法二] 设分配给3个学校的名额数分别为123,,x x x ,则每校至少有一个名额的分法数为不定方程12324x x x ++=.的正整数解的个数,即方程12321x x x ++=的非负整数解的个数,它等于3个不同元素中取21个元素的可重组合:2121232323H C C 253===. 又在“每校至少有一个名额的分法”中“至少有两个学校的名额数相同”的分配方法有31种.综上知,满足条件的分配方法共有253-31=222种.10.设数列{}n a 的前n 项和n S 满足:1(1)n n n S a n n -+=+,1,2,n =,则通项n a =112(1)nn n -+.[解] 1111(1)(2)(1)n n n n n n n a S S a a n n n n +++-=-=--++++,即 2n n a n n n n n n a ++++-++-+=+)1(111)2)(1(221=)1(1)2)(1(2+++++-n n a n n n , 由此得 2)1(1))2)(1(1(1++=++++n n a n n a n n . 令1(1)n n b a n n =++,111122b a =+= (10a =),有112n n b b +=,故12n n b =,所以)1(121+-=n n a n n .11.设()f x 是定义在R 上的函数,若(0)2008f = ,且对任意x ∈R ,满足 (2)()32x f x f x +-≤⋅,(6)()632x f x f x +-≥⋅,则)2008(f =200822007+.[解法一] 由题设条件知(2)()((4)(2))((6)(4))((6)())f x f x f x f x f x f x f x f x +-=-+-+-+-+++-24323263232x x x x ++≥-⋅-⋅+⋅=⋅, 因此有(2)()32x f x f x +-=⋅,故(2008)(2008)(2006)(2006)(2004)(2)(0)(0)f f f f f f f f =-+-++-+2006200423(2221)(0)f =⋅+++++10031413(0)41f +-=⋅+-200822007=+.答12图1答12图 2[解法二] 令()()2x g x f x =-,则2(2)()(2)()2232320x x x x g x g x f x f x ++-=+--+≤⋅-⋅=, 6(6)()(6)()226326320x x x x g x g x f x f x ++-=+--+≥⋅-⋅=, 即(2)(),(6)()g x g x g x g x +≤+≥,故()(6)(4)(2)()g x g x g x g x g x ≤+≤+≤+≤, 得()g x 是周期为2的周期函数,所以200820082008(2008)(2008)2(0)222007f g g =+=+=+.12.一个半径为1的小球在一个内壁棱长为46则该小球永远不可能接触到的容器内壁的面积是723.[解] 如答12图1,考虑小球挤在一个角时的情况,记小球半径为r ,作平面111A B C //平面ABC ,与小球相切于点D ,则小球球心O 为正四面体111P A B C -的中心,111PO A B C ⊥面,垂足D 为111A B C 的中心.因 11111113P A B C A B C V S PD -∆=⋅1114O A B C V -=⋅111143A B C S OD ∆=⋅⋅⋅,故44PD OD r ==,从而43PO PD OD r r r =-=-=.记此时小球与面PAB 的切点为1P ,连接1OP ,则222211(3)22PP PO OP r r r =-=-=. 考虑小球与正四面体的一个面(不妨取为PAB )相 切时的情况,易知小球在面PAB 上最靠近边的 切点的轨迹仍为正三角形,记为1P EF ,如答 12图2.记正四面体的棱长为a ,过1P 作1PM PA ⊥于M . 因16MPP π∠=,有113cos 226PM PP MPP r r =⋅==, 故小 三角形的边长1226PE PA PM a r =-=-.答13图小球与面PAB 不能接触到的部分的面积 为(如答12图2中阴影部分) 1PAB P EF S S ∆∆-223(26))a a r =--23263ar r =-. 又1r =,6a =124363183PAB PEF S S ∆∆-==由对称性,且正四面体共4个面,所以小球不能接触到的容器内壁的面积共为723 三、解答题(本题满分60分,每小题20分) 13.已知函数|sin |)(x x f =的图像与直线y kx = )0(>k 有且仅有三个交点,交点的横坐标的最大值为α,求证:2cos 1sin sin 34ααααα+=+.[证] ()f x 的图象与直线y kx = )0(>k 的三个交点如答13图所示,且在3(,)2ππ内相切,其切点为(,sin )A αα-,3(,)2παπ∈. …5分由于()cos f x x '=-,3(,)2x ππ∈,所以sin cos ααα-=-,即tan αα=. …10分 因此cos cos sin sin 32sin 2cos αααααα=+ 14sin cos αα=…15分22cos sin 4sin cos αααα+=21tan 4tan αα+=214αα+=. …20分 14.解不等式121086422log (3531)1log (1)x x x x x ++++<++.[解法一] 由44221log (1)log (22)x x ++=+,且2log y 在(0,)+∞上为增函数,故原不等式等价于1210864353122x x x x x ++++>+.即 1210864353210x x x x x +++-->. …5分 分组分解12108x x x +-1086222x x x ++-864444x x x ++-642x x x ++-4210x x ++->,864242(241)(1)0x x x x x x +++++->, …10分所以 4210x x +->,22(0x x >. …15分所以2x >,即x <x >.故原不等式解集为51(,()2--∞+∞. …20分 [解法二] 由44221log (1)log (22)x x ++=+,且2log y 在(0,)+∞上为增函数,故原不等式等价于1210864353122x x x x x ++++>+. …5分 即6422232262133122(1)2(1)x x x x x x x x +<+++++=+++, )1(2)1()1(2)1(232232+++<+x x x x , …10分 令3()2g t t t =+,则不等式为221()(1)g g x x<+, 显然3()2g t t t =+在R 上为增函数,由此上面不等式等价于2211x x<+, …15分即222()10x x +->,解得2x >(2x <舍去),故原不等式解集为51(,()2--∞+∞. …20分题15图 15.如题15图,P 是抛物线22y x =上的动点,点B C ,在y 轴上,圆22(1)1x y -+=内切于PBC ∆,求PBC ∆面积的最小值.[解] 设00(,),(0,),(0,)P x y B b C c ,不妨设b c >.直线PB 的方程:00y by b x x --=, 化简得 000()0y b x x y x b --+=.又圆心(1,0)到PB 的距离为1,0022001()y b x b y b x-+=-+ , …5分故22222000000()()2()y b x y b x b y b x b -+=-+-+,易知02x >,上式化简得2000(2)20x b y b x -+-=, 同理有2000(2)20x c y c x -+-=. …10分所以0022y b c x -+=-,002x bc x -=-,则22200020448()(2)x y x b c x +--=-. 因00(,)P x y 是抛物线上的点,有2002y x =,则22204()(2)x b c x -=-,0022x b c x -=-. …15分 所以00000014()(2)4222PBC x S b c x x x x x ∆=-⋅=⋅=-++--2448≥=.当20(2)4x -=时,上式取等号,此时004,x y ==±.因此PBC S ∆的最小值为8. …20分。
广东商学院试题参考答案及评分标准
2006-2007学 年 第一学 期
课程名称 概率论与数理统计 课程代码 课程负责人 --------------------------------------------------------------------------------------------------------- --- ---------
一、填空题(每小题2分,共20分)
1、 以A 表示事件“甲种产品畅销,乙种产品滞销”,其对立事件A 表示 甲种产品滞销,乙种产品畅销
2、 概率具备非负性、完备性和 可列可加性
3、 假设事件A 和B 满足(|)1P B A =,则A 与B 的关系是 A B ⊂
4、 如果事件A 和B 是互不相容的,且()0.3,()0.4P A P B ==,则()P A B += 0.7
5、 0-1分布的分布律{}P X k == 1(1)0,1k k
p p k --=
6、 二项分布(,)B n p 的分布律{}P X k == (1)0,1,2,,k k n k
n C p p k n -
-=
7、 正态分布2(,)N u σ的方差为 2
σ
8、 设随机变量X 的期望()E X u =,方差2
()D X σ=,则对任意给定的正数ε,有{}P X u ε-≥≤ 2
2σε
9、 历史上最早的中心极限定理是 棣莫拂—拉普拉斯定理
10、设(,)X Y 为二维连续型随机变量,(,)f x y 为其联合概率密度,(),()X Y f x f y 分别为X 与Y 的边缘密度,若对任意,x y ,有 (,)()()X Y f x y f x f y = 则称,X Y 相互独立。
二、选择题(每小题2分,共10分)
1.在下列四个条件中,能使)()()(B P A P B A P -=-一定成立是( ) A 、B A ⊂ B 、A 、B 独立 C 、A 、B 互不相容 D 、A B ⊂
2.设在每次试验中,事件A 发生的概率为)10(<<p p ,p q -=1,则在n 次独立重复试验中,事件A 至少发生一次的概率是( )
A 、n
p B 、n
q C 、n
p -1 D 、n
q -1
3.设C B A ,,三个事件两两独立,则C B A ,,相互独立的充分必要条件是( ) A 、A 与BC 独立 B 、AB 与C A 独立 C 、AB 与BC 独立 D 、B A 与C A 独立
4.设随机变量ξ服从正态分布),(2
σμN ,则随σ的增大,概率{}σμξ<-P
A 、单调增大
B 、单调减小
C 、保持不变
D 、非单调变化
5.将一枚硬币重复掷n 次,以ξ和η分别表示正面向上和反面向上的次数,则ξ和η的相关系数等于 A 、-1 B 、0 C 、
2
1
D 、1 答案:DDACA
三、计算题(每小题6分,共24分)
1、 一个袋子装有10个大小相同的球,其中3个黑球,7个白球,求:从袋子中任取两个球,刚好一个白球一
个黑球的概率。
解:10个球中任取两球的取法有210C 种,其中一个白球,一个黑球的取法有11
37C C 种,记B 为事件“刚好取到一个白球一个黑球”,则11
372
10217
()4515
C C P B C ===。
2、已知()0.3,()0.4,(|)0.5P A P B P A B ===,试求(|),(|)P B A P A B A B 。
解:由乘法公式,()(|)()0.50.40.2P AB P A B P B ==⨯=,
因此 ()0.22(|)()0.33
P AB P B A P A =
==,
又因为B A B ⊂ ,所以()B A B B = ,从而
(|)(|)1(|)()0.2311()0.55
P A B A B P AB A B P AB A B P AB P A B ==-=-=-=。
3、某商品收进甲厂生产的产品30箱,乙厂生产的同种产品20箱,甲厂每箱装100个,废品率为0.06,乙厂每箱装120个,废品率为0.05,求将所有的产品开箱混放,求任取一个为废品的概率。
解:记事件A 、B 分别为甲、乙两厂的产品,C 为废品,则:
301005201204
(),()3010020120930100201209(|)0.06,(|)0.05P A P B P C A P C B ⨯⨯=
===
⨯+⨯⨯+⨯==
由全概率公式54
()()(|)()(|)0.060.050.05699
P C P A P C A P B P C B =+=
⨯+⨯=。
4、 设随机变量X 的分布函数为2
0,
0(),
0 1.1,1x F x x x x ≤⎧⎪=<≤⎨⎪<⎩
求X 的密度函数。
解:X 的密度函数为0,02,01()()2,
010,0,1x x x f x F x x x x
≤⎧<<⎧⎪
'==<<=⎨⎨
⎩⎪≤⎩
其它。
四、计算题(每小题8分,共24分)
1、 设(,)X Y 的概率密度是24
(2),01,0(,)50,y x x y x
f x y ⎧-≤≤≤≤⎪=⎨⎪⎩
其它,求关于X 的边缘密度函数
解:20
2412
()(2)(2)(01)55
x
X f x y x dy x x x =
-=-≤≤⎰
,
即2
12(2)01
()50,X x x x f x ⎧-≤≤⎪=⎨⎪⎩
其它。
2、 设2~(,)X N u σ,求()E X 。
解:先求标准正态变量X u
Z σ
-=
的数学期望。
因为Z
的概率密度为2
2
()()t t t ϕ-=-∞<<+∞
所以22
2
2()|0t t E Z te dt +∞
-
-
+∞
-∞
-∞
=
=
=。
因X u Z σ=+ 即得()()E X E u Z u σ=+=。
。
3、 已知22~(1,3),~(0,4)X N Y N ,且X Y 和的相关系数12XY ρ=-
,设32
X Y
Z =
-,求()D Z 。
解:
因22()3,()4,1
cov(,)34()62
11()()()()2cov(,)7
329432
XY D X D Y X Y X Y X Y
D Z D D X D Y ===
=⨯⨯-=-=-=+-=且
所以
五、应用题(每小题8分,共16分)
1、 在整数0至9中先后按下列情况任取两数X Y 和:第一个数抽取后放回再抽取第二个数,求在
(09)Y k k =≤≤的条件下X 的分布律。
解:1111{,},{}101010010
P X i Y k P Y k ===
⨯=== 1
{,}1
100{|},0,1,,91{}1010
P X i Y k P X i Y k i P Y k ========= 。
2、 根据以往的临床记录,某种诊断癌症的试验具有如下效果:若以A 表示事件“试验反应为阳性”,以C 表
示“被诊断者患有癌症”,则有(|)0.95,(|)0.95P A C P A C ==。
现在对自然人群进行普查,设被试验的
人患有癌症的概率为0.005,即()0.005P C =,试求(|)P C A 。
解:已知(|)0.95,(|)1(|)0.05,()0.005,()0.995P A C P A C P A C P C P C ==-===,
由贝叶斯公式可得: (|)()
(|)0.087
(|)()(|)()
P A C P C P C A P A C P C P A C P C =
=+ 六、证明题(6分)
设A ,B 为两个事件,()0,()0,P A p P B q =>=>且1,p q +>证明1(|)1p
P A B q
-≥-。
证明: ()()()()
(|)()()
P AB P A P B P A B P A B P B P B +-=
=
由于()1P A B ≤ ,于是有 ()()111(|)1()P A P B p q p
P A B P B q q
+-+--≥
==-。
教师(签名):戴宏亮
2006 年 12 月 20 日。