衣服与裤子尺寸测量方法
- 格式:doc
- 大小:936.00 KB
- 文档页数:11
衣长测量的正确方法
所谓的衣长测量,是按比例测量身体的不同部位,然后再根据所得结
果定制衣服长度,才能穿上更合身的衣服。
以下是正确的衣长测量方法:
一、准备工具:
1. 一把尺子:用来测量身高、肩宽等部位的尺子最好是立体的尺子;
2. 一条细绳:用来测量上衣的长度;
3. 一台磁尺:用来测量裤长的磁尺;
二、测量全身部位:
1. 测量身高:用尺子从头顶毛孔位置开始,测量到脚跟部位,最后把
尺子竖起来把结果读出;
2. 测量肩宽:用尺子从一侧肩膀过度到另一侧肩膀,最后记录下结果;
3. 测量夹脚:用尺子把脚部位放在一起,从脚跟到脚趾最高点量一下;
4. 测量腰围:把尺子绕在腰肚上线,它最紧时记录下腰围;
5. 测量裤子长度:用磁尺从腰部位把裤子尅住,逐渐行走到下脚跟,
再将磁尺拿起,最后把长度记录下来;
三、测量衣服的长度:
1. 测量上衣长度:先把一端绳子绑在肩膀处,另一端绳子放到夹脚部位,然后把绳子拉直,记住其长度即可;
2. 测量裤子的长度:在裤子的内侧把一端绳子绑好,然后抬高另一端
绳子到脚跟部位,把绳子拉直,测量其长度;
四、总结:
1、测量身体各部位:要注意准确测量,特别是肩宽和腰围这两个部位;
2、把衣服长度测量准确:要横向和纵向都要测量,全身的长度最好按
比例处理;
3、最后用测量的结果去做衣服定做:才能穿上更合身的衣服。
衣服尺码测量方法
测量衣服尺码的方法可以根据不同的部位进行测量,常见的衣服尺码测量方法如下:
1. 身长测量:以衣服正面为例,从肩膀至衣服下摆的长度。
2. 肩宽测量:以衣服正面为例,从一侧肩膀骨头(最突出的地方)到另一侧肩膀骨头的长度。
3. 胸围测量:以衣服正面为例,将卷尺水平地放在胸部最丰满的位置,量取胸围。
4. 腰围测量:以衣服正面为例,将卷尺水平地放在腰部最细的位置,量取腰围。
5. 臀围测量:以衣服正面为例,将卷尺水平地放在臀部最丰满的位置,量取臀围。
6. 袖长测量:以衣服正面为例,从肩膀到袖口的长度。
7. 腿长测量:以裤子为例,从腰部到裤子下摆的长度。
请注意,在测量之前建议将相关尺寸进行对比,确认使用的尺码单位(例如厘米、
英寸等)以及具体测量方式(例如是否要包括衣服空隙等)与所购买的衣服尺码表一致,以确保选购到合适的大小。
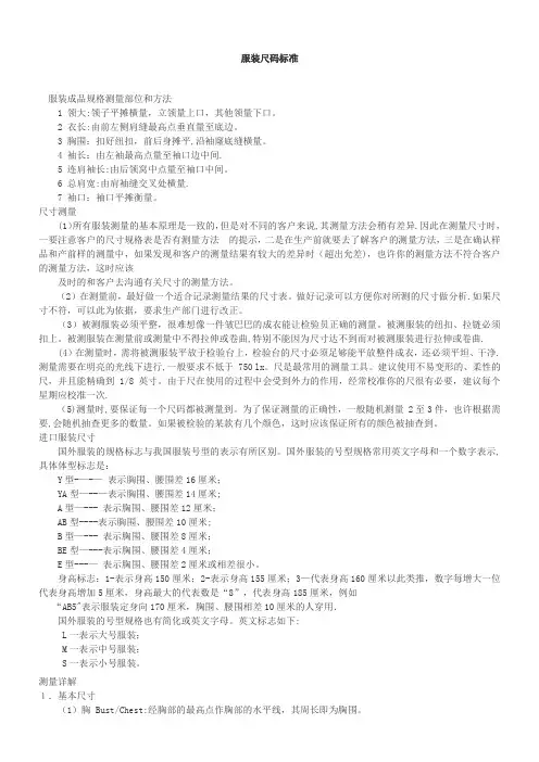
服装尺码标准服装成品规格测量部位和方法1 领大:领子平摊横量,立领量上口,其他领量下口。
2 衣长:由前左侧肩缝最高点垂直量至底边。
3 胸围:扣好纽扣,前后身摊平,沿袖窿底缝横量。
4 袖长:由左袖最高点量至袖口边中间.5 连肩袖长:由后领窝中点量至袖口中间。
6 总肩宽:由肩袖缝交叉处横量.7 袖口:袖口平摊衡量。
尺寸测量(1)所有服装测量的基本原理是一致的,但是对不同的客户来说,其测量方法会稍有差异.因此在测量尺寸时,一要注意客户的尺寸规格表是否有测量方法的提示,二是在生产前就要去了解客户的测量方法,三是在确认样品和产前样的测量中,如果发现和客户的测量结果有较大的差异时(超出允差),也许你的测量方法不符合客户的测量方法,这时应该及时的和客户去沟通有关尺寸的测量方法。
(2)在测量前,最好做一个适合记录测量结果的尺寸表。
做好记录可以方便你对所测的尺寸做分析.如果尺寸不符,可以此为依据,要求生产部门进行改正。
(3)被测服装必须平整,很难想像一件皱巴巴的成衣能让检验员正确的测量。
被测服装的纽扣、拉链必须扣上。
被测服装在测量前或测量中不得拉伸或卷曲,特别不能因为尺寸达不到而对被测服装进行拉伸或卷曲.(4)在测量时,需将被测服装平放于检验台上,检验台的尺寸必须足够能平放整件成衣,还必须平坦、干净.测量需要在明亮的光线下进行,一般要求不低于 750 lx。
尺是最常用的测量工具。
建议使用不易变形的、柔性的尺,并且能精确到 1/8英寸。
由于尺在使用的过程中会受到外力的作用,经常校准你的尺很有必要,建议每个星期应校准一次.(5)测量时,要保证每一个尺码都被测量到。
为了保证测量的正确性,一般随机测量 2至3件,也许根据需要,会随机抽查更多的数量。
如果被检验的某款有几个颜色,这时应该保证所有的颜色被抽查到。
进口服装尺寸国外服装的规格标志与我国服装号型的表示有所区别。
国外服装的号型规格常用英文字母和一个数字表示,具体体型标志是:Y型-—-—表示胸围、腰围差16厘米;YA型—--—表示胸围、腰围差14厘米;A型—--- 表示胸围、腰围差12厘米;AB型----表示胸围、腰围差10厘米;B型—--- 表示胸围、腰围差8厘米;BE型—---表示胸围、腰围差4厘米;E型---—表示胸围、腰围差2厘米或相差很小。
服装量体的基本方法
在选择服装时,合适的尺码和合身的款式是至关重要的。
然而,由于每个人的
身形都有所不同,所以在购买服装时,常常会遇到尺码不合适的情况。
为了解决这一问题,量体定制成为了一种流行的选择。
那么,如何进行服装量体呢?下面就让我们来了解一下服装量体的基本方法。
首先,进行准确的身体测量是服装量体的关键。
在进行测量时,需要使用软尺,并且要站在直立的姿势下进行测量。
首先是身高的测量,站直并且让头部、肩膀、臀部和脚跟紧密贴合墙壁,然后用软尺测量头顶到脚跟的距离。
接着是胸围的测量,将软尺水平围绕胸部最丰满的地方进行测量,保持呼吸自然。
然后是腰围的测量,将软尺水平围绕腰部最细的地方进行测量。
最后是臀围的测量,将软尺水平围绕臀部最丰满的地方进行测量。
其次,要根据测量结果选择合适的尺码。
在选择尺码时,要根据自己的测量结
果和品牌的尺码表进行对比,选择最接近自己测量结果的尺码。
如果测量结果落在两个尺码之间,建议选择较大的尺码,然后根据个人的实际情况进行微调。
最后,如果条件允许,建议进行定制服务。
定制服装可以根据个人的实际情况
进行量体裁剪,确保服装的合身度和舒适度。
在进行定制时,可以根据个人的喜好选择款式、面料和细节设计,定制出一件完全符合个人需求的服装。
总之,服装量体是一种解决尺码不合适问题的有效方法。
通过准确的身体测量、选择合适的尺码和进行定制服务,可以确保穿上合身的服装,提升穿着舒适度和美感。
希望以上介绍的服装量体的基本方法能够帮助到您,让您在选择和穿着服装时更加得心应手。
服装尺码标准与尺寸测量方法在服装购买过程中,尺码选择是一个常常被忽视但却非常重要的问题。
准确的尺码选择能够确保服装的合身度,提升着装的舒适感和美观度。
然而,由于不同地区和品牌的尺码标准存在差异,消费者常常感到困惑。
本文将介绍服装尺码标准与尺寸测量方法,帮助读者更好地选择适合自己的尺码。
一、尺码标准1. 国际尺码标准国际尺码标准是服装行业普遍采用的尺码体系,主要分为欧洲尺码、美国尺码和亚洲尺码。
其中,欧洲尺码通常以字母表示,如XS、S、M、L、XL等;美国尺码则以数字表示,如2、4、6、8、10等;亚洲尺码一般采用数字表示,如160、165、170等。
2. 不同品牌尺码差异不同品牌的服装尺码标准存在差异,这是由于各品牌的设计理念、目标消费人群等因素所致。
因此,在购买服装时,尽管尺码相同,实际的尺寸可能会有所差异。
为了更好地适应消费者需求,一些品牌会提供详细的尺码对比表,供消费者参考。
二、尺寸测量方法1. 胸围测量胸围是指横过胸部最丰满部位的周长。
测量时,可以用软尺水平围绕胸部一周,注意不要过紧或过松。
胸围的准确测量对于选择合适的上衣尺码非常重要。
2. 腰围测量腰围是指维腰部最粗的地方的周长。
同样地,使用软尺围绕腰部一周,并确保尺子平放。
准确测量腰围有助于选择合适的裤子或裙子尺码。
3. 臀围测量臀围是指臀部最丰满部位的周长。
同样地,使用软尺围绕臀部一周,在测量时保持放松状态。
臀围的准确测量对于选择合适的裤子或裙子尺码非常重要。
4. 身高测量身高是影响服装穿着效果的关键因素之一。
在测量身高时,可以站直,将脚并拢,头部与背部保持垂直状态,并用直尺或墙壁测量高度,得出准确的身高数值。
5. 体重测量体重是选择服装尺码时的参考指标之一。
保持稳定的体重有助于尺码选择的准确度。
在购买服装前,为了确保准确的尺码选择,建议定期测量体重。
总结:服装尺码标准与尺寸测量方法是确保服装合身的重要参考。
消费者在购买服装时,应尽量了解并参考品牌的尺码标准,结合个人实际情况进行尺码选择。
衣服、鞋子尺码对照表1.衣服尺码测量方法:2.外套测量方法:3.女装标准尺码对照表:说明:上述提供的计算公式是根据经验得到的数据参数,试用于绝大多数人群,不适用于特殊体型要求。
国内比较普遍的一个判断胖瘦的公式是:女性之标准体重(千克)=身长(厘米)-102注意:身高体重与尺寸没有绝对的关系,155CM丰腴和168CM瘦高的女生也许会穿同一个尺寸。
胸围是影响上衣尺寸选择的关键因素,建议你可以以胸围选择。
4.女衬衫标准尺码对照表:国家服装号型的含义号型定义:"号"指人体的身高,以cm为单位,是设计和选购服装长短的依据;"型"指人体的胸围和腰围,以cm为单位,是设计和选购服装肥瘦的依据。
体型分类:以人体的胸围与腰围的差数为依据来划分体型,并将体型分为四类,体型分类代号分别为Y(偏瘦)、A(正常)、B (偏胖)、C(肥胖)本尺码对照表仅作参考之用。
请您在试穿之后量身选择适合自己的尺寸。
5.连衣裙尺码对照表:服装号型标志:号型的表示方法为号与型之间用斜线分开,后接体型分类代号。
例如:上装160/84A,其中160为身高,代表号,84为胸围,代表型,A代表体型代号;下装160/68A,其中160为身高,代表号,68为腰围,代表型,A代表体型代号。
本尺码对照表仅作参考之用。
请您在试穿之后量身选择适合自己的尺寸。
6.女裤尺码对照表:如何测量裤侧长:从腰部开始测量一直到脚裸的长度就是裤侧长。
如何测量腰围:经脐点(om)的腰部水平围长标准腰围计算方法:腰围=身高的1/2减19厘米(如:身高160cm的标准腰围=160cm/2-19=61cm )本尺码对照表仅作参考之用。
请您在试穿之后量身选择适合自己的尺寸。
7.女式内裤尺码表:备注:按贴身腰围为准。
相同码数,但因款式不同、材料不同等因素,会有2cm左右偏差,购买时最好咨询相关人员为准。
本尺码仅作参考之用。
请您在试穿之后量身选择适合自己的尺寸。
第二届亚洲青年运动会技术官员正装制服量体示图为了得到准确尺寸,请在穿着内衣的状态下进行测量。
(后有各部位测量图示)马甲(男、女)1. 肩宽- 从左肩点,通过后颈点(第七颈椎点)量至右肩点。
2. 后中衣长- 从后颈点(第七颈椎点)量至衣服底摆。
3. 胸围(男性)- 两手臂置于体侧,软尺通过腋下,围绕胸部最丰满处水平测量一周。
胸围(女性)- 两手臂置于体侧,软尺通过腋下,围绕胸部最丰满处水平测量一周,并将肩胛骨的量包括在内。
衬衫(男、女)4. 颈围- 测量你的颈根围一周,并保证留有一个手指的松量裤子(男)5. 自然腰围- 身体向一侧弯曲找到腰部的折痕。
用卷尺沿着自然腰线水平围量,并保证留有一个手指的松量。
6. 臀围- 两脚并拢站立,沿着臀部最丰满处水平围量(腰围下约7-8"[17.78-20.32cm])。
7. 下档长- 从裤子档部的最低点量至您所希望的裤脚位置,测量时拉紧软尺。
8. 裤长- 从裤子的腰头上边缘量至您所希望的裤脚位置,测量时拉紧软尺。
裙子(女)9. 自然腰围- 身体向一侧弯曲找到腰部的折痕。
用卷尺沿着自然腰线水平围量,并保证留有一个手指的松量。
10. 臀围- 两脚并拢站立,沿着臀部最丰满处水平围量(腰围下约7-8"[17.78-20.32cm])。
11. 裙长-从自然腰围量至膝盖下约2-3 公分,测量时拉紧软尺。
图示: 1. Shoulder Width4. Neck颈—\3. Chest (Ma le)5. Nature I Waist 自IH7.(nside Leg下档长。
服装量⾝(量体裁⾐)⽅法图解裁艺⼼天地服装量⾝量体⽅法正确测量⼈体各种数据是服装裁剪的依据,掌握正确的量体⽅法是能否做出质量上乘、合体美观的服装的关键所在。
量体时,应注意以下⼏个要点:1、被测量者穿着紧⾝⾐服,站⽴端正、双臂⾃然下垂,呼吸平缓。
不要有多余的动作。
2、在测量各种“围度”时,应注意⽪尺不要拉得过紧或过松,要保持⽔平。
3、围量胸围时,被测量者⼀定要双臂垂直,最好不穿⾼跟鞋并保持⾝体挺直平视的⽴姿。
测量腰围时要放松腰带。
三围测量均不要为了显瘦⽽故意量瘦,合⾝才是最好的。
4、冬季做夏季服装或者夏季做冬季服装,在量体时应适当缩⼩或放⼤尺⼨。
5、在量体时要注意观察好Y、A、B、C等四种体型特征(见《体型代号表》),有特殊部位要注明,以备裁剪时参考。
6、不同体型有不同要求,体胖者尺⼨不要过肥或过瘦,体瘦者尺⼨要适当宽裕⼀些。
领围量法:⽪尺在⼈体颈根处经颈侧点围量⼀周作为基本尺⼨(实测尺⼨加25mm为衬衫领⼝尺⼨),测量⾼度为您领⼝的位置,不要太上⾯或者太下⾯,不要太紧或太松,以能轻松地转动⽪尺为佳。
当然您也可以挑选⼀件您觉得最适合您的衬⾐进⾏测量:把衬⾐的领⼝放平,从⼀端的衬⾐钮扣中⼼测量到另⼀端的衬⾐钮孔中⼼,得出的数据就是您领围的⼤⼩,⽆论您习惯英⼨还是厘⽶,都可以找到对应的尺⼨。
胸围量法:⽪尺从前胸开始经腋下,在胸部最丰满处呈⽔平围量⼀周作为胸围的基本尺⼨,在量胸围之前先深深呼吸⼏下,让您处于最轻松和⾃然的状态,不要刻意屏住呼吸,尽量少穿些⾐服,⼥⼠测量要留意⽂胸的习惯厚度。
测量时⽪尺不但要保持平⾏且能⾃如转动为宜。
测量旗袍、唐装等体现⼥性完美曲线的服装数据时,量胸围的同时还要测量出上胸围(如图左上)、下胸围(如图右下)的数据,附注在尺⼨表上。
腰围量法:⽪尺在⼈体腰部最凹处呈⽔平围量⼀周作为腰围的基本尺⼨。
腹部突出的肥胖者以双臂⾃然下垂时肘关节与腰部重合的地⽅为测量点。
臀围量法:⽪尺在臀部最丰满处⽔平围量⼀周,作为臀围的基本尺⼨。
衣服尺寸怎么测量
01衣长和裤长衣长和裤长的测量很简单,将上衣或者裤子平铺,不要有褶皱,裤子是从腰部垂直量到裤脚最下方,上衣则是从衣领的最上部量到衣服衣襟最下方,也一定要垂直测量。
02胸围和臀围测量胸围的时候,将衣服平铺,两个腋窝处整理好,从一个腋窝处横着量到另一个腋窝处。
而测量臀围的时候,裤子臀部最宽处测量,从一侧测量到另一侧。
03肩宽和前后裆肩宽比较好测量,衣服翻过来铺平,从肩部一侧测量到另一侧,裤子前后裆的测量要注意一些,具体测量方法是从腰部垂直到前裆部,与腰部垂直到后档接缝处。
04腰围和裤脚测量腰围比较好测量,和测量胸围相同,只不过把位置从熊弄不移到腰部,裤脚测量的时候直接用米尺围着裤脚绕一圈就可以了。
衣服测量方法在购买衣物时,了解自己的身体尺寸是非常重要的。
正确的测量方法可以帮助你选择合适的尺码,确保衣物穿着舒适。
下面将介绍衣服测量的方法,希望对你有所帮助。
1. 胸围测量。
测量胸围时,需要将卷尺水平地围绕胸部最丰满的部位。
确保卷尺不要过紧或者过松,同时要保持呼吸自然。
记录下胸围的尺寸,这将是你选择上衣尺码的重要参考。
2. 腰围测量。
腰围的测量方法与胸围类似,同样需要用卷尺水平地围绕腰部最细的部位进行测量。
同样要注意不要过紧或者过松,保持呼吸自然。
记录下腰围的尺寸,这将有助于你选择裤子或裙子的尺码。
3. 臀围测量。
测量臀围时,需要将卷尺水平地围绕臀部最丰满的部位。
同样要注意保持舒适的状态,不要过紧或者过松。
记录下臀围的尺寸,这对于选择裤子或裙子的尺码同样非常重要。
4. 肩宽测量。
测量肩宽时,需要让被测者双肩自然放松,然后用卷尺从左肩尖到右肩尖进行测量。
确保卷尺水平并且不要过紧或者过松。
记录下肩宽的尺寸,这对于选择外套或者上衣的合适尺码非常重要。
5. 袖长测量。
测量袖长时,需要将被测者的手臂自然下垂,然后用卷尺从肩部到手腕进行测量。
确保袖长既不要太短也不要太长,保持适当的松紧度。
记录下袖长的尺寸,这对于选择长袖衣物的合适尺码非常重要。
6. 裤长测量。
测量裤长时,需要让被测者站立直立,然后用卷尺从腰部到脚踝进行测量。
确保裤长既不要太短也不要太长,保持适当的松紧度。
记录下裤长的尺寸,这对于选择裤子的合适尺码非常重要。
以上就是衣服测量的方法,希望对你有所帮助。
在测量时要保持轻松的状态,确保准确性。
选择合适的尺码可以让你穿着更加舒适,展现出最佳的状态。
祝你购物愉快!。
测量衣服方法
测量衣服的方法可以按照以下步骤进行:
1. 颈围:使用一个软尺测量颈脖的周长,通常在颈管最窄处。
2. 肩宽:将软尺从一侧肩膀的外缘测量到另一侧肩膀的外缘。
3. 胸围:将软尺围绕胸部最丰满的部位进行水平测量,确保不要拉紧或松弛软尺。
4. 腰围:将软尺水平地围绕身体的自然腰部进行测量。
5. 臀围:将软尺围绕臀部最丰满的部分进行水平测量。
6. 衣长:从颈脖垂直到所需的衣物长度测量。
7. 袖长:将手臂放置在身体两侧,从肩膀到手腕的长度进行测量。
8. 裤长:测量从腰部到所需的裤子长度。
9. 大腿围:将软尺围绕大腿最丰满的部位进行测量。
10. 腿长:从大腿围测量位置到脚踝的长度进行测量。
以上是测量衣服的一些常用方法,不同品牌和类型的衣物可能有些差异,因此最好还是参考具体品牌或商店的测量指南。
1.衣服测量方法
1.1. 衣长
■方法一。
从后侧颈点(肩线与领子)的接缝处,到上衣下摆或裙装裙摆线的直线距离,请注意尺一定要垂直于地面。
■方法二。
从衣领最高处,到衣服下摆最低处。
2.裤子测量方法
2.1. 腰围
将裤子放松平铺,沿腰顶测量直线长度,并把测得的长度乘以2.
国际通用的都是这种“乘以2的方法”,所以以后还是用这种“乘以2的方法”测量裤子腰围。
2.2. 臀围
把裤子平铺,量裤腰到裤裆之间最宽的地方,再乘以2即可。
2.3. 大腿围
裤子大腿,档下面大腿最宽的位置,测得单边,再乘以2即可。
2.4. 裤脚宽
沿裤脚边测量直线长度即可。
2.5. 裤脚围
裤脚宽乘以2。
2.6. 前档、前浪
前腰上端至裤裆下端点的十字交叉位置的垂直长度。
前档用于区分裤子中低高腰,前档越大,代表裤子越高腰,前档数据越小,代表裤子越低腰。
2.7. 后档、后浪
裤后腰上端至裤裆下端点的十字交叉位置的垂直长度。
2.8. 内长
裤裆下十字交叉处至脚口边的直线长度。
买⾐服裤⼦:如何测量⾃⼰穿多⼤尺⼨买⾐服裤⼦:如何测量⾃⼰穿多⼤尺⼨⼀、长度与尺码换算——60厘⽶=1尺8 62厘⽶=1尺85 64厘⽶=1尺9 66厘⽶=2尺 68厘⽶=2尺05 70厘⽶=2尺1 72厘⽶=2尺16 74厘⽶=2尺2 76厘⽶=2尺3 78厘⽶=2尺35 80厘⽶=2尺4 82厘⽶=2尺45 84厘⽶=2尺5 86厘⽶=2尺6 88厘⽶=2尺65 90厘⽶=2尺7 92厘⽶=2尺75 94厘⽶=2尺8 96厘⽶=2尺85 98厘⽶=2尺9 100厘⽶=3尺⼆、裤装尺码为——26代表腰围为:“1.9尺”27代表腰围为:“2.0尺”28代表腰围为:“2.1尺”29代表腰围为:“2.2尺”30代表腰围为:“2.3尺”31代表腰围为:“2.4尺”32代表腰围为:“2.5尺”33代表腰围为:“2.6尺”34代表腰围为:“2.7尺”36代表腰围为:“2.8尺”测量⾃⼰的腰围(可测⾃⼰平时腰带位置)对应找到裤⼦的size就可以了。
三、上⾐专⽤尺码XSSMLXL——S就是SMALL,中⽂是⼩的意思;M就是MIDDLE,中⽂是中间的意思;L就是LARGE,中⽂是⼤的意思;XL就是EXTRALARGE中⽂是特⼤号的意思;XXL就是EXTRAEXTRALARGE中⽂是超特⼤号的意思。
四、⼀般男⼠——S/⼩(1.65⽶);M/中(1.70⽶);L/⼤(1.75⽶);XL/特⼤(1.80⽶);XXL/超⼤(1.85⽶)。
XXXL1.90⽶的的⾐服版本也有不是每个类型的⾐服都有。
以及,欧版的⾐服有XS(特⼩),不过欧版的尺⼨偏⼤。
五、⼀般⼥⼠——S/⼩(1.55⽶);M/中(1.60⽶);L/⼤(1.65⽶);XL/特⼤(1.70⽶)。
基本没有XXL特别⾐服会有XXL尺码,XS特⼩号是偏长型的⾐服,XS⼀般也不是很多。
38代表腰围为:“2.9尺” 40代表腰为:“3.0尺”42代表腰围为:“3.1尺” 44代表腰为:“3.2尺”50代表腰围为:“3.4尺” 52代表腰为:“3.5尺”54代表腰围为:“3.6尺”。
衣服与裤子尺寸测量方法
为了让想从本店购置裤子的买家掌握好自己的尺寸,为求统一,本店特别采用一种测量首先,找一条适宜的裤子,平铺测量,而非穿身上测量,因为本店
平放的数据,不可能一条裤子不同码数去找多个模特来量,而且谁身材就和众买家一样。
所以,只要量买家自身适宜的裤子,自然平下即可.
第1步:测量腰围,裤子扣好平放,然后量裤子两端后面的距离,乘以2即为腰围,〔最大忌讳和错误的量法:裤子两头拉的直直的测量,但凡拉直测量,测得
同导致的最后数据也不同,并非要求相当准确,只希望能尽量准确。
平铺以后,可以看出正中位置,前面钮扣位置和后面是有一定距离的。
拉直就前后一样
第2步:测量臀围,位置在档上面的位置,建议量臀部最宽松的那个距离,同样把量的数据*2.
第4步:测量前档:从钮扣上方的裤头到笔所指的十字穿插位置,前档用于区分裤子中低高腰,前档越大前档数据越小,代表裤子越低腰!
第5步,测量大腿:裤子大腿,档下一点大腿最宽的位置,测得单边即可。
第6步,测量膝盖:裤子长度的中间膝盖位置,量单边即可
第7步,测量外长:外长指的是裤子的两边,从裤头到裤脚的长度,包括了档和长
第8步,测量长:长是指从裆部到裤脚的距离长度。
Levis牛仔裤常见的表示方法是 W L ,这个W指的是27 28,直到40的数据,而L一般都是在L32的,因为这个L32,代表的就是裤子的长,约等于8一个175高的人的腿的长度了,当然,五分裤,七分裤,九分裤,就不是L32,是可能L28,L30等的一般LVC都有L36的长度,这点也可以看出牛仔裤的设计是要长不要短!希望大家以后看裤子能够是外长。
第9步,测量裤脚:裤脚的单边距离
衣服尺寸测量图
-。
衣服与裤子尺寸测量方法
为了让想从本店购买裤子的买家掌握好自己的尺寸,为求统一,本店特别采用一种测量首先,找一条合适的裤子,平铺测量,而非穿身上测量,因为本
平放的数据,不可能一条裤子不同码数去找多个模特来量,而且身材就和众买家一样。
所以,只要量买家自身合适的裤子,自然下即可.
第1步:测量腰围,裤子扣好平放,然后量裤子两端后面的距离,乘以2即为腰围,(最大忌讳和错误的量法:裤子两头拉的直直的测量,凡是拉直测量,测得同导致的最后数据也不同,并非要求相当精确,只希望能尽量准确。
平铺以后,可以看出正中位置,前面钮扣位置和后面是有一定距离的。
拉直就前后一样
第2步:测量臀围,位置在档上面的位置,建议量臀部最宽松的那个距离,同样把量的数据X2.
第4步:测量前档:从钮扣上方的裤头到笔所指的十字交叉位置,前档用于区分裤子中低高腰,前档越大前档数据越小,代表裤子越低腰!
第5步,测量大腿:裤子大腿,档下一点大腿最宽的位置,测得单边即可。
第6步,测量膝盖:裤子长度的中间膝盖位置,量单边即可
第7步,测量外长:外长指的是裤子的两边,从裤头到裤脚的长度,包括了档和内长
第8步,测量内长:内长是指从裆部到裤脚的距离长度。
Levis牛仔裤常见的表示方法是W L ,这个W 25 26 27 28,直到40的数据,而L一般都是在L32的,因为这个L32,代表的就是裤子的内长,约能满足一个175高的人的腿的长度了,当然,五分裤,七分裤,九分裤,就不是L32,是可能L28 L34 L36。
一般LVC都有L36的长度,这点也可以看出牛仔裤的设计是要长不要短!希望大家以后
内长,而不是外长。
第9步,测量裤脚:裤脚的单边距离
衣服尺寸测量图。