服装QC工作流程及基本品质要求及跟单流程
- 格式:docx
- 大小:25.27 KB
- 文档页数:9
服装qc流程及注意事项
嘿呀!今天咱们来聊聊服装QC 流程及注意事项!
首先呢,咱们得搞清楚啥是服装QC 流程。
简单来说,就是检查服装质量的一套步骤啦!
第一步呀,是原材料的检验!哎呀呀,这可太重要啦!得看看面料的质量好不好呀?颜色对不对呀?有没有瑕疵呢?要是这第一步没做好,后面可就麻烦大啦!
第二步呢,就是裁剪环节的检查。
哇塞,这时候得留意裁剪的尺寸准不准呀?形状对不对呢?可不能裁错了,不然这衣服就没法穿啦!
第三步,缝纫环节!嘿,这可得仔细瞅瞅线缝得结实不结实呀?针脚整齐不整齐呢?有没有脱线的地方呀?
第四步,成品检验。
哇哦!这一步要全面检查衣服的整体质量,像领口、袖口、下摆这些地方,有没有线头呀?扣子钉得好不好呀?
接下来咱们说说注意事项!
第一,检验人员得有专业知识和丰富经验呀,不然怎么能看出问题呢?
第二,检验工具得准备齐全,尺子、放大镜啥的,一个都不能少哇!
第三,检验环境也很重要呢,光线得充足,不然有些小瑕疵就看不到啦!
第四,要严格按照标准进行检验,不能马虎大意呀!
第五,发现问题要及时记录和反馈,可不能拖拖拉拉的!
第六,对于经常出现的问题,要总结经验,想想怎么避免呀!
第七,和生产部门保持良好沟通,大家一起把质量搞好呀!
第八,不断学习新的检验方法和标准,跟上时代的步伐呢!
哎呀呀,服装QC 流程和注意事项可真是不少呀,大家可得认真对待,这样才能做出质量好的衣服,让消费者满意哟!。
服装QC工作流程(精)服装品质控制是保证产品质量的关键环节,在服装制造业中,一件合格的服装需要经过多道工序,始终如一严格的品质控制流程可确保你的服装一致的高质量。
本文将详细介绍服装QC的工作流程,包括服装质量检查流程、常见问题分析和解决途径。
1. 服装QC的流程服装质量控制(QC)流程是一个重要的部分,它有效的保证了生产的新品质产品并且确保这些产品的质量符合标准。
下面将详细介绍服装QC的流程。
步骤 1:确定检查要求在开始制造之前,QC团队应首先讨论如何确认要求,创建必要的工具来指定检查点和相关标准,并确保生产制造的产品符合所有要求。
这一步主要包括以下内容:1.确定质量标准:QC需要与品牌方、客户确认产品的质量标准,确定各项指标和要求。
2.制定检测规范:确定按照什么标准进行检测,制定出检测规范。
步骤 2:原材料检查服装QC团队首先检查原材料的品质。
在服装生产过程中,面料、各种零配件等原材料的控制是至关重要的。
在这个步骤中,质检员需要检测以下方面:1.外观:检查原材料变色、污染、疵点和无法去除的污渍等缺陷。
2.规格:每克重,每米长度和每卷宽度的度量标准是否符合要求。
步骤 3:辅料检验在完成原材料的PO审核后,QC会对辅料所提供的样品进行检验,以保证产品符合所有要求,辅料包括制造服装需要的所有零件和纽扣等。
1.检查样品的外观和规格是否符合批准的标准。
2.检查样品的功能性是否符合要求。
例如,纽扣是否可以轻松钉入并牢固地固定。
步骤 4:成品检验成品质量控制是服装QC工作中最重要的环节,它能够确保每件产品都符合规定的标准。
1.检查外观:服装的外观是否符合标准,面料的花纹是否符合款式要求,缝线是否均匀细密等。
2.检查规格:尺码等都要达到标准。
3.检查功能性:产品的拉链、纽扣等是否使用正常,垫肩是否有位移现象等等。
步骤 5:问题分析如果在任何一个步骤中发现缺陷,QC必须立即检测和记录发现的问题并提出解决方案。
问题记录通常会包括以下内容:1.品质问题的实际描述和问题严重程度的说明。
服装QC工作流程一.日常工作:⒈全面准备并了解订单资料(客户制单、生产工艺、最终确认样、面/辅料样卡、确认意见或更正资料、特殊情况可携带客样),确认所掌握的所有资料之间制作工艺细节是否统一、详尽。
对指示不明确的事项详细反映给技术部和业务部,以便及时确认。
⒉务必保证本公司与外加工厂之间所有要求及资料文字化并明确、一致!⒊事先尽可能多地了解各加工厂的生产、经营状况并对工厂的优/劣势进行充分评估,做到知根知底。
⒋跟单员言行、态度均代表本公司,因此与各业务单位处理相应业务过程中,须把握基本原则、注意言行得体、态度不卑不亢。
严禁以任何主观或客观理由对客户(或客户公司跟单员)有过激的言行。
处理业务过程中不能随意越权表态,有问题及时请示公司决定。
⒌预先充分估量工作中问题的潜在发生性,相应加强工作力度,完善细化前期工作,减少乃至杜绝其发生的可能性。
不以发现问题为目的,预先充分防范、工作中重复发掘、及时处理问题并总结经验,对以后的工作方式和细则进一步完善方为根本之道。
二、生产厂中验货工作程序:⒈面/辅料到厂后,督促工厂最短时间内根据发货单详细盘点,并由工厂签收。
若出现短码/少码现象要亲自参与清点并确认.⒉如工厂前期未打过样品,须安排其速打出投产前样确认,并将检验结果书面通知工厂负责人和工厂技术科。
特殊情况下须交至公司或客户确认,整改无误后方可投产。
⒊校对工厂裁剪样版后方可对其进行版长确认,详细记录后的单耗确认书由工厂负责人签名确认,并通知其开裁。
⒋根据双方确认后的单耗要与工厂共同核对面/辅料的溢缺值,并将具体数据以书面形式通知公司。
如有欠料,须及时落实补料事宜并告知加工厂。
如有溢余则要告知工厂大货结束后退还我司,并督促其节约使用,杜绝浪费现象。
⒌投产初期必须每个车间、每道工序高标准地进行半成品检验,如有问题要及时反映工厂负责人和相应管理人员,并监督、协助工厂落实整改。
⒍每个车间下机首件成品后,要对其尺寸、做工、款式、工艺进行全面细致地检验。
服装QC的基本工作程序服装质量控制(QC)是保证服装产品质量的重要环节,它涉及到从材料采购、生产过程、产品包装到最终出厂等各个环节。
下面将从五个阶段对服装质量控制的基本工作程序进行详细介绍。
第一阶段:材料采购材料采购是制衣质量控制的第一步,合格的材料是确保产品质量的基础。
在材料采购过程中,需要与供应商建立合作关系,并进行样品评估和质量验证。
主要工作包括:1. 确定质量标准:与供应商明确所需材料的质量标准,包括颜色、纹理、强度等。
2. 样品评估:要求供应商提供样品进行质量测试和评估,确保其符合质量要求。
3. 质量验证:对供应商提供的批量材料进行验证,包括外观、尺寸、各项物理和化学指标等。
第二阶段:生产前期准备在服装生产之前,进行生产前期准备是确保后续生产流程顺利进行的关键环节。
主要工作包括:1. 生产工艺评估:评估生产工艺的可行性,并与生产车间讨论并解决潜在问题。
2. 生产样品确认:根据订单要求,生产一定数量的样品进行检查和确认。
3. 生产计划制定:根据订单数量和要求,制定详细的生产计划。
第三阶段:生产过程控制生产过程控制是质量控制的核心环节,需要确保每个生产环节符合质量要求。
主要工作包括:1. 抽样检查:在不同生产环节中,随机抽取产品进行检查,包括材料、裁剪、缝纫、蒸熨等。
2. 监督生产:监督生产人员按照生产计划和标准进行生产,及时解决生产中出现的问题。
3. 质量记录:记录每个生产环节的质量情况,包括问题发现、解决方案和改进措施等。
第四阶段:成品检验在服装生产完毕后,需要进行成品检验以确保产品质量符合要求。
主要工作包括:1. 外观检查:检查成品的外观,包括线迹、纽扣、拉链、补丁等是否完整、牢固。
2. 尺寸检查:测量成品的尺寸是否符合要求。
3. 功能性测试:对特定款式的服装,进行功能性测试,确保满足设计要求。
第五阶段:包装和出厂检验在产品装箱和出厂之前,需要进行包装和出厂检验。
主要工作包括:1. 包装检查:检查产品包装是否合规,包括标签、包装纸张等。
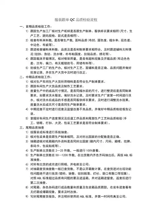
服装跟单QC品质检验流程一、首期品质检验工作:1)跟踪生产加工厂核对生产纸样是否跟生产制单、客供样衣要求相符(尺寸、生产工艺、跳码规格、款式是否相符)。
2)检查布料来料数,是否够生产数,面料品质(布封、固色度、缩水率、段色差、中边色、布疵等)。
3)跟进检查辅料来料数、品质及是否和制单要求相符合,及时跟进辅料欠料情况(钮扣、急钮、洗水唛、朴布粘固度、拉链品质、绣花等)。
4)跟踪裁床开裁情况,核对唛架用量,是否有超料现象及开裁品质(布边色色差、次布、偏刀、有无裁错款号、用错布料等)。
5)批核生产工厂的生产办,核对生产工艺、面辅料是否正确、品质问题并做好批准记录,并在生产大货中及时进行改正。
二、中期品质检验工作:1)核对生产车间生产大货所用物料是否符合生产制单要求。
2)跟踪车间生产大货品质及制作工艺要求。
3)度量生产中的成品尺寸情况,是否同缩水前的尺寸,进行整烫后是否同制单要求,如要求洗水服装,做好洗水记录,及时要求生产厂家第一时间进行洗水,核对洗水后成品的手感是否同客供样衣要求,及时进行调整洗水效果,度量洗水后成衣尺寸是否同生产制单要求。
4)中期巡查不定时进行巡查及监督改善不良品质,并做好中期品质检验报告记录。
5)掌握好车间生产进度情况及后道工序品质和尾部生产工艺和品质检验(手工、锁眼、打扣、大烫、包装工艺要求是否符合制单要求)。
三、尾期品质抽查1)按服装或标准进行系统抽查。
2)核对包装单是否跟生产制单相同,及对所出国家的分配数是否正确。
3)抽箱进核对纸箱箱内外资料是否同所出国家(箱内尺寸、尺码、箱唛、挂牌、条码卡、包装贴纸等)。
4)生产制单出货数在2—25件数,一般进行100%查看。
5)生产制单出货数在50—1200件数,在出货数内齐色齐码抽出后,再按AQL标准抽查。
6)对所有出货的成衣进行照相,并电邮至公司。
7)对抽箱查货抽查数一般已查货数,不是以开箱数计算,在查货进对出现功能性问题绝不进行放货(错码、缺数、钮扣脱落、烂衫、袋口有散口等现象)。
服装QC工作流程及基本品质要求一. 接获工作指令 1. 要集齐验货用的所有资料PO,尺寸表,生产批版,色版,测试报告(布料和成衣),辅料版(主唛,洗水唛,挂牌,钮,拉链,价钱牌,衣架,胶袋,车线等客批OK之实版)及上次验货报告.如缺少的资料要及时通知跟单补回. 2. 详细研究集齐的资料,明确其内容.3. 电话询问工厂生产进度,及时安排初期/中期/尾期验货.4. 做好查货前的准备工作: a.填好REPORT(验货报告).SHIPPING MARK(装箱分配).SHIPMENT RELEASE(报关单)b.针对不同的货品及工厂,制定检验重点及步骤细节. 二. 中期检验: 1 公司POLICY(规定) a.货品数量在1200PCS以下者,可以只检验尾期而不用安排中期检验,若因为该批货品容易产生问题或生产厂家品质较差者,可以安排一次中期检验. b.由1201PCS到6000PCS之货品必须要有一个中期检验报告. c.数量由6001PCS及以上数量的货品,必须要有两个中期报告. d.中期检验厂方必须要有10%的成品可供量度尺寸(烫好.查好.未入胶袋) e.凡厂方不能按期提供验货的,QC要向厂方了解下次中期的确切时间,要求厂方另订验货日期,同时第一时间通知MR(跟单)及上司. 2. 检验重点及步骤: a.QC到厂后,首先要巡视一遍工厂以了解工厂实际生产进度. b.以厂方实际烫好查好的大货数为LOT SIZE(批量尺码)据不同客人的AQL标准抽取SAMPLE SIZE.(样品尺码)c根.据批版及PO的DEonSCRIPTION(种类)核对大货有无错款. d.根据色版核对大货的颜色及手感.若大货为COTTON KNIT,(针织布)则需同时卡布磅布重并作记录.e.根据绣印花版核对大货绣/印花是否正确.f.量度尺寸: f.a. AQL标准;WOVENS(梭针布)用AQL6.5,KNITS(针织布)用AQL10.0. AQL=Acceptable(合格) Quality(品质)Level(水平)f.b. 中期度尺寸必须度齐所有尺寸并逐步并且同时满以下两个条件: f.b.1. 齐色齐码:每色每码最少4PCS. f.b.2. 3200PCS以下度20PCS; 3201PCS-10000PCS度32PCS; 10000PCS以上50PCS.f.b.3. 量度尺寸时,超出接受公差的尺寸要在尺码表上打上”O”标识,跳码的则要在尺码表上打”+“标识. f.b.4 .检验毛衫时,每量完一件毛衫,必须同时记下磅重于尺寸表上.g.检查手工: g.a.检查手工时发现疵点要贴上箭头贴纸(返工贴纸).清楚显示,以便于分类记录疵点情况. g.b.查出的疵点可按进行分类,若没有详尽列明的疵点,则可以按以下的原则分类并记录于REPORT(报告)上. g.b.1. CRITICAL界定(鉴定)g.b.1.1 非业内人士都能觉察的,消费者不能接受的. g.b.1.2. 经使用后会出现问题的. g.b.1.3. 三个小疵点同时出现在同一区域的. g.b.1.4. 低劣的制作,其成品会破坏公司的品牌形象的. g.b.1.5.. 根据客人要求,所有疵点应界定为CRITICAL DEFECT(鉴定缺点)h. MAJOR主要的界定: h.a. 消费者不易觉察的,不会太介意的. h.b. 经使用后其问题不会恶化的.i.可能的话,可根据PO预先核对厂方的SHIPPING MARK,包装方法,分配比例,外箱的净毛重及外箱长宽高尺寸.j.将检验结果写于REPORT上,要求工厂方确认并签字,同时立即向上司汇报及知会MR. k.检验后要了解厂方纠正缺点的方法(最好要求厂方立即进行纠正试验). l.如发现其疵点不可纠正或返工后会影响产品的品质则要立刻报告上司,以便及时处理. m.品质控制员同时要留意,所有危害成品品质的不良因素,随时向上司报告. n.DEFECT SAMPLE要及时带回公司,由上司判定是否可以纠正缺点.如果缺点不可纠正,则要尽快寄客批复. 三. 尾期检验. 1. 公司POLICY. a.尾期检验,所有待检成品必须100%装箱.不足者,质检员有权不作FINAL检验,但质检员要将工厂实际的生产进度写在REPORT上并由厂方签字. b.尾期检验如不合格,QC要向厂方了解纠正疵点的方法(最好马上试验),并及时通知上司及MR.并且抽取DEFECT SAMPLE带回公司,交上司判定. c.若第二次尾期仍不合格,QC要及时通知MR,由MR决定三次尾期. 2. 检查重点及步骤: a.QC到厂后首先要巡视一遍工厂,看有无大货仍在车间生产. b.QC必须亲自到仓库点箱及抽箱,为防止厂方有”摆空箱阵”或”使掉包计”的行为,QC必须时刻警惕,抽箱时要随意从中间或底下抽,并要记下箱号后再在纸箱底面骑缝处签名. c.要抽取的箱数必须满足以下两个条件: c.a. 总箱数开平方. c.b. AQL要求的SAMPLE SIZE除以每箱实装的大货数. d.核对箱唛是否正确,大货用的是几坑箱,净毛重及纸箱尺寸. e.核对大货颜色码数分配比例是否正确. f.核对胶袋的内容,包括:码数/成份/产地/产地/洗水语/警告语是否正确. g.据批板及P.O再次核对大货款式. h.据色版再次核对大货颜色/手感.若大货为COTTON KNIT则需要同时卡布磅重量并作记录.i.据花版再次核对大货绣花/印花是否正确. j.据TEST REPORT及辅料版再次核对大货的主唛,洗水唛,价格牌,挂牌,钮,拉链,捆条,线,衣架. k.据AQL量度大货尺寸(只度MAIN POINT). k.a. 量度尺寸时,超出容忍度的尺寸在尺寸表上打”O”,跳码的尺寸在尺寸表上打”“. k.b. 检验毛衫时,每量度完一件尺寸就要记下磅重于尺寸表上. l. 据AQL标准检查手工,发现疵点贴上箭头纸. m.据DCL进行缺点分类并记录于REPORT上. n.核对厂方的装箱单,看是否与我司的资料一致,如发觉SHORT SHIP或OVER SHIP多于5%,必须通知MR及要批核才能出货. o.了解厂方的整改方法,抽取SHIPMENT SAMPLE(出货样品)或DEFECT SAMPLE(疵点样品)及时通知MR(跟单)及上司. p.检查结果写在REPORT上,要求厂确认及签名确认. q.QC及时将REPORT传真给MR及上司主管. r.上司酌情判断是否需要寄客批复及联络厂家与MR. 3.遇到与厂方发生争议时的处理方法; a.厂方对品质控制员之检验结果不认同,品质控制员可向厂方声明:可保留有争议之问题及物证,提报公司判定(所有争议之物证,品控员要亲自把它们封于箱内,并于臬底面封箱胶纸处骑缝签章)同时立即报告上司. b.厂方对品质控制品有意见,品质控制员要虚心检讨自己并及时纠正错误! 服装成品基本品质要求一、规格不符序号缺陷产生原因1、规格超差——样板不准;裁剪下刀不准;绗棉时缝位超差。
服装跟单QC工作流程服装跟单QC工作流程1、服装跟单一般可以分几种?工作性质和工作流程有什么不同?服装跟单一般可以分为两种、样办跟单和大货跟单。
样板跟单主要负责样办的下单及品质控制;大货跟单与样办跟单的工作性质基本相同,但大货跟单的涉及面比较广,除了要负责样办跟单的那些工作外,还要处理大货生产中的订面料、辅料、安排生产、出货、船期等工作,也就是负责从客户下大货单至出货中的全部资料处理,工作排期。
2、样办跟单具体要负责什么工作?其工作流程是怎样的?样办跟单负责样办的资料核对及样办生产安排、质量控制。
其工作流程是1、整理客户提供的资料(核对样办生产单、确定面料,辅料);2、将样办生产中所需的资料(包括参考办、制单)交给办房主管,3、样办从办房车缝完成检查后,跟单员在交寄办之前再将样办的尺寸及质量检查一遍再交付。
3、大货跟单具体要负责什么工作?其工作流程是怎样的?大货跟单负责大货的交货日期确定及质量确认。
其工作流程是、1、整理大货生产的资料(产前确定办、样办修改评语、面料色办卡、各辅料卡);2、采购大货生产所需的面料,辅料,订胶袋,纸箱;3、确认裁床用料,跟踪工厂大货生产进程,确认包装方法和装箱的分配,4、联系船务出货,5、通知客户出货数量及日期。
4、面料的缩水率可分几种?测试面料正确的缩水率是如何操作的?面料的缩水率一般可分1、自然缩,自然缩是指面料在大货生产中经过熨烫后或者面料放松后的自然收缩;2、洗水缩,洗水缩是指成衣洗水后的收缩。
测试面料正确的缩水率方法要跟大货成衣的洗水类型相同,如果成衣不洗水,面料只要用蒸汔熨斗打气后测量就行。
5、生产初办,跟单要给办房提供什么物料及资料?提供样办生产单(参考办)、面料,辅料。
6、什么是初办?二办、大办、跳码办、齐码办、产前办?初办是指第一次生产的样办,二办是指根据客户对初办提出要求后的改正办,大办是指根据客户要求最后修改的确定办,跳码办可分样办跳码办和大货跳码办,跳码办是根据客户提供的齐码尺寸表放码后所做的齐码或者选码办,产前办可从跳码办中,客户任选一件写上批办评语后作大货生产样办。
服装跟单Q C品质检验流程-标准化文件发布号:(9456-EUATWK-MWUB-WUNN-INNUL-DDQTY-KII服裝跟單QC品質檢驗流程一、首期品質檢驗工作:1)跟蹤生產加工厂核對生產紙樣是否跟生產制單、客供樣衣要求相符(尺寸、生產工藝、跳碼規格、款式是否相符)。
2)檢查布料來料數,是否夠生產數,面料品質(布封、固色度、縮水率、段色差、中邊色、布疵等)。
3)跟進檢查輔料來料數、品質及是否和制單要求相符合,及時跟進輔料欠料情況(鈕扣、急鈕、洗水嘜、朴布粘固度、拉鏈品質、繡花等)。
4)跟蹤裁床開裁情況,核對嘜架用量,是否有超料現象及開裁品質(布邊色色差、次布、偏刀、有無裁錯款號、用錯布料等)。
5)批核生產工厂的生產辦,核對生產工藝、面輔料是否正确、品質問題并做好批准記錄,并在生產大貨中及時進行改正。
二、中期品質檢驗工作:1)核對生產車間生產大貨所用物料是否符合生產制單要求。
2)跟蹤車間生產大貨品質及制作工藝要求。
3)度量生產中的成品尺寸情況,是否同縮水前的尺寸,進行整燙后是否同制單要求,如要求洗水服裝,做好洗水記錄,及時要求生產厂家第一時間進行洗水,核對洗水后成品的手感是否同客供樣衣要求,及時進行調整洗水效果,度量洗水后成衣尺寸是否同生產制單要求。
4)中期巡查不定時進行巡查及監督改善不良品質,并做好中期品質檢驗報告記錄。
5)掌握好車間生產進度情況及后道工序品質和尾部生產工藝和品質檢驗(手工、鎖眼、打扣、大燙、包裝工藝要求是否符合制單要求)。
三、尾期品質抽查1)按服裝AQL2.5或4.0標准進行系統抽查。
2)核對包裝單是否跟生產制單相同,及對所出國家的分配數是否正确。
3)抽箱進核對紙箱箱內外資料是否同所出國家(箱內尺寸、尺碼、箱嘜、挂牌、條碼卡、包裝貼紙等)。
4)生產制單出貨數在2—25件數,一般進行100%查看。
5)生產制單出貨數在50—1200件數,在出貨數內齊色齊碼抽出后,再按AQL標准抽查。
服装QC基本流程服装QC(Quality Control)基本流程是为了确保服装产品的质量满足消费者的需求和期望,同时确保生产过程中的合规和符合标准。
下面是一个基本的服装QC流程:1.产品规范和样本准备:在开始QC流程之前,需要准备一份详细的产品规范,该规范应包括材料要求、尺寸要求、缝纫要求、洗涤要求等。
此外,也需要准备一份产品样本用于参考,以确保产品符合设计或买主的要求。
2.原材料检验:在服装生产过程中,原材料的质量直接关系到最终产品的质量。
因此,原材料的检验非常重要。
检验项目包括面料的颜色、花纹、质地、强度;配件(如纽扣、拉链)的质量;织带、线材的质量等。
3.制造过程抽检:在制造过程中,需要对服装产品进行抽检,以确保产品在整个制造过程中的质量。
这些检查可以包括缝纫线的紧度、缝线的质量、产品的尺寸准确性等。
4.成品检验:5.包装和标识:6.QC记录和报告:在整个QC流程中,需要记录每个环节的检查结果和问题,以及采取的纠正措施。
这些记录和报告有助于追踪和改进质量控制流程,并对供应商提出合理的要求。
7.商业道德和合规性检查:除了质量检查,还需要对供应商和产品的商业道德和合规性进行检查。
这包括检查劳动条件是否合理、对工人的福利和权益是否尊重、是否符合环境和化学物品使用标准等。
8.随机抽检和后续测试:为了保证QC结果的可靠性,每次检查都需要进行随机抽检。
此外,根据产品的特殊要求,还可以进行一些后续的测试,例如外观质量、阻燃性能、抗紫外线性能等。
9.客户反馈和改进:在产品出货和使用后,客户的反馈也是重要的质量控制环节。
收集客户的投诉和建议,及时进行分析并采取相应的纠正措施,以提高产品质量和客户满意度。
10.持续改进:以上流程是一个基本的QC流程,但不能停留在这一层面上。
为了满足消费者不断变化的需求,服装QC流程需要不断改进和完善,加入更多的细节和环节,以确保产品质量持续提升。
总结起来,服装QC的基本流程包括产品规范和样本准备、原材料检验、制造过程抽检、成品检验、包装和标识、QC记录和报告、商业道德和合规性检查、随机抽检和后续测试、客户反馈和改进以及持续改进。
服装QC工作流程及基本品质要求服装QC(Quality Control)工作流程是保障服装品质的关键环节,它包括从原材料采购到成品出货的整个过程。
在服装制造流程中,QC工作起到了重要的监督和控制作用,确保产品质量符合标准和客户要求。
本文将介绍服装QC的基本工作流程以及相关品质要求。
服装QC的基本工作流程如下:1.原材料把关:QC人员应在原材料进厂时进行抽检,包括面料、配件和纱线等。
QC人员会根据品质标准对样本进行检查,并与供应商协商解决存在的问题。
2.集中剪裁前检查:在整个剪裁过程之前,QC人员需要对待剪裁的面料进行检查,确保面料的质量和规格符合要求。
如果发现问题,需要及时与操作人员协商解决。
4.车间检查:QC人员会定期进行车间巡检,检查在生产过程中是否存在质量问题。
他们会检查机器是否正常工作,操作员是否使用正确的工艺和方法,并记录下问题并及时通知相关负责人。
5.成品检查:当服装制作完成后,QC人员会对成品进行全面检查。
他们会核对尺寸、工艺、外观和质量等方面的要求,确保成品符合标准和客户要求。
如果发现任何问题,QC人员会进行分类并及时与生产部门协商解决。
7.出货前检查:QC人员会对将要出货的产品进行最后检查,确保所有品质要求都得到满足。
他们会对每个订单进行核对,包括尺寸、颜色、款式和数量等方面。
只有通过QC检查后,产品才能进行出货。
基本品质要求是指符合标准和客户要求的产品质量特征。
以下是服装QC的基本品质要求:1.原材料质量:面料、纱线、配件等原材料必须符合相关标准,并具有一致的质量特征,以确保产品的长期使用性能和外观质量。
2.剪裁质量:剪裁面料必须准确无误,尺寸规格必须精确,以确保裁剪出的零件能够完美拼缝,符合设计要求。
3.缝制质量:缝制工艺必须准确、牢固和美观,以确保产品的寿命和穿着舒适度。
4.尺寸精度:产品尺寸必须与订单要求一致,符合客户的尺码标准,以确保产品的合身度和穿着体验。
5.色差控制:产品色彩必须与样板或客户要求一致,以确保产品在不同光线下的色彩稳定性。
服装QC基本流程(共5则范文)第一篇:服装QC基本流程(共)服装QC基本流程一、QC跟单员从业务理单员手上接过订单工艺文本后,应仔细核对理单文本上的资料是否完整准确。
工艺文本是QC跟单员跟进订单的唯一依据,只有完整准确的工艺文本才能确保服装订单的跟进工作。
(一)核对工艺文本的具体内容1.工艺文本是否完整根据工艺文本的具体内容来确定其是否完整,不可遗漏任何一个步骤。
2.文字描述是否和款式图相一致包括款式描述、工艺描述是否与款式图上的各款式相一致,如果发现有不一致的地方应及时与业务理单员核对准确。
3.产前样是否和工艺文本中的资料一致产前样一定要与工艺文本中的款式描述、工艺描述及款式图相一致。
4.面、辅料是否经客户确认首先核对工艺文本中是否有面、辅料样卡和色卡,然后核对所示样卡和色卡是否经客户确认。
5.查看印绣花等其他设计要素查看款式是否查阅订单工艺文本QC跟单员有印花或绣花等要求,若有则须附印花或绣花图稿的确认样。
(二)分析工艺文本1.了解订单情况(1)了解客户情况:了解客户情况是一个长期的过程,只有长期接触同一个客户的订单,才会总结出一些常规的经验,比如有些客户对服装的线头特别敏感,而有的客户则对划粉渍特别敏感等,掌握不同客户的特殊要求有利于在跟单过程把握整个订单的侧重点。
(2)查看出口服装订单的出口国情况:若接到的是出口服装订单,要了解不同国家对出口服装的特殊要求。
了解订单的出口国有利于把握订单的一些常规状况,比如出口日本的所有服装必须验针,不可留有返修标签等;出口欧洲的服装必须注意环保,特别是包装要用环保胶袋且必须印上环保标志,而且金属辅料不能含镍,面料、纱线的染料不能含偶氮结构等,充分掌握各国的情况可以减少因不必要的索赔而造成的经济损失。
(3)了解加工厂的情况:对于产品的质量要把握好两个因素:一是外在因素,即先进的生产工具;二是内在因素,即生产者与管理者的素质状况。
两者当中后者的弹性及可塑性更强,生产过程很大程度上是人为的过程,而QC跟单贯穿于生产的全过程,因此了解加工厂的生产技术及人员素质的状况有利于QC跟单员与加工企业之间默契配合、相互促进,顺利完成订单。
服装QC的基本工作程序-服装质量控制(QC)是保证产品质量的重要环节,对于服装制造企业来说尤为重要。
服装QC的基本工作程序包括前期准备、工艺审核、多样样衣确认、生产过程控制、成品检验和整理汇报等多个阶段。
以下将详细介绍每个阶段的具体工作程序。
1. 前期准备在开始服装生产之前,首先需要进行前期准备工作,包括制定QC计划、确定产品质量标准和要求、收集和整理相关文件和资料等。
制定QC计划是为了明确QC的具体目标、要求和工作范围,确定QC人员的工作职责和要求。
确定产品质量标准和要求是基于客户需求和企业内部标准,明确产品质量的指标和要求。
2. 工艺审核工艺审核是对产品的工艺流程进行评审和验证,以确保生产过程合理、可行,并符合产品质量标准。
在工艺审核中,需要对产品的每一个工艺环节进行分析和评估,检查是否存在潜在的问题和风险,并提出必要的改进措施。
工艺审核还包括对生产线的配置和设备的选择进行评估,以确保生产过程具备高效性、稳定性和可控性。
3. 多样样衣确认多样样衣确认是在服装生产之前进行的一项重要工作,目的是验证产品设计和工艺是否符合客户要求和企业内部标准。
所谓多样样衣是指根据设计图纸和工艺说明书制作的少量产品样品。
在多样样衣确认中,QC人员需要对样品逐一进行检验和评估,包括外观质量、尺寸精度、缝制工艺、面料材质等方面。
如有不合格的情况,需要追溯原因并提出改进措施。
4. 生产过程控制生产过程控制是确保产品质量稳定的关键环节,其目的是及时发现和控制生产过程中的可能问题,保证产品符合质量标准。
在生产过程控制中,QC人员需要对生产线进行实时监控和检验,检查每个环节是否符合工艺要求和质量标准。
如果发现问题,需要及时进行整改和反馈,并对整改效果进行验证。
此外,生产过程控制还包括对关键节点和环节的记录和追溯,以便进行质量分析和问题处理。
5. 成品检验成品检验是对生产完成的产品进行全面检验,以确保产品质量符合要求。
成品检验涉及外观质量、尺寸精度、性能检测等多个方面。
服装QC工作流程及基本品质要求为了保证服装产品的质量,服装生产企业需要进行质量控制(QC)工作。
服装QC工作流程包括以下五个基本步骤:产品规划、原材料检验、生产过程控制、成品检验以及售后服务。
第一步,产品规划。
在产品规划阶段,QC团队与设计师紧密合作,确定服装款式、材料和加工工艺等细节,并确定质量标准和测试指标。
根据设计图纸和样品,QC团队制定相关的检验要求和流程。
第二步,原材料检验。
在生产前,QC团队对服装原材料进行检验,包括面料、拉链、纽扣、织带等。
检验重点包括检查原材料的质量、颜色、纺织工艺等,确保原材料符合质量标准。
第三步,生产过程控制。
在服装生产过程中,QC团队负责监控和控制生产线上的质量。
他们会定期检查和测试生产线上的产品,确保服装各个环节的质量符合标准。
如果发现问题,他们会及时介入并解决。
第四步,成品检验。
在服装生产完成后,QC团队对成品进行全面检验。
检验重点包括尺寸、剪裁、缝合、饰品等各个方面。
他们会对样品进行拿样测试,检查细节和品质问题,并与设计稿进行比对,确保成品与客户的期望一致。
第五步,售后服务。
一旦产品售出,QC团队的责任并没有结束。
他们会跟踪产品在市场上使用的反馈,并收集和处理客户的投诉。
如果发现产品存在问题,他们将会与生产团队合作解决问题,并确保类似问题不会再次出现。
基本的品质要求取决于服装的类型和目标市场。
然而,以下是一些普遍适用的品质要求:1.尺寸和剪裁:服装应符合设计稿和规格表中的尺寸要求,并有良好的剪裁。
不应出现歪斜、斜纹、起泡、缝口断裂或翻边等问题。
2.细节和装饰:所有的装饰和细节,如纽扣、拉链、织带等,应牢固且质量良好。
绣花、印刷和贴袋等工艺应清晰、平整,不易褪色或脱落。
3.面料和颜色:面料应符合客户和行业标准,不应有明显的瑕疵、污渍或色差。
颜色应与设计预期一致,并且在多次洗涤后不易褪色。
4.缝合和强度:服装的缝合应牢固,线头不易松脱。
各个接缝应平整,无松散的线头、撇线或小洞。
服装QC工作流程服装QC(品质控制)工作流程是指对服装整个生产过程中的质量进行监控和保证的过程。
下面将介绍一般服装QC工作流程的主要步骤和关键环节。
1. 前期准备阶段:在进行服装QC工作之前,需要进行一系列的准备工作。
首先,需要确定对于该批次服装的质量要求和标准,包括颜色、尺寸、面料质量等。
其次,要制定QC检查的流程和要点,明确各个环节的责任和工作要求。
最后,准备检查所需的工具和设备,如尺子、灯光、放大镜等。
2. 原材料检查:服装的质量控制从原材料开始。
原材料的质量直接影响到最终成品的质量。
因此,在服装生产过程中,需要对原材料进行严格的检查。
这包括检查面料的颜色和质量、纽扣和拉链的品质等。
对于每一种原材料,需要记录检查结果,并与供应商进行反馈和沟通,确保原材料问题得到解决。
3. 初次样品确认:在服装生产过程中,通常会进行初次样品确认。
该过程用于确认服装的设计和规格是否符合要求。
QC人员需要对衣服的外观、尺寸、缝制细节等进行检查,并与设计师和生产人员进行沟通和协商。
初次样品确认是确保样品质量符合预期的重要环节。
4. 生产过程中的抽样检查:在服装生产过程中,通常会进行抽样检查,以确保整个生产过程符合质量要求。
这包括面料裁剪、缝纫、整烫等各个环节的抽样检查。
QC人员会根据事先制定的抽样计划,从生产线中随机选取一定数量的样品进行检查。
检查的内容包括尺寸、缝制线迹、包装等各个方面。
5. 终检:在服装生产的最后阶段,会进行终检。
终检是对成品进行全面检查,以保证其达到质量要求。
QC人员会对每一件成品进行检查,包括颜色、尺寸、面料质量、缝线等方面。
终检还会检查成品的包装是否符合要求,并对包装进行校验。
6. 整理和记录:在每一次检查完成后,QC人员需要整理和记录检查结果。
这包括对每一项检查项目的合格与否的判断,以及发现的问题和不合格品的处理。
记录的内容将用于后续的质量追踪和问题解决。
7. 异常处理:在检查过程中,可能会发现一些问题或不合格品。
服装QC工作流程及基本品质要求服装QC工作流程及基本品质要求一 . 接获工作指令1. 要集齐验货用的所有资料 PO,尺寸表,生产批版,色版,测试报告(布料和成衣),辅料版(主唛,洗水唛,挂牌,钮,拉链,价钱牌,衣架,胶袋,车线等客批OK之实版)及上次验货报告.如缺少的资料要及时通知跟单补回.2. 详细研究集齐的资料,明确其内容.3. 电话询问工厂生产进度,及时安排初期/中期/尾期验货.4. 做好查货前的准备工作:a.填好REPORT(验货报告).SHIPPING MARK(装箱分配).SHIPMENT RELEASE(报关单)b.针对不同的货品及工厂,制定检验重点及步骤细节.二 . 中期检验 :1 公司POLICY(规定)c根.据批版及PO的DE onSCRIPT ION(种类)核对大货有无错款.d.根据色版核对大货的颜色及手感.若大货为COTTON KNIT,(针织布)则需同时卡布磅布重并作记录.e.根据绣印花版核对大货绣/印花是否正确.f.量度尺寸:f.a. AQL标准;WOVENS(梭针布)用AQL6.5,KNITS (针织布)用AQL10.0.AQL=Acceptable(合格) Quality(品质)Level(水平)f.b. 中期度尺寸必须度齐所有尺寸并逐步并且同时满足以下两个条件:f.b.1. 齐色齐码:每色每码最少4PCS.f.b.2. 3200PCS以下度20PCS;3201PCS-10000PCS度32PCS; 10000PCS以上50PCS.f.b.3. 量度尺寸时,超出接受公差的尺寸要在尺码表上打上”O”标识,跳码的则要在尺码表上打” +“标识.f.b.4 .检验毛衫时,每量完一件毛衫,必须同时记下磅重于尺寸表上.g.检查手工:g.a.检查手工时发现疵点要贴上箭头贴纸(返工贴纸).清楚显示,以便于分类记录疵点情况.g.b.查出的疵点可按进行分类,若没有详尽列明的疵点,则可以按以下的原则分类并记录于REPORT(报告)上.g.b.1. CRITICAL界定(鉴定)g.b.1.1 非业内人士都能觉察的,消费者不能接受的.g.b.1.2. 经使用后会出现问题的.g.b.1.3. 三个小疵点同时出现在同一区域的.g.b.1.4. 低劣的制作,其成品会破坏公司的品牌形象的.g.b.1.5.. 根据客人要求,所有疵点应界定为CRITICAL DEFECT(鉴定缺点)h. MAJOR主要的界定:h.a. 消费者不易觉察的,不会太介意的.h.b. 经使用后其问题不会恶化的.i.可能的话,可根据PO预先核对厂方的SHIPPING MARK,包装方法,分配比例,外箱的净毛重及外箱长宽高尺寸.j.将检验结果写于REPORT上,要求工厂方确认并签字,同时立即向上司汇报及知会MR.k.检验后要了解厂方纠正缺点的方法(最好要求厂方立即进行纠正试验).l.如发现其疵点不可纠正或返工后会影响产品的品质则要立刻报告上司,以便及时处理.m.品质控制员同时要留意,所有危害成品品质的不良因素,随时向上司报告.n.DEFECT SAMPLE要及时带回公司,由上司判定是否可以纠正缺点.如果缺点不可纠正,则要尽快寄客批复.三 . 尾期检验 .1. 公司POLICY.a.尾期检验,所有待检成品必须100%装箱.不足者,质检员有权不作FINAL检验,但质检员要将工厂实际的生产进度写在REPORT上并由厂方签字.b.尾期检验如不合格,QC要向厂方了解纠正疵点的方法(最好马上试验),并及时通知上司及MR.并且抽取DEFECT SAMPLE带回公司,交上司判定.c.若第二次尾期仍不合格,QC要及时通知MR,由MR决定三次尾期.2. 检查重点及步骤:a.QC到厂后首先要巡视一遍工厂,看有无大货仍在车间生产.b.QC必须亲自到仓库点箱及抽箱,为防止厂方有”摆空箱阵”或”使掉包计”的行为,QC必须时刻警惕,抽箱时要随意从中间或底下抽,并要记下箱号后再在纸箱底面骑缝处签名.c.要抽取的箱数必须满足以下两个条件:c.a. 总箱数开平方.c.b. AQL要求的SAMPLE SIZE除以每箱实装的大货数.d.核对箱唛是否正确,大货用的是几坑箱,净毛重及纸箱尺寸.e.核对大货颜色码数分配比例是否正确.f.核对胶袋的内容,包括:码数/成份/产地/产地/洗水语/警告语是否正确.g.据批板及P.O再次核对大货款式.h.据色版再次核对大货颜色/手感.若大货为COTTON KNIT则需要同时卡布磅重量并作记录.i.据花版再次核对大货绣花/印花是否正确.j.据TEST REPORT及辅料版再次核对大货的主唛,洗水唛,价格牌,挂牌,钮,拉链,捆条,线,衣架.k.据AQL量度大货尺寸(只度MAIN POINT).k.a. 量度尺寸时,超出容忍度的尺寸在尺寸表上打”O”,跳码的尺寸在尺寸表上打” “.k.b. 检验毛衫时,每量度完一件尺寸就要记下磅重于尺寸表上.l. 据AQL标准检查手工,发现疵点贴上箭头纸.m.据DCL进行缺点分类并记录于REPORT上.n.核对厂方的装箱单,看是否与我司的资料一致,如发觉SHORT SHIP或OVER SHIP多于5%,必须通知MR及要批核才能出货.o.了解厂方的整改方法,抽取SHIPMENT SAMPLE (出货样品)或DEFECT SAMPLE(疵点样品)及时通知MR(跟单)及上司.p.检查结果写在REPORT上,要求厂确认及签名确认.q.QC及时将REPORT传真给MR及上司主管.r.上司酌情判断是否需要寄客批复及联络厂家与MR.3.遇到与厂方发生争议时的处理方法;a.厂方对品质控制员之检验结果不认同,品质控制员可向厂方声明:可保留有争议之问题及物证,提报公司判定(所有争议之物证,品控员要亲自把它们封于箱内,并于臬底面封箱胶纸处骑缝签章)同时立即报告上司.b.厂方对品质控制品有意见,品质控制员要虚心检讨自己并及时纠正错误!服装成品基本品质要求一、规格不符序号缺陷产生原因 1、规格超差——样板不准;裁剪下刀不准;绗棉时缝位超差。
服装跟单QC工作流程及专业知识服装跟单QC工作流程及专业知识一、引言服装跟单质量控制(Quality Control, QC)是在服装生产流程中起着至关重要的作用的一个环节。
通过对原料、工艺和成品进行检验,确保产品质量符合标准和客户要求,最终为企业保证了竞争力和声誉。
本文将介绍服装跟单QC的工作流程和必备的专业知识。
二、工作流程1. 购买样品在跟单QC工作的开始阶段,跟单员会从客户那里获得样品,并将其发送给供应商作为参考。
样品通常包含详细的产品规格、面料要求和样式要求。
购买样品的目的是为了确保供应商理解并按照样品要求生产。
2. 技术评审一旦供应商收到样品,他们将进行技术评审,以确保他们理解样品的要求。
这一步骤通常会涉及与设计师、制版师和面料供应商的讨论和确认,以排除任何潜在的技术问题。
3. 采购面料面料是服装质量的重要因素之一,因此在开始生产之前,QC会跟进供应商的面料采购。
他们将核对面料的规格、成分、颜色和质量,并对供应商选择的面料进行评估和确认。
4. 原材料检查在面料采购完成后,跟单员会对收到的面料和其他原材料进行检查。
检查的目的是确保原材料的质量和规格与客户要求相符。
他们会检查面料的纹理、颜色、拉力和耐磨性等性能,并测量尺寸、重量等参数。
5. 工艺评估在原材料检查完成后,QC会对供应商的工艺进行评估。
他们将查看供应商提供的制服工艺流程图、工艺卡和工艺说明,以确保供应商能够按照要求操作和控制每个生产环节。
6. 生产跟踪一旦生产开始,QC会定期跟踪产品的生产进度。
他们会检查每道工序的合格率,并确保工厂能够按时完成生产。
如果发现任何质量问题,QC将及时提出纠正和改进措施。
7. 抽样检查在生产过程中,QC会进行抽样检查。
他们会在生产车间和成品仓库随机抽取样品进行检验。
检验的内容包括面料和五金部件的质量、工艺的准确性、尺寸和包装等。
在检验过程中,QC需要使用各种工具和仪器进行检测。
8. 环境评估除了产品质量,QC还需要评估工厂的生产环境。
服装跟单QC工作流程及专业知识引言在服装生产链中,质量控制非常重要。
服装跟单QC是对服装生产全过程质量的控制,要求负责制定所有相关的指标,监督每个生产环节的质量控制,从而把不合格的产品剔除,维护客户的利益,并维持品牌的形象。
本文将详细介绍服装跟单QC的工作流程和专业知识。
工作流程1.采购前的QC工作在服装采购的第一步前,QC工作已经开始了。
首先,QC负责制定适当的质量标准和验收标准,并按照客户要求,确定检验标准。
其次,在从供应商那里选择服装样品时,QC必须检查服装的用料及做工,并认真理解客户的要求。
只有当所有标准得到满足时,才能继续下一步的生产工作。
2.生产前的QC工作生产前的QC工作也是非常重要的。
QC需要确保生产前的样品必须符合客户的要求,并且需要从原材料到成品的每一步都进行控制,以确保产品的最终质量。
3.生产中的QC工作生产中的QC工作包括检查每一批订单的质量和确保每个生产过程都符合标准和要求。
QC还要监督现场工作人员按流程操作,检查材料、对比布匹、颜色等,并定期进行图案排版、尺码规格的检验,防止可能出现的质量问题。
如果存在不合格问题,QC必须及时处理,以确保不良品数量最小化。
4.成品检验生产完成后,QC将按照客户的质量标准对成品进行检验。
QC必须对每一个成品进行详细的检查,包括外观、尺寸、做工等方面,确保每一件服装都达到标准要求。
如果成品存在错误或缺陷,QC必须及时将不合格品剔除出去。
5.质检报告在完成所有QC工作后,QC必须记下每个生产过程中检验的结果,并制作成质检报告。
质检报告应该包括各生产过程的不良品统计和不良原因,以及每个生产过程的质量分析,通过质量分析,以及合理的调整和点评,改进不合格问题,实现质量的稳定性和提升。
专业知识无论是前述各个工作流程还是任何QC工作,都需要QC具备丰富的专业知识。
1.熟知各种材料和做工技术QC需要熟知各种面料、纱线等材料的质量和成分,以及做工的各种技术。
服装工作流程及基本品质要求一. 接获工作指令 1. 要集齐验货用的所有资料,尺寸表,生产批版,色版,测试报告(布料和成衣),辅料版(主唛,洗水唛,挂牌,钮,拉链,价钱牌,衣架,胶袋,车线等客批之实版)及上次验货报告.如缺少的资料要及时通知跟单补回. 2. 详细研究集齐的资料,明确其内容. 3. 电话询问工厂生产进度,及时安排初期/中期/尾期验货. 4. 做好查货前的准备工作: a.填好(验货报告)(装箱分配)(报关单)b.针对不同的货品及工厂,制定检验重点及步骤细节. 二. 中期检验: 1 公司(规定) a.货品数量在1200以下者,可以只检验尾期而不用安排中期检验,若因为该批货品容易产生问题或生产厂家品质较差者,可以安排一次中期检验. b.由1201到6000之货品必须要有一个中期检验报告. c.数量由6001及以上数量的货品,必须要有两个中期报告. d.中期检验厂方必须要有10%的成品可供量度尺寸(烫好.查好.未入胶袋) e.凡厂方不能按期提供验货的要向厂方了解下次中期的确切时间,要求厂方另订验货日期,同时第一时间通知(跟单)及上司. 2. 检验重点及步骤: 到厂后,首先要巡视一遍工厂以了解工厂实际生产进度. b.以厂方实际烫好查好的大货数为(批量尺码)据不同客人的标准抽取.(样品尺码)c根.据批版及的(种类)核对大货有无错款. d.根据色版核对大货的颜色及手感.若大货为,(针织布)则需同时卡布磅布重并作记录.e.根据绣印花版核对大货绣/印花是否正确.f.量度尺寸: . 标准(梭针布)用6.5(针织布)用10.0. (合格) (品质)(水平). 中期度尺寸必须度齐所有尺寸并逐步并且同时满以下两个条件: .1. 齐色齐码:每色每码最少4. .2. 3200以下度20; 320110000度32; 10000以上50. .3. 量度尺寸时,超出接受公差的尺寸要在尺码表上打上”O”标识,跳码的则要在尺码表上打”+“标识. .4 .检验毛衫时,每量完一件毛衫,必须同时记下磅重于尺寸表上.g.检查手工: .检查手工时发现疵点要贴上箭头贴纸(返工贴纸).清楚显示,以便于分类记录疵点情况. .查出的疵点可按进行分类,若没有详尽列明的疵点,则可以按以下的原则分类并记录于(报告)上. .1. 界定(鉴定).1.1 非业内人士都能觉察的,消费者不能接受的. .1.2. 经使用后会出现问题的. .1.3. 三个小疵点同时出现在同一区域的. .1.4. 低劣的制作,其成品会破坏公司的品牌形象的. .1.5.. 根据客人要求,所有疵点应界定为(鉴定缺点)h. 主要的界定: . 消费者不易觉察的,不会太介意的. . 经使用后其问题不会恶化的.i.可能的话,可根据预先核对厂方的,包装方法,分配比例,外箱的净毛重及外箱长宽高尺寸.j.将检验结果写于上,要求工厂方确认并签字,同时立即向上司汇报及知会. k.检验后要了解厂方纠正缺点的方法(最好要求厂方立即进行纠正试验). l.如发现其疵点不可纠正或返工后会影响产品的品质则要立刻报告上司,以便及时处理. m.品质控制员同时要留意,所有危害成品品质的不良因素,随时向上司报告. 要及时带回公司,由上司判定是否可以纠正缺点.如果缺点不可纠正,则要尽快寄客批复. 三. 尾期检验. 1. 公司. a.尾期检验,所有待检成品必须100%装箱.不足者,质检员有权不作检验,但质检员要将工厂实际的生产进度写在上并由厂方签字. b.尾期检验如不合格要向厂方了解纠正疵点的方法(最好马上试验),并及时通知上司及.并且抽取带回公司,交上司判定. c.若第二次尾期仍不合格要及时通知,由决定三次尾期. 2. 检查重点及步骤: 到厂后首先要巡视一遍工厂,看有无大货仍在车间生产. 必须亲自到仓库点箱及抽箱,为防止厂方有”摆空箱阵”或”使掉包计”的行为必须时刻警惕,抽箱时要随意从中间或底下抽,并要记下箱号后再在纸箱底面骑缝处签名. c.要抽取的箱数必须满足以下两个条件: . 总箱数开平方. . 要求的除以每箱实装的大货数. d.核对箱唛是否正确,大货用的是几坑箱,净毛重及纸箱尺寸. e.核对大货颜色码数分配比例是否正确. f.核对胶袋的内容,包括:码数/成份/产地/产地/洗水语/警告语是否正确. g.据批板及再次核对大货款式. h.据色版再次核对大货颜色/手感.若大货为则需要同时卡布磅重量并作记录.i.据花版再次核对大货绣花/印花是否正确. j.据及辅料版再次核对大货的主唛,洗水唛,价格牌,挂牌,钮,拉链,捆条,线,衣架. k.据量度大货尺寸(只度). . 量度尺寸时,超出容忍度的尺寸在尺寸表上打”O”,跳码的尺寸在尺寸表上打”“. . 检验毛衫时,每量度完一件尺寸就要记下磅重于尺寸表上. l. 据标准检查手工,发现疵点贴上箭头纸. m.据进行缺点分类并记录于上. n.核对厂方的装箱单,看是否与我司的资料一致,如发觉或多于5%,必须通知及要批核才能出货. o.了解厂方的整改方法,抽取(出货样品)或(疵点样品)及时通知(跟单)及上司. p.检查结果写在上,要求厂确认及签名确认. 及时将传真给及上司主管. r.上司酌情判断是否需要寄客批复及联络厂家与. 3.遇到与厂方发生争议时的处理方法; a.厂方对品质控制员之检验结果不认同,品质控制员可向厂方声明:可保留有争议之问题及物证,提报公司判定(所有争议之物证,品控员要亲自把它们封于箱内,并于臬底面封箱胶纸处骑缝签章)同时立即报告上司. b.厂方对品质控制品有意见,品质控制员要虚心检讨自己并及时纠正错误! 服装成品基本品质要求一、规格不符序号缺陷产生原因1、规格超差——样板不准;裁剪下刀不准;绗棉时缝位超差。
二、缝制不良2、针距超差——缝制时没有按工艺要求严格调整针距。
3、跳针——由于机械故障,间断性出现。
4、脱线——起、落针时没打回针;或严重浮线造成。
5、漏针——因疏忽大意漏缝;贴缝时下坎。
6、毛泄——拷边机出故障或漏拷;折光毛边时不严密,挖袋技术不过关,袋角毛泄。
7、浮面线——梭皮罗丝太松,或压线板太紧。
8、浮底线——压线板太松,或梭皮罗丝紧。
9、止口反吐——缝制技术差,没有按照工艺要求吐止口。
10、反翘——面子过紧;或缝制时面子放在上面造成。
11、起皱——没有按照缝件的厚薄调换针线;或缝合件有长短。
12、起绺纽——由于技术不过关缝纽了;缝合件不吻合。
13、双轨——缉单明线,断线后,接缝线时不在原线迹上;缝制贴件下坎后,补线时造成两条线迹。
14、双线不平行——由于技术不过关;或操作马虎造成双线宽窄不匀。
15、不顺直——缝位吃得多少不匀造成止口不顺直;技术差缉明线弯曲。
16、不平服——面里缝件没有理顺摸平;缝件不吻合;上下片松紧不一。
17、不方正——袋角、袋底、摆角、方领没有按90度缝制。
18、不圆顺——圆领、圆袋角、圆袖头、西服圆摆,由于缝制技术不过关出现细小楞角。
19、不对称——由于技术差或操作马虎,必须对称的部位有长短、高低、肥瘦、宽窄等误差。
20、吃势不匀——绱袖时在袖山部位由于吃势不均匀,造成袖山圆胖,或有细褶。
21、绱位歪斜——绱袖、绱领、定位点少于三个或定位不准。
22、对条、对格不准——裁剪时没有留清楚剪口位;或排料时没有严格对准条格;缝制时马虎,没有对准条格。
23、上坎、下坎——缝纫技术低或操作马虎,没有做到缉线始终在缝口一边。
24、针孔外露——裁剪时没有清除布边针孔;返工时没有掩盖拆孔。
25、领角起豆——缝制技术低;领角缝位清剪不合要求;折翻工艺不合要求;没有经过领角定型机压形。
26、零配件位置不准——缝制时没有按样衣或工艺单缝钉零配件。
27、唛牌错位——主唛、洗水唛没有按样衣或工艺单要求缝钉。
三、污迹28、笔迹——违反规定使用钢笔、圆珠笔编裁片号、工号、检验号。
29、油渍——缝制时机器漏油;在车间吃油食物。
30、粉迹——裁剪时没有清除划粉痕迹;缝制时用划粉定位造成。
31、印迹——裁剪时没有剪除布头印迹。
32、脏迹——生产环境不洁净,缝件堆放在地上;缝件转移时沾染;操作工上岗前没有洗手。
33、水印——色布缝件沾水裉色斑迹。
34、锈迹——金属钮扣,拉链,搭扣质量差生锈后沾在缝件上。
四、整烫35、烫焦变色——烫斗温度太高,使织物烫焦变色(特别是化纤织物)36、极光——没有使用蒸气熨烫,用电熨斗没有垫水布造成局部发亮。
37、死迹——烫面没有摸平,烫出不可回复的折迹。
38、漏烫——工作马虎,大面积没有过烫。
五、线头39、死线头——后整理修剪不净。
40、活线头——修剪后的线头粘在成衣上,没有清除。
六、其它41、倒顺毛——裁剪排料差错;缝制小件与大件毛向不一致。
42、做反布面——缝纫工不会识别正反面,使布面做反。
43、裁片同向——对称的裁片,由于裁剪排料差错,裁成一种方向。
44、疵点超差——面料疵点多,排料时没有剔除,造成重要部位有疵点,次要部位的疵点超过允许数量。
45、扣位不准——扣位板出现高低或扣档不匀等差错。
46、扣眼歪斜——锁眼工操作马虎,没有摆正衣片,造成扣眼横不平,坚不直。
47、色差——面料质量差,裁剪时搭包,编号出差错,缝制时对错编号,有质量色差没有换片。
48、破损——剪修线头,返工拆线和洗水时不慎造成。
49、脱胶——粘合衬质量不好;粘合时温度不够或压力不够,时间不够。
50、起泡——粘合衬质量不好;烫板不平或没有垫烫毯。
51、渗胶——粘合衬质量不好;粘胶有黄色,烫斗温度过高,使面料泛黄。
52、套结不准——套结工没有按工艺要求摆正位置。
53、钉扣不牢——钉扣机出现故障造成。
54、四合扣松紧不宜——四合扣质量造成。
55、折衣不合格——没有按工艺要求(或客户要求)折衣。
56、衣、袋规格不符——包装工操作马虎,将成衣装错包装塑料袋。
57、丢工缺件——缝纫工工作疏忽,忘记安装各种装饰绊,装饰纽或者漏缝某一部位,包装工忘了挂吊牌和备用扣等。
58、装箱搭配差错——包装工工作马虎,没有严格按装箱单搭配装箱。
59、箱内数量不足——打下的次品过多,没有合格品补足造成尾箱缺数。
60、外箱唛头印错——外贸部门提供的唛头有错;生产厂家辨别英语出错服装检验标准服装质检标准一:检验顺序1、外观质量:从左到右,自上而下,从前往后,从外到里。
2、纱向检验:与被测物纱向一致,目测成衣的丝绺是否在允许范围。
3、色差检验:与被测物成45度角,目测成衣的袖缝与摆缝是否有色差。
4、缝制检验:检验缝份是否平服,是否有抛线、跳针、短线、漏针,缉明线是否顺直,宽窄是否一致。
5、规格测量:测量成衣的各个部位是否在允许的公差的范围内(参照尾页大货测量误差)。
6、修剪检验:检查成衣的毛头、线头是否修干净,扣眼是否干净,特别是面布或里布透光的,看清里面的线头或杂物是否干净,里边的缝份宽窄一定要一致。