井下分站备用电源充放电试验记录
- 格式:xls
- 大小:22.00 KB
- 文档页数:2
井下电气设备定期实验制度井下所有供电设备应按规定及实验标准,由供电组负责定期试验,并作好记录。
一、压器、高压电缆,每年春季、汛期来临之前进行负责定期试验,并摇测绝缘。
二、高防开关继保整定每年试验一次,负荷变化时,应随时整定。
三、进行所有高压电气设备(包括变压器、电机、电缆、开关柜等)每年____月份必须进行一次耐压试验。
四、检漏继电器定期试验:1.检漏继电器每班必须进行人工漏电试验一次;2.对网络电容电流的补偿,每周进行____次试验;3.远方人工漏电试验,每月必须进行一次。
五、低防开关随负荷变化随时整定。
井下电气设备定期实验制度(2)是针对井下电气设备进行定期检验和测试的一套制度。
1. 定期检测:根据设备类型和使用情况,制定相应的定期检测计划,包括电气线路、电机、变压器等各种设备的检测。
一般情况下,每年至少进行一次全面检测,重点检查设备的安全性能和使用状态。
2. 实验内容:实验内容包括但不限于设备的绝缘电阻、接地电阻、漏电流、绝缘强度等电气参数的测试。
同时还需要对设备的可用性进行测试,确保设备能正常运行。
3. 实验人员:实验人员应为具备相关知识和技能的电气工程师或专业实验人员。
他们需要熟悉设备的实验方法和标准,能够准确地进行实验和测试。
4. 实验设备和仪器:使用专业的电气实验设备和仪器进行实验和测试,确保实验结果的准确性和可靠性。
5. 实验记录和报告:每次实验都应有详细的记录和报告,包括实验时间、实验人员、实验设备和仪器、实验结果等信息。
实验结束后,将实验记录和报告进行整理和归档,以备日后参考和查询。
6. 实验结果评估:根据实验结果,评估设备的运行状态和安全性能。
对于存在问题或潜在隐患的设备,及时采取修复或更换等措施,确保设备的正常运行和使用安全。
井下电气设备定期实验制度的制定和执行,对于保障井下电气设备的安全运行和消防安全具有重要作用。
实施该制度可以及时发现和排除设备故障,减少事故风险,保障井下作业人员的安全。
蓄电池定期充放电记录表试验内容蓄电池核对性充放电试验工作标准充放电时长分别为10小时,每小时测量一次单体电压并记录。
试验周期每年5月10-15日注意事项每组蓄电池充放电试验前所带负荷必须倒至另外一组蓄电池组运行;充放电参数已设定好,不需再更改参数。
开始时间结束时间试验结果试验人工作票号值长备注年月日时分年月日时分年月日时分年月日时分年月日时分年月日时分和安风电场蓄电池放电试验记录表电池型号HZB2-200 额定容量A·h 200 额定电压V 2 电池特性阀控铅酸介质状态硫酸电瓶个数104 放电电流A 放电电压V 室温℃测量时间:年月日时分班组:测量人:瓶号电压V 瓶号电压V 瓶号电压V 瓶号电压V1 27 53 792 28 54 803 29 55 814 30 56 825 31 57 836 32 58 847 33 59 858 34 60 869 35 61 8710 36 62 8811 37 63 8912 38 64 9013 39 65 9114 40 66 9215 41 67 9316 42 68 9417 43 69 9518 44 70 9619 45 71 9720 46 72 9821 47 73 9922 48 74 10023 49 75 10124 50 76 10225 51 77 10326 52 78 104和安风电场蓄电池充电试验记录表电池型号HZB2-200 额定容量A·h 200 额定电压V 2 电池特性阀控铅酸介质状态硫酸电瓶个数104充电电流A 充电电压V 室温℃测量时间:年月日时分班组:测量人:瓶号电压V 瓶号电压V 瓶号电压V 瓶号电压V1 27 53 792 28 54 803 29 55 814 30 56 825 31 57 836 32 58 847 33 59 858 34 60 869 35 61 8710 36 62 8811 37 63 8912 38 64 9013 39 65 9114 40 66 9215 41 67 9316 42 68 9417 43 69 9518 44 70 9619 45 71 9720 46 72 9821 47 73 9922 48 74 10023 49 75 10124 50 76 10225 51 77 10326 52 78 104。
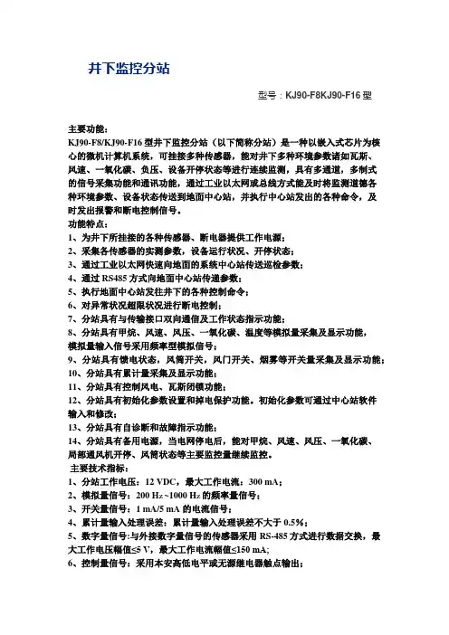
井下监控分站型号:KJ90-F8KJ90-F16型主要功能:KJ90-F8/KJ90-F16型井下监控分站(以下简称分站)是一种以嵌入式芯片为核心的微机计算机系统,可挂接多种传感器,能对井下多种环境参数诸如瓦斯、风速、一氧化碳、负压、设备开停状态等进行连续监测,具有多通道,多制式的信号采集功能和通讯功能,通过工业以太网或总线方式能及时将监测道德各种环境参数、设备状态传送到地面中心站,并执行中心站发出的各种命令,及时发出报警和断电控制信号。
功能特点:1、为井下所挂接的各种传感器、断电器提供工作电源;2、采集各传感器的实测参数,设备运行状况、开停状态;3、通过工业以太网快速向地面的系统中心站传送巡检参数;4、通过RS485方式向地面中心站传递参数;5、执行地面中心站发往井下的各种控制命令;6、对异常状况超限状况进行断电控制;7、分站具有与传输接口双向通信及工作状态指示功能;8、分站具有甲烷、风速、风压、一氧化碳、温度等模拟量采集及显示功能,模拟量输入信号采用频率型模拟信号;9、分站具有馈电状态,风筒开关,风门开关、烟雾等开关量采集及显示功能;10、分站具有累计量采集及显示功能;11、分站具有控制风电、瓦斯闭锁功能;12、分站具有初始化参数设置和掉电保护功能。
初始化参数可通过中心站软件输入和修改;13、分站具有自诊断和故障指示功能;14、分站具有备用电源,当电网停电后,能对甲烷、风速、风压、一氧化碳、局部通风机开停、风筒状态等主要监控量继续监控。
主要技术指标:1、分站工作电压:12 VDC,最大工作电流:300 mA;2、模拟量信号:200 H Z ~1000 H Z的频率量信号;3、开关量信号:1 mA/5 mA 的电流信号;4、累计量输入处理误差:累计量输入处理误差不大于0.5%;5、数字量信号:与外接数字量信号的传感器采用RS-485方式进行数据交换,最大工作电压幅值≤5 V,最大工作电流幅值≤150 mA;6、控制量信号:采用本安高低电平或无源继电器触点输出;7、系统信号传输:采用RS-485通讯方式:数据传输速率为2400bps数据传输速率为10/100采用以太网通讯方式;8、信号端口;。
___充放电试验记录
1. 试验目的
本次试验旨在测试___电池的充放电性能和稳定性,为产品的质量控制提供数据支持。
2. 试验设备和材料
- ___电池(型号:XXX)
- 充电器(型号:XXX)
- 放电负载(型号:XXX)
- 电压表(型号:XXX)
- 电流表(型号:XXX)
3. 试验流程
3.1 充电试验
1. 将___电池连接充电器,并设置合适的充电参数。
2. 启动充电器,开始充电过程。
3. 使用电压表和电流表监测电池的电压和电流变化,并记录下相关数据。
4. 持续充电直到电池电量达到设定值。
3.2 放电试验
1. 将充满电的___电池连接放电负载。
2. 启动放电负载,开始放电过程。
3. 使用电压表和电流表监测电池的电压和电流变化,并记录下相关数据。
4. 持续放电直到电池电量降到设定值。
4. 试验数据记录
4.1 充电试验数据
4.2 放电试验数据
5. 结论
根据试验数据分析,___电池在充放电过程中表现良好,稳定性高,电压和电流变化适度。
该电池符合设计要求,并可用于产品的应用。
6. 建议
建议在后续质量控制过程中继续进行充放电测试,以确保产品品质的一致性,减少可能存在的性能波动。
同时,定期进行电池性能检测和维护,确保其长期可靠性和使用寿命。
> 注意:以上试验数据仅供参考,具体结果可能因实际环境和条件而有所不同。
注意:以上试验数据仅供参考,具体结果可能因实际环境和条件而有所不同。
监测系统备用电源试验制度
按照《煤矿安全规程》及《煤矿安全监测系统及检测仪器管理规范》的相关规定,监测系统电源及监测分站必须具有备用电源,当电网停电后,必须保证不低于2个小时的运行时间。
为此,特制定监测系统及监测分站备用电源试验制度:
1、地面监测系统备用电源由监测管理员负责每天对监测系统UPS备用电源充电运行情况进行检查,每3个月对UPS备用电源进行带机试验,确保监测系统备用电源运行时间达到规定要求,对达不到2个小时的必须及时更换电池组。
2、监测分站电源每月进行一次拉闸停电,投入备用电源运行试验。
3、根据AQ1029-2007《煤矿安全监测系统及检测仪器管理规范》的规定要求,经试验监测分站电源达不到1个小时的必须更换。
4、监测分站电源接在局部通风机备用专线上,试验时由变电所配电工将试验地点备用线开关电源停掉,使该地点监测分站备用电源投入使用,试验时间1小时以上。
5、试验分站备用电源期间局部通风机处于单回路供电,通风队电工、监测电工必须在风机附近守侯,试验结束后及时恢复送电。
6、试验备用电源前必须填写停电负荷申请单,送机电
科审核。
由机电科、通风科共同签字后,申请单分别送生产调度、通风调度、机电队保存,备用电源试验前后由试验监测工必须向生产调度、通风调度汇报。
7、备用电源试验期间由监测值班员对试验过程进行监督,并对试验结果进行确认并填写记录。
8、井下监测分站备用电源试验记录由通风科监测电工现场试验人,机电队配电工、监测值班员共同签字,记录由通风科监测组保存。
通风科
2011年9月9日。
煤矿安全监控设施断电功能定期试验制度模版一、目的为确保煤矿安全监控设施的断电功能正常运行,预防事故发生,提高煤矿安全水平,制定本定期试验制度。
二、适用范围本制度适用于所有煤矿安全监控设施的断电功能试验。
三、试验内容1.断电开关试验:通过断电开关对煤矿安全监控设施进行试验,验证开关的正常断电功能。
2.备用电源试验:测试备用电源对煤矿安全监控设施的供电能力,确保断电后备用电源可正常工作。
3.断电恢复试验:验证煤矿安全监控设施在断电后能够快速恢复供电并正常运行。
4.防误操作试验:对与断电功能相关的操作进行试验,验证操作的准确性和有效性。
四、试验计划1.每年制定试验计划,明确试验时间、试验内容和试验人员。
2.试验计划应提前通知相关部门和人员,确保试验顺利进行。
五、试验设备1.实施试验所需的设备应符合国家有关技术标准和安全要求。
2.试验设备应经过检测和定期维护,保证其正常工作和准确性。
六、试验操作1.试验前,试验人员应熟悉试验内容和操作要求。
2.试验操作应按照标准流程进行,确保试验的准确性和可靠性。
3.试验期间,相关人员应密切关注试验设备的运行情况,及时发现并处理异常情况。
七、试验记录和报告1.试验人员应认真记录试验过程中的相关信息,包括试验时间、试验内容、试验设备情况等。
2.试验结束后,试验人员应及时整理试验记录,并撰写试验报告。
3.试验报告应包括试验目的、试验内容、试验结果、异常情况的处理以及改善措施等。
八、试验评价和改进1.试验结束后,对试验结果进行评价,确认试验目标是否达成。
2.根据试验结果和评价意见,及时制定改进措施,并进行推动和落实。
九、试验管理责任1.煤矿安全管理部门负责试验计划的制定和实施,以及试验过程的管理和监督。
2.试验人员应按照本制度的要求进行试验操作,并确保试验的准确性和安全性。
十、违纪违规处理对于违反试验制度的行为,将按照煤矿安全管理规定进行处理,包括但不限于警告、记过、记大过等。
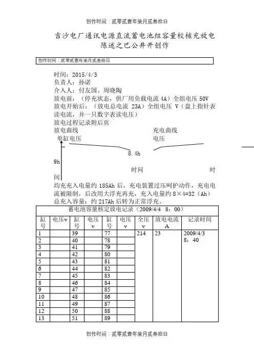
吉沙电厂通讯电源直流蓄电池组容量校核充放电陈述之巴公井开创作时间:2015/4/3负责人:孙诺介入人:付友国、周晓陶放电前:(停充状态,供厂用负载电流4A)全组电压50V放电开始后:(放电总电流23A)全组电压V(盘上指针表读电流,并一只数字表读电压)放电过程记录附后页放电曲线充电曲线电压时问时均充充入电量约185Ah后,充电装置过压呵护动作,充电电流被限制,后改用大浮充再充,充入电量约8×4=32(Ah)丈量:张正勇记录:解云泉丈量:张正勇记录:解云泉丈量:张正勇记录:解云泉丈量:张正勇记录:解云泉丈量:张正勇记录:解云泉丈量:张正勇记录:解云泉丈量:张正勇记录:解云泉丈量:张正勇记录:解云泉丈量:张正勇记录:解云泉丈量:张正勇记录:解云泉丈量:张正勇记录:解云泉丈量:张正勇记录:解云泉丈量:张正勇记录:解云泉丈量:张正勇记录:解云泉丈量:张正勇记录:解云泉丈量:张正勇记录:解云泉2009/4/4 02:40转为大电流浮充,控制全压250V继续小电流充电丈量:张正勇记录:解云泉丈量:张正勇记录:解云泉丈量:张正勇记录:解云泉容量校验工作结束螺丝湾电站220v蓄电池组容量检验陈述蓄电池型号:UXL220-2A,合资YUASA免维铅酸蓄电池。
检验日期:2009年4月3日检验单位:螺丝湾电站检验负责:易洪元检验人员:张正勇、解云泉检验情况:用约10安时率放电8.4小时,放出额定容量的87%,个别电池电压已下降到极限(31号缸,1.81v),有约1/6缸接近死点电压(1.83v)。
在放电过程中,前期电压变更正常平稳整齐,到后期出现了较大差别,故放出约87%容量后终止放电,立即充电。
充电过程反应正常,总充入容量约217Ah。
充电终止转入正常浮充状态单缸电压出现较大差别(2.20-2.40v),进一步正常浮充(0.2A)后120小时观察,到。
单缸电压整齐性有所好转(2.25-2.35V之间),在相同浮充电流情况下,整组电压有升高现象。
检查人员:检查日期:检查人员:检查日期:检查人员:检查日期:检查人员:检查日期:煤矿井下安全监控系统验收标准调校与故障处理1、甲烷传感器必须按规定定期进行调校并建立调校记录备案。
2、安全监控系统有故障时必须及时处理,在故障期间必须有安全措施,并建立故障记录。
抽查调校、故障记录1一项不符扣0.5分报警、闭锁及监测数据管理1.超限声光报警及断电/复电控制:(1)甲烷浓度达到或超过报警浓度时系统能实现声光报警。
(2)甲烷浓度达到或超过报警浓度时系统能切断被控设备电源并闭锁;甲烷浓度低于复电浓度时系统能自动解锁。
(3)与闭锁控制有关的设备未投入正常运行或故障时,系统能切断该设备所监控区域的全部非本质安全型设备的电源并闭锁;当与闭锁控制有关的设备工作正常并稳定运行后,系统能自动解锁。
从系统内选择一个重点采煤工作面,找出工作面上隅角甲烷传感器、及其控制的断电控制器和相应的馈电设备,通过上隅角甲烷传感器每次调校时的甲烷超限断电情况,检查当甲烷超限时,上隅角甲烷传感器控制的断电器的执行情况和相应馈电传感器反馈状态,另外,可通过曲线图的变化反应出断电与馈电稳定性。
1 一项不符扣0.5分报警、闭锁及监测数据管理2.系统必须具有甲烷风电闭锁功能:(1)掘进工作面甲烷浓度达到或超过1.0%时,声光报警;掘进工作面甲烷浓度达到或超过1.5%时,切断掘进巷道内全部非本质安全型电气设备的电源并闭锁;当掘进工作面甲烷浓度低于1.0%时,自动解锁;(2)掘进工作面回风流中的甲烷浓度达到或超过1.0%时,声光报警、切断掘进巷道内全部非本质安全型电气设备的电源并闭锁;当掘进工作面回风流中的甲烷浓度低于1.0%时,自动解锁;(3)被串掘进工作面入风流中甲烷浓度达到或超过0.5%时,声光报警、切断被串掘进巷道内全部非本质安全型电气设备的电源并闭锁;当被串掘进工作面入风流中甲烷浓度低于0.5%时,自动解锁;(4)局部通风机停止运转或风筒风量低于规定值时,声光报警、切断供风区域的全部非本质安全型电气设备的电源并闭锁;当局部通风机或风筒恢复正常工作时,自动解锁;(5)局部通风机停止运转,掘进工作面或回风流中甲烷浓度大于3.0%,必须对局部通风机进行闭锁使之不能起动,只有通过密码操作软件或使用专用工具方可人工解锁;当掘进工作面或回风流中甲烷浓度低于1.5%时,自动解锁;(6)与闭锁控制有关的设备(含分站、甲烷传感器、设备开停传感器、电源、断电控制器、电缆、接线盒等)故障或断电时,声光报警、切断该设备所监控区域的全部非本质安全型电气设备的电源并闭锁;与闭锁控制有关的设备接通电源1min内,继续闭锁该设备所监控区域的全部非本质安全型电气设备的电源;当与闭锁控制有关的设备工作正常并稳定运行后,自动解锁。
一、放电试验目的1、为了确保井下分站备用电源的可靠性和可用性,需要对备用电源进行放电试验,以确保其在正常使用情况下能够正常工作。
2、放电试验可以有效检测备用电源的功能,以及备用电源在正常使用情况下的可靠性和可用性。
二、放电试验设备1、井下分站备用电源:由铅酸蓄电池组构成,电压为24V。
2、放电仪:由放电控制器、示波器和数据采集器组成,用于控制备用电源的放电,并对放电过程中的数据进行采集和分析。
3、频谱分析仪:用于测量备用电源在放电过程中振荡的频率和幅值。
4、电压表:用于测量备用电源在放电过程中的电压。
三、放电试验方法1、放电前准备:检查备用电源的蓄电池电压,确保蓄电池电压稳定,放电前电压应大于24V。
2、放电方法:将放电仪连接到备用电源上,设置放电参数,开始放电,放电时间为2小时,放电过程中,应定期检查备用电源的电压,确保电压稳定。
3、放电结束:放电完成后,关闭放电仪,断开备用电源,检查备用电源的电压,确保电压稳定。
四、放电试验结果1、电压变化:放电过程中,备用电源的电压以稳定的速度下降,放电结束时,电压稳定在23.5V左右,说明备用电源在放电过程中,电压变化趋势正常。
2、振荡频率:放电过程中,备用电源的振荡频率稳定在50Hz左右,说明备用电源在放电过程中,振荡频率稳定。
3、放电效率:放电完成后,备用电源的放电效率达到了90%以上,说明备用电源在放电过程中,能量利用率较高。
五、结论井下分站备用电源放电试验结果表明,备用电源在放电过程中,电压变化趋势正常,振荡频率稳定,能量利用率较高,说明备用电源在正常使用情况下具有较高的可靠性和可用性。
备用发电机定期启动试验记录备用柴油发电机操作规程一、目的规范柴油发电机的操作,确保人身及设备安全。
二、操作规范柴油机的操作应严格按厂家说明书要求且遵守《电业工作安全规程》、《福煤风电倒闸操作票管理制度》等相关制度、规范。
1、启动前应检查1.1 机油油位在标示刻度线以内,如不够加同型号机油至标示线以内位置。
1.2 冷却液在水箱盖以下8cm左右,如不够加清水至上述位置。
1.3 电池液液位在极板面上15mm左右,不够加蒸馏水至上述位置。
1.4 电池电压在12V左右,如偏低则改换新电池或从场用直流系统临时拉一路12V电源。
1.5 现场无杂物,冷却通风道顺畅。
1.6 柴油机排气口通畅。
1.7 停运15天以上的柴油发电机启动前还应查绝缘合格。
1.8 400VⅠ段备用电源进线40120开关在断开位置。
1.9 #1场变高压侧9307刀闸在试验位置1.10#2场变高压侧9407刀闸在试验位置1.11柴油发电机组总空气开关在OFF(关)状态。
2、启动2.1 在启动开关孔内插入钥匙,顺时针方向打到“ON”位置,此时预热指示灯亮起,持续约7秒后熄灭,然后顺时针方向转到“START"启动位置,令起动机带动发动机启动,最后松开开关即可。
3、柴油机启动后应立即检查柴油机运行是否正常,主要要检查柴油机电压、频率、电流是否正常。
4停止4.1发动机要停止运行时,应逐步降速至怠速工况运行,待冷却水温度降至70℃左右,在指令停车。
4.2 要求停车时,只要把启动开关钥匙转到“OFF”位置即可。
4.3 柴油发电机停车后如短期内还需启动柴油机,则400V备用电源进线保持运行状态,否则应立即恢复400V场用电为正常运行方式(即,400V场用电由场变供电状态)。
三、柴油发电机运行中注意事项1. 使用启动开关,每次不能超过15秒,若启动失败,应等1分钟后再次启动。
否则会因长时间通电使起动机发热产生故障。
2. 机组运行中排气管内排气温度较高。
监测分站自动放电测试技术的研究与应用【摘要】在国民经济和社会高速发展的今天,煤炭作为人民生产和生活的主要资源,其重要性日益凸显。
而另一方面,煤矿矿井下环境的复杂性也导致了事故的频出,因此,安全监测就显得尤为重要。
为了保证监测的可靠和连续性,监控设备的备用电源必须拥有良好的性能。
为保证监测分站备用电池的性能,需要每月对电池完全放电一次。
该文针对传统手工放电模式费工费时的问题,进行了检测分站自动放电测试技术的研究。
【关键词】自动放电测试技术;煤炭;煤矿矿井1 监测分站自动放电测试技术研究的背景及意义《煤矿安全规程》第一百六十条规定“当电网停电后,系统必须保证正常工作时间不小于2小时。
《煤矿安全监控系统通用技术要求》第2.21规定“电源箱:将交流电网电源转换为系统所需的本质安全型直流电源,并具有维持电网停电后正常供电不小于2小时的蓄电池”。
《煤矿安全监控系统及检测仪器使用管理规范》第8.4.8条规定“电网停电后,备用电源不能保证设备连续工作1小时时,应及时更换”。
当井下突发电网停电事故时,为了使监控系统能够持续监测矿井环境信息,更好的掌握有毒有害气体的涌出情况,监测分站必须有后备电源,而后备电源采用连续浮充蓄电池构成,蓄电池的工作性能至关重要,必须定期对电源箱蓄电池进行放电测试试验,及时发现达不到放电时间的电源箱,监测分站电池直流供电时间?2h时3d内更换电池。
为达到监测分站电池放电测试目的,我单位采取逢单月技术人员到机电科电管组开停、送电单,监测工专人持单现场人工放电的方法测试监测分站电池性能,浪费工时,劳动效率不高。
2 监测分站自动放电测试技术研究的主要内容为了做好监测分站放电测试工作,提高劳动生产效率,我们成立了技术攻关小组,决定通过中心站操作员使用软件对监测分站进行控制,实现监测分站自动放电测试功能。
通过研究决定把监测分站电源箱交流127V电源线在电源箱内部串接到电源箱自带的本地断电R7(或者R8)的常闭接点上(继电器接点容量足够),通过地面中心站软件来控制该分站的R7(或者R8)的通、断,来切断或连接交流电源,达到蓄电池充放电测试的目的。