一汽捷达ABS系统及工作原理分析
- 格式:doc
- 大小:26.00 KB
- 文档页数:2
汽车abs工作原理原理
汽车ABS(防抱死系统)的工作原理是通过感应轮胎的转速
和控制制动压力来防止车轮在紧急制动时抱死。
具体工作原理如下:
1. 轮速感应:ABS系统会安装在车轮旁的传感器来感知每个
车轮的转速。
这些传感器会测量车轮在行驶过程中的旋转速度。
2. 手动制动:当驾驶员踩下刹车踏板时,制动液会通过制动系统传送到各轮制动器上,使制动器发挥作用。
3. 控制制动压力:ABS系统会根据每个车轮的转速变化来监
测车辆的制动性能。
如果传感器检测到有车轮即将抱死,系统会自动调整制动压力。
4. 调节制动压力:如果某个车轮的转速急剧下降,表明该车轮即将抱死,ABS系统会迅速降低该车轮的制动压力。
这使得
车轮重新获得抓地力,防止抱死情况发生。
5. 释放制动压力:一旦ABS系统感知到车轮抱死的风险已经
消失,它会迅速释放该车轮上的制动压力,以便车轮重新旋转,并重新建立抓地力。
通过不断调整制动压力,ABS系统能够确保车辆在紧急制动
时保持最佳的操控性和稳定性,同时有效地防止车轮抱死,提高制动效果,增加驾驶员的安全性。
ABS结构与工作原理详解ABS即防抱死制动系统,是一种用于汽车制动系统的安全装置。
ABS 的工作原理是通过对车轮进行实时监测和控制,防止车轮在紧急制动时抱死,保持车辆在可控的制动状态。
ABS的基本结构由传感器、控制器和执行器组成。
传感器:传感器安装在车轮上,用于实时监测车轮的转速。
通常使用齿轮式传感器或磁性传感器来检测车轮的转动情况。
控制器:控制器是整个ABS系统的核心部件,负责接收传感器传来的数据,并进行实时处理和控制。
控制器采用微处理器和电路板,根据车轮的转速和制动踏板的压力来计算最佳的制动力分配和制动施加时间。
执行器:执行器是ABS系统的控制输出装置,通过控制阀门的开关,调整制动压力来防止车轮抱死。
执行器通常安装在车轮制动系统的制动泵上。
ABS的工作原理可以分为四个阶段:传感阶段、分析阶段、判断阶段和执行阶段。
传感阶段:传感器检测车轮的转速,并将转速信号发送给控制器。
控制器通过对比各个车轮的转速来判断是否有车轮即将抱死的情况发生。
分析阶段:控制器将传感器传来的数据进行实时处理和分析。
通过算法和模型来估算车轮的抱死边界,找出每个车轮的最佳制动压力和制动施加时间。
判断阶段:控制器根据分析结果来判断是否需要调整制动力分配。
如果一些车轮有抱死的趋势,控制器会调整该车轮的制动力分配,以避免抱死发生。
执行阶段:控制器通过执行器的控制开关,调整制动泵的输出压力,实现对制动力的细微调整。
当车轮有抱死的趋势时,控制器会减小该车轮的制动力,以保持车辆的稳定性。
ABS通过上述的工作原理,可以有效地防止车轮抱死,提高制动的安全性和可靠性。
在紧急制动时,ABS可以使车辆保持稳定,改善制动距离,同时还可以保护轮胎和制动系统的寿命。
因此,ABS已成为现代汽车制动系统的重要组成部分。
一汽大众捷达轿车ABS系统检测与维修发布时间:2023-02-02T01:53:58.464Z 来源:《中国科技信息》2022年9月第18期作者:黄燕[导读] 众所周知,如遇突发事件的时候迅速减速相对与原速运动来说安全性是无可争议的黄燕浙江交通技师学院邮编321015摘要:众所周知,如遇突发事件的时候迅速减速相对与原速运动来说安全性是无可争议的,这时一辆汽车的制动系统,也就是制动性能就是你安全保障的防线。
本文以一汽大众捷达轿车ABS系统常见故障做主要分析,探讨研究了捷达制动系统的组成和ABS系统工作原理,根据ABS系统常见故障提出相应的检测与维修方法。
关键词:一汽大众捷达;ABS防抱死系统;检测与维修随着汽车技术的发展,消费者对汽车的安全性能日益重视,汽车制动系统就是在行车安全过程中起着关键作用的装置,尤其是当车辆紧急制动时,往往会出现车轮抱死现象,这时车轮的滚动运动变成滑动运动,制动力大大下降,轮胎磨损加速。
如果前轮抱死,车辆将失去转向能力;如果后轮抱死,车辆容易发生甩尾现象;如果前后轮同时抱死,车辆将直线滑行,整车失控,非常危险。
1一汽大众捷达轿车制动系统简介为了更好地提高汽车的安全性能,一汽大众捷达轿车制动系统采用的是前轮通风盘式制动器和后轮鼓式制动器,其制动性能良好,制动时转向灵活,可操纵性强,安全性能高,其安装的ABS防抱死系统,使捷达汽车在紧急制动状态下仍能转向灵活,保证制动时的方向稳定性,防止侧滑和跑偏。
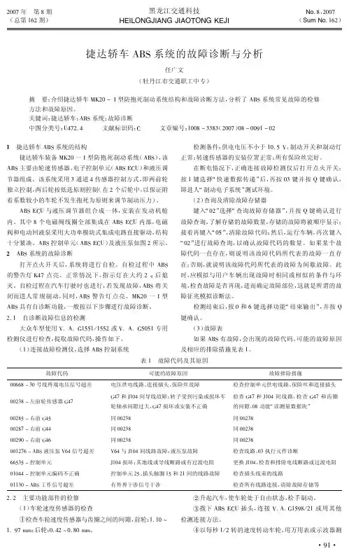
1.1 一汽大众捷达轿车制动系统组成一汽大众捷达轿车的制动系统是由盘式制动器、鼓式制动器、ABS系统和驻车制动系统组成,ABS系统采用的是美国ITT公司MK20-Ⅰ型,是一个三通道的ABS调节回路,前轮单独调节,后轮则以两轮中地面附着系数低的一侧为依据统一调节,其中大部分零部件便于维修,可调配维修重复使用,经济性较强,如表1所示。
表1 一汽大众捷达轿车的制动系统组成基本组成具体零部件名称结构特点前轮盘式制动器由制动盘、活塞和制动钳等组成。
Interna l Combustion Engine &Parts 1概述ABS 系统(Anti-lock Braking System ),即汽车防抱死系统,其主要作用是在汽车制动时,通过控制进入汽车制动器的制动液的压力进而使汽车轮胎滑移率保持在10%-20%左右,最终得到较大的地面附着力,使得汽车车轮保持边滚边滑的运动状态,获得最佳的汽车制动效果,同时起到防止汽车侧滑、甩尾现象的发生,减轻轮胎磨损。
所以说汽车ABS 系统是汽车制动系统必不可少的主动安全装置。
2ABS 系统的结构目前汽车上装配的ABS 系统是在汽车常规制动系统基础上发展起来的制动控制系统,主要由制动开关、轮速传感器、ABS 控制单元、液压控制单元、液压泵、ABS 故障警报灯等组成。
①制动开关:感应汽车是否处于制动状态,并将信息传输给ABS 控制单元。
②轮速传感器:检测汽车车轮转速,并将车轮转速转化为电信号传输给ABS 控制单元。
目前汽车上装配的轮速传感器主要分为电磁式、霍尔式,前者利用工作过程中产生的正弦波(交变电压)判断汽车轮速,后者利用工作过程中产生的矩形波判断汽车轮速。
③ABS 控制单元:ABS 系统的控制中心,根据所接收的四个轮速传感器传输的脉冲信号进行分析、判断、处理,计算出汽车轮速、车辆减速度及车轮当前滑移率,结合汽车车轮当前的制动状态,判断车轮是否将要进入抱死状态,并向液压控制单元发布指令,通过液压泵工作及相关电磁阀电流的通断防止汽车车轮抱死。
④液压控制单元:采用整体式结构,装在汽车制动主缸和汽车制动轮缸之间,液压控制单元内有电磁阀8个,每个制动回路各有两个电磁阀,一个常开进油阀,一个常闭出油阀,液压控制单元通过接收ABS 控制单元指令调节液压控制单元电磁阀电流的通断控制最终进入制动轮缸的制动油液压力。
⑤液压泵:液压泵与系统中的低压储液罐合为一体装在液压控制单元上,储液罐储存从制动轮缸流出的制动液,液压泵作用是将储液罐中的制动液重新抽取送回制动主缸或者在增压阶段将储液罐中的制动液送回制动管路进行增压。
汽车ABS系统原理分析及结构组成汽车ABS(Anti-lock Braking System)系统是一种用来防止车轮在紧急刹车时发生抱死的安全装置。
ABS系统的原理是通过不断调整刹车压力,使车轮在制动时保持在最佳的附着力范围内,从而提高制动效果,并且保持车辆的稳定性。
下面将详细介绍汽车ABS系统的原理分析及结构组成。
ABS系统的原理分析:ABS系统主要由三个部分组成,即传感器系统、控制单元和执行器系统。
当驾驶员进行紧急制动时,传感器系统会检测到车轮的转速,并将信息传输到控制单元。
控制单元根据传感器所获得的数据,判断车轮是否将要抱死,当判断要发生抱死时,立即通过执行器系统调整刹车压力,使车轮保持在最佳附着力范围内。
ABS系统的结构组成:1.传感器系统:传感器系统通常由车轮速度传感器、制动液压传感器和转向角传感器组成。
车轮速度传感器用于测量每个车轮的转速,制动液压传感器用于测量各个刹车缸的压力,转向角传感器用于检测车辆的转向角度。
2.控制单元:控制单元是ABS系统的核心部分,它由微处理器、电子控制单元和电源单元组成。
微处理器负责处理传感器所获得的数据,并根据预设的算法来判断车轮是否将要抱死。
电子控制单元用于控制执行器系统,以实现调整刹车压力的功能。
电源单元提供电源给控制单元。
3.执行器系统:执行器系统主要由阀门组成,它们分布在每个刹车缸的出口处。
当控制单元检测到车轮将要抱死时,它会通过电子控制单元操控阀门的开关,调整刹车液压的流量。
通过不断打开和关闭阀门,可以有效地调整刹车压力,使车轮保持在最佳附着力范围内。
总结:汽车ABS系统通过控制刹车压力的调整,可以有效地防止车轮在紧急制动时发生抱死,提高制动效果,并保持车辆的稳定性。
其原理是通过传感器系统检测车轮的转速等数据,控制单元根据这些数据判断车轮是否将要抱死,并通过执行器系统调整刹车液压流量,以保持车轮在最佳附着力范围内。
汽车ABS系统的结构主要由传感器系统、控制单元和执行器系统组成,每个部分都发挥着重要的作用。
摘要
随着现代汽车普遍的应用,汽车行业的发展可以用一日千里来形容。
当然所有汽车的驾驶者与非驾驶者对于汽车本身的要求在于其次,首要关心的就是汽车的安全性能。
为了保证汽车安全行驶,提高汽车的平均行驶车速,以提高运输生产率,在各种汽车上都设有专用制动机构。
这样的一系列专门装置即称为制动系。
本论文以一汽大众捷达制动系统为研究对象,在查阅大量相关技术资料的基础上,综合运用大学期间所学到的汽车底盘专业知识,并结合在企业的工作实践,探讨研究了捷达制动系统的组成,ABS和前后轮盘式制动器工作原理,ABS、前轮盘式制动器和鼓式制动系统的维修与检测,以及驻车制动器检测。
众所周知,如遇突发事件的时候迅速减速相对与原速运动来说安全性是无可争议的。
这时一辆汽车的制动系统,也就是制动性能就是你安全保障的防线。
关键词:前轮盘式制动器;后轮鼓式制动器;ABS防抱死系统
目录
绪论 (1)
一、一汽大众捷达制动系统简介 (1)
二、大众捷达制动系统组成 (2)
三、大众捷达制动系统工作原理 (2)
(一)ABS工作原理 (2)
(二)前轮盘式制动器工作原理 (4)
(三)后轮鼓式制动器工作原理 (4)
四、一汽大众捷达制动系统检测与维修 (5)
(一)ABS系统检测与维修 (5)
(二)前轮盘式制动器检测与维修 (9)
(三)鼓式制动系统检测与维修 (11)
1.制动器的调整 (11)
2 (12)
3 (12)
4 (13)
五、一汽大众捷达驻车制动器检测 (14)
结论 (15)
参考文献 (16)
致谢 (17)。
abs的工作原理及作用abs(防抱死系统)是一种汽车安全装置,通过调节车轮制动力,避免车轮在急刹车时完全锁死,确保车辆保持稳定并减少失控的风险。
其工作原理和作用如下:工作原理:1. 传感器检测:ABS系统通过车轮传感器监测每个车轮的转速。
2. 刹车踏板信号:当驾驶者踩下刹车踏板时,刹车系统将信号发送给ABS系统。
3. 刹车施加压力:ABS系统通过控制阀门调整每个车轮的制动力,使其保持在安全范围内。
4. 轮轴解锁:当传感器检测到某个车轮即将锁死时,ABS系统会迅速释放该轮的制动压力。
5. 刹车重复施加:ABS系统会在轮轴解锁后,再次施加制动力,以保持车辆最佳刹车距离。
6. 系统监控:整个过程中,ABS系统会持续监控车轮的转速和制动力,并根据实际情况动态调整。
作用:1. 提供操控稳定性:ABS系统可以防止车轮完全锁死,避免车辆在急刹车时失去操控力,提高车辆的稳定性和操控性。
2. 缩短刹车距离:通过刹车重复施加和轮轴解锁,ABS系统可以缩短刹车距离,让车辆更快地停下来,减少碰撞的风险。
3. 防止打滑:ABS系统根据车轮转速的变化,调整制动力,避免车轮因打滑而失去地面附着力,提高驰骋在湿滑路面上的安全性和牵引力。
4. 保护刹车系统:ABS系统可以减少刹车时的剧烈冲击力,降低刹车系统的磨损程度,延长刹车系统的使用寿命。
5. 提高驾驶舒适度:ABS系统在刹车时可以减少抖动和噪音,提高乘坐舒适度。
综上所述,ABS系统通过调节车轮制动力,避免车轮锁死,以提供操控稳定性、缩短刹车距离、防止打滑、保护刹车系统和提高驾驶舒适度。
这使得ABS成为一种重要的汽车安全装置,可以帮助驾驶者在紧急情况下更好地控制车辆,减少事故风险。
目录一、概述 (1)1、ABS的发展 (1)2、ABS的含义 (1)3、ABS的作用 (1)4、ABS分类 (2)5、ABS的优点 (3)二、捷达ABS系统主要部件结构及工作原理 (3)1、ABS系统主要结构 (3)2、ABS工作原理 (7)三、捷达ABS系统组件的检修 (9)1、ABS控制器的检修 (9)2、前轮转速传感器的检修 (12)3、后轮转速传感器的检修 (13)四、捷达ABS故障诊断 (13)1、故障自诊断 (14)2、ABS 故障诊断方法 (15)五、捷达常见故障诊断 (17)1、捷达ABS故障警告灯点亮故障检修 (17)2、仪表盘上的ABS故障指示灯不闪亮,但在行车时ABS能正常工作 (18)结束语 (19)参考文献 (20)一汽大众捷达制动系统结构原理与常见故障检修摘要:本文主要介绍了一汽大众捷达轿车ABS防抱死制动系统的结构原理与常见故障检修。
首先,对ABS进行概述。
其次,介绍捷达ABS的组成、工作原理、主要部件的结构、检修方法和故障诊断。
最后,对捷达ABS常见故障进行分析。
关键词:一汽捷达;ABS;概述;工作原理;检修;故障诊断;故障分析一、概述1、ABS的发展20世纪80年代后期,随着电子技术的发展,世界汽车技术领域最显著的成就就是防抱死制动系统(ABS)的实用和推广。
它的安装大大提高了汽车的主动安全性和操纵性。
1936年,博世公司申请一项电液压控制的ABS装置专利促进了防抱制动系统在汽车上的应用。
1969年,福特使用了真空助力的ABS制动器。
1971年,克莱斯勒车采用了四轮电子控制的ABS装置。
但是,以上这些早期的ABS装置性能有限,可靠性不够理想,而且成本很高。
1979年,默•本茨推出了一种性能可靠、带有独立液压助力器的全数字电子系统控制的ABS制动装置。
1985年美国开发出带有数字显示微处理器、复合主缸、液压制动助力器、电磁阀及执行器“一体化”的ABS防抱死装置。
1992年ABS的世界年产量已超过1000万辆,世界汽车ABS的装用率已超过20%。
ABS工作原理和工作过程
一、ABS的工作原理
ABS是防抱死制动系统的简称,是一种先进的汽车制动控制系统,其主要目的
是防止车轮在制动时发生抱死,从而避免汽车在紧急制动时失去方向控制能力。
ABS系统采用传感器监测车轮速度,当检测到车轮即将抱死时,就会通过控制系
统减少制动力,让车轮保持旋转,保持车辆稳定性。
ABS系统主要由传感器、控制器和执行元件组成。
传感器监测车轮的速度,控
制器根据传感器的信号判断车轮是否即将抱死,并通过执行元件控制制动力的分配。
二、ABS的工作过程
1.制动阶段
当司机踩下制动踏板时,ABS系统开始工作。
传感器监测车轮速度,如果发现某个车轮即将抱死,控制器会发出信号,减少该车轮的制动力,同时增加其他车轮的制动力,以保持车辆的稳定。
2.释放阶段
在减少制动力的情况下,抱死的车轮恢复旋转,车辆的稳定性得以维持。
在车轮恢复正常旋转后,ABS系统会逐渐恢复适当的制动力,以维持车
辆的制动性能。
3.循环调节
ABS系统会持续监测车轮速度并调节制动力,以保持车辆的稳定性。
在整个制动过程中,ABS系统会不断进行循环调节,确保车辆的制动性能和
稳定性达到最佳状态。
通过ABS的工作原理和工作过程的详细描述,可以更好地理解ABS系统如何
避免车轮抱死,提高车辆的制动性能和行驶安全性。
ABS系统的应用使汽车在紧
急制动时更加稳定安全,为驾驶员提供更好的驾驶体验。
ABS系统的结构原理和工作过程一、制动防抱死系统的基本组成ABS通常都由车轮转速传感器、制动压力调节装置、电子控制装置和ABS警示灯组成,在不同的ABS系统中,制动压力调节装置的结构形式和工作原理往往不同,电子控制装置的内部结构和控制逻辑也可能不尽相同。
1.车轮转速传感器为了检测车轮的转速,在前后左右各车轮上都安装一个轮速传感器。
这种布置方法被称为传感器布置方式。
在前轮驱动汽车上,可使用3传感器方式,即在前差速器前部安装一个车轮转传感器,然后在左右后轮各安装一个车轮转速传感器。
齿轮脉冲信号发生器装在车轮上,齿轮脉冲信号发生器产生的脉冲数和车轮的转速成正比。
以上传感器信号都输往电子控制装置。
2、制动压力调节装置一般汽车的制动系统分为三个独立的液压系统,即左前轮、右前轮和左右后轮。
制动压力调节装置按照电子控制装置中电脑的指令,通过增压、保持油压、调压来调节上述三个系统4个车轮的制动油压。
制动压力调节装置附有专用的电动泵,如果需要提高油压,驱动电动机提高油压。
3、电子控制装置基于各车轮传感器送来的信号,利用电子控制装置的电脑,按预先确定好的判断程序计算各车轮的制动力。
根据计算结果,如果需要加大制动力,就打开进油电磁阀,如果需要解除制动就打开泄油电磁阀。
二、防抱死制动系统的工作过程在ABS中,每个车轮上各安置一个转速传感器,将关于各车轮转速的信号输入电子控制装置。
电子控制装置根据各车轮转传感器输入的信号对各个车轮的运动状态进行监测和判定并形成相应的控制指令。
制动压力调节装置主要由调压电磁阀总成、电动泵总成和储液器等组成一个独立的整体,通过制动管路与制动主缸和各制动轮缸相连,制动压力调节装置受电子控制装置的控制,对各制动轮缸的制动压力进行调节。
ABS的工作过程可以分为常规制动、制动压力保持、制动压力减小和制动压力增大等阶段。
在常规制动阶段,ABS并不介入制动压力控制,调压电磁阀总成中的各进液电磁阀均不通电而处于开启状态,各出液压电磁阀均不通电而处于关闭状态,电动泵也不通电运转,制动主缸至各制动轮缸的制动管路均处于沟通状态,而各制动轮缸至储液器的制动管路均处于封闭状态,各制动轮缸的制动压力将随制动主缸的输出压力而变化,此时的制动过程与常规制动系统的制动过程完全相同。
abs系统各系统状态的工作原理
ABS系统,即防抱死制动系统,是车辆安全保障系统的重要组成部分,可避免车辆在紧急制动时出现车轮抱死现象,保证车辆在行进过程中的稳定性和安全性。
ABS系统主要由控制模块、泵、感应器和液压单元等组成,各个系统状态的工作原理如下。
首先,当驾驶员踩下制动踏板时,控制模块会读取车辆速度信息和感应器数据。
在判断出有可能出现车轮抱死的情况时,控制模块会立即向液压单元发出指令,控制液压单元降低制动液压压力。
接着,液压单元在接到指令后,会向制动器施加适当的制动液压压力,使车轮在行驶过程中保持旋转,避免出现抱死现象。
同时,ABS 系统会通过泵将制动液压压力保持在一个恒定的状态,以确保每个车轮施加的制动力相等。
当车辆减速到一定程度时,ABS系统还会自动进行制动力分配,将制动力分别施加在不同的车轮上,以达到最佳制动效果。
此时,ABS 系统会持续监测车轮速度和刹车压力,并根据实际情况动态调节制动力分配。
最后,当驾驶员将制动踏板松开时,ABS系统将立即停止制动功能,并将所有液压压力释放。
整个过程中,ABS系统不断地检查车轮速度数据和信号,以确保车辆的稳定性和安全性,避免出现抱死现象和侧滑现象,有效提高了行驶安全性和稳定性。
总的来说,ABS系统通过对车辆制动行为的监测和控制,以及车轮速度和压力数据的动态调节和分配,保证了车辆在行驶过程中的稳定性和安全性。
一汽捷达轿车ABS电子控制系统
1.系统介绍:
目前在国内捷达轿车是前轮驱动形式的驱动方式,该轿车采用知名SABS/ITT 公司MK20-I型电控制动防抱死系统,1995年在美国问世,1996年推向欧洲市场,在我国一汽大众汽车公司首次把该产品装配在1999年批量生产的捷达都市轿车上使用。
作为新一代的ABS电控制动防抱死系统装置,MK20-1采用一系列先进的设计和工艺技术,采用模块结构设计,将电动机,液压检测单元与电子控制单元集成为一体;采用C语言编写的控制软件以模块方式加固在电子控制单元中;液压阀体采用了复合孔技术,电磁阀线圈集成于电子控制器内部,省去了电磁阀线圈与控制器之间的连结导线,采用大功率集成电路直接驱动电磁阀及泵电机省去了继电器装置,控制器内具有故障存储装置。
2.捷达轿车ABS的结构
ABS系统主要由液压传动系统、车轮转速传感器、控制器等组成。
它是采用液压对角线回路制动系统,制动主缸的前腔与通右前轮、左后轮的制动回路相通。
制动
主缸的后腔与通左前轮、右后轮的制动回路相通,两个制动回路交叉型对角线布置,这种液压对导线回路制动系统能保证在某个回路出现故障时,仍能达到制动效果的
50%。
2.1车速传感器
车轮速度传感器主要由齿圈和传感器两部分组成,其中传感器主要由永久磁铁和感应线圈构成,产生感应信号。
车轮速度传感器主要用来监测车轮运动状态,当一
个车轮显示出抱死信号时,车轮的减速和滑移率急剧增加,这时该传感器把所感受
到的信息传输给电子控制器,如果电子控制器减的速度和滑移率的数值超过确定的
临界值时,电子控制器将给执行机构的电磁阀发出指令,会迅速减少或停止车轮压
力的增长,以免抱死,达到防抱死的目的。
2.2电子控制单元(ECU)
电子控制单元是一个微型计算机,是ABS系统的控制中心。
电子控制单元将传感器产生的脉冲信号,经整形放大电路放大后,变成了同频率的方波,再进行加减速
的计算,计算结果被传输到逻辑运算的控制器中,与存储的给定极限值进行比较,
如果达到极限值,便发出一个控制指令脉冲,经功率放大器放大后控制液压调节器
中的电磁阀动作,其系统装有下限速度控制器,当汽车速度降低到一定脉速时,自
动中断ABS工作,转移到常规的制动系统工作状态。
2.3液压调节器
MK20-1型ABS液压调节器主要由低压储液管、电动回液泵、电磁阀及阀体组成。
液压调节器的电磁阀共有4对每对2个,即4个进液电磁阀及4个出液电磁阀,在通向每一车轮制动器的液压管路中各设一个进液阀和一个出液阀,进液阀为2位2
通常开电磁阀,出液阀为2位2通常闭电磁阀。
3.ABS系统工作原理
在汽车制动过程中,车轮速度传感器将4个车轮的转速信号连续不断地输送到ABS防抱死系统电子制动单元(ABSECU)。
ABSECU根据转速信号并按一定逻
辑计算参考车速,然后再根据参考车速和车轮角度计算出车轮的参考滑移率。
当某个车轮的加/减速度以及参考滑移率超过其控制极限值时,ABSECU便向液压调节
器发出指令,控制制动变化,使车轮的参考滑移率保持在理想的范围内。
3.1制动压力上升控制
为了达到最佳制动,当车轮达到预定转速后,需再次增加制动压力,电子控制单元切断送往常开电磁阀的电流,使其开启,常闭阀处于断电状态,仍关闭。
液压泵继续工作将制动液从液压储器中送到制动回路。
3.2制动压力保持控制
随着制动压力的增加,车轮被制动和减速。
当被制动的车轮趋于抱死时,车轮转速传感器发出车轮有抱死危险的信号,电子控制单元向液压控制单元发出“保持压
力”的指令,给常开阀通电,使之断开,常闭阀处于无电状态,仍保持关闭。
制动液通往轮缸的通道被切断,在常开阀和常闭阀之间,制动压力保持不变。
3.3制动压力下降控制
即使制动压力保持不变,如果车轮进一步减速,仍出现车轮抱死倾向,则必须降压。
电子控制单元发出“减少压力”的指令,给常闭阀通电,使其打开,而常开阀仍
保持关闭,制动液将通过回液通道进入贮能室,同时,电动机转动,将多余的制动液强行送回制动主缸。
这时制动踏板轻微地向上抖动。
车轮的抱死倾向消失后,车轮转速再次增大。
制动压力减少后,车轮如加速太快,电子控制单元指令液压控制单元“增加制动压力”,常开阀断电打开,常闭阀断电关闭,制动液在电动机和制动踏板力的作用下,通过常开阀再次作用到制动轮缸,制动器再次起作用,进入下一个循环,重复上述过程。
整个ABS控制过程的压力调节速度是非常快的,一般每秒为2~6个循环。
电磁阀控制的脉冲宽度及脉冲宽度及脉冲间隔取决于轮胎与地面的附着系数。
在捷达轿车对角线布置的制动系统中,MK20-I的控制原则是前轮单独控制,后轮则以“选低原则”集中控制,也就是说ABS对后轮液压的控制是依两后轮中附着系数较低的车轮来进行调节,而附着系数较高的一侧,制动力也不会大于推动车轮前进的力,确保在极端情况下后轮也不会先于前轮抱死,从而获得良好的制动稳定性。