常见期前收缩
- 格式:ppt
- 大小:2.49 MB
- 文档页数:26
医院心内科心律失常患者健康教育【概念】心律失常指心律起源部位、心搏频率与节律以及冲动传导等任一项异常。
一、期前收缩期前收缩(简称早搏)是常见的一种心律失常。
根据异常激动起源不同,可分为房性早搏(房早)、房室交界性早搏(交界早)、室性早搏(室早)。
【临床表现】1.症状:患者可有心悸、胸闷、乏力、头昏等。
脉搏触诊及心脏听诊可发现有提早搏动,之后有一间歇,称代偿间歇;偶可无代偿间歇,称插入性早搏。
2.体征:心脏听诊第一心音常增强,第二心音减弱或消失。
脉搏触诊及心脏听诊常不能区分各类早搏。
如伴有基础心脏病,应注意相应的体征。
【辅助检查】主要采取心电图检查方式进行辅助检查。
1.房早的心电图特征:P、QRST提前出现,QRS波为室上性;P波形态与窦性不一致;代偿间歇不完全。
2.室早的心电图特征:ORST提前出现、ORS波增宽;T 波与 ORS 主波相反;窦性 P 波与宽QRST无关;代偿间歇完全。
3.交界早的心电图特征:P、QRS-T提前出现;P波为逆行P波,逆行P波可位于 QRS 波群之前,,P-R<0.12 s;逆行P波可位于QRS波群之后,RP<0.20 s;逆行P波可位于QRS波群之间,看不到P波;代偿间歇完全,也可不完全。
QRS波为室上性,除非伴室内差异传导。
二、阵发性心动过速【临床表现】1.阵发性室上性心动过速临床特点:突然发作、突然终止,大多数心律绝对均齐,心室律可达150~250 次/min,持续数秒、数小时甚至数日;发作时患者可感心悸、头晕、胸闷、心绞痛,甚至发生心功能不全、休克;听诊心尖部第一心音强度恒定,心律绝对规整。
2.阵发性室性心动过速发作可诱发心前区疼痛、心源性休克、急性左心衰,如出现阿—斯综合征则可为尖端扭转性室速、室颤。
心动过速时心律基本齐整,心率140~220 次/min。
心率偏慢时,由于房室脱节,听诊可能听第一心音强弱不等及观察到颈静脉出现不规则的强烈搏动。
器质性心脏病、多形性室速、心室率过快者,可血压下降、脉搏细速、出冷汗、面色苍白、外周循环不良等。
期前收缩期前收缩期前收缩是指起源于窦房结以外的异位起搏点提前发出的激动,又称过早搏动,是临床上最常见的心律失常。
期前收缩的产生机制包括:①折返激动;②触发活动;③异位起搏点的兴奋性增高。
根据异位搏动发生的部位,可分为房性、交界性和室性期前收缩,其中以室性期前收缩最为常见,房性次之,交界性比较少见。
描述期前收缩心电图特征时常用到下列术语:(1)联律间期(coupling interval):指异位搏动与其前窦性搏动之间的时距,折返途径与激动的传导速度等可影响联律间期长短。
房性期前收缩的联律间期应从异位P波起点测量至其前窦性P波起点,而室性期前收缩的联律间期应从异位搏动的QRS起点测量至其前窦性QRS起点。
(2)代偿间歇(compensatory pause):指期前出现的异位搏动代替了一个正常窦性搏动,其后出现一个较正常心动周期为长的间歇。
由于房性异位激动,常易逆传侵入窦房结,使其提前释放激动,引起窦房结节律重整,因此房性期前收缩大多为不完全性代偿间歇。
而交界性和室性期前收缩,距窦房结较远不易侵入窦房结,故往往表现为完全性代偿间歇。
(3)插入性期前收缩:指插入在两个相邻正常窦性搏动之间的期前收缩。
(4)单源性期前收缩:指期前收缩来自同一异位起搏点或有固定的折返径路,其形态、联律间期相同。
(5)多源性期前收缩:指在同一导联中出现2种或2种以上形态及联律间期互不相同的异位搏动。
如联律间期固定,而形态各异,则称为多形性期前收缩,其临床意义与多源性期前收缩相似。
(6)频发性期前收缩:依据出现的频度可人为地分为偶发和频发性期前收缩。
常见的二联律(bigeminy)与三联律(trigeminy)就是一种有规律的频发性期前收缩。
前者指期前收缩与窦性心搏交替出现;后者指每2个窦性心搏后出现l次期前收缩。
1.室性期前收缩(premature ventricular complex)心电图表现:①期前出现的QRS-T波前无P波或无相关的P波;②期前出现的QRS形态宽大畸形,时限通常>0.12s,T波方向多与QRS的主波方向相反;③往往为完全性代偿间歇,即期前收缩前后的两个窦性P波间距等于正常PP间距的两倍。
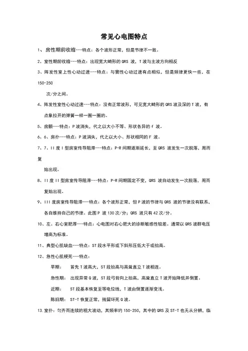
常见心电图特点1、房性期前收缩---特点:各个波形正常,但是节律不一致。
2、室性期前收缩---特点:出现宽大畸形的QRS 波,T波与主波方向相反3、阵发性室上性心动过速---特点:与窦性心动过速有点相似,但是频律更快一些,在150-250次/分之间。
4、阵发性室性心动过速---特点:没有正常波形,可见宽大畸形的QRS波及深的T波,有点象拉开的弹簧一样一圈一圈的。
5、房颤---特点:P波消失,代之以大小不等、形状各异的f 波。
6、6、房扑---特点:P波消失,代之以大小、形状相同的F 波。
7、7、II度I型房室传导阻滞---特点:P-R间期逐渐延长,至QRS 波发生一次脱落,周而复始出现。
8、II度II型房室传导阻滞---特点:P-R间期固定不变,QRS 波自动发生一次脱落,周而复始出现。
9、III度房室传导阻滞---特点:各个波形正常,但P波的节律与QRS 波的节律没有联系,各自维持自己的节律。
此图P 波130次/分;QRS 波只有42次/分。
10、左、右心室肥厚---特点:心电图对右心肥大的诊断敏感性较差。
通常以QRS波群电压增高为标准。
11、典型心肌缺血---特点:ST段水平形或下斜形压低大于或抬高。
12、急性心肌梗死---特点:早期:首先T波高大,ST段抬高与高耸直立T波相连。
急性期:出现异常Q波,ST段弓背向上抬高,高耸直立T波开始降低并倒置。
近期: ST段基本恢复至等电位线,T波由倒置逐渐变浅。
陈旧期: ST-T恢复正常,残留坏死Q波。
13.室扑:匀齐而连续的粗大波动,其频率约150-250,其中的QRS及ST-T也无从分辨,临床上一旦发生室扑,往往迅速转为室颤,应按室颤的方法处理。
室颤:只有杂乱的电活动,没有协调匀齐的收缩,心电图呈混乱的波动,形状振幅都不规则,频率约250-500,血液循环停止14.高钾:早期T波高而尖、Q-T间期延长,随后出现QRS波群增宽,PR间期延长低钾:Q-T间期延长,S-T段下降,T波低平、增宽、双向、倒置、U波出现。
浅谈心电图鉴别器质性和功能性室性期前收缩[关键词] 期前收缩心电图[中图分类号] r540.4+1[文献标识码] a[文章编号] 1005-0515(2011)-08-308-01室性期前收缩是一种极为常见的心律失常,可见于器质性心脏病患者,也可见于正常人。
期前收缩从性质上可以分为器质性和功能性。
室性期前收缩常见原因是神经功能因素,当自主神经功能失调时,无论交感或迷走神经兴奋,都可能使心肌的快慢纤维的兴奋性失衡,使传导速度发生变化,而引起期前收缩,如过度疲劳,长期失眠,过量的烟酒、茶、咖啡等的摄入,神经衰弱,神经官能症等,所发生的室性期前收缩都属于此类原因。
值得注意的是,有些器质性心脏病早期就有自主神经功能紊乱的情况,有些药物除对心肌的直接毒性外,也对自主神经功能有影响,为此应仔细分析病情,以除外器质性因素。
室性期前收缩也多见于器质性因素,缺血,缺氧性心肌病变,如冠心病,甲状腺功能亢进性心脏病,肺心病,风湿性心脏病,二间瓣狭窄等,都可能发生室性期前收缩,各种心肌炎,心肌病,无论是急性弥漫性心肌病变,还是局限性灶性病变,甚至炎症已完全恢复而留下瘢痕性病变时,也都可发生期前收缩,鉴别室性期前收缩的性质对诊断和治疗具有重要意义。
本文仅对心电图判定室性期前收缩的性质做一粗浅讨论。
临床上心电图判定室性期前收缩是功能性或器质性的标准归纳总结如下。
1 判断标准1.1 功能性室性期前收缩的振幅通常有2.0mv以上,器质性可表现为低电压,qrs波群振幅小于1.0mv,或低于同一导联窦性搏动的qrs波群。
1.2 功能性室性期前收缩qrs时限大于0.12s,一般是光滑,无切迹或顿挫,器质性则大于0.16s,甚至超过0.18s, 有切迹或顿挫。
1.3 功能性室性期前收缩qrs波群主波方向与其st段,t波方向相反,(呈继发性st-t改变),器质性室性期前收缩qrs波群主波方向与其t波方向一致,(原发性st-t改变,高位室性期前收缩除外)。
常见心电图特点1、房性期前收缩---特点:各个波形正常,但是节律不一致。
2、室性期前收缩---特点:出现宽大畸形的QRS 波,T波与主波方向相反3、阵发性室上性心动过速---特点:与窦性心动过速有点相似,但是频律更快一些,在150-250次/分之间。
4、阵发性室性心动过速---特点:没有正常波形,可见宽大畸形的QRS波及深的T波,有点象拉开的弹簧一样一圈一圈的。
5、房颤---特点:P波消失,代之以大小不等、形状各异的f 波。
6、房扑---特点:P波消失,代之以大小、形状相同的F 波。
7、II度I型房室传导阻滞---特点:P-R间期逐渐延长,至QRS 波发生一次脱落,周而复始出现。
8、II度II型房室传导阻滞---特点:P-R间期固定不变,QRS 波自动发生一次脱落,周而复始出现。
9、III度房室传导阻滞---特点:各个波形正常,但P波的节律与QRS 波的节律没有联系,各自维持自己的节律。
此图P 波130次/分;QRS 波只有42次/分。
10、左、右心室肥厚---特点:心电图对右心肥大的诊断敏感性较差。
通常以QRS波群电压增高为标准。
11、典型心肌缺血---特点:ST段水平形或下斜形压低大于0.1mv或抬高0.3mv。
12、急性心肌梗死---特点:早期:首先T波高大,ST段抬高与高耸直立T波相连。
急性期:出现异常Q波,ST段弓背向上抬高,高耸直立T波开始降低并倒置。
近期:ST段基本恢复至等电位线,T波由倒置逐渐变浅。
陈旧期:ST-T恢复正常,残留坏死Q波。
13.室扑:匀齐而连续的粗大波动,其频率约150-250,其中的QRS及ST-T也无从分辨,临床上一旦发生室扑,往往迅速转为室颤,应按室颤的方法处理。
室颤:只有杂乱的电活动,没有协调匀齐的收缩,心电图呈混乱的波动,形状振幅都不规则,频率约250-500,血液循环停止14.高钾:早期T波高而尖、Q-T间期延长,随后出现QRS波群增宽,PR间期延长低钾:Q-T间期延长,S-T段下降,T波低平、增宽、双向、倒置、U波出现。
室性期前收缩室性期前收缩(premature yentricL,lar’beats),这是一种最常见的心律失常。
【病因】正常人与各种心脏病患者均可发生室性期前收缩。
正常人发生室性期前收缩的机会随年龄的增长而增加。
心肌炎、缺血、缺氧、麻醉和手术均可使心肌受到机械、电、化学性刺激而发生室性期前收缩。
洋地黄、奎尼丁、三环类抗抑郁药中毒发生严重心律失常之前常先有室性期前收缩出现。
电解质紊乱(低钾、低镁等)、精神不安、过量烟、酒、咖啡亦能诱发室性期前收缩。
室性期前收缩常见于高血压、冠心病、心肌病、风湿性心脏病与二尖瓣脱垂患者。
;【临床表现】;室性期前收缩常无与之直接相关的症状;每一患者是否有症状或症状的轻重程度与期}前收缩的频发程度不直接相关。
患者可感到心悸,类似电梯快速升降的失重感或代偿间歇;后有力的心脏搏动。
,听诊时,窒性期前收缩后出现较长的停歇,室性期前收缩之第二心音强度减弱,仅能}听到第一心音。
桡动脉搏动减弱或消失。
颈静脉可见正常或巨大的a波。
【心电图检查】心电图的特征如下:l1.提前发生的QRS波群,时限通常超过o.12秒、宽大畸形,ST段与T波的方向与垂QRS主波方向相反。
l2.室性期前收缩与其前面的窦性搏动之间期(称为配对间期)恒定。
耋3.室性期前收缩很少能逆传心房,提前激动窦房结,故窦房结冲动发放节律未受干攀扰,室性期前收缩后出现完全性代偿间歇,即包含室性期前收缩在内前后两个下传的窦性l搏动之间期,等于两个窦性RR间期之和。
如果室性期前收缩恰巧插入两个窦性搏动之譬间,不产生室性期前收缩后停顿,称为问位性室性期前收缩。
4.室性期前收缩的类型室性期前收缩可孤立或规律出现。
二联律是指每个窦性搏动后跟随一个室性期前收缩;三联律是每两个正常搏动后出现一个室性期前收缩;如此类推。
连续发生两个室性期前收缩称成对室性期前收缩。
连续三个或以上室性期前收缩称室性心动过速。
同一导联内,室性期前收缩形态相同者,为单形性室性期前收缩;形态不同者称多形性或多源性室性期前收缩(图3—3—21)。
早搏基层诊疗指南过早搏动(简称早搏),又称期前收缩,是指在规则的心脏节律的基础上,异位起搏点发放冲动而提前发生的心脏搏动。
分为房性早搏、交界性早搏和室性早搏。
几乎所有的心脏疾病患者和90%的健康人群均可出现早搏。
室性早搏一、概述(一)定义室性早搏,亦称室性期前收缩,是指His束及分支以下心室肌的异位兴奋灶提前除极而产生的心室期前收缩,是临床上最常见的心律失常[1]。
各种心脏疾病患者和健康人群均可发生,临床症状变异性大。
(二)流行病学普通人群中室性早搏的发病率为1%~4%[2],发病率随年龄增长而逐步增加,在年龄<11岁的儿童发病率<1%,而>75岁人群中的发病率高达69%[3,4,5]。
二、病因与发病机制(一)病因和诱因任何可导致心室肌提前除极的因素均可引发室性早搏。
冠心病、心肌病、瓣膜性心脏病和二尖瓣脱垂等各种器质性心脏病是室性早搏常见的病因;其他如洋地黄、奎尼丁、三环类抗抑郁药中毒、电解质紊乱(低钾、低镁)、甲状腺功能亢进症和贫血等也可出现室性早搏;在普通人群中,精神紧张、过度劳累及过量的烟、酒、咖啡等均可诱发室性早搏;原因不明、无器质性心脏病的室性早搏常见。
(二)发病机制室性早搏发生机制包括自律性异常、触发活动和折返三大类。
三、诊断、病情评估与转诊(一)诊断1.临床表现:大多数患者可无明显症状,而在体检或因其他原因就诊时发现。
可表现出的常见症状包括心悸、胸闷、失重感或心跳停搏。
患者是否有症状或症状的轻重程度与频发程度不相关[6]。
需注意,有些患者由于检查出早搏,自摸脉搏有"漏跳"而出现胸闷、气短、"长出气"等焦虑症状,症状与早搏在时相上并不直接相关,这种情况十分常见,在判断早搏是否"有症状"时须给予足够注意。
2.常规辅助检查:(1)心电图特征[6]:见图1。
①提前发生的QRS波,时限通常超过0.12 s,宽大畸形,ST段与T波的方向与QRS主波方向相反。
室性期前收缩的临床分析室性期前收缩是最常见的室性心律失常,可发生于各种年龄的健康人,也可见于各种器质性心脏病患者。
目前认为,只要无器质性心脏病,无论其室性期前收缩的频度及复杂性如何,大多情况下预后良好,通常不需使用抗心律失常药物治疗。
相反,器质性心脏病患者出现室性期前收缩,尤其是冠心病心肌梗死后的室性期前收缩,应引起足够的重视,因为在这些器质性心脏病基础上出现的室性期前收缩有可能发展为室性心动过速、室性扑动及室颤。
判断室性期前收缩起源部位具有重要临床意义,室性期前收缩定位诊断对保护心功能及改善其生活质量有重要意义。
室性期前收缩不仅发生于心脏病患者,也可见于其他系统的疾患和各种年龄的健康人。
诊断不难,欲判断其为功能性或器质性颇不易。
资料与方法选择静息常规12导联心电图诊断为室性期前收缩者157例为分析对象,共分4组。
①第1组:累及左室为主的心脏病。
包括高血压心脏病、冠心病、二尖瓣关闭不全、主动脉瓣疾病等48例;②第2组:累及右室为主的心脏病,包括慢性肺心病、单纯二尖瓣狭窄等共9例;③累及左右两心室的心脏病,包括风湿性联合瓣膜病变、心肌炎、贫血、甲亢性心脏病等124例;④第4组:无器质性心脏病,经常规体检、化验及X线检查未发现心血管异常和影响心脏的其他情况,共33例。
部分患者做了血沉、抗“O”、血脂和眼底检查均属正常。
根据以下几方面进行分析:①室性期前收缩以外基本心电图表现:凡有心律失常(心房扑动、心房颤动、结性心律、房室传导阻滞、束支传导阻滞),心房病变(心房肥大,房内阻滞),QRS综合波异常(低电压、心室肥厚),ST-T改变者,均为异常。
②室性期前收缩的来源的定位:分析期前收缩来源是左室或右室或左右双室。
③测定每分钟室性期前收缩的频率。
④观察室性期前收缩后心动同期的T波改变:凡有倒置、降低或增高者,均为有改变。
结果有器质性心脏病的3组共124例,其中室性期前收缩以外,基本心电图正常者16例(12.9%),异常者108例(87.1%)。
室性期前收缩室性期前收缩是一种最常见的心律失常,指希氏束分叉以下部位过早发生的、提前使心肌除极的心搏。
一、心电图提前出现的QRS波群,其前无P波;QRS波群宽大畸形,时间>0.12秒。
二、治疗1.无器质性心脏病药物宜选用β受体拮抗剂、美西律、普罗帕酮等。
2.有器质性心脏病急性心肌缺血首选早期应用β受体阻滞剂;慢性心脏病变应避免使用I类药物治疗心肌梗死后室性期前收缩。
室性心动过速一、概念、心电图及治疗1.概述:室性心动过速是起源于希氏束分支以下的特殊的传导系统或者心室肌连续3个或3个以上的异位心搏2.心电图:3个或3个以上,QRS波宽大畸形,心室率100〜250次/分;3.治疗:非器质性的心脏病:无症状不用治疗。
器质性心脏病:血流动力学稳定,首选利多卡因、胺碘酮、普罗帕酮;血流动力学不稳定,有休克患者,及时行直流电复律。
二、特殊的室性心动过速尖端扭转型室速:a.病因:先天性和获得性b.类型:多形性室速的一个特殊类型c.心电图:发作时QRS波的振幅与波峰呈周期性改变;频率200〜250次/分;QT间期通常超过0.5秒;U波显著d.治疗:首选给予静注镁盐加速性心室自主节律:a.病因:心脏病患者b.类型:缓慢型室速c.心电图:连续发生3〜10个起源于心室的QRS波;心率常为60〜11。
次/分;心动过速的开始与终止呈渐近性;心室夺获和室性融合波常见d.治疗:通常无需抗心律失常治疗二、心室扑动和心室颤动1.心室扑动:a.病因:冠心病等b.特点:致命性心律失常c.临床表现:意识丧失、抽搐、呼吸停止d.心电图:心室扑动呈正弦图形,波幅大而规则,频率150〜300次/分e.治疗:应立即抢救;最有效的终止室颤的方法是电除颤。
f.电除颤:血流动力学不稳时用;只有室颤用非同步;室颤360 J非同步2.心室颤动:a.病因:冠心病等b.特点:致命性心律失常c.临床表现:意识丧失、抽搐、呼吸停止d.心电图:波形、振幅与频率极不规则的颤动波e.治疗:应立即抢救;最有效的终止室颤的方法是电除颤。
房室交接区性期前收缩的检查项目有哪些?检查项目:心电图、心脏听诊房室交接区性期前收缩应该做哪些检查?目前尚无相关资料。
主要依靠心电图诊断。
1.交接性期前收缩典型心电图特点(1)提前出现的QRS波:其形态与窦性搏动相同。
(2)QRS波前后可有逆行P′波,或无逆行P′波。
若P′波在QRS 波前,则P--R间期<0.12s;若P-在QRS波后,则R-P-间期<0.20s(图1)。
(3)代偿间歇一般为完全性代偿间歇,也可为不完全性代偿间歇。
(4)PⅡ、PⅢ、PaVF倒置,PV5、PV6倒置,PaVR、PaVL、PV1直立。
2.对典型心电图的详细描述(1)交接区性期前收缩经常沿正常途径下传,所以QRS波形态大多是室上性的。
但有时伴有室内差异性传导,QRS波形态、时限不同于室上性者(图2)。
(2)当PⅠ、PaVR导联出现P′波倒置时可排除交接性期前收缩。
(3)代偿间歇:当伴有逆行P′波时,多是不完全性代偿间歇。
当逆行P′波出现时间较迟,例如在舒张中期或更晚的交接性期前收缩。
或交接性期前收缩伴一度逆传阻滞时,则呈完全性代偿间歇。
当交接区异位激动由于交接区处有单向阻滞而未能逆传至心房,此时无逆传P′波,故亦呈完全性代偿间歇。
当交接区的异位激动不仅侵入窦房结,抵消了它的早期的激动,还可以对下一次窦性激动的形成直接起到抑制作用,则可产生超完全性代偿间歇。
3.房室交接区性期前收缩的特殊类型(1)并行心律性房室交接区性期前收缩:心电图特点为:①期前收缩间距(指QRS波)不固定。
②可有房性融合波。
③期前收缩联律间距之间有一最大公约数或整倍数(图3)。
(2)房室交接区性期前收缩伴前向性房室传导阻滞:①房室交接区性期前收缩伴前向性一度房室传导阻滞:P--R间期大于0.12s即可诊断。
交接区性期前收缩多出现在舒张期中。
而干扰性P--R间期延长的逆行P-出现较早,多在收缩晚期或更早些。
此为两者的主要鉴别点(图4)。
期前收缩名词解释
期前收缩(曾称早搏)是指异位起搏点发出的过早冲动引起的心脏搏动,为最常见的心律失常。
可发生在窦性或异位性心律的基础上。
可偶发或频发,可以不规则或规则地在每一个或每数个正常搏动后发生,形成二联律或联律性过早搏动。
按起源部位可分为窦性、房性、房室交接处性和室性四种。
其中以室性早搏最常见,其次是房性,结性较少见。
窦性过早搏动罕见。
常发生于冠心病、风湿性心脏病、高血压性心脏病、心肌病等。
亦可见于正常人,或见于奎尼丁、普鲁卡因酰胺、洋地黄或锑剂中毒,血钾过低,心脏手术或心导管检查时对心脏的机械刺激等。