招聘文员综合能力测试题及答案
- 格式:doc
- 大小:81.50 KB
- 文档页数:12
第1篇一、基础知识测试1. 请简述文员的基本职责。
2. 文员在日常工作中应具备哪些基本素质?3. 如何提高自己的办公软件操作能力?4. 请列举几种常见的办公软件及其功能。
5. 如何高效地整理和归档文件?6. 文件归档时应注意哪些事项?7. 如何在短时间内快速查找所需文件?8. 请简述电子邮件的基本格式。
9. 如何提高自己的写作能力?10. 请列举几种常用的写作工具。
二、沟通能力测试1. 请简述沟通在文员工作中的重要性。
2. 如何与同事、上级和客户进行有效沟通?3. 面对意见分歧时,应如何处理?4. 如何在团队中发挥自己的沟通能力?5. 请举例说明自己在沟通中遇到的困难及解决方法。
6. 如何在紧张的氛围中保持冷静,进行有效沟通?7. 请简述在电话沟通中应注意的要点。
8. 如何在会议中做好记录和传达?9. 请举例说明自己在沟通中取得的成功案例。
10. 如何提高自己的演讲能力?三、执行力测试1. 请简述执行力在文员工作中的重要性。
2. 如何提高自己的执行力?3. 如何在短时间内完成领导交办的任务?4. 面对突发事件,应如何处理?5. 请举例说明自己在执行力方面取得的成果。
6. 如何在团队中发挥自己的执行力?7. 如何合理安排时间,提高工作效率?8. 请简述自己在面对压力时的应对策略。
9. 如何在团队中发挥自己的领导力?10. 如何在完成工作任务的同时,保证工作质量?四、学习能力测试1. 请简述学习在文员工作中的重要性。
2. 如何保持自己的学习热情?3. 如何在短时间内掌握新知识?4. 请举例说明自己在学习方面取得的成果。
5. 如何在团队中发挥自己的学习能力?6. 如何将所学知识应用到实际工作中?7. 请简述自己在面对困难时的学习态度。
8. 如何提高自己的自学能力?9. 如何在短时间内提高自己的综合素质?10. 请举例说明自己在学习过程中遇到的困难及解决方法。
五、抗压能力测试1. 请简述抗压能力在文员工作中的重要性。
2023年卫生招聘考试之卫生招聘(文员)综合检测试卷A卷含答案单选题(共50题)1、甲与乙分别就一项相同的发明创造向国务院专利行政部门申请专利,请问国务院专利行政部门应按照什么原则来处理此类事项?()A.申请在先B.完成在先C.使用在先D.一体对待【答案】 A2、甲先将一套商品房租赁给乙,后又将这套房屋卖给丙,丙办理了过户登记手续,现丙要求乙搬出房屋。
下列说法错误的是()。
A.房屋所有权的转移不影响甲与乙的租赁合同效力B.甲将房屋卖给丙侵犯了承租人乙的优先购买权C.甲与丙的房屋买卖合同是有效的D.丙要求乙搬出房屋是合法的【答案】 D3、下列理解,不符合原文意思的一项是:A.抚仙湖古城具有明显和发达的城市功能,城市已分为“一般居民区”、“富人区”、“贫民区”三大区域B.抚仙湖古城比世界著名的“庞贝古城”还要大,并且具有很高的研究价值C.通过对周围地区地理地质环境的考察和比较,抚仙湖古城是在一次巨大的自然灾害中陷落的D.抚仙湖古城是一个陷落的古滇时期的建筑群落【答案】 A4、甲与乙结婚五个月后,乙怀孕,甲病故。
当时,甲、乙共有财产18000元,甲之父丙提出与乙平分。
乙不同意,遂向法院起诉。
请问:人民法院对这笔财产权如何处理?()A.乙和丙平分,各9000元B.乙得12000元,丙得3000元,为胎儿保留3000元C.乙得6000元,丙得6000元,为胎儿保留6000元D.乙得12000元,丙得6000元【答案】 B5、马某计划用银行贷款方式从某汽车销售公司购买一辆车,9月3日双方签订了购买合同,9月9日办好了银行贷款手续,9月12日提走了新车,9月18日到车辆管理部门进行了登记。
汽车的所有权何时转移给马某?()A.9月3日B.9月9日C.9月12日D.9月18日【答案】 C6、经常居住在中国的美国籍夫妇想收养一个中国籍儿童,对此下列说法正确的是()。
A.因其为外国人,故不能收养中国籍儿童B.可以收养,应当与送养人订立书面协议C.需亲自向所在地的县级民政部门登记D.只需经美国主管机关审查同意即可【答案】 B7、面向未来的教育要培养学生“从做中学”,将儿童从传统的书本背诵中________出来。
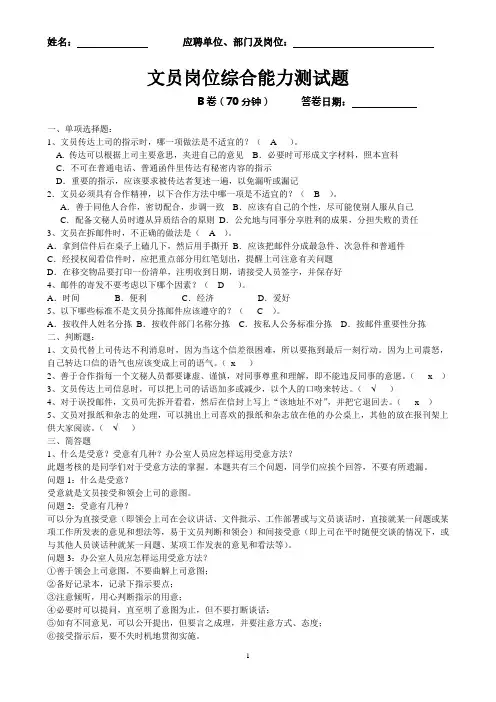
文员岗位综合能力测试题B卷(70分钟)答卷日期:一、单项选择题:1、文员传达上司的指示时,哪一项做法是不适宜的?( A )。
A. 传达可以根据上司主要意思,夹进自己的意见B.必要时可形成文字材料,照本宣科C.不可在普通电话、普通函件里传达有秘密内容的指示D.重要的指示,应该要求被传达者复述一遍,以免漏听或漏记2.文员必须具有合作精神,以下合作方法中哪一项是不适宜的?( B )。
A.善于同他人合作,密切配合,步调一致B.应该有自己的个性,尽可能使别人服从自己C.配备文秘人员时遵从异质结合的原则D.公允地与同事分享胜利的成果,分担失败的责任3、文员在拆邮件时,不正确的做法是( A )。
A.拿到信件后在桌子上磕几下,然后用手撕开B.应该把邮件分成最急件、次急件和普通件C.经授权阅看信件时,应把重点部分用红笔划出,提醒上司注意有关问题D.在移交物品要打印一份清单,注明收到日期,请接受人员签字,并保存好4、邮件的寄发不要考虑以下哪个因素?( D )。
A.时间B.便利C.经济D.爱好5、以下哪些标准不是文员分拣邮件应该遵守的?( C )。
A.按收件人姓名分拣B.按收件部门名称分拣C.按私人公务标准分拣D.按邮件重要性分拣二、判断题:1、文员代替上司传达不利消息时,因为当这个信差很困难,所以要拖到最后一刻行动。
因为上司震怒,自己转达口信的语气也应该变成上司的语气。
(x )2、善于合作指每一个文秘人员都要谦虚、谨慎,对同事尊重和理解,即不能违反同事的意愿。
(x )3、文员传达上司信息时,可以把上司的话语加多或减少,以个人的口吻来转达。
(√)4、对于误投邮件,文员可先拆开看看,然后在信封上写上“该地址不对”,并把它退回去。
(x )5、文员对报纸和杂志的处理,可以挑出上司喜欢的报纸和杂志放在他的办公桌上,其他的放在报刊架上供大家阅读。
(√)三、简答题1、什么是受意?受意有几种?办公室人员应怎样运用受意方法?此题考核的是同学们对于受意方法的掌握。
鑫城商业信息部文员综合能力测试题注意:总分120分,第1—65题每题1分,第66题15分,第67题20分。
第68题10分,第69题10分。
第一部分数量关系测验一、数字推理下面的每一道试题都是按某种规律排列的数列,但其中缺少一项,请你仔细观察数列的排列规律,然后从四个供选择的答案中选择出你认为最合适、最合理的一个,来填补空缺,将答案填入括号内。
1.3/2 5/4 7/6 9/8 11/10 ()A.13/12 B.12/11 C.14/13 D.15/142.11 13 17 19 ( )A.23 B.29 C.21 D.27二、数学运算3.小周、小李、小方的工资比数是3:4:5,小李工资是300,则小周与小方工资分别是多少?( )A.230、280 B.225、375 C.220、370 D.240、2904.某种细菌每30分钟分裂一次,则经过4小时,这种细菌可由一个分裂为多少个?A.128 B.64 C.256 D.512第二部分言语理解与表达一、词语替换5.科学家认为,全球气候出现了变暖的趋势。
( )A.局面B.前景C.趋向D.苗头6.我们大陆人民和台湾同胞血浓于水的亲情,是谁也割断不了的。
( )A.切断B.隔断C.阻碍D.妨碍7.这是马帮走后遗弃在这里的一套餐具。
( )A.遗留B.抛弃C.放弃D.遗失8.中国人民在建设中国特色的社会主义进程中,已经摸索出了许多成功的经验。
( )A.探索B.创造C.摸黑D.发展9.王律师在给企业职工进行法制教育时说,现行婚姻法规定:夫妻双方有相互扶助的义务。
( )A.帮助B.协助C.抚养D.赡养二、选词填空10.狂风暴雨过后,满目残枝败叶,断垣破壁,一片( )景象。
A.惨淡B.凄楚C.荒凉D.黯淡11.拉美大陆资源( ),人民勤劳,发展潜力还是很大的。
A.富有B.丰富C.富饶D.富足12.最近几年以来,市郊农村突破了( )的农业生产结构,为劳动力转向创造了条件。
文员工作招聘考试试题题库一、选择题(每题2分,共20分)1. 文员在日常工作中,通常需要使用哪种办公软件?A. PhotoshopB. ExcelC. PowerPointD. Word2. 以下哪项不是文员的主要职责?A. 接听电话B. 管理文件C. 编写代码D. 安排会议3. 文员在处理邮件时,应优先处理以下哪类邮件?A. 广告邮件B. 紧急邮件C. 个人邮件D. 定期报告4. 以下哪种方式不是有效的文件存档方法?A. 电子存档B. 纸质存档C. 口头记录D. 云存储5. 文员在准备会议时,以下哪项不是必要的?A. 会议室预订B. 会议议程C. 会议记录D. 会议食物6. 在进行电话沟通时,文员应首先确认的是什么?A. 对方的姓名B. 对方的电话号码C. 对方的公司D. 对方的职位7. 文员在处理客户投诉时,以下哪项做法是不恰当的?A. 记录投诉内容B. 立即解决问题C. 转达给相关部门D. 忽视客户感受8. 以下哪种情况,文员不需要使用电子邮件进行沟通?A. 发送工作报告B. 回复客户咨询C. 通知紧急事件D. 发送会议邀请9. 文员在制作报告时,以下哪项不是必要的?A. 报告标题B. 报告日期C. 报告摘要D. 报告的详细代码10. 在办公室环境中,文员应该如何处理同事间的冲突?A. 避免介入B. 尝试调解C. 报告给上级D. 加剧冲突二、填空题(每题2分,共20分)11. 文员在接听电话时,应首先自我介绍,然后询问对方的______。
12. 电子邮件的格式通常包括主题、正文和______。
13. 文员在安排会议时,需要考虑会议室的______、设备和参与者。
14. 有效的时间管理可以帮助文员提高工作效率,减少______。
15. 在办公室环境中,文员需要遵守公司的______和行为准则。
16. 文档的保密性是指确保文档不被______的人查看。
17. 电子文档的备份可以通过______、硬盘或光盘等方式进行。
文员笔试试题及答案一、选择题(每题2分,共40分)1. 下列哪个不属于文员工作的职责?A. 文件起草和整理B. 会议记录和安排C. 客户接待和电话回访D. 财务报表的编制和统计分析答案:D2. 下列哪个是最常用的办公软件?A. PhotoshopB. ExcelC. AutoCADD. Adobe Premiere答案:B3. 行文中,一般使用哪种格式?A. 单倍行距B. 1.5倍行距C. 双倍行距D. 两端对齐答案:A4. 以下哪个是正确的文件排序方式?A. 按创建时间排序B. 按文件名排序C. 按修改时间排序D. 按文件类型排序答案:B5. 公文中的主送、抄送和密送分别表示什么意思?A. 主送表示拟稿部门,抄送表示主管领导,密送表示保密机关B. 主送表示中央政府,抄送表示省级政府,密送表示地方政府C. 主送表示公文的正式接收者,抄送表示附警示性质的接收者,密送表示秘密性质的接收者D. 主送表示纸质传输,抄送表示电子传输,密送表示保密传输答案:C(题目6-10的答案为:详细描述)6. 请详细描述办公室档案管理的流程和重要性。
7. 请详细描述你对文件保密工作的理解及具体做法。
8. 请详细描述日常文书起草时需要注意的事项和规范。
9. 请详细描述一份会议记录的必备内容和撰写技巧。
10. 请详细描述常见的办公设备故障排除方法及预防措施。
二、案例分析题(每题10分,共50分)案例一:请按照公司的要求,撰写一份招聘启事,并设计合适的排版格式。
案例二:根据公司要求,整理公司内部文件归档,包括分类、编号和文件夹命名。
案例三:根据会议纪要,整理会议记录,并编写一份会议纪要报告。
案例四:根据提供的办公设备故障情况,分析可能的故障原因和解决方案。
案例五:根据提供的财务报表数据,分析公司的盈利状况,并撰写一份简要的分析报告。
三、综合题(20分)根据你的文员工作实践经验,回答以下问题:1. 你在办公室协调工作中遇到过的最大挑战是什么?你是如何解决的?2. 如何有效管理你的工作时间和优先级?3. 在处理文件时如何确保准确性和及时性?4. 如何处理与同事之间的合作冲突?5. 如果你成为一名文员,你认为自己有哪些优势和不足之处?答案请参见文末附件。
文员笔试题及答案一、选择题1.下列哪项不属于文员的主要工作职责?A.文件收发管理B.数据统计与分析C.办公用品采购D.员工培训与考核答案:D2.文员在处理文件收发时需要注意的是:A.及时妥善处理、记录并传达文件内容B.随意修改文件内容以方便处理C.将文件保留在个人电脑上进行管理D.不与其他部门或人员进行沟通交流答案:A3.以下哪项不属于文员处理数据统计与分析时的职责?A.准确录入和整理相关数据B.分析数据并为领导提供决策参考C.保持数据的机密性,不向他人透露D.根据个人喜好对数据进行篡改答案:D4.在办公用品采购过程中,文员需要注意的是:A.最大限度地节约采购成本B.只关注自己需要的办公用品C.不向领导报告采购情况D.选择质量较差的廉价办公用品答案:A5.文员在日常办公中需要具备的基本能力包括:A.良好的组织与协调能力B.缺乏沟通与团队合作能力C.不重视工作细节和效率D.忽视个人发展和学习机会答案:A二、简答题1.请简要说明文员在文件收发管理中应注意的事项。
答:文员在文件收发管理中应注意以下事项:- 及时处理和记录收到的文件内容,并及时传达给相关人员。
- 对于需要回复或处理的文件,要及时跟进并完成任务。
- 保证文件的机密性和完整性,不得泄露文件内容。
- 妥善保存文件的电子或纸质副本,以备后续查询和参考。
2.文员在进行数据统计与分析时,应注意哪些方面?答:文员在进行数据统计与分析时应注意以下方面:- 准确录入和整理相关数据,确保数据的完整性和准确性。
- 根据领导的要求或需要,对数据进行分析,提供可行的决策参考。
- 保持数据的机密性,不向未经授权的人员透露敏感信息。
- 及时更新和备份数据,做好数据的存储和管理工作。
3.文员在办公用品采购过程中应注意什么?答:文员在办公用品采购过程中应注意以下事项:- 根据实际需求,合理制定采购计划,避免浪费和库存积压。
- 选择正规的供应商,确保采购的办公用品的质量和售后服务。
文职面试笔试试题及答案一、选择题(每题2分,共20分)1. 文职人员在办公环境中应保持哪种态度?A. 随意B. 严谨C. 冷漠D. 热情答案:B2. 以下哪项不是文职人员的基本职责?A. 文件管理B. 客户服务C. 产品设计D. 日程安排答案:C3. 文职人员在接到客户投诉时,应如何处理?A. 立即反驳B. 记录并转告相关部门C. 置之不理D. 直接挂断电话答案:B4. 下列哪项不属于文职人员应具备的素质?A. 良好的沟通能力B. 良好的组织能力C. 良好的编程能力D. 良好的团队合作精神答案:C5. 文职人员在处理文件时,应遵循的原则是?A. 随意处理B. 保密原则C. 公开原则D. 个人偏好答案:B6. 文职人员在接到紧急任务时,应如何安排工作?A. 先处理个人事务B. 优先处理紧急任务C. 等待上级指示D. 推迟处理答案:B7. 文职人员在办公环境中应如何着装?A. 随意穿着B. 正式着装C. 休闲装D. 运动装答案:B8. 文职人员在接到会议通知时,应如何处理?A. 忽略B. 记录并通知相关人员C. 立即组织会议D. 转告给其他人答案:B9. 文职人员在处理电子邮件时,应注意什么?A. 随意回复B. 及时回复C. 忽略不重要的邮件D. 转发给无关人员答案:B10. 文职人员在办公环境中应如何与同事沟通?A. 保持沉默B. 积极沟通C. 只与特定人员沟通D. 避免沟通答案:B二、填空题(每题2分,共20分)1. 文职人员应具备良好的_______能力。
答案:沟通2. 文职人员在处理文件时,应严格遵守_______原则。
答案:保密3. 文职人员在接到客户投诉时,应_______并转告相关部门。
答案:记录4. 文职人员应具备_______的团队合作精神。
答案:良好的5. 文职人员在办公环境中应保持_______的态度。
答案:严谨6. 文职人员在接到紧急任务时,应_______处理紧急任务。
答案:优先7. 文职人员在办公环境中应_______着装。
员工招聘测试卷(一)一、职业能力测试(每道题只有一个正确答案,请在括号内作答)1、给你一个数列,但其中缺少一项,请仔细观察其排列规律,选择最合理的一项来填补缺项。
1)3、2、8、12、28、( D )A、15B、32C、27D、522)12、20、32、52、(D)、136A、65B、75C、80D、843)8、24、60、120、( A )A、180B、200C、210D、2204)1/9、1/3、5/9、7/9、(A)A、1B、10/9C、8/9D、11/95) 3、6、6、9、9、12、12、(B )A、14B、15C、16D、176)2、9、28、65、()A、96B、120C、125D、1267)0、7、26、63、()A、281B、125C、217D、1248)9、36、144、576、()A、1152B、1728C、2304D、28809)12、20、30、42、()A、54B、58C、52D、5610)6、36、()、1296A、96B、169C、196D、2162、请用你认为最快的方法解答下题:1)19998+1998+198+18+8=(B )A、22212B、22220C、22210D、221102)119×121=(B )A、14600B、14399C、16709D、186793)在一条长1000米的直线道路上立桩,桩距为2米,忽略桩的直径,共需要立(C )根。
A、500B、499C、501D、5024)已知3月1日是星期三,那么5月1日是星期几?(A )A、星期一B、星期三C、星期五D、星期天5)一堆木头立成一个方阵,最外层木头数目是60根,如果木头直径一样,那么这堆木头一共多少根()A、256B、250C、225D、1963、从中选出最符合的答案:1).橙足鼯鼠体形似松鼠,但比松鼠大,身长约45厘米,后肢较长,尾粗长,尾毛蓬松色浅淡,爪钩锐利,眼上而圆,耳廓无束毛,听觉灵敏,全身披灰褐色长毛,腹毛呈灰白色,四足背部毛呈橘红色,因而有“橙足鼯鼠”之称。
文员面试问题和答案
1、你为什么会来我们公司面试?
为了表明应聘原因和工作意愿,我们最好能回答与该公司产业有关的,比如:我在上一家公司任职了三年,老板因为个人原因,没办法继续经营,我觉得此公司招聘的职位很适合我,我对这个行业也非常感兴趣,希望在帮助公司经营的同时也能够提升自己的工作能力。
2、你觉得办公室文员需要具备哪些基本素质?
我觉得能够吃苦耐劳、勤奋工作、细心负责、有上进心等等。
3、办公室文员的具体工作有哪些?
办公室文员的具体工作主要包括接待客人、文件拟写和处理、会议组织、信息工作、协调工作、办公室日常事物。
4、如何在工作中处理上下级关系?
对上级:在工作中维护领导的威信与形象、尊敬领导、积极配合领导工作等;在工作中遇到问题善于与领导进行沟通,待人真诚、不在公司说闲话、拿不定主意时积极与领导进行商量等等。
在面试中面试官问的问题千奇百怪,不过核心都是没多大差别的,只要你做好充分的准备,总有一个机会在等着你;在了解以上几个问题之后,相信大家都应该明白去面试时面试官会提哪些问题了吧!我们只要有足够的信心和做好准备就可以了。
综合能力测试题注意:总分100分,第1—65题每题1分,第66题15分,第67题20分。
答案请填入答题卡,在试卷上作答无效。
第一部分数量关系测验一、数字推理下面的每一道试题都是按某种规律排列的数列,但其中缺少一项,请你仔细观察数列的排列规律,然后从四个供选择的答案中选择出你认为最合适、最合理的一个,来填补空缺,将答案填入括号内。
1.3/2 5/4 7/6 9/8 11/10 ()A.13/12 B.12/11 C.14/13 D.15/142.11 13 17 19 ( )A.23 B.29 C.21 D.27二、数学运算3.小周、小李、小方的工资比数是3:4:5,小李工资是300,则小周与小方工资分别是多少?( )A.230、280 B.225、375 C.220、370 D.240、2904.某种细菌每30分钟分裂一次,则经过4小时,这种细菌可由一个分裂为多少个?A.128 B.64 C.256 D.512第二部分言语理解与表达一、词语替换5.科学家认为,全球气候出现了变暖的趋势。
( )A.局面B.前景C.趋向D.苗头6.我们大陆人民和台湾同胞血浓于水的亲情,是谁也割断不了的。
( )A.切断B.隔断C.阻碍D.妨碍7.这是马帮走后遗弃在这里的一套餐具。
( )A.遗留B.抛弃C.放弃D.遗失8.中国人民在建设中国特色的社会主义进程中,已经摸索出了许多成功的经验。
( )A.探索B.创造C.摸黑D.发展9.王律师在给企业职工进行法制教育时说,现行婚姻法规定:夫妻双方有相互扶助的义务。
( )A.帮助B.协助C.抚养D.赡养二、选词填空10.狂风暴雨过后,满目残枝败叶,断垣破壁,一片( )景象。
A.惨淡B.凄楚C.荒凉D.黯淡11.拉美大陆资源( ),人民勤劳,发展潜力还是很大的。
A.富有B.丰富C.富饶D.富足12.最近几年以来,市郊农村突破了( )的农业生产结构,为劳动力转向创造了条件。
A.单调B.惟一C.单一D.单独13.据有关部门在全国一些地区调查发现,70%左右的农民至今未( )农药的基本知识和使用技术。
综合能力测试题满分100分姓名:应聘岗位:得分:首先非常感谢您来我公司面试,请用45分钟时间做好以下题目,预祝您面试顺利心理测试请不要仔细考虑,从直觉出发选择答案1.一进电车,对面的异性便开始盯你,为什么请选择你所想到的答案A 因为你的衣服有些乱了B 对你有意思,想向你搭讪C 大概和你曾经在某处见过面2.有两个人相约在车站见面,结果有一人迟到了;其中一人开口对另一位说:“等了很久了吧”面对着句话,另一位的反应是什么请选择你认为最适当的一个答案;A “你总是迟到”B “大概有其他急事吧”C “才等了一会”单选题每小题5分,共80分1.20 12 32 12 44 12A 56B 48C 362.3/2 5/4 7/6 9/8 11/10A 13/12B 12/11C 14/13D 15/143.在一个墓碑上刻着这样的一行字:他的年龄不足一百岁,是4 的倍数,比 5 的倍数少2 ,比 15 的倍数少2,比 18 的倍数少 2 ;问该死者的年龄是A 48B 63C 98D 884.科学家认为,全球气候出现了变暖的趋势A 局面B 前景C 趋向D 苗头5.狂风暴雨过后,满目残枝败叶,断垣破壁,一片景象A 惨淡B 凄楚C 荒凉D 黯淡6.下列句子中,加点的成语使用正确的一项是A 有些人对民间剪纸瞧不起,认为这只是下里巴人才做的玩意,没有艺术价值,其实这是一种错误的观念;B 望着墙上挂着的这幅水墨画,大家对作者赞不绝口:“他画虾画得如此出神入化,真是功夫不负有心人啊;”C 在美国一再对伊拉克发出战争威胁之后,几个邻近伊拉克的阿拉伯国家一时风声鹤唳,表现出强烈的反战情绪;D 在倡导素质教育的社会背景下,沿用了多年的中学教科书也纷纷改头换面,以全新的面貌出现在广大中学生的手中;7.“你工作多久挣的钱,才能够买一个麦当劳‘巨无霸’”要是猛然被这样提问,多数人可能会打个愣,因为不少人通常更习惯另一种算法,即我一个月的工资够买几个“巨无霸”这两个问题看上去是一回事儿,但在统计学意义上却有着明显的差别;前者是以商品来考察劳动力的价值,后者则是A 用劳动力来考察商品的价值B 用商品的价值来考察C 用收入来衡量购买力的水平D 用购买力衡量收入水平8.请选出关联词语的使用正确的一项:建设北京现代文化新形象,①要留住四合院恭王府,②要设计水泥墙,③要在西式大餐里取些合胃的精华;A ①既②又③也B ①既②也③还C ①既②也③又 D①既②又③还9.王先生的签名档最近改成了“庆祝弄璋之喜”,王先生近来的喜事是:A 新婚 B 搬家 C 妻子生了个男孩 D 考试通过10.公认为全世界规模最大的网络搜索引擎是A 百度B 谷歌C 搜狗D 雅虎11.下列哪个成语典故与项羽有关A 隔岸观火B 暗度陈仓C 背水一战D 破釜沉舟12.<<西游记>>中的火焰山是今天的A 塔里木盆地B 柴达木盆地 C吐鲁番盆地 D 准噶尔盆地13.微型计算机的运算器、控制器及内存存储器的总称是A CPUB ECUC 主机 D14.空气污染指数的英文缩写是A APIB CPIC VPID CIP15.①庞涓被围在谷内 ②庞涓带兵攻打赵国 ③魏王命庞涓引兵救驾 ④庞涓被杀 ⑤魏国被重兵围困正确答案:A ①③②⑤④B ③②⑤①④C ⑤③②①④D ②⑤③①④16.A B C D逻辑推理题每题10分,共20分17. 一个公安人员审查一件盗窃案,已知下列事实:1甲或乙盗窃了录像机;2若甲盗窃了录像机,则作案时间不能发生在午夜前;3若乙的证词正确,则午夜时屋里灯光未灭;4若乙的证词不正确,则作案的时间发生在午夜前;5午夜时屋里的灯光灭了;试问:盗窃录像机的是甲还是乙 并写出推理过程;10分18.猪八戒取经归来,取道高老庄,想找高小姐重续旧缘;不想高家庄已经改为东西两栋高楼,并有一个大门,门口坐着两个老人,八戒连忙抢步上前,正还有一个牌子,上写“两人一个只说谎话,一个只讲真言,几十年来没有变化;并且两个人分别只会回答路人一个问题切记切记”试问八戒如何发问才能问出高小姐住在哪个楼中假设两人都知道高小姐住在哪个楼中,并且都知道对方习惯请写清创作问题的构思过程,并写出问了问题后如何推出高小姐家住哪个楼;10分综合能力测试题参考答案心理测试答案分析1题答案分析选择A:你是一个清楚自我优缺点、外表谦虚的人;与人交往,你不会放弃自己的傲慢,在社交上极富弹性;由于能屈能伸,与任何人皆能和谐相处;同时,外表也给人信赖感,甚受男女性欢迎;选择B:你属于内向性格;与其大家一起喧闹,不如一人独处;这样的个性容易造成行孤影单,难以被人理解;不过,你却是越深入交往越觉得有味道的人;选择C:你是一位社交手腕一流的高手;即使是不顺眼的人,也可以和他处得很好;因为,你绝不会做出惹人嫌弃的行为;这样的你,在人际关系的应对上可说相当成熟;2题答案分析选择A:不论是男是女,在对方眼中你是一个心眼很坏的人;对于错误的地方,向来不假颜色,且凡事喜欢批评论断,经常把不满、不平挂在嘴上;所谓"替别人着想"的体贴,几乎很少出现在你身上;选择B:所谓的合理主义者;有时,稍嫌追根究抵,凡事讲理求实;你待人的态度往往取决于别人;配合对方决定自我态度的人,上被叫作"无罚型";选择C:刻苦耐劳又体贴,即使是细微处都留意到对方的感受;正因为如此,你大多压抑个人的情绪,而以服务他人为依归;高度社会性的你,有时难免过度将心思投注在别人身上而感到疲累不堪;建议你,适度排解情绪,放松自己的心情,这对"内罚性"的你,将有正面的抒功能;单选题每小题3分,共30分逻辑推理题每题10分,共20分17.答案:是乙盗窃了录像机过程:1,假设甲盗窃了录像机,则作案时间不发生在午夜前2,接下来分情况:2.1,乙的证词不正确,则作案时间发生在午夜前,与1的结论矛盾2.2,乙的证词正确,则午夜时屋里灯光未灭3,午夜时屋里灯光灭了,与2.2的结论矛盾所以,假设1是错误的;推得:是乙盗窃了录像机18.答案:先向这两位老人中的任意一位老人发问“大爷,你好请问你知道高小姐住哪栋高楼吗”因为2个老人都知道实情,所以说不知道的话为说假话老人,说知道的为说真话老人然后随意指着这两栋楼中的一栋楼向另一位老人发问“请问高小姐是不是住这栋楼”如果A老人说真话那么B老人肯定说相反答案;如果A老人说假话那B老人就会说真话。
文员考试试题附答案一、选择题1.以下哪项不是文员日常工作中需要掌握的技能?A.电脑操作B.文案撰写C.会计知识D.文件整理答案:C.会计知识2.在上班期间如何处理突发文件?A.等待领导指示B.自己处理C.找同事商量D.把文件丢给实习生处理答案:B.自己处理3.文员应该具备的基本素养是以下哪项?A.认真负责B.懒惰散漫C.马马虎虎D.尽职尽责答案:A.认真负责二、问答题4.请简要说明文员在工作中需要注意的文件保密原则。
答:文员在工作中需要严格遵守文件保密原则,不得私自查阅、泄露公司机密文件。
在处理机密文件时要注意加密传输,合适的时候销毁已经处理完毕的文件。
5.请列举文员日常工作中常见的文件管理流程。
答:文员日常工作中常见的文件管理流程包括收集文件、分类整理、归档存储、传递交接等环节。
需要保证文件的清晰、有序、易查。
6.文员岗位需要哪些软件技能?答:文员岗位需要掌握办公软件如Word、Excel、PowerPoint等,以及电子邮件、文件管理软件等应用。
熟练操作这些软件可以提高工作效率。
三、案例分析7.请结合实际工作场景,描述一次您处理突发文件的经验。
答:一次工作中,单位突然要求调查某项信息,并要求当日完成相关报告。
我立即对该项工作进行了详细的了解,并组织团队分工合作,最终顺利完成了工作,并在规定时间内提交了相关报告。
8.请详细解释如何保证文员工作效率和质量的平衡?答:为保证文员工作效率和质量的平衡,文员在规定时间内完成任务的基础上,还要注重工作质量。
在快速处理文件的同时,需要确保文件的准确性和完整性,及时发现问题并及时修正,确保工作的高效率和高质量。
第1篇一、面试题目1. 自我介绍请简要介绍您的个人基本信息、教育背景、工作经历以及为什么选择成为法院文员。
2. 应聘动机您为什么想加入法院工作?请谈谈您的职业规划和目标。
3. 专业知识与技能(1)请简述您对法院文员工作职责的理解。
(2)请列举您所掌握的办公软件,并简要说明您对这些软件的熟练程度。
(3)请谈谈您对公文写作的理解,以及如何确保公文格式的规范性。
(4)请谈谈您对档案管理工作的认识,以及如何确保档案的完整性和安全性。
4. 情境模拟题(1)假设您在整理文件时,发现一份重要文件遗失,您将如何处理?(2)假设您在接待当事人时,遇到情绪激动的当事人,您将如何应对?(3)假设您在整理档案时,发现一份档案存在错误,您将如何处理?5. 团队合作与沟通能力(1)请谈谈您在团队合作中的角色和作用。
(2)请谈谈您如何处理团队内部冲突。
(3)请谈谈您如何与上级、同事、当事人等不同群体进行有效沟通。
6. 应对压力与挫折(1)请谈谈您在面临工作压力时,如何调整自己的心态。
(2)请谈谈您在遇到挫折时,如何保持积极向上的心态。
(3)请谈谈您在处理紧急工作时,如何保持冷静应对。
7. 价值观与职业道德(1)请谈谈您对职业道德的理解。
(2)请谈谈您在工作中如何践行职业道德。
(3)请谈谈您如何处理个人利益与职业操守之间的关系。
8. 创新能力与应变能力(1)请谈谈您在工作中如何发挥创新能力。
(2)请谈谈您如何应对突发事件。
(3)请谈谈您如何根据工作需要调整工作方法。
9. 案例分析题阅读以下案例,并回答相关问题。
案例:某法院在审理一起案件时,发现被告方提供的证据存在伪造嫌疑。
请分析以下问题:(1)作为法院文员,您将如何协助法官调查此事?(2)在调查过程中,您可能遇到哪些困难?如何解决?(3)调查结果出来后,您将如何处理相关材料?10. 综合能力题请根据以下情境,回答相关问题。
情境:某法院组织一场大型法治宣传活动,您作为法院文员,负责筹备和组织工作。
文员岗位综合能力测试题B卷(70分钟) 答卷日期:一、单项选择题:1、文员传达上司的指示时,哪一项做法是不适宜的?( A )。
A. 传达可以根据上司主要意思,夹进自己的意见B.必要时可形成文字材料,照本宣科C.不可在普通电话、普通函件里传达有秘密内容的指示D.重要的指示,应该要求被传达者复述一遍,以免漏听或漏记2.文员必须具有合作精神,以下合作方法中哪一项是不适宜的?( B )。
A.善于同他人合作,密切配合,步调一致B.应该有自己的个性,尽可能使别人服从自己C.配备文秘人员时遵从异质结合的原则D.公允地与同事分享胜利的成果,分担失败的责任3、文员在拆邮件时,不正确的做法是( A )。
A.拿到信件后在桌子上磕几下,然后用手撕开B.应该把邮件分成最急件、次急件和普通件C.经授权阅看信件时,应把重点部分用红笔划出,提醒上司注意有关问题D.在移交物品要打印一份清单,注明收到日期,请接受人员签字,并保存好4、邮件的寄发不要考虑以下哪个因素?( D ).A.时间B.便利C.经济D.爱好5、以下哪些标准不是文员分拣邮件应该遵守的?( C )。
A.按收件人姓名分拣B.按收件部门名称分拣C.按私人公务标准分拣D.按邮件重要性分拣二、判断题:1、文员代替上司传达不利消息时,因为当这个信差很困难,所以要拖到最后一刻行动.因为上司震怒,自己转达口信的语气也应该变成上司的语气。
(x )2、善于合作指每一个文秘人员都要谦虚、谨慎,对同事尊重和理解,即不能违反同事的意愿。
(x )3、文员传达上司信息时,可以把上司的话语加多或减少,以个人的口吻来转达。
(√)4、对于误投邮件,文员可先拆开看看,然后在信封上写上“该地址不对”,并把它退回去。
(x )5、文员对报纸和杂志的处理,可以挑出上司喜欢的报纸和杂志放在他的办公桌上,其他的放在报刊架上供大家阅读.(√)三、简答题1、什么是受意?受意有几种?办公室人员应怎样运用受意方法?此题考核的是同学们对于受意方法的掌握。
文职人员考试题库及答案一、单项选择题1. 文职人员是指在军队编制内从事()的人员。
A. 军事工作B. 非军事工作C. 行政管理工作D. 专业技术工作答案:D2. 文职人员的身份属性是()。
A. 国家公务员B. 军队编制人员C. 军事人员D. 非现役人员答案:B3. 文职人员招聘考试的组织单位是()。
A. 各用人单位B. 军队人才网C. 中央军委政治工作部D. 各军区政治部答案:C4. 文职人员招聘考试的报名方式是()。
A. 现场报名B. 网络报名C. 邮寄报名D. 电话报名答案:B5. 文职人员招聘考试的笔试科目包括()。
A. 公共科目和专业科目B. 公共科目和军事科目C. 专业科目和军事科目D. 公共科目和行政科目答案:A二、多项选择题6. 文职人员招聘考试的基本原则包括()。
A. 公开、平等、竞争、择优B. 德才兼备、以德为先C. 人岗相适、人事相宜D. 依法依规、严格标准答案:ABCD7. 文职人员招聘考试的报名条件包括()。
A. 具有中华人民共和国国籍B. 年满18周岁C. 符合岗位要求的学历、学位、专业等条件D. 符合军队招录聘用文职人员的政治条件答案:ABCD8. 文职人员招聘考试的面试内容主要包括()。
A. 求职动机、适岗能力B. 专业特长、学术成果C. 举止仪表、语言表达D. 心理素质、应变能力答案:ABCD9. 文职人员招聘考试的体检标准参照()。
A. 《公务员录用体检通用标准(试行)》B. 《公务员录用体检操作手册(试行)》C. 《军队聘用文职人员体格检查办法》D. 《军队聘用文职人员体格检查标准》答案:CD10. 文职人员招聘考试的政审内容包括()。
A. 政治面貌、宗教信仰B. 遵纪守法、廉洁自律C. 家庭背景、社会关系D. 思想品德、职业道德答案:ABCD三、判断题11. 文职人员可以担任军队领导职务。
()答案:错误12. 文职人员的工资待遇参照国家公务员标准执行。
()答案:正确13. 文职人员可以申请转任现役军人。
文职人员考试题库及答案一、单项选择题(每题1分,共10分)1. 文职人员在处理文件时,应遵循的原则是:A. 保密性B. 及时性C. 准确性D. 以上都是答案:D2. 以下哪项不属于文职人员的基本职责?A. 文件管理B. 会议安排C. 市场调研D. 日常接待答案:C3. 文职人员在接到电话时,应首先:A. 询问对方姓名B. 说明自己的身份C. 记录对方需求D. 挂断电话答案:B4. 文职人员在撰写报告时,应注意:A. 格式规范B. 内容完整C. 语言简练D. 以上都是答案:D5. 以下哪项不是文职人员需要具备的基本技能?A. 计算机操作B. 沟通协调C. 法律咨询D. 办公软件使用答案:C6. 文职人员在整理档案时,应按照:A. 时间顺序B. 重要性C. 文件类型D. 以上都可以答案:D7. 以下哪种情况不适合使用电子邮件进行沟通?A. 紧急事项B. 正式文件C. 通知公告D. 非正式交流答案:A8. 文职人员在接待来访者时,应:A. 热情接待B. 详细记录C. 快速处理D. 以上都是答案:D9. 以下哪项不是文职人员在会议中需要做的工作?A. 准备会议资料B. 记录会议内容C. 参与讨论D. 会后整理会议纪要答案:C10. 文职人员在处理客户投诉时,应:A. 及时响应B. 详细记录C. 快速处理D. 以上都是答案:D二、多项选择题(每题2分,共10分)1. 文职人员在处理文件时,需要关注以下哪些方面?A. 文件的安全性B. 文件的保密性C. 文件的整洁性D. 文件的时效性答案:ABD2. 文职人员需要具备以下哪些基本技能?A. 良好的沟通能力B. 熟练的计算机操作C. 专业的法律知识D. 有效的时间管理答案:ABD3. 文职人员在撰写报告时,应注意以下哪些要点?A. 报告的格式要规范B. 报告的内容要完整C. 报告的语言要简练D. 报告的篇幅要长答案:ABC4. 以下哪些行为是文职人员在接待来访者时需要避免的?A. 态度冷漠B. 言辞不敬C. 处理迅速D. 记录详细答案:AB5. 文职人员在会议中需要做哪些工作?A. 准备会议资料B. 记录会议内容C. 参与讨论D. 会后整理会议纪要答案:ABD三、判断题(每题1分,共10分)1. 文职人员在处理文件时,可以随意透露文件内容。
综合能力测试题注意:总分100分,第1—65题每题1分,第66题15分,第67题20分。
答案请填入答题卡,在试卷上作答无效。
第一部分数量关系测验一、数字推理下面的每一道试题都是按某种规律排列的数列,但其中缺少一项,请你仔细观察数列的排列规律,然后从四个供选择的答案中选择出你认为最合适、最合理的一个,来填补空缺,将答案填入括号内。
1.3/2 5/4 7/6 9/8 11/10 ()A.13/12 B.12/11 C.14/13 D.15/142.11 13 17 19 ( )A.23 B.29 C.21 D.27二、数学运算3.小周、小李、小方的工资比数是3:4:5,小李工资是300,则小周与小方工资分别是多少?( )A.230、280 B.225、375 C.220、370 D.240、2904.某种细菌每30分钟分裂一次,则经过4小时,这种细菌可由一个分裂为多少个?A.128 B.64 C.256 D.512第二部分言语理解与表达一、词语替换5.科学家认为,全球气候出现了变暖的趋势。
( )A.局面B.前景C.趋向D.苗头6.我们大陆人民和台湾同胞血浓于水的亲情,是谁也割断不了的。
( )A.切断B.隔断C.阻碍D.妨碍7.这是马帮走后遗弃在这里的一套餐具。
( )A.遗留B.抛弃C.放弃D.遗失8.中国人民在建设中国特色的社会主义进程中,已经摸索出了许多成功的经验。
( )A.探索B.创造C.摸黑D.发展9.王律师在给企业职工进行法制教育时说,现行婚姻法规定:夫妻双方有相互扶助的义务。
( )A.帮助B.协助C.抚养D.赡养二、选词填空10.狂风暴雨过后,满目残枝败叶,断垣破壁,一片( )景象。
A.惨淡B.凄楚C.荒凉D.黯淡11.拉美大陆资源( ),人民勤劳,发展潜力还是很大的。
A.富有B.丰富C.富饶D.富足12.最近几年以来,市郊农村突破了( )的农业生产结构,为劳动力转向创造了条件。
A.单调B.惟一C.单一D.单独13.据有关部门在全国一些地区调查发现,70%左右的农民至今未( )农药的基本知识和使用技术。
A.了解B.知晓C.掌握D.运用14.南疆铁路全线( ),给西部地区的基础设施建设又增添了一抹新绿。
A.铺通B.凿通C.开放D.开通三、成语的辨析与使用15.下列句子中,加点的成语使用正确的一项是( )。
A.有些人对民间剪纸瞧不起,认为这只是下里巴人....才做的玩意,没有艺术价值,其实这是一种错误的观念B.望着墙上挂着的这幅水墨画,大家对作者赞不绝口:“他画虾画得如此出神..入化..,真是功夫不负有心人啊。
”C.在美国一再对伊拉克发出战争威胁之后,几个邻近伊拉克的阿拉伯国家一时风声鹤唳....,表现出强烈的反战情绪D.在倡导素质教育的社会背景下,沿用了多年的中学教科书也纷纷改头换面....,以全新的面貌出现在广大中学生的手中16.下列各句中,加点的成语使用恰当的一句是( )。
A.借鉴我国古代文化和西方文化一定要有选择,不能兼收并蓄....,囫囵吞枣B.近几年,黄河的部分河段多次出现断流现象,面对这江河日下....的情况,人们开始冷静地思考环保问题C.鲁迅先生不仅是“五四”新文化运动的伟大旗手,而且也是现代版画艺术的始作俑者....D.你别看他衣冠楚楚,一本正经....,其实一肚子坏水,贪污受贿,鱼肉百姓,什么坏事他都敢做17.下列各句中,加点的成语使用不恰当的一句是( )。
A.和煦的春风带来生机盎然的季节,学校社团的招新活动再次成为一道亮丽的风景线,男女学生纷至沓来....,踊跃报名B.机场附近山顶的大量无线发射台严重影响飞行安全,目前虽有一些已搬下山,但这对实现机场净空不过是九牛一毛....C.东方大学城在短短四年内就以2.1亿元自有资金获取了13.7亿元巨额利润,这种惊人的财富增长速度确实匪夷所思....D.很多教师和学生都有这样的经验和体会,在考试前一定要保持轻松的心态,采用疲劳战术和题海战术只能事倍功半....18.下列各句中,加点的成语使用恰当的一句是( )。
A.令人忧虑的是,有的出版社出了不好的作品还不置可否....,听不进群众的批评B.有句歇后语:猪八戒照镜子——里外不是人。
细想起来,这也有点子虚乌有....。
猪八戒长得丑陋,但敢照镜子,有什么可指责的呢?C.脱离实际,凭主观印象制订实施方案,这种闭门造车....的做法能不脱离实际吗?D.天山美丽的景色和丰富的物产真称得上珠联璧合....,令人流连忘返19.下列句子中,加点的成语使用正确的一句是( )。
A.人生就是一条川流不息....的奔涌之河,生命则是一曲永无止尽的奔流之歌B.从欧美归来的几个大哥哥大姐姐,给小同学们介绍了许多异国风情,孩子们对这些海外奇谈....,表现出了浓厚的兴趣C.国际社会对美国恃强凌弱....的价值观与单边主义政策表现出不满D.“厄尔尼诺”现象在世界各地造成的危害不一而足....,令人防不胜防四、语句表达20.选出有歧义的句子( )A.缅甸仰光大金塔顶上为金刚华盖,镶嵌着四千多颗金钢钻、红宝石与翡翠,重量约1.25吨B.没有辛勤的劳动,不会取得辉煌的成就C.我深深的被他的真诚打动了心D.即使他不能来,他也会通知你的,21.从给出的几句话中找出没有语病的一句:( )A.开展向雷锋学习活动以来,我们学校的同学做了很多好人好事B.只有社会主义,才能救中国C.我们是开展文明自律活动的模范带头作用D.雨后洗掉了马路上的灰尘,使早晨的空气更加清新22.从下列所给的句子中找出没有语病的一句( )A.文字通顺,这是衡量一篇作文好坏的重要标准B.文字是否通顺,这是衡量一篇作文好坏的重要标准C.文字是否通顺,这是衡量一篇好的作文的重要标准D.衡量一篇作文好坏的重要标准是文字通顺23.下列四句话中,表意明确不会产生歧义的一句是:( )A.公司董事长说,虽然外方控股一半以上,但在用人上必须任人唯贤,无论中方、外方,是平等的B.公司董事长说,用人必须任人唯贤,外方虽然控股一半以上,但与中方是平等的C.公司董事长说,虽然外方控股一半以上,但总经理职位必须任人唯贤,无论中方、外方出任,是平等的D.公司董事长说,总经理职位必须任人唯贤,尽管外方控股一半以上,但中方、外方的任职条件是平等的,24.请把下列句子中有歧义的句子找出来( )A.老李或是演员,或是导演B.小王去找小赵,两人恰恰在北京路相遇了,他说:“你来得正好呢!”C.方方虽然嘴头上硬,可心里知道自己理屈D.鸟类的迁徙,往往是由于外界各种环境的变化而引起的,25.他说他无论怎样也不能不推翻谁都会否认贝费里厅说过的科学上为害最大的莫过于舍弃批评批判的态度的观点。
他对贝费里厅的观点究竟是赞同还是反对( )A.赞同B.反对C.与赞同与反对无关D.既不赞同也不反对26.莫斯科将拒绝批准关于减少美俄核弹头的第二阶段限制战略武器条约。
莫斯科批不批准这个条约? ( )A.批准B.不批准C.不置可否D.没有说明27.找出介词误用的一句话:( )A.他的心事被孙吉人说破了B.姑娘头一埋,腰一扭,也朝山顶跑去C.今日的北大荒,正在向着社会主义现代化农业的道路上阔步前进D.自从有了这辆车,他的生活越来越起劲了28.从给出的几句话中选出没有语病的一句:( )A.一个人是否真正成才,取决于考试成绩的优劣B.一个人是否真正成才,并不一定取决于考试成绩的优劣C.一个人是否真正成才,不一定取决于考试成绩的优劣D.一个人是否真正成才,一定不取决于考试成绩的优劣29.从给出的四句话中找出有歧义的一句。
( )A.事物总是处于不断变化之中B.新建的铁路线路应该是造价最低的一条线路C.作为他一生一世的朋友,他终于回到祖国D.大连的不少地方都是山清水秀的30.正确的观点是从哪里来的呢?是从客观实际中来的。
我们在研究任何一个问题的时候,都要从客观存在着的事物出发,详细地占有材料,在马克思主义的基本原理的指导下,给以科学的分析,然后才能在这个问题上形成正确的观点。
因此,我们要把正确的观点传达出来,也是离不开材料的。
对这段最准确的复述是:( )A.正确的观点是从实际材料中出来的B.正确的观点是经科学分析得出来的C.正确的观点是通过材料传达出来的D.正确的观点是在马克思主义原理指导下,对实际材料进行科学分析得出的31.在中国历史上曾经出现过成康之治、文景之治、贞观之治、康乾之治等所谓盛世。
盛世的出现是和法制的相对健全分不开的,法制是推动盛世出现的条件,又是盛世的外在标志。
从来没有无法制的盛世,也从来没有盛世而法制衰微的现象。
即使是入主中原的少数民族,在立定脚跟之后也急于立法,以适应统治广大汉族地区的需要。
最能准确复述这段话意思的是:( )A.中国历史上曾经出现过四大盛世B.中国历史上出现的盛世是与法制的健全分不开的C.盛世需要法治,法治促成盛世,这是一条必然规律。
我们应当借鉴历史的经验以法治国D.少数民族统治者在入主中原以后总会受到很大程度的汉化32.教育投资是效益最大的一种投资。
日本、新加坡自然资源都很缺乏,经济发展却很快,最重要的一条就是抓住教育不放最能准确地复述这段话的意思的是:( )A.教育投资能促进工业发展B.教育是一种投资C.教育投资可促进经济快速发展,效益很大D.教育投资可弥补资源不足33.种种现象和事例表明,有些同志嘴里说的是社会主义市场经济,而行动上却还停留在计划经济的轨道上;一边要求政企分开,而一边还在对企业进行不适当的干预;一边讲要把国有企业推向市场、自负盈亏,一边却仍是过去的老观念老办法,热衷于向上面要项目要资金,坐在那里等靠要;一边讲要按市场经济一般规律办事,一边又在离开市场经济规则搞“无本生意”;一边要讲平等竞争,一边又在要求减免税收或要求其他优惠待遇。
这段话主要观点是:( )A.进行社会主义市场经济建设不能停留在观念上,更要落实在行动上B.我国正处在一个社会主义计划经济向市场经济转轨的过渡时期,有些情况是难以避免的C.市场经济是法制经济,只有健全法制才能解决这一切问题D.这些同志的想法是正确的,但做法却是错误的34.家庭教育不如学校教育那样正规和系统,但家庭教育是在朝夕相处的日常生活中以潜移默化的方式进行的,因此家庭教育对儿童个性的影响有时比学校教育更持久和深刻。
这段话主要支持了这样一个观点,即家庭教育:( ) A.是比学校教育更重要的教育B.是一种自发的、朝夕相处的教育C.是不正规和不系统的教育D.对儿童个性发展的影响是很深远的35.在人体的生长发育过程中,脉搏、血压和肺活量指标的机能状况具有明显的年龄特点和性别差异。
能直接支持这句话观点的是:( )A.年龄和性别对脉搏血压和肺活量有影响B.人体的生长发育是不同的C.男性脉搏比女性慢D.血压和肺活量有关联36.目前,内地与香港的经贸关系已经到了密不可分的程度。