[平衡计分卡]平衡计分卡操作实施流程
- 格式:doc
- 大小:997.50 KB
- 文档页数:33
简述实施平衡计分卡的步骤1. 引言在日常工作和管理中,了解企业绩效的表现以及如何促进持续发展是至关重要的。
平衡计分卡(Balanced Scorecard)是一种被广泛应用的管理工具,它不仅可以帮助企业衡量绩效,还可以帮助企业制定并实施战略。
2. 背景平衡计分卡最早由哈佛大学教授罗伯特·卡普兰和大卫·诺顿于20世纪90年代提出。
它被设计成一种综合性的管理工具,可以综合考虑不同维度的指标,如财务、客户、业务流程和学习与成长,以完整的方式评估企业绩效。
3. 实施平衡计分卡的步骤为了成功实施平衡计分卡,以下是一些关键步骤:步骤一:制定战略目标确定企业的战略目标是实施平衡计分卡的第一步。
这些目标应该与企业的使命、愿景和核心价值观相一致。
关键是确保战略目标能够量化和明确。
步骤二:明确绩效指标根据制定的战略目标,明确适当的绩效指标。
这些指标应该涵盖财务、客户、业务流程和学习与成长等不同维度。
确保指标之间有逻辑关联,并且可以衡量绩效的各个方面。
步骤三:制定行动计划根据明确的绩效指标,制定行动计划以达成这些指标。
行动计划应该包括具体的任务、责任人、时间表和预算。
确保每个行动计划都与战略目标和绩效指标相匹配。
步骤四:制定目标设置和测量为每个绩效指标设定具体的目标,并确定用于测量绩效的指标。
目标应该可衡量、可达到、可实现,并且与战略目标相一致。
确保目标与实际情况相匹配,并且可以帮助识别问题和优化绩效。
步骤五:制定数据收集和分析确定数据收集和分析的方法和工具。
可以使用问卷调查、面谈、数据分析等方法来收集和分析与绩效相关的数据。
确保数据的准确性和可靠性,并及时进行分析和解读。
步骤六:建立反馈和学习机制建立并定期进行绩效反馈和学习机制。
反馈机制可以帮助识别问题、改进绩效,并及时做出调整。
学习机制可以促进组织学习和持续改进的文化。
步骤七:持续监测和改进持续监测和评估绩效,根据实际情况进行调整和改进。
这可以帮助组织及时发现问题,纠正错误,并适应不断变化的环境。
论述平衡计分卡的内容以及实施步骤和方法一、引言平衡计分卡(Balanced Scorecard,BSC)是一种管理工具,旨在帮助组织实现战略目标和愿景。
该模型于1992年被哈佛商学院教授罗伯特·卡普兰和大卫·诺顿提出,并被广泛应用于企业、政府和非营利组织等各个领域。
二、平衡计分卡的内容1.战略目标:平衡计分卡的核心是明确组织的战略目标。
这些目标应该与组织的愿景、使命和价值观相一致,并涵盖财务、客户、内部流程和学习与成长四个方面。
2.指标体系:为了实现战略目标,需要建立一个指标体系来衡量组织在不同方面的表现。
这些指标应该能够反映出组织的整体状况,并与战略目标相对应。
3.战略图:为了更好地理解战略目标和指标体系之间的关系,需要将它们以图表形式呈现出来。
这样可以帮助管理层更好地理解组织的整体状况,并制定更有效的策略。
4.行动计划:为了实现战略目标,需要制定具体的行动计划。
这些计划应该涵盖资源分配、任务分配和绩效评估等方面。
三、平衡计分卡的实施步骤和方法1.明确组织的愿景、使命和价值观:在制定平衡计分卡之前,需要明确组织的愿景、使命和价值观。
这些元素将成为制定战略目标的基础。
2.确定战略目标:基于组织的愿景、使命和价值观,确定财务、客户、内部流程和学习与成长四个方面的战略目标。
每个战略目标应该是可衡量的,并且能够反映出组织在相应领域内的表现。
3.建立指标体系:为每个战略目标建立一套指标体系,并将其整合到一个统一的平衡计分卡中。
这些指标应该能够反映出组织在不同方面的表现,并且与战略目标相对应。
4.制定行动计划:基于平衡计分卡中所列出的指标,制定具体的行动计划。
这些计划应该涵盖资源分配、任务分配和绩效评估等方面,并且应该与战略目标相一致。
5.实施和监控:将制定好的行动计划落实到实际操作中,并持续监控组织的表现。
如果发现任何偏差,需要及时采取措施进行调整。
四、平衡计分卡的优点和局限性1.优点:(1)帮助组织实现战略目标:平衡计分卡能够帮助组织明确战略目标,并制定具体的行动计划,从而实现战略目标。
平衡计分卡分解实施步骤什么是平衡计分卡?平衡计分卡(Balanced Scorecard,BSC)是一种绩效管理工具,它旨在帮助组织制定和管理战略计划。
平衡计分卡的设计理念是通过识别和衡量对组织重要的因素(包括财务、客户、业务流程和内部流程、学习与成长)来评估绩效,并将这些因素与组织的战略目标联系起来。
平衡计分卡的核心是将绩效指标与个人、部门和整个组织的目标对齐。
平衡计分卡分解实施步骤步骤一:确定目标首先确定组织的战略目标,将其分为以下四个方面:•财务目标:例如利润、收入、市场份额等。
•客户目标:例如客户满意度、客户忠诚度、市场占有率等。
•内部目标:例如业务流程、生产效率等。
•学习与成长目标:例如员工培训、研发投入等。
步骤二:确定关键绩效指标针对各个目标,确定关键绩效指标(Key Performance Indicator,KPI)。
KPI 是一种用于评估组织绩效的度量标准,是实现目标所必需的必要条件。
步骤三:确定目标的关键成功因素确定目标的关键成功因素(Critical Success Factor,CSF)。
CSF是实现目标所必需的关键因素,它可以帮助组织发现最能够影响目标实现的因素。
步骤四:建立目标与指标的因果关系将目标、关键成功因素和关键绩效指标之间建立起因果关系,即构建战略图。
步骤五:确定绩效目标根据KPI和CSF,确定绩效目标,即绩效指标需要达到的目标值。
绩效目标可以是数值目标或百分比目标。
步骤六:确定绩效计划确定绩效计划,即确定如何实现绩效目标。
绩效计划需要考虑资源分配、责任分配、时间安排、风险管理等因素。
步骤七:关注绩效结果执行绩效计划并关注绩效结果。
如果绩效指标没有达到目标,需要进行反思并采取相应措施进行改进。
平衡计分卡可以帮助组织将战略目标与绩效评估联系起来,建立绩效指标体系,实现目标管理。
平衡计分卡的分解实施步骤包括确定目标、确定关键绩效指标、确定目标的关键成功因素、建立目标与指标的因果关系、确定绩效目标、确定绩效计划以及关注绩效结果。
平衡计分卡的实施步骤
平衡计分卡的实施步骤可以分为以下几个阶段:
1. 初步准备阶段:确定实施的目的和目标、明确实施计划,明确相关的角色和职责。
2. 定义战略目标和关键绩效指标:与组织的战略目标和愿景相对应,确定关键绩效指标,以衡量绩效的不同维度,如财务、顾客、内部业务流程和学习与成长等。
3. 设计绩效导向的行动:为了实现战略目标,确定具体的行动计划和措施,并与关键绩效指标相匹配。
4. 采集和分析数据:确定数据收集的方法和指标,并结合现有的数据进行分析,以便监控和评估绩效指标的变化。
5. 建立绩效管理系统:建立一个全面的绩效管理系统,包括制定绩效目标、设定绩效指标、跟踪和评估绩效等。
6. 建立绩效报告和分析机制:定期生成与绩效指标相关的报告,并进行分析和解释,以便及时调整行动计划和策略。
7. 持续改进:通过持续的监控和分析,及时调整和改进绩效管理系统,并对绩效指标进行修订和优化。
8. 建立学习与发展机制:建立培训和发展机制,提高员工的能力和技能,以促进组织的学习和成长。
以上是平衡计分卡的一般实施步骤,具体实施还需要根据组织的特点和需求进行调整和细化。
平衡计分卡实施步骤
平衡计分卡是一种组织管理工具,旨在为组织制定具体目标和策略,并监测其绩效和进展。
下面是平衡计分卡实施的一般步骤:
1. 明确目标和策略:确定组织的目标和策略。
要确保目标与组织的战略和各部门的职能和目标保持一致。
2. 确定关键绩效指标:为每个目标制定相应的关键绩效指标(KPI),以评估目标是否实现,同时制定目标值和反应期。
3. 设计KPI评估系统:制定评估体系,包括数据收集,分析和报告,并建立信息系统,以帮助管理人员随时了解组织的进展和绩效。
4. 制定行动计划:为了实现关键绩效指标,需要制定具体的行动计划,包括流程重组、技术开发、人员培训等,以确保组织能够达到目标。
5. 实施和监测:按计划实施和监测绩效,包括收集、分析和报告绩效数据,更新KPI,检查关键绩效目标的实际情况和计划执行,在必要时进行修正。
6. 持续改进:通过评估绩效数据,发现问题和机会,采取相应的改进措施来不断改进组织能力和绩效水平,实现组织发展的长期目标。
这些步骤需要组织充分的准备和资源投入,以确保平衡计分卡的实施能够顺利实现,同时还需要精心制定计划、组织人员、建立KPI管理体系并完善各项工作,这样才能促进组织的成长和发展。
平衡计分卡考核方法的实施步骤引言平衡计分卡(Balanced Scorecard)是一种绩效管理工具,通过综合评估企业的各个方面,帮助企业制定和实施战略并监控战略的执行情况。
平衡计分卡的考核方法对于企业的战略管理至关重要,本文将介绍平衡计分卡考核方法的实施步骤。
步骤一:确定关键绩效指标为了实施平衡计分卡考核方法,首先需要确定与企业战略目标密切相关的关键绩效指标。
关键绩效指标应该覆盖企业的各个层面,包括财务、客户、内部业务流程和学习与成长等方面。
在确定关键绩效指标时,需要与企业高层领导和相关部门进行充分的沟通和讨论。
以下是一个示例的关键绩效指标列表:•财务:利润增长率、资产回报率•客户:客户满意度指数、市场份额•内部业务流程:生产效率、产品质量•学习与成长:员工培训时间、创新提案数量步骤二:制定目标和目标权重根据确定的关键绩效指标,需要制定具体的目标和为每个目标分配权重。
目标应该具体明确、可衡量,并且与企业的长期战略目标相一致。
为了分配权重,可以采用专家评估法或层次分析法等方法,根据不同绩效指标的重要性来确定权重。
以下是一个示例的目标和目标权重列表:绩效指标目标目标权重利润增长率实现年均利润增长率为10% 30%客户满意度指数提高客户满意度指数至85% 20%生产效率提高生产效率至每小时生产100个产品25%员工培训时间每年培训时间为每位员工40小时25%步骤三:制定指标评分方法为了对各个绩效指标进行评分,需要制定具体的评分方法。
评分方法可以基于定性或定量指标,根据不同的情况选择适合的评分方法。
常用的评分方法包括百分制评分法、得分等级法等。
以下是一个示例的评分方法:•百分制评分法:根据指标的实际达成情况给予百分比评分,例如90%以上得满分,80%以上得80分,依次类推。
步骤四:收集数据并进行评估在实施平衡计分卡考核方法的过程中,需要收集相关数据并进行评估。
数据的收集可以通过问卷调查、系统记录等方式进行。
平衡计分卡操作手册一、概述平衡计分卡(Balanced Scorecard,BSC)是一种以绩效评估与管理为目标的管理工具,通过多维度指标的衡量,帮助组织实现战略目标。
本操作手册将详细介绍平衡计分卡的使用步骤及注意事项,以协助使用者有效运用平衡计分卡来提升组织绩效。
二、建立平衡计分卡1.明确战略目标:平衡计分卡的第一步是明确组织的战略目标。
这些目标应该能够反映组织的长期愿景和使命,并与业务发展紧密相关。
2.制定战略指标:根据明确的战略目标,制定与之对应的关键绩效指标。
这些指标应包括财务、客户、内部业务流程以及学习与成长等四个重要维度。
3.设定目标值:根据战略指标,设定具体的目标值。
目标值应该既具有挑战性又能够实际达成,以激发组织成员的积极性与创造力。
三、执行平衡计分卡1.收集数据:为了进行绩效评估,需要收集与各个指标相关的数据。
这些数据应该能够准确反映组织的绩效状况,以便进行后续的分析和决策。
2.分析数据:对收集到的数据进行分析,以了解组织在各个指标上的表现。
分析结果应能够帮助发现问题、优化流程,并采取相应的措施改善绩效。
3.制定行动计划:根据对数据的分析,制定相应的行动计划。
这些计划应该是可操作、具体明确的,以确保能够有效推动组织的绩效提升。
四、监控与反馈1.定期跟踪:对于制定的行动计划,需要定期进行跟踪,以确保实施的有效性与效果。
跟踪的频率可以根据具体情况而定。
2.绩效评估:根据跟踪的结果,对组织的绩效进行评估。
评估可以结合设定的目标值,对实际绩效进行对比分析,并分析差距的原因。
3.提供反馈:根据绩效评估的结果,向组织的相关人员提供及时的反馈。
这些反馈应该具有可操作性,以便相关人员能够针对问题进行改进。
五、实施平衡计分卡的注意事项1.确保战略目标的明晰性:战略目标的明确性是实施平衡计分卡的前提,需要组织高层与各层级的明确理解与共识。
2.合理选择指标:在各个维度中选择具有代表性和关键性的指标,确保能够全面反映组织绩效,并与实际业务紧密相关。
如何使用平衡计分卡平衡计分卡(Balanced Scorecard)是一种管理工具,用来帮助组织评估和改善绩效,促进整体战略实现。
它基于四个方面的指标,即财务、客户、内部业务流程和学习与成长,以确保组织在不同层面都能取得均衡的发展。
要使用平衡计分卡,首先需要明确组织的战略目标和愿景。
然后,根据这些目标,制定相应的指标和衡量标准,以便能够监视和评估组织的绩效。
下面将介绍如何使用平衡计分卡的四个步骤。
第一步是建立战略地图。
战略地图是平衡计分卡的框架,用来描述组织的战略目标及其之间的因果关系。
它由四个维度构成:财务、客户、内部业务流程和学习与成长。
在每个维度中,确定2至3个关键目标,并确定实现这些目标的战略举措和具体行动计划。
第二步是定义关键绩效指标。
在每个维度中,选择能够具体衡量绩效和控制进展的指标。
例如,在财务维度可以选择净利润、销售增长率等指标;在客户维度可以选择客户满意度、市场份额等指标;在内部业务流程维度可以选择生产效率、质量控制等指标;在学习与成长维度可以选择员工培训率、知识管理等指标。
第三步是收集和分析数据。
为了能够监控和评估绩效,需要收集与关键指标相关的数据。
数据可以从内部系统、市场调研、员工问卷等多个渠道收集。
然后,对数据进行分析,找出存在的问题和改进的机会,并与设定的目标进行对比。
第四步是制定行动计划。
根据数据分析的结果,制定相应的行动计划来改进绩效。
行动计划可以包括流程优化、员工培训、市场推广等,以确保能够实现战略目标和提高绩效。
除了以上四个步骤,还需要注意以下几点:1. 设定合适的目标。
目标应该具体、可衡量、可达到,并考虑到组织的整体战略。
2. 与员工沟通和参与。
平衡计分卡不仅仅是一种管理工具,还需要员工的共同努力来实现目标。
因此,需要与员工进行有效的沟通和参与,明确他们对于绩效改进的重要性和自己的角色。
3. 周期性审查和改进。
绩效管理是一个持续的过程,需要定期进行审查和改进。
平衡计分卡操作实施流程平衡计分卡是一种业务管理和战略管理工具。
它可以帮助企业管理者识别和统计业务、金融、客户、内部流程等关键领域的关键性能指标,从而更好地解决当前面临的问题,并实现公司的长期目标。
那么平衡计分卡操作实施流程是什么呢?本文将会对此作具体的分析。
第一步:确定业务战略目标和关键绩效指标在确定平衡计分卡的实施流程之前,企业必须首先确定自己的业务战略目标和关键绩效指标。
这个步骤的目标是确定企业的长远目标、指导思想,以及未来的方向。
企业可以将高级管理层的价值观、使命、追求和策略明确化。
此步骤需要完成经营策略的分析和执行计划。
企业必须明确以下几点:1. 企业的目标和任务——企业需要知道自己的愿景、使命、目标和指标,以便从战略角度、业务角度、金融角度和客户角度去审视业务。
2. 关键绩效指标——企业需要确定其关键业务领域、需要达到的目标,以及如何衡量绩效。
常见的指标包括:订单量、销售目标、客户满意度、营业额等。
3. 定义战略观点——企业还需要建立一套清晰的战略观点。
这些观点的制定需要来自高层管理层的意见和全员参与。
企业需要在业务、销售、财务和客户关系等领域设定目标。
第二步:建立关键绩效指标的评估体系在确定了业务战略目标和关键绩效指标之后,企业要为这些指标建立一个评估体系。
由于这些指标是经过长期测量后形成的,因此它们应该是可衡量、可分析和可计算的。
该步骤的目标是将战略目标转换为可衡量的指标并建立一套绩效评估体系。
制作绩效评估体系的关键步骤:1. 确定关键绩效指标——企业需要确定自己关键业务领域的绩效指标,这些指标应该是可控的、可衡量的、可分析的、与业务导向相关的,并且可以帮助实现公司长远目标。
2. 精细化衡量方式——企业需要制作一个衡量方法来评估关键绩效指标的准确性。
这个过程需要在集团和业务管理层之间进行,以确保公司领导人的关注和集中精力解决基本问题。
3. 确定衡量绩效的工具——企业要确定用于衡量绩效改善的工具和方法。
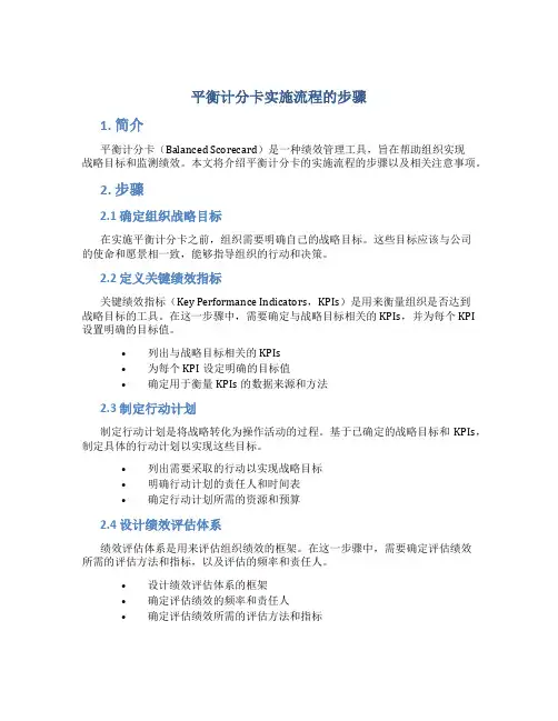
平衡计分卡实施流程的步骤1. 简介平衡计分卡(Balanced Scorecard)是一种绩效管理工具,旨在帮助组织实现战略目标和监测绩效。
本文将介绍平衡计分卡的实施流程的步骤以及相关注意事项。
2. 步骤2.1 确定组织战略目标在实施平衡计分卡之前,组织需要明确自己的战略目标。
这些目标应该与公司的使命和愿景相一致,能够指导组织的行动和决策。
2.2 定义关键绩效指标关键绩效指标(Key Performance Indicators,KPIs)是用来衡量组织是否达到战略目标的工具。
在这一步骤中,需要确定与战略目标相关的KPIs,并为每个KPI 设置明确的目标值。
•列出与战略目标相关的KPIs•为每个KPI设定明确的目标值•确定用于衡量KPIs的数据来源和方法2.3 制定行动计划制定行动计划是将战略转化为操作活动的过程。
基于已确定的战略目标和KPIs,制定具体的行动计划以实现这些目标。
•列出需要采取的行动以实现战略目标•明确行动计划的责任人和时间表•确定行动计划所需的资源和预算2.4 设计绩效评估体系绩效评估体系是用来评估组织绩效的框架。
在这一步骤中,需要确定评估绩效所需的评估方法和指标,以及评估的频率和责任人。
•设计绩效评估体系的框架•确定评估绩效的频率和责任人•确定评估绩效所需的评估方法和指标2.5 实施和监测在这一步骤中,组织开始实施和监测平衡计分卡。
执行行动计划,收集和分析绩效数据,并进行定期的绩效评估。
•执行行动计划并记录执行情况•收集和分析与KPIs相关的数据•进行定期的绩效评估并记录评估结果2.6 持续改进平衡计分卡是一个持续改进的过程。
根据评估结果和实际情况,组织需要不断调整和改进平衡计分卡,以确保其与战略目标的一致性。
•根据评估结果和实际情况,调整和改进平衡计分卡•确保平衡计分卡与组织战略目标的一致性•持续监测和评估绩效,并进行必要的调整3. 注意事项•在制定战略目标和KPIs时,需要确保其与组织的使命和愿景相一致。
平衡计分卡的一般实施流程下载温馨提示:该文档是我店铺精心编制而成,希望大家下载以后,能够帮助大家解决实际的问题。
文档下载后可定制随意修改,请根据实际需要进行相应的调整和使用,谢谢!并且,本店铺为大家提供各种各样类型的实用资料,如教育随笔、日记赏析、句子摘抄、古诗大全、经典美文、话题作文、工作总结、词语解析、文案摘录、其他资料等等,如想了解不同资料格式和写法,敬请关注!Download tips: This document is carefully compiled by theeditor. I hope that after you download them,they can help yousolve practical problems. The document can be customized andmodified after downloading,please adjust and use it according toactual needs, thank you!In addition, our shop provides you with various types ofpractical materials,such as educational essays, diaryappreciation,sentence excerpts,ancient poems,classic articles,topic composition,work summary,word parsing,copy excerpts,other materials and so on,want to know different data formats andwriting methods,please pay attention!平衡计分卡是一种绩效管理工具,它通过四个维度来衡量企业的绩效:财务、客户、内部流程和学习与成长。
公司平衡计分卡实施方案一、背景分析随着市场竞争的日益激烈,企业面临着越来越多的挑战。
传统的财务指标已经不能全面反映企业的经营状况,因此,需要引入更多的非财务指标来评估企业的绩效。
平衡计分卡作为一种绩效评估工具,能够全面地评价企业的经营状况,对企业的战略目标、内部流程、学习与成长以及客户等方面进行评估,从而帮助企业制定更加全面和有效的战略规划。
二、实施目标1. 建立全面的绩效评价体系,更好地评估企业的经营状况;2. 促进企业各部门之间的协作与合作,实现整体绩效的提升;3. 提高企业的竞争力,实现可持续发展。
三、实施步骤1. 制定平衡计分卡的指标体系针对企业的战略目标,确定财务、客户、内部流程、学习与成长等四个方面的关键指标,并建立相应的考核体系。
2. 设计绩效考核流程设计并完善绩效考核的流程,明确各项指标的权重和考核标准,确保考核的公平公正。
3. 建立信息系统支撑通过信息系统对平衡计分卡的数据进行采集、分析和反馈,实现数据的实时监控和分析,为决策提供科学依据。
4. 培训与沟通组织相关人员对平衡计分卡的理念和应用进行培训,加强对员工的沟通和宣传,提高员工对平衡计分卡的认知和理解。
四、实施效果评估1. 绩效提升通过平衡计分卡的实施,企业能够更全面地评估自身的经营状况,有针对性地进行管理和调整,从而提升企业的整体绩效。
2. 决策科学化平衡计分卡能够为企业决策提供科学依据,使决策更加客观和准确,降低决策的风险。
3. 员工激励通过平衡计分卡的实施,能够更加公平地对员工进行考核和激励,激发员工的工作积极性和创造力。
五、总结平衡计分卡作为一种全面的绩效评估工具,能够帮助企业更全面地了解自身的经营状况,提高企业的整体绩效,实现可持续发展。
因此,公司应该积极推动平衡计分卡的实施,不断完善和优化其应用,为企业的发展提供更加科学的管理支持。
平衡计分卡BSC的实施步骤第一步:明确组织战略目标在实施平衡计分卡之前,组织需要明确其战略目标。
这些目标应与组织的使命、愿景和价值观保持一致,并有助于实现其长期发展和成功。
战略目标需要明确、可测量、可追踪和可实施。
第二步:确定关键绩效指标在每个战略目标下,组织需要确定关键绩效指标(KPIs),以衡量目标的完成情况。
关键绩效指标应与战略目标直接相关,并提供有关目标完成情况的定量数据。
这些指标可以包括财务指标、客户指标、流程指标和学习与发展指标。
第三步:建立目标的目标值对于每个关键绩效指标,组织需要建立目标值。
这些目标可以基于历史数据、行业标准或竞争对手的表现等因素来确定。
目标值应该是可实现的、具有挑战性和具体的,并且应该能够衡量和追踪组织的绩效。
第四步:制定行动计划一旦确定了关键绩效指标和目标值,组织需要制定相应的行动计划。
这些计划应明确指定谁将负责执行以及何时和如何执行。
行动计划应与组织的资源和能力相匹配,以确保目标的实现。
第五步:实施和监控一旦制定了行动计划,组织需要开始实施并监控平衡计分卡。
实施包括分配任务、提供培训和资源,并确保所有相关人员了解其角色和职责。
监控可以通过定期的绩效评估和报告来完成,以跟踪目标的实现情况。
第六步:持续改进平衡计分卡的实施是一个持续的过程,组织应该不断监测和评估其效果,并根据需要进行改进。
这可以通过收集反馈意见、进行数据分析和与相关人员进行交流来实现。
持续改进可以帮助组织适应变化的环境,并持续提高绩效。
第七步:沟通和参与平衡计分卡的实施需要组织内部的沟通和参与。
组织应确保所有相关人员了解和理解平衡计分卡的目标、指标和行动计划,并鼓励员工参与目标的制定和实施过程。
沟通和参与可以增加员工对目标的责任感和承诺,并促进组织整体的成功。
以上是平衡计分卡的实施步骤。
通过这些步骤,组织可以有效地制定和实施战略,并实现长期的成功和可持续发展。
最重要的是,平衡计分卡需要持续地进行监控和改进,以适应不断变化的市场环境和组织需求。
平衡计分卡实施的七个步骤导言平衡计分卡(Balanced Scorecard)是一种综合性的管理工具,用于衡量组织在不同方面的表现。
通过制定战略目标和相应的衡量指标,平衡计分卡能够帮助组织更好地理解和管理其绩效,并促使各部门和成员对战略目标的实施积极参与。
本文将介绍平衡计分卡实施的七个步骤。
步骤一:明确定义战略目标在实施平衡计分卡之前,组织需要明确其战略目标。
战略目标应该与组织的愿景、使命和价值观相一致,并具有可量化的特征。
可以通过与组织的高层管理人员进行讨论和协商,明确战略目标。
•列举战略目标•与高层管理人员讨论和协商•确定可量化的特征步骤二:制定衡量指标制定衡量指标是平衡计分卡实施的核心步骤之一。
衡量指标应该与战略目标密切相关,并能够反映组织的绩效。
指标的选择应该是客观、可衡量和可操作的。
•与战略目标相关的衡量指标•反映组织绩效的指标•客观、可衡量和可操作的指标选择步骤三:设定目标值和目标时间为每个衡量指标设定目标值和目标时间是使平衡计分卡具有可操作性和有效性的重要步骤。
目标值应该是具体、可度量的,并与组织的战略目标一致。
目标时间应该是可行、合理的,并能够刺激组织成员追求卓越。
•具体、可度量的目标值•与战略目标一致的目标值•可行、合理的目标时间步骤四:发展行动计划行动计划是将战略目标转化为具体行动的桥梁。
在制定行动计划时,可以根据战略目标和衡量指标,确定具体的行动步骤、责任人和时间表。
•根据战略目标和衡量指标确定行动步骤•分配责任人和制定时间表步骤五:建立实施机制建立良好的实施机制对于平衡计分卡的成功实施至关重要。
实施机制应该包括组织各层级之间的沟通与协作机制、数据收集和分析机制、绩效评估与奖惩机制等。
•组织各层级之间的沟通与协作机制•数据收集和分析机制•绩效评估与奖惩机制步骤六:实施衡量和管理实施衡量和管理是衡量组织绩效和实现战略目标的重要环节。
组织应该设定合适的衡量频率和方式,定期收集和分析衡量数据,并根据实际情况进行调整和改进。
平衡计分卡操作管理的计划流程讲义平衡计分卡(Balanced Scorecard)是一种业务管理工具,用于将组织的战略目标与绩效指标相结合,以便更好地了解组织的绩效表现。
平衡计分卡操作管理是指在使用平衡计分卡时需要进行的一系列操作与管理活动。
下面是一个关于平衡计分卡操作管理的计划流程讲义。
一、制定战略目标:首先要明确组织的战略目标。
战略目标应该具备具体、可衡量、可操作、与组织使命和愿景相一致等特点。
例如,一个制造公司的战略目标可以是“提高产品质量,并降低生产成本”。
二、选择关键绩效指标:根据战略目标,选择合适的关键绩效指标。
关键绩效指标应该能够反映组织的战略目标,并且具有可衡量性和可操作性。
例如,对于上述的战略目标,可以选择“产品不合格率”和“生产成本”。
三、制定战略措施:为了实现战略目标,制定相应的战略措施。
战略措施应该是可操作的,并能够直接影响关键绩效指标。
例如,对于上述的战略目标,可以制定以下战略措施:“加强员工培训,提高产品质量”和“引进新的生产技术,降低生产成本”。
四、设定绩效目标:为每个关键绩效指标设定具体的绩效目标。
绩效目标应该具备具体、可衡量、可达到、与战略措施相一致等特点。
例如,对于上述的关键绩效指标,可以设定“产品不合格率降低到2%”和“生产成本降低10%”。
五、制定行动计划:制定实施战略措施和达到绩效目标的具体行动计划。
行动计划应该包括具体的任务、责任人、起止时间等内容。
例如,对于上述的战略措施和绩效目标,可以制定以下行动计划:“培训部门负责人制定并实施员工培训计划,起止时间为下个财年第一季度”和“生产部门负责人与供应商洽谈引进新的生产技术,起止时间为下个财年第二季度”。
六、实施行动计划:按照制定的行动计划进行实施。
在实施过程中需要及时监控和评估进展情况,并进行必要的调整和改进。
七、跟踪绩效指标:定期跟踪和评估各项关键绩效指标的表现情况。
可以使用图表、报告等手段进行绩效跟踪和分析。
公立医院平衡计分卡操作指南一、前言为了帮助公立医院更好地使用平衡计分卡,本文将提供一份操作指南,以便医院管理者和人员能够更好地了解和应用平衡计分卡。
二、平衡计分卡概述平衡计分卡是一种将战略目标转化为测量指标,以及将这些指标与各个层次的绩效评价结合起来的管理工具。
它包括四个方面的指标:财务、客户、内部业务流程和学习与成长。
这四个方面既可以相互影响,也可以相互补充,从而帮助医院管理者全面了解医院的运营状况,以及制定相应的决策和改进举措。
三、平衡计分卡操作指南1. 确定医院战略目标:在使用平衡计分卡之前,医院管理者需要与相关人员一起明确医院的战略目标。
这些目标可能包括财务方面的盈利能力、客户方面的满意度、内部业务流程的效率、以及学习与成长方面的员工培训等。
2. 确定关键绩效指标:在确定战略目标之后,医院管理者需要确定与这些目标相关的关键绩效指标。
在财务方面可以是营收、利润率等;在客户方面可以是患者满意度、预约率等;在内部业务流程方面可以是手术等待时间、门诊等待时间等;在学习与成长方面可以是员工培训率、医疗技术更新等。
3. 制定措施和目标:根据确定的绩效指标,医院管理者需要制定相应的措施和目标,以确保医院能够实现这些目标。
在提高患者满意度方面可以制定提高服务质量、改善医疗环境等措施,并且设定相应的目标值。
4. 设计平衡计分卡:根据确定的绩效指标、措施和目标,医院管理者需要设计平衡计分卡,并将这些指标和目标分配到四个方面:财务、客户、内部业务流程和学习与成长。
还需要确定各项指标的权重,以及设定相应的目标值。
5. 收集数据并评估绩效:根据设计的平衡计分卡,医院管理者需要收集相关数据,并对医院的绩效进行定期评估。
这包括评估各项指标的实际数值与目标值之间的差距,并且根据评估结果制定相应的改进计划。
6. 持续改进和监控:医院管理者需要根据绩效评估的结果,持续改进医院的运营管理,并且不断地监控各项指标的变化情况。
在实施改进措施的过程中,也需要及时反馈和沟通,以确保医院的绩效能够得到改善。
(平衡计分卡)平衡计分卡操作实施流程平衡计分卡管理实施操作细则目的:梳理且固化合达公司平衡计分卡管理工作的操作流程和工作标准主要内容:对各部门岗位平衡计分卡绩效考核规范进行操作流程和细则的明确壹、主要工作内容及时间节点(壹)、平衡计分卡日常检视每月至少进行四次平衡计分卡日常检视,该检视目的是督促各部门日常内部流程的执行情况,且根据检查结果汇总形成《各部门平衡计分卡日常检查记录表》。
如于检查过程中,有的部门没有日常检查记录,则于该部门主管平衡计分卡的内部流程中扣分,扣分标准为每次检查缺少壹人记录扣壹分;平时无违规情况因此无记录者,视为无记录,则于该部门主管平衡计分卡的内部流程中扣分,扣分标准为每次检查缺少壹人记录扣壹份。
《各部门平衡计分卡日常检查记录表》如下:各部门平衡计分卡日常检查记录表(二)、收集、初审/计算平衡计分卡考核得分1、时间节点:每月25日前,收集各部门平衡计分卡考核表。
2、初审/计算要点:2.1员工的平衡计分卡考核表上需有员工本人、部门主管签字2.2根据平衡计分卡考核表中各项比例、分值计算最终考核得分2.3部门主管平衡计分卡先自己填写,然后交到我部后,我部提供其中的数据,且计算最终得分后由总经理审批。
我部需提供数据如下:2.4销售壹线部门岗位平衡计分卡计算方式工作流程:先单独计算财务指标分值,再计算平衡计分卡综合得分分值,此时,财务指标分值按满分计算。
例如:展厅组的平衡计分卡计算(三)、计算绩效工资1、考核周期:上月21日至本月20日2、试用期人员:建议进行考核,但考核结果不和工资挂钩3、跨月转正人员:从转正次月开始,考核和工资挂钩例如:员工5月10日转正,则该员工的考核从6月开始和绩效工资挂钩,即绩效工资的核算从5月21日至6月20日这个月开始。
4、当下公司部门分为壹线部门和二线部门,壹线部门主要是销售部、售后服务部、美容精品部;其余的为二线部门。
壹线部门的绩效工资和提成挂钩,而绩效工资基数即佣金,由财务部秦永铝提供(需有财务经理和余总签字);二线部门的工资构成是将现工资总额按壹定比例拆分为固定工资和绩效工资,其中,按比例核算的固定工资低于700元,则按700元计算,现工资总额减去700元后剩余部门为绩效工资基数,按比例核算的固定工资高于700元则按照实际计算;根据绩效工资基数(佣金)和平衡计分卡考核情况计算绩效工资,绩效工资计算好后,由人力资源部负责人审核签字后提供给薪酬福利专员核算本月工资。
5、具体各部门核算方式5.1行政部5.1.1员工考核5.1.1.1考核文件:HD/IM-207/20095.1.1.2工资构成:工资结构=固定工资(40%)+绩效考核工资(60%)5.1.1.3绩效工资计算方式:绩效工资基数*平衡计分卡考核得分对应的系数5.1.1.4绩效系数表:5.1.2主管考核5.1.2.1考核文件:HD/IM065/20105.1.2.2工资构成:应得工资=原工资*60%+原工资*40%*平衡计分卡考核系数5.1.2.3绩效工资计算方式:绩效工资基数*平衡计分卡考核得分对应的系数5.1.2.4绩效系数:A档:考核分值为90-100分,考核系数为1.0;B档:考核分值为80-85分,考核系数为0.90;C档:考核分值为86-90分,考核系数为0.95;D档:考核分值为69-79分,考核系数为0.8;E档:考核分值为60-69分,考核系数为0.6;5.2人力资源部5.2.1员工考核5.2.1.1考核文件:HD/IM169/20095.2.1.2工资构成:工资结构=固定工资(40%)+绩效考核工资(60%)5.1.1.3绩效工资计算方式:绩效工资基数*平衡计分卡考核得分对应的系数5.1.1.4绩效系数表:5.2.2主管考核5.2.2.1考核文件:HD/IM065/20105.2.2.2工资构成:应得工资=原工资*60%+原工资*40%*平衡计分卡考核系数5.2.2.3绩效工资计算方式:绩效工资基数*平衡计分卡考核得分对应的系数5.2.2.4绩效系数:A档:考核分值为90-100分,考核系数为1.0;B档:考核分值为80-85分,考核系数为0.90;C档:考核分值为86-90分,考核系数为0.95;D档:考核分值为69-79分,考核系数为0.8;E档:考核分值为60-69分,考核系数为0.6;5.3财务部5.3.1员工考核5.3.1.1考核文件:HD/IM-195/20095.3.1.2考核工资计算方式:(现工资总额—岗位底薪—岗位工资—职称工资)×绩效考核系数,其中岗位底薪为700元,若当选为组长底薪为800元;前台结算员岗位工资为100元,出纳岗位工资为200元,辅助会计岗位工资300元,主办会计岗位工资400元;会计员职称工资0元,助理会计师职称工资为200元,会计师职称工资为500元,注册会计师职称工资为1000元。
5.3.1.3绩效考核系数表5.3.1.4前台结算考核计算方式:(现工资总额—岗位底薪—岗位工资—职称工资-奖励分配额)×绩效考核系数5.3.1.4为激励前台结算工作积极性,从前台结算人员工资中提出壹部分金额作为开票数量的奖励金,具体每人提出的奖励金由财务部经理确定,当下的标准是陈金翠提出160元,彭艳琼提出140元,最终根据每人开票数占总开票数的比例来确定奖励分配额。
例如,5月份前台结算共开票1751张,其中彭艳琼开票803张,则彭艳琼获得803/1751*(160+140)=137.55元的奖励分配额,于绩效工资表中填入“其他分配”项。
5.3.2主管考核5.3.2.1考核文件:HD/IM065/20105.3.2.2工资构成:原工资*60%+原工资*40%*平衡计分卡考核系数5.3.2.3绩效工资计算方式:绩效工资基数*平衡计分卡考核得分对应的系数5.3.2.4绩效系数:A档:考核分值为90-100分,考核系数为1.0;B档:考核分值为80-85分,考核系数为0.90;C档:考核分值为86-90分,考核系数为0.95;D档:考核分值为69-79分,考核系数为0.8;E档:考核分值为60-69分,考核系数为0.6;5.4市场部5.4.1员工考核5.4.1.1考核文件:HD/IM206-20095.4.1.2工资构成:原工资*50%+原工资*50%*平衡计分卡考核得分对应的系数5.4.1.3绩效工资计算方式:绩效工资基数*平衡计分卡考核得分对应的系数5.4.1.4绩效系数表:5.4.2主管考核5.4.2.1考核文件:HD/IM065/20105.4.2.2工资构成:工资结构=固定工资(50%)+绩效考核工资(50%)5.4.2.3绩效工资计算方式:绩效工资基数*平衡计分卡考核得分对应的系数5.4.2.4绩效系数:A档:考核分值为90-100分,考核系数为1.0;B档:考核分值为80-85分,考核系数为0.90;C档:考核分值为86-90分,考核系数为0.95;D档:考核分值为69-79分,考核系数为0.8;E档:考核分值为60-69分,考核系数为0.6;5.5客户服务部5.5.1员工考核5.5.1.1考核文件:HD/IM184/20095.5.1.2工资构成:固定工资(700)+绩效考核工资(现工资总额-700)*平衡计分卡考核得分对应的系数5.5.1.3绩效工资计算方式:绩效工资基数*平衡计分卡考核得分对应的系数5.5.1.4绩效系数表:5.5.2主管考核5.5.2.1考核文件:HD/IM065/20105.5.2.2工资构成:工资结构=原工资*40%+原工资*60%*平衡计分卡得分对应的系数5.5.2.3绩效工资计算方式:绩效工资基数*平衡计分卡考核得分对应的系数5.5.2.4绩效系数:A档:考核分值为90-100分,考核系数为1.0;B档:考核分值为80-85分,考核系数为0.90;C档:考核分值为86-90分,考核系数为0.95;D档:考核分值为69-79分,考核系数为0.8;E档:考核分值为60-69分,考核系数为0.6;5.6销售内务部5.6.1员工考核5.6.1.1考核文件:HD/IM-032/20105.6.1.2工资构成:基础工资+考核工资5.6.1.3绩效工资计算方式:(原工资*40%+实销台次激励奖金)*平衡计分卡考核得分5.6.1.4实销台次激励奖金:5.6.2主管考核5.6.2.1考核文件:HD/IM065/20105.6.2.2工资构成:基础工资+绩效工资5.6.2.3绩效工资计算方式:(原工资*40%+实销台次激励奖金)*平衡计分卡考核得分5.6.2.4实销台次激励奖金:5.7大客户销售组5.7.1员工考核5.7.1.1考核文件:每月下发5.7.1.2工资构成:底薪+绩效工资5.7.1.3绩效工资计算方式:佣金*财务指标得分/100*平衡计分卡最终考核得分备注:此时,平衡计分卡最终考核得分中财务指标满分计算5.7.2主管考核5.7.2.1考核文件:5.7.2.2工资构成:底薪+绩效工资5.7.2.3绩效工资计算方式:大客户销售组员工佣金总额/3*1.2*财务指标得分/100*平衡计分卡最终考核得分备注:此时,平衡计分卡最终考核得分中财务指标满分计算5.8展厅销售组5.8.1员工考核5.8.1.1考核文件:每月下发5.8.1.2工资构成:底薪+绩效工资5.8.1.3绩效工资计算方式:佣金*财务指标得分/100*平衡计分卡最终考核得分备注:此时,平衡计分卡最终考核得分中财务指标满分计算5.8.2主管考核5.8.2.1考核文件:5.8.2.2工资构成:底薪+绩效工资5.8.2.3绩效工资计算方式:展厅销售组员工佣金总额/?*?*财务指标得分/100*平衡计分卡最终考核得分备注:此时,平衡计分卡最终考核得分中财务指标满分计算5.9网络销售组5.9.1网络销售专员考核5.9.1.1考核文件:每月下发5.9.1.2工资构成:底薪+绩效工资5.9.1.3绩效工资构成:GTS考核工资+平衡计分卡考核工资5.9.1.3.1GTS考核工资算法:500*GTS考核分数对应的系数+2505.9.1.3.2GTS考核分数对应的系数表5.9.1.3.3平衡计分卡考核工资算法:佣金*财务指标得分/100*平衡计分卡最终考核得分备注:此时,平衡计分卡最终考核得分中财务指标满分计算5.9.2网络后勤考核5.9.2.1考核文件:5.9.2.2工资构成:底薪+绩效工资5.9.2.3绩效工资计算方式:网络销售专员佣金总额/?*?5.9.3主管考核5.9.9.1考核文件:5.9.9.2工资构成:底薪+绩效工资5.9.9.3绩效工资计算方式:网络销售专员佣金总额/?*?*财务指标得分/100*平衡计分卡最终考核得分备注:此时,平衡计分卡最终考核得分中财务指标满分计算5.9.4销售经理考核5.9.4.1考核文件5.9.4.2工资构成:底薪+绩效工资5.9.4.3绩效工资计算方式:所有销售人员(除三个组主管、网络销售后勤)绩效工资之和/?*?5.10服务前台5.10.1员工考核5.10.1.1考核文件:HD/IM-170/20095.10.1.2工资构成:底薪+绩效工资5.10.1.3绩效工资构成:不和考核分数挂钩部分+和考核分数挂钩部分-附加指标扣款+附加指标奖励+美容佣金-服务顾问划拨5.10.1.3.1不和考核分数挂钩部分:个人实际产值×?%×20%5.10.1.3.2和考核分数挂钩部分:个人实际产值×?%×80%×平衡计分卡考核得分5.10.1.3.3其他项目:附加指标扣款、附加指标奖励、美容佣金、服务顾问划拨金额由财务提供数据5.10.2主管考核5.10.2.1考核文件:HD/IM065/20105.10.2.2工资构成:底薪+绩效工资5.10.2.3绩效工资计算方式:不和考核分数挂钩部分+和考核分数挂钩部分-附加指标扣款+附加指标奖励+美容佣金-服务顾问划拨5.10.2.3.1不和考核分数挂钩部分:佣金×20%5.10.2.3.2和考核分数挂钩部分:佣金×80%×平衡计分卡考核得分5.10.2.3.3佣金、附加指标扣款、附加指标奖励、美容佣金、服务顾问划拨金额由财务提供数据5.11质量理赔部5.11.1员工考核5.11.1.1考核文件:HD/IM-028/20105.11.1.2工资构成:底薪+绩效工资5.11.1.3绩效工资构成:不和考核分数挂钩部分+和考核分数挂钩部分5.11.1.3.1不和考核分数挂钩部分:个人实际产值×?%×20%-扣减提成金额5.11.1.3.2和考核分数挂钩部分:(个人实际产值×?%×80%-扣减提成金额)×平衡计分卡考核得分5.11.1.3.3个人实际产值、扣减提成金额由财务提供数据5.12保险理赔部5.12.1肇事接待组工考核5.12.1.1考核文件:HD/IM-089/20105.12.1.2工资构成:底薪+绩效工资5.12.1.3绩效工资构成:不和考核分数挂钩部分+和考核分数挂钩部分+其他奖励5.11.1.3.1不和考核分数挂钩部分:(总提成佣金-实习生工资)×?/2×20%5.11.1.3.2和考核分数挂钩部分:(总提成佣金-实习生工资)×?/2×80%×平衡计分卡考核得分5.11.1.3.3总提成佣金由财务提供5.12.2保险销售组员工考核5.12.1.1考核文件:HD/IM-089/20105.12.1.2工资构成:底薪+绩效工资5.12.1.3绩效工资构成:不和考核分数挂钩部分+和考核分数挂钩部分+其他奖励5.11.1.3.1不和考核分数挂钩部分:(总提成佣金-实习生工资)×?/2×20%5.11.1.3.2和考核分数挂钩部分:(总提成佣金-实习生工资)×?/2×80%×平衡计分卡考核得分5.11.1.3.3总提成佣金由财务提供5.12.3保险部主管考核5.12.3.1考核文件:5.12.3.2工资构成:底薪+绩效工资5.12.3.3绩效工资构成:不和考核分数挂钩部分+和考核分数挂钩部分+其他奖励5.12.3.3.1不和考核分数挂钩部分:总提成佣金/?×?×20%5.12.3.3.2和考核分数挂钩部分:总提成佣金/?×?×80%×平衡计分卡考核得分5.12.3.3.3总提成佣金由财务提供5.13配件部5.13.1员工考核5.13.1.1考核文件:5.13.1.2工资构成:底薪+绩效工资5.13.1.3绩效工资计算方式:可提成金额×分配比例×平衡计分卡考核得分5.13.1.3.1可提成金额由财务提供5.11.1.3.2分配比例由配件部主管提供5.13.2主管考核5.13.2.1考核文件:5.13.2.2工资构成:底薪+绩效工资5.13.2.3绩效工资计算方式:可提成金额/?×?×平衡计分卡考核得分5.13.1.3.1可提成金额由财务提供5.14车间管理组5.14.1目前只有车间主任和车间技术主管进行考核5.14.2车间主任和车间技术主管工资构成:底薪+绩效工资5.14.3绩效工资构成:不和考核分数挂钩部分+和考核分数挂钩部分5.14.3.1不和考核分数挂钩部分:佣金×20%5.14.3.2和考核分数挂钩部分:佣金×80%×平衡计分卡考核分数5.14.3.3佣金数据由财务提供5.15车间5.15.1员工考核5.15.1.1考核文件:5.15.1.2工资构成:底薪+绩效工资5.15.1.3绩效工资构成:(不和考核分数挂钩部分+和考核分数挂钩部分+小组其他奖励-扣减辅料-底薪)×分配占比+底薪5.15.1.3.1不和考核分数挂钩部分:产值×20%×提成比例5.15.1.3.2和考核分数挂钩部分:产值×80%×提成比例×平衡计分卡考核分数5.15.1.3.2小组其他奖励、扣减辅料、分配占比、底薪由财务、车间提供5.16美容精品部5.16.1员工考核5.16.1.1考核文件:5.16.1.2工资构成:底薪+绩效工资+补助5.16.1.3绩效工资计算方式:佣金×平衡计分卡考核得分对应系数5.16.1.3.1佣金由财务提供5.16.1.3.2平衡计分卡考核得分对系数5.16.1.3.3美容精品部内部补助发放5.16.2主管考核5.16.2.1考核文件:HD/IM065/20105.16.2.2工资构成:底薪+绩效工资5.16.2.3绩效工资计算方式:美容销售员佣金的平均值×?×平衡计分卡考核得分(四)、绩效结果分析、反馈绩效考核结果1.绩效结果分析1.1时间节点:每月5日前1.2形成文件:**年*月*日至**年*月*日考评结果汇报1.3分析数据来源:月度绩效工资计算表、公司各部门平衡计分卡得分统计、平衡计分卡实施以来累计绩效对比分析等1.4分析主要内容:月应发绩效工资和实发绩效工资对比分析、累计员工考核成绩得分对比分析、累计主管考核成绩得分对比分析、存于问题及解决措施等项目。