完美产品的成份与功效
- 格式:xls
- 大小:14.50 KB
- 文档页数:1
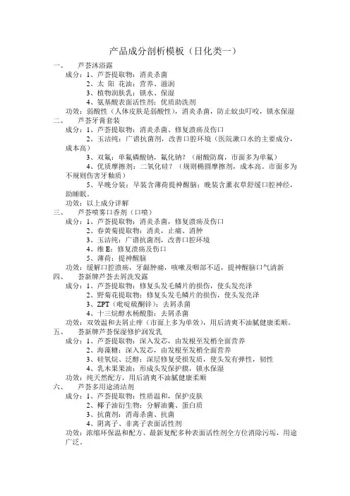
产品成分剖析模板(日化类一)一、芦荟沐浴露成分:1、芦荟提取物:消炎杀菌2、太阳花油:营养、滋润3、植物润肤乳:锁水、保湿4、氨基酸表面活性剂:优质助洗剂功效:弱酸性(人体皮肤是弱酸性),消炎杀菌,防止蚊虫叮咬,锁水保湿二、芦荟牙膏套装成分:1、芦荟提取物:消炎杀菌、修复溃疡及伤口2、玉洁纯:广谱抗菌剂,改善口腔环境(医院漱口水的主要成分,成本高)3、双氟:单氟磷酸钠,氟化钠?(耐酸防腐,市面多为单氟)4、优质摩擦剂:二氧化硅?(规则椭圆摩擦剂,成本高。
市面多为不规则伤害牙釉质)5、早晚分装:早装含薄荷提神醒脑;晚装含薰衣草舒缓口腔神经,助睡眠。
功效:以上成分详解三、芦荟喷雾口香剂(口喷)成分:1、芦荟提取物:消炎杀菌,修复溃疡及伤口2、春黄菊提取物:消炎,止痛、消肿3、玉洁纯:广谱抗菌剂,改善口腔环境4、维E:修复溃疡及伤口5、薄荷:提神醒脑功效:缓解口腔溃疡,牙龈肿痛,咳嗽及咽部不适,提神醒脑口气清新四、荟新牌芦荟去屑洗发露成分:1、芦荟提取物:修复头发毛鳞片的损伤,使头发亮泽2、野菊花提取物:修复头发毛鳞片的损伤,使头发亮泽3、ZPT(吡啶硫酮锌):去屑杀菌4、十三烷醇水杨酸脂:去屑杀菌功效:双效温和去屑止痒(市面上多为单效),用后清爽不油腻健康柔顺。
五、荟新牌芦荟保湿修护润发乳成分:1、芦荟提取物:深入发芯,由发根至发梢全面营养2、海藻糖:深入发芯,由发根至发梢全面营养3、硅氧烷、泛醇:深层修复受损发质,使头发有弹性,韧性4、乳木果果油:形成头发保护膜,锁水保湿功效:纯天然配方,用后清爽不油腻健康柔顺六、芦荟多用途清洁剂成分:1、芦荟提取物:性质温和,保护皮肤2、椰子油衍生物:分解油囊、蛋白质3、抗菌剂:消毒杀菌、抗菌4、阴离子、非离子表面活性剂功效:浓缩环保温和配方、最新复配多种表面活性剂全方位消除污垢,用途广泛。
七、芦荟餐具洗洁精成分:1、芦荟提取物:性质温和,保护皮肤2、椰子油衍生物:分解油囊,蛋白质3、抗菌剂:消毒杀菌、抗菌4、阴离子、非离子表面活性剂,氨基酸表面活性剂5、多元洗涤系统(MDS)新型无磷助洗剂功效:浓缩环保配方,性质温和,多种特殊高效表面活性剂,清新环保有益健康八、芦荟超浓缩洗衣液成分:1、芦荟提取物:性质温和,保护皮肤2、椰子油衍生物:分解油囊,蛋白质3、抗菌剂:消毒杀菌、抗菌4、阴离子、非离子表面活性剂5、超强蛋白酶:分解蛋白、油垢6、增艳剂、除臭剂功效:浓缩环保配方,性质温和成弱酸性(市面洗衣服为碱性),添加多元复合酶去污更彻底全面,气味清新有益健康九、芦荟蔬果洁净剂成分:1、芦荟提取物:性质温和,保护皮肤2、椰子油衍生物:分解油囊、蛋白质3、抗菌剂:消炎杀菌、抗菌4、阴离子、非离子表面活性剂、氨基酸表面活性剂5、多元化洗涤系统(MDS)新型无磷助洗剂6、食用蔬果酶:乳化分解农药和有害物质残留功效:浓缩环保配方,高效去污,安全环保,功效独特十、芦荟胶成分:利用国际先进的提取方法“冷冻稳定法”提取的芦荟精华,可最大程度的保留芦荟的活性成分,它是纯天然的,不含任何化学成分功效:对割伤、擦伤、冻伤、烧伤、烫伤、脚气、鼻炎、黑斑、牙痛、口疮、湿疹、痔疮、中耳炎、腮腺炎、青春痘、伤口溃烂、皮肤搔痒、蚊虫叮咬、唇边溃烂、手术疤痕等都有很好的辅助作用,总之只要皮肤接触到的地方,它都可以发挥神奇功效。
完美健扬胶囊功效完美健扬胶囊是一种健康食品,通过调节身体机能,提高免疫力和促进整体健康。
这种胶囊富含多种营养物质和天然植物提取物,具有多种功效,对良好的身体状况起到很大的帮助作用。
完美健扬胶囊的主要功效可分为以下几个方面:1. 改善免疫功能:完美健扬胶囊中含有多种天然植物提取物,如银杏叶提取物、灵芝提取物等,这些提取物对于改善免疫功能起到了积极的作用。
免疫系统是人体抵御疾病入侵的重要防线,而完美健扬胶囊的服用可以增强免疫系统的功能,提高身体抵抗力,减少疾病的发生。
2. 改善气血循环:现代生活节奏快,工作压力大,很容易导致气血循环不畅的问题。
完美健扬胶囊中的红景天提取物和冬虫夏草提取物可以帮助改善血液循环,促进气血流通,从而提高身体的健康水平。
3. 保护肝脏功能:肝脏是人体重要的排毒器官,但现代生活中,肝脏往往要面临各种压力,比如工作压力、环境污染等。
完美健扬胶囊中的人参提取物和蝉蜕提取物具有保护肝脏的功效,能够帮助肝脏排毒和修复肝细胞,保持肝脏健康。
4. 抗氧化作用:完美健扬胶囊中的多种植物提取物含有丰富的抗氧化物质,如维生素C、维生素E等。
这些物质可以抑制自由基的产生,减少氧化反应的发生,并能够修复被自由基损害的细胞,从而延缓衰老过程,保持肌肤的健康和年轻。
5. 提高体力和精力:完美健扬胶囊中的人参提取物和黄精提取物等植物成分,具有提高体力和精力的功效。
这些成分可以增加人体的能量储备,提高身体的抵抗力,减轻疲劳感,增强工作和学习的效率。
总之,完美健扬胶囊是一种以天然植物提取物为主要成分的健康食品,通过调节身体机能,提高免疫力和促进整体健康。
它具有多种功效,可以改善免疫功能、改善气血循环、保护肝脏功能、具有抗氧化作用、提高体力和精力等。
对于那些希望提高身体健康水平的人来说,完美健扬胶囊是一个不错的选择。
特点二:复合性。
市面上的很多产品都是单一的补充,补钙的,补铁的,补锌的,都是单一的补。
而完美产品是复合的,那就是把好东西放在一起,因为是选择了很多有活性的成分,起到了1+1+1>3的效果,成为111了,可以互相促进它的有效成分,合在一起的作用,比单独的作用要强的多。
因为是复合的。
也就是大兵团联合作战,更多的更快的把身体中不舒服的地方能够解决掉。
举例子,芦荟矿物晶,由于芦荟的存在,芦荟中有160多种有效成分,因此在韩国召开的世界年会上,由于芦荟的存在,而使矿物质和维生素的吸收比没有芦荟存在对矿物质和维生素的吸收要增加三倍。
真正起到了1+1+1>3的功效。
由于完美产品有这样的特点,所以在用的过程中尽可能的组合使用产品,使得我们用更多的马来拉我们这部健康的车。
我们不要单一的来食用产品,单独使用没有组合效果好。
就好象人的健康一样,如果我们是牵着一匹马的车上北京市里,那么半路就没有劲了。
而现在我是六匹马拉的车,因为我把六款产品全用上了。
马跑得又轻松又稳,很快就到了目的地,所以我们现在要组合使用,科学食用。
有的量多有的量少,因人而异。
特点三:完美产品成分的科学性。
要用温水,不能用热水,因为完美产品最重要的特点是抗氧化性。
由于抗氧化性,所以可以延缓人体的衰老。
凡是用产品时间长的人,一定比没用过的人至少年轻五六岁。
六十多岁的老人应是54岁的脸容,34岁的腿功,24岁的心胸。
产品用到位了,可以延缓衰老。
第一,用你的形象来吸引人,用你的爱心来感染人,用你的激情来燃烧人,用你的行动来带动人。
第二,是它的表面活性,专业化。
原国家人事部职称司司长归国生化博士丁老师在美国读博士后就是研究这方面的东西的。
在完美产品的构架里,看到这些结构,看到这些成分,它有表面活性,所以象洗碗筷一样,把血管中的脏东西可以洗掉。
第三,就是可以把身体中的重金属抱住了拉下水,因此完美产品成分的科学性体现出来。
而且2006年完美产品的成分发生些改变。
完美产品功效与作用完美产品功效与作用近年来,完美产品的出现给人们的生活带来了极大的便利,无论是美容护肤产品还是家居用品,完美产品都以其卓越的品质和神奇的功效赢得了人们的喜爱和信赖。
本文将从美容护肤产品和家居用品两个方面介绍完美产品的功效与作用。
一、美容护肤产品1. 美容护肤产品的功效美容护肤产品是现代人不可或缺的物品,它们能有效解决人们面部肌肤问题,并提升人们的肤质和美观程度。
对于女性而言,美容护肤产品更是必不可少的日常用品。
以下是一些常见美容护肤产品的功效:(1)洁肤乳:洁肤乳能够有效清洁皮肤表面的污垢和油脂,保持肌肤清爽洁净。
(2)爽肤水:爽肤水可以收缩毛孔,控制皮肤的油脂分泌,提亮肤色。
(3)精华液:精华液含有丰富的营养成分,能够提供皮肤所需的养分,滋润肌肤,改善肤质。
(4)面膜:面膜是一种深层护理产品,能够滋润肌肤、紧实肌肤、淡化细纹等。
(5)防晒霜:防晒霜可抵御紫外线的伤害,防止肌肤晒伤、皮肤初老化。
2. 美容护肤产品的作用(1)保养肌肤:美容护肤产品能够滋润和保护肌肤,维持肌肤的水油平衡,使肌肤更加柔软、光滑。
(2)修复肌肤:有些美容护肤产品具有修复作用,能够修复受损肌肤,缓解肌肤问题,如痘痘、粉刺、色斑等。
(3)改善肤质:美容护肤产品通过补水、保湿、淡化斑点等方式,改善肌肤质地,使其更加健康、光泽。
(4)延缓衰老:一些抗衰老产品中富含的天然抗氧化剂,能够中和自由基,延缓皮肤衰老,减少皱纹和细纹的产生。
(5)促进血液循环:美容护肤产品中的一些成分可以促进血液循环,改善肤色,提亮肤色。
二、家居用品1. 家居用品的功效家居用品将生活中最常用的物品与科技结合起来,为我们提供更为便捷而舒适的生活体验。
以下是一些常见家居用品的功效:(1)智能电器:智能电器能够通过手机或语音控制,实现对家电的远程控制,增加家庭的舒适性和便利性。
(2)空气净化器:空气净化器能够过滤室内空气中的细菌、病毒、有害气体等污染物,提供清新和健康的室内环境。
完美产品示范课目的:为了能够直观的反应出完美产品的效果,及于市面上同类产品的对比优势,从而帮助消费者更好的使用产品和了解产品的品质。
实验中要表现出: 1 有效成分含量高 2 功效性强 3 性价比高。
示范使用产品:完美玛丽艳柔和洁肤乳、矿物晶、沐浴露、芦荟胶、牙膏等完美芦荟矿物晶一、成分1、芦荟:1:200倍超浓缩,采用国际先进的“冷冻稳定法”提取。
它对人体主要的作用是增强机体免疫力、杀菌、抗炎、促进伤口愈合、抗肿瘤、抗衰老、抗辐射、抗过敏、解毒、降血糖、阵痛止血等。
2、花粉:植物精子,营养丰富,采用物理破壁技术处理,营养成分易吸收。
它对人体主要的作用有血管保健、滋补肝脏、增强免疫、杀菌抗炎、健脑抗疲劳、延缓衰老等。
3、蜂皇浆:蜂王专用的食物,采用蜂皇浆冻干粉,营养成分稳定不易氧化。
它对人体主要的作用有调节机体生理机能、促进组织再生、延年益寿、增强剂体的免疫力和抵抗力、消炎抗菌、抗癌。
4、维生素C:提高抗氧化能力,有效减少体内氧化反应的进行。
人体自身不能合成,必须体外补充。
(消耗大于供给)5、矿物质:需要量少,但不可缺少,并要求各种矿物质之间有一定的数量比例。
一般饮食难以做到全面均衡的满足人体需求,需要特别补充。
它是构成身体各个部分的重要材料,调节人体各种生理功能,参与酶和激素的活动。
四、产品示范:材料:完美矿物晶一瓶、透明杯子1个、大米十几粒、碘酊、筷子1只、吸管。
方法:在透明杯子中注入1/3的水,把大米放入杯中,用吸管往杯子中滴入两滴碘酊,用筷子搅拌。
杯中大米会被氧化变黑。
再往杯子中加入少许矿物晶,用筷子搅拌。
会发现变黄的水马上恢复到原来的清澈,大米也会慢慢还原到原来的白色。
结论:这是个氧化-还原的反应,(是一个失电子和得电子的过程)说明了1矿物晶中含有大量的维生素C,能够有效的提高人体抗氧化能力。
同时矿物质提供大量电子,有效地减少机体氧化产生的自由基。
2、自由基:氧自由基——是一种细胞核外含不成对电子的活性基因。
完美产品对人体的功效与帮助•一、高纤乐:•主要成分:•沙棘、草莓、VC、车前子壳•对人体的好处:• 1.润肠通便,清理肠道。
• 2.补充纤维,排出宿便。
• 3.美容瘦身,减少疾病。
• 4.润肺生津,清血降脂。
• 5.强身健体,延缓衰老。
• 6.防癌抗癌,呵护健康。
•二、高纤餐:•主要成分:•燕麦、黄豆、糙米、麦芽、车前子壳•对人体的好处:• 1.清理肠道,排出宿便。
• 2.补充营养,健脑益智。
• 3.抑制脂肪,平衡体重。
• 4.美容养颜,预防疾病。
完美产品对人体的功效与帮助•三、矿物晶:•主要成分:•芦荟干粉、油菜花粉、蜂皇浆、果糖、VC、乳酸镁、乳酸锌、磷酸三钙、等74种营养素。
•对人体的好处:• 1.清血排毒,美容养颜。
• 2.提升免疫,调节系统(八大)。
• 3.消炎杀菌,清肝护胆。
• 4.促进愈合,修复再生。
• 5.防病治病,延年益寿。
• 6.抗衰老,抗辐射,抗肿瘤,抗癌。
•7.补充矿物质,维生素,微量元素。
完美产品对人体的功效与帮助•四、营养餐:•主要成分:•莲子、黑米、螺旋藻,糙米胚芽、维生素,大豆蛋白、矿物质,燕麦、薏仁、南瓜粉。
•对人体的好处:• 1.健脑益智,营养均衡。
• 2.粗粮组合,老少皆宜。
• 3.增强体质,滋阴壮阳。
• 4.五种颜色,滋养五脏。
• 5.改善睡眠,增加记忆。
• 6.粉碎血栓,延缓衰老。
•7.补充66种营养素。
•五、肽藻营养粉:•主要成分:南瓜粉、大豆肽、薏苡仁粉、低聚果糖、乳清蛋白、螺旋藻、玉米粉、植脂末、麦片、莲子粉、乙基麦牙酚、三氯蔗糖。
•对人体的好处:• 1.健脑益智,营养补充。
• 2.粗粮组合,百益无害。
• 3.增强体质,滋阴壮阳。
• 4.五种颜色,滋养五脏。
•五、肽藻营养粉:• 5.提高免疫,协调六腑。
• 6.直接吸收,优质持续。
•7.改善失眠,增强记忆。
•8.强身健体,修复细胞。
•9.降脂降压,促进代谢。
•10.抗瘤抗衰,防癌抗癌。
•11.粉碎血栓,延年益寿•12.。
完美产品-- 完美健康食品礼盒代号:FAN 规格:※全国统一价:485元清理肠胃,调节免疫,补充营养中国文化博大精深,自古以来,人们在膳食保健文化方面颇有研究,深得其精:既有《黄帝内经·素问》中“五谷为养,五果为助,五畜为益,五菜为充”之说,又有保健之道在于“清、调、补”之说,古人并且将这概念大力推崇应用到日常饮食中,借以养生延年。
完美健康食品“清调补”系列即以古人“不治已病治未病”之“预防胜于治疗”的思想为本,结合当代国际、国内营养保健权威论断,科学地分析、总结、融合,得出“清调补”理念精华,从食物调节出发,以吃“养生”,达到“清除体内毒素”、“调节身体机能”、“补充均衡营养”三结合目的,让您拥有更健康的体魄!1、组合之一的完美高纤乐:含西莲壳、沙棘、草莓等,能清理肠胃,润肠通便,增强肠胃消化系统功能;完美高纤乐采用国外最流行的膳食纤维成分-西莲壳,俗称:车前子壳。
西莲壳原产于西亚印度,作为传统草药,它在欧美、西亚,还有中国都有很好的医药用途。
根据国际营养专家推荐的参考摄入标准,我们人体每天必须摄入25-30克的膳食纤维,才能较好地维持身体健康。
西莲壳是目前世界上所发现的食物中膳食纤维含量最高的食物,因此被誉为“纤维巨人”。
一包10克的高纤乐中含有的膳食纤维相当于我们每天要吃2斤的葡萄;或1斤的大米;或1斤的番茄;或6两的苹果。
西莲壳除了可以促进肠胃蠕动,缩短食物残渣停留时间、减少有毒物质吸收、减轻肠道消化疾病,还可以降低血液中的胆固醇含量、减少心血管疾病的发生。
完美高纤乐中还添加了享有高原圣果之称的特效成份--沙棘。
沙棘作为蒙古族、藏族人民常用药材,已有上千年历史。
《中国药典》中记载沙棘具有活血、祛瘀、养胃、健脾、抗炎生肌的药理功效。
沙棘富含维生素C、维生素E、甘露醇、黄酮醇、多种氨基酸及微量元素等。
研究得知,沙棘中的维生素C含量比有“维生素之王”的弥猴桃高出8倍,比橙高出24倍,甚至比葡萄高出200倍!沙棘因此赢得“天然维生素”、“天然食品库”的美誉。
完美产品介绍功效高纤乐/高纤餐:清除体内毒素;润肠通便;减肥;降血脂,血压;血糖;净化血管。
高纤乐中主要成分有西莲壳、沙棘、草莓。
西莲壳中纤维含量达86%,有“纤维巨人”之称,高纤乐遇水可膨胀40倍。
高纤乐能使粪便吸水膨胀,吸附毒素及致癌物,减少肠道对有害物质的吸收,刺激肠蠕动增加胆固醇的排出;同时具有高粘性,使胃排空减慢,具有饱腹感可减肥。
沙棘被称为人体“血管清道夫”,具有抗氧化、抗衰老、抗肿瘤、养胃活血、健脾护肾,又可降低血糖血脂及胆固醇。
草莓具有清热止咳、利咽、祛皱增白作用,对儿童的生长发育有很好的促进作用。
缓解便秘,促进减肥由于洋车前子壳含有丰富的水溶性纤维,遇水会膨胀形成数十倍的凝胶团,能增加饱足感,降低热量摄取,并能维持粪便的水份及柔软度,促进肠道正常排空,避免便秘的产生,且所形成的凝胶具有镇定作用,还可达到减肥的目的。
降低心血管疾病发病率美国食品与药品管理局(FDA)增声明公告,洋车前子可溶性纤维级降低患心脑血管疾病的危险。
在欧美,洋车前子常作为纤维的添加物,搭配在早餐中。
美国临床营养期刊曾有文章论述,由肯塔基大学的研究人员进行了一项实验,发现洋车前子壳能够降低胆固醇,对降低心脏病风险具有临床意义。
根据这项研究,高血脂证患者连续8周,每天吃10。
2公克的车前子壳,而且还设计了一套低脂肪饮食方案,结果发现,洋车前子能够额外地增加低脂饮食的降血脂作用。
以总胆固醇来说,可以降低约4%,而以低密度脂蛋白(即坏的胆固醇)来说,可以降低7%,对于好的胆固醇则没有影响。
预防癌症大量的资料显示,纤维不仅可以预防肠胃疾病,而且还可预防一些致命的疾病,研究报告指出,如膳食中缺少纤维素,将增加食物残渣在肠道内的停留时间,从而增加致癌因子的生成,及其与肠壁粘膜的接触时间,以致引发大肠癌或其他病变的罹患机会反之,如有适量纤维存在,便可改变肠内微生物的种类及数目,因纤维素具有吸水性,可降低致癌物或其他有害物质的浓度,促进肠道里蠕动,加速废物排出,减少有害物与肠壁的接触时间,最终预防或降低大肠等肠道疾患的罹患率。
完美芦荟矿物晶完美芦荟矿物晶是中国完美日用品公司的产品。
是采用芦荟提取物、油菜花粉、蜂皇浆粉、果糖、三氯化铬、乳酸镁、乳酸锌、磷酸三钙为主要原料制成的保健食品,经功能试验证明,具有免疫调节的保健功能。
还可以清血排毒,养护肠胃。
产品介绍主要原料:完美芦荟矿物晶采用纯天然芦荟精华,配上优质花粉、蜂皇浆、维生素C、果糖和多种微量元素、72种矿物质精制而成,具有免疫调节的保健作用,清除体内毒素,调节身体内环境平衡状态,能快速补充人体所需的营养,达到改善体质,促进健康,减少疾病的目的。
且老少咸宜,冷饮口感更佳。
完美芦荟矿物晶使您焕发青春,精神爽健。
完美芦荟矿物晶采用纯天然芦荟精华,配上优质花粉、蜂皇浆、维生素C、果糖和多种微量元素、72种矿物质精制而成,具有免疫调节的保健作用,清除体内毒素,调节身体内环境平衡状态,能快速补充人体所需的营养,达到改善体质,促进健康,减少疾病的目的。
且老少咸宜,冷饮口感更佳。
完美芦荟矿物晶使您焕发青春,精神爽健。
功效1、能使细菌及滤过性病毒不活性化2、能减缓胃和十二指肠继续溃疡,使之早日康复3、可预防癌症,并抑制癌细胞扩散4、对诸多慢性病的调理和恢复有很好的效果完美公司的芦荟矿物晶和其他产品的区别1.原料:就利用的芦荟而言,用作保健品原料的芦荟主要是库拉索芦荟系列和木立芦荟系列。
经研究比较,发觉库拉索芦荟在改善体质,增强免疫力,预防疾病及抗衰老,抗炎症,镇痛等方面要明显优于木立芦荟。
芦荟矿物晶采用的是库拉索芦荟。
2.利用原料:芦荟矿物晶主要利用的是去除了表皮的叶肉部分,而木立芦荟是利用全叶,这就使两类产品的成分有区别。
芦荟中有许多不同的功效成分,但利用时往往因其致泻作用不得不限制用量,使其他成分达不到显效的剂量。
库拉索芦荟叶肉所含的致泻成分比木立芦荟全叶要少得多,这样就克服了因致泻而限量的问题。
3.加工方法:芦荟矿物晶中所含的芦荟精华粉是经冷冻稳定干燥法加工而成,而国内利用变种的库拉索芦荟的企业大部分还未能采用这样的加工技术,这使芦荟的部分有效成分失活。
保健品系列健怡茶成分:沙棘、菊粉、红茶粉沙棘是一种高原圣果。
含有丰富维生素C、E、A、K,190多种生命活性物质,可以增加人体免疫力、三抗(抗氧化、抗衰老、抗肿瘤)、养胃、活血、洁净泌尿系统,促进血液循环,增加肠道双岐杆菌,三降(血脂、血糖、胆固醇)、美容养颜。
所以说完美健怡茶适合各类人士,长期使用受益无穷。
氨基酸片:护肝之宝最主要有两个人体很难吸收到的成分:L-半胱氨酸,L-丙氨酸。
这两种氨基酸可以有效分解酒精中的乙醇,因为乙醇会伤害肝脏,肝脏却是人体最大的“化工厂,解毒厂”也是人体除骨髓以外最大“造血”以及“产热”的器官。
所以说肝脏的健康直接影响人的生命。
完美氨基酸能起到解毒、保肝、护肝、修复受损肝脏组织,还有牛簧酸它能帮助大脑缓解疲劳。
它能收紧我们的肌肤组织,长期使用能使我们的皮肤增加弹性。
沙蒜软胶囊:可以有效降血脂主要成分:沙棘籽油、大蒜油、银杏叶,三合为一。
都有“清血”的功效。
有一个公式:1+1+1>3 说明了沙蒜软胶囊可以有效降血脂和血粘度,促进血液循环,加强心脏功能,预防因高血脂诱发的疾病:如动脉粥样硬化、冠心病、高血压、脑中风、肝硬化、胆结石等,能调节人体免疫功能,促进血液循环,让你的血液活起来,清除自由基,抗氧化,延缓衰老。
个人护理系列完美芦荟胶贴身小护士随时随地爱着你,被称为家庭小药箱。
芦荟对皮肤的功效:抗菌、消炎、抗老化、促进生长,对划伤、烫伤用后不留疤痕,对蚊虫叮咬都有很好的消炎效果。
沐浴露成分:芦荟精华素、太阳花油、植物润肤乳功效特点:1. 祛汗能力强2. 超浓缩3纯天然,弱酸性,4.祛污,用后使皮肤有弹性、光滑,以及隔离空气中有害物质的作用5.有抗菌消炎作用。
6.价格便宜(贵买便宜用)牙膏成分:芦荟:增强免疫力,促进口腔细胞再生玉洁纯:抗菌、消炎、无刺激,彻底清除口腔残留物和微生物双氟:单氟磷酸钠;氟化钠日用牙膏:抗菌、防蛀、美白三合一配方加清新薄荷使口腔倍感清凉洁净,令你神清气爽,更有活力。
完美臻萃舒功效与作用完美臻萃舒功效与作用导语:现代人生活节奏快,工作压力大,身心疲惫成为常态。
为了缓解人们的身心压力,提高生活质量,保持身体健康,近年来,舒压、养生、健身成为人们追求的重要目标。
而完美臻萃舒功效的出现,正是为人们提供了一个极其有效的保健方式。
本文将探讨完美臻萃舒功效的作用和好处。
一、改善睡眠现代人往往在繁忙的工作和生活中,很难保证充足的睡眠时间。
长期睡眠不足会导致疲劳、失眠等问题,进而影响工作和生活质量。
完美臻萃舒功效研发的产品,含有多种天然的舒压成分,如薰衣草、柠檬香茅等,这些成分能够调和人体的神经系统,让人在短时间内进入深度睡眠状态,提高睡眠质量。
二、缓解疲劳长期处于高压的工作状态下,人体的机能会逐渐下降,感到疲劳是很常见的现象。
完美臻萃舒功效的产品含有丰富的滋补成分,如人参、枸杞等,这些成分能够提供充足的能量,缓解疲劳。
此外,产品中的镇定成分,如银杏叶、柠檬香茅等,还能够平衡人体的神经系统,提高精神状态,增加工作和学习的效率。
三、降低焦虑和抑郁焦虑和抑郁是现代人常见的心理问题。
完美臻萃舒功效的产品中含有多种镇定成分,如熊果苷、甘草酸等,可以调节人体的神经系统,提高情绪稳定性,减少焦虑和抑郁的发生。
此外,产品中的天然精油成分,如薰衣草、橙花等,还具有舒缓神经的作用,使人心情愉悦,消除紧张和压力感。
四、增强免疫力现代人的免疫力普遍较弱,容易感染疾病。
完美臻萃舒功效的产品中含有多种抗氧化成分,如维生素C、E等,这些成分可以提高身体的免疫力,增强抵抗疾病的能力。
此外,产品中的多种滋补成分,如灵芝、山药等,还可以调节人体的免疫系统,提高身体的自愈能力。
五、改善消化功能现代人的饮食结构不合理,吃得太多或太少都会导致消化问题。
完美臻萃舒功效的产品中含有多种促进消化的成分,如山楂、山药等,这些成分能够促进消化液分泌,增加食欲,改善消化功能。
此外,产品中的益生菌成分,如乳酸菌、双歧杆菌等,还能够增加人体肠道菌群的平衡性,减少肠胃问题的发生。
完美产品的特点、种类、功效、产品质量认证完美产品的特点和产品质量保证1. 完美产品的分类及特点四大系列:1.保健品营养食品系列2.个人清洁用品系列3.家居日用品系列4.玛丽艳美容护肤系列产品特点: 1.生活必备重复消费2.纯天然无污染的高科技产品3.通过五大国际认证4.价位适中适合大众产品品质保证:A GMP认证良好的生产制造规范B HACCP认证食品安全控制体系认证C ISO9001:2000 质量管理体系认证D ISO14001 环境管理体系认证E 清真食品认证D 通过了国家体育总局的兴奋剂检测E 入选人民大会堂精品展示中心两大科研合作伙伴:A江南大学2005年8月,完美公司与江南大学合作,投资8000万元。
B 中国中医科学院2006年11月,完美和中国中医科学院结成战略合作伙伴关系.2.完美保健品的功效原理:1.符合中医原理“祛邪扶正固本”的原理,清补结合。
2.符合西医原理,英国的分子矫正学(1954年获诺贝尔化学奖,1963年获诺贝尔和平奖),预防人体细胞病变要从改善细胞营养开始。
3.完美产品不是药,它不能治病。
但它能从清调补三个方面提升人体的自愈能力,最好的医生是自己,自愈能力提高了,体质就好了,细胞的活力增加了,自己就解决自己的疾病了。
3.认识完美产品的主要成分:A芦荟芦荟是一种百合科的掌类植物,距今已有几千年的历史。
它有四百多个品种,大多是观赏用的,只有几种才有美容和药用价值,其中最负盛名的是美国的库拉索芦荟。
公元前333年,马其顿国王亚历山大就把芦荟做为战略物资来治疗伤兵,才能所向披靡百战百胜,建立了地跨亚欧的大帝国。
埃及艳后克里奥经常用芦荟洗浴,是芦荟的忠实崇拜者,她那美艳绝伦的容颜,雪白的肌肤,闪亮的秀发向世人展示了芦荟的神奇功效。
在我国的唐代,杨贵妃也用波斯进贡来的芦荟经常洗浴,才会有“天生丽质难自弃,华清池水洗凝脂”这样的千古佳句。
明朝的李时珍在《本草纲目》中也对芦荟有详细的记载:收敛、下泻、止痛、收口、止痒、消肿、杀癣、清胃、强身、止血、治痘、疗伤、治溃病、治脱毛症、扁桃体炎、齿龈炎、眼病及妇女疾病等。