2019年最新优秀大学入团申请书2000字范文入团申请书文档【十篇】
- 格式:docx
- 大小:21.90 KB
- 文档页数:11
大学入团申请书2000字格式大学入团申请书2000字格式篇一尊敬的共青团组织。
我今年我已经十八岁了。
记得小学是我是第一批加入中国少先队员的,现在我以一颗少先队员真诚的心,郑重地向团组织提出申请,要求加入中国共产主义青年团,这也是我多年的夙愿。
中国共青团成立于1922年的,它以马克思列宁主义,思想为行动指南,实事求是,团结全国各族青年,为把我国建设成为富强,民主,文明的社会主义现代化国家,为最终实现共产主义的社会制度而奋斗。
中国共产主义青年团的基本任务是:坚定不移地贯彻党在社会主义的基本路线,团结广大青年,造就有理想,有道德,有文化,有纪律的接班人,努力为党输送新鲜血液,为国家培养青年建设人才。
这次有机会加入共青团我十分兴奋,因为入团可以学习建设有中国特色社会主义的理论,广泛开展党的基本路线教育,爱国主义,集体主义和社会主义思想教育,近代史,现代史教育和国情教育,民主和法制教育,增强我们的民主自尊,自信和自强精神,树立正确的理想,信念和价值观念。
加入共青团还可以增加我们对学习的信心,帮助我们学习现代科学文化知识,不断提高青年的思想道德素质和科学文化素质。
所以我要积极加入共青团,为实现共产主义而奋斗终身。
《团章》规定:"年龄在十四周岁以上,二十八周岁以下的中国青年,承认团的章程,愿意参加团的一个组织并在其中积极工作,执行团的决议和按期交纳团费的,可以申请加入中国共产主义青年团。
"我认为我既然要申请入团,这便是我自己入团必须具备的条件。
首先,我已经十五岁了,符合了年龄的标准,我也很仔细地看过了团的章程,我郑重地承认团的章程,我愿意参加团的一个组织并在其中积极工作,并执行团的决议和按期交纳团费。
我思想进步,从小就能养成看《新闻联播》的习惯,并积极关注中国***和中国共产主义共青团的活动。
我能自觉学习马克思列宁主义,*思想,*理论和***的三个代表,坚持四项基本原则,坚决拥护,执行党的路线,方针,政策;响应党的各项号召;认真学习政策,科学文化知识。
青少版共青团入团申请书范文★我们入团申请书为大家整理的青少版共青团入团申请书范文,供大家参考。
更多阅读请查看本站入团申请书。
敬爱的团组织:我是一名普通的青年人,同每一名青年人一样,有着理想和抱负,向往着美好的未来,而这一切都需要有一个指路的标灯,团组织就是青年人前进道路上的航标,所以我迫切要求加入共青团组织。
中国共产主义青年团是中国共产党领导的先进青年的群众组织,是广大青年在实践中学习共产主义的学校,是中国共产党的助手和后备军。
中国共产主义青年团坚决拥护中国共产党的纲领,以马克思烈宁主义、毛泽东思想为行动指南,用建设有中国特色社会主义的理论武装全团,解放思想、实事求是,团结全国各族青年,把我国建设成为富强、民主、文明的社会主义现代化国家,为最终实现共产主义的社会制度而奋斗。
她是在中国共产党领导下发展壮大的,始终站在革命斗争的前列,有着光荣的历史。
在建立新中国,确立和巩固社会主义制度,发展社会主义的经济、政治、文化的进程中发挥了生力军和突击队的作用。
我志愿加入中国共产主义青年团,坚决拥护中国共产党的领导,遵守团的章程,执行团的决议,履行团员义务,严守团的纪律,勤奋学习,积极工作,吃苦在前,享受在后,为共产主义事业而奋斗。
请团组织接受我的申请,早日吸收我加入中国共产主义青年团,以实现我多年的夙愿。
入团后,我会更加严格要求自己,在各方面起带头作用,做一名名副其实的共青团员,如果团组织没有批准我入团,说明我还存在一定的差距,我将克服不足,继续努力,创造条件,争取早日加入共青团组织。
此致敬礼申请人日期.2018年入团申请书600字的格式范文★中国共产主义青年团(简称共青团)具有如下特点:1.先进性 2.群众性 3.实践性,是中国共产党领导的先进青年的群众组织,是广大青年在实践中学习中国特色社会主义和共产主义的学校,是中国共产党的助手和后备军。
中国共产主义青年团坚决拥护中国共产党的纲领,以马克思列宁主义、毛泽东思想、邓小平理论、“三个代表”重要思想、科学发展观为行动指南,深入贯彻落实科学发展观,解放思想,实事求是,与时俱进,团结全国各族青年,为把我国建设成为富强、民主、文明、和谐的社会主义现代化国家,为最终实现共产主义而奋斗。
大学生入团申请2000字【三篇】大学生入团申请2000字【一】尊敬的团组织:我志愿加入中国共青团,因为中国共产主义青年团是中国*领导的先进青年的群众组织,它又是广大青年在实践中学习共产主义的学校,是中国*的助手和后备军。
通过对团章的学习,在团组织的教育和协助,理解到作为21世纪的新一代青年,必须要有强烈的上进心,积极争取我们青年人自己的组织——中国共产主义青年团。
中国共产主义青年团是党领导下的先进青年的群众性组织,是党的可靠的、得力的后备军,是培养青年学习共产主义,使我们具有“四有”“五爱”品质的大学校。
中国共产主义青年团增强思想政治工作,坚持对青年的教育和引导,组织青年学习马克思主义的基本原理,学习建设有中国特色社会主义的理论,广泛展开党的基本路线教育,爱国主义,集体主义和社会主义思想教育,近代史,现代史教育和国情教育,民主和法制教育,增强青年的民族自尊,自信和自强精神,树立准确的理想,信念和价值观。
对团员还实行共产主义远大理想的教育。
努力协助青年学习现代科学文化知识,吸收和借鉴人类社会创造的一切文明成果,抵御资本主义和封建主义腐朽思想的侵蚀,持续提升青年的思想道德素质和科学文化素质。
且共青团坚决拥护中国*的纲领,把建设社会主义的同时实现共产主义作为自己的目标;共青团以马克思列宁主义*思想作为行动指南,用建设有中国特色社会主义的理论武装青年,团的根本任务是在改革开放和现代化建设的实践中,培养和创造有理想、有道德、有文化、有纪律的社会主义事业的接班人。
正是所以,我要求入团的愿望便更加迫切了。
我是一个热血的青年,我想加入中国共产主义青年团,这并不是为了炫耀自己,而是为了能接受团组织的教育,接受团组织的考验,和给自己一个锻炼的机会。
使自己变得有理想,有道德,有文化,有纪律。
如果我被批准加入共产主义青年团,我将遵守团章,执行团的决议,遵守团的纪律,履行团员义务,做个名副其实的共青团员。
我决心做到:1、热爱祖国,坚信“马列”,为实现共产主义理想英勇斗争的传统。
大学入团申请书2000字左右【三篇】本文从网络收集而来,上传到平台为了帮到更多的人,如果您需要使用本文档,请点击下载按钮下载本文档(有偿下载),另外祝您生活愉快,工作顺利,万事如意!大学生代表年轻有活力一族·,是推动社会进步的栋梁之才,要严格要求自己,提高自己的思想觉悟,填写好入团的申请。
以下是整理的大学入团申请书2000字左右,欢迎阅读!敬爱的团总支:作为一名团员,我积极参加团的活动,正确行使团章规定的权利,模范履行团员义务。
因此,我志愿申请浙江工商大学“优秀团员”称号。
我的原则:尽我所能努力做好每一件事。
漫漫人生路,我想如果我能勇于尝试新的东西,不断挑战极限,并尽我所能努力做好。
这样的话,即使到了人生的终点,我也能坦然地告诉别人:我能,我行,我是一个真正的成功者。
因此,在进入大学初,我就为自己设立了四年的短期目标,以达到激励自己不断前进的目标。
同时还送给自己四个字:切忌懒惰。
争取能够在大学四年提高自身素质,培养自身综合学习的能力。
在思想政治方面,上学期,我向学院党总支递交了入党申请书,表明了我想入党的决心。
在实践过程中,我积极履行在申请书中给自己提出的要求,认真学习“三个代表”重要思想和党的路线、方针、政策问题。
不断提高自身的思想觉悟,为更好的为同学服务作好准备。
通过努力,我在本学期还参加了杭商院的党校入党积极分子培训班,争取能早日成为一名“入党积极分子”,为入党作好准备。
在工作方面,为了更好的锻炼自己,同时,也是寻找一次为同学服务的机会。
在开学初,我就报名参加了学院宣传部的工作,并很快成为负责人之一。
一个学期的活动,我结识了许多朋友,也学会了一种技能——沟通。
与他人合作,最重要的就是要不断的沟通。
所以在班集体中,作为一名学习委员,我就经常了解大家对老师和对我的意见,并试着在谈话中找出解决之道。
在理论学习上,为了更好的提高我的工作能力,我又参加了2019年度浙江工商大学学生骨干培训班。
大学入团申请书2000字左右【三篇】----WORD文档,下载后可编辑修改----下面是小编收集整编的范本,欢迎借鉴参考阅读和下载,您的努力学习是为了更美好的未来!【导语】大学生代表年轻有活力一族·,是推动社会进步的栋梁之才,要严格要求自己,提高自己的思想觉悟,填写好入团的申请。
以下是作者整理的大学入团申请书2000字左右,欢迎阅读!篇一敬爱的团总支:作为一名团员,我积极参加团的活动,正确行使团章规定的权利,模范履行团员义务。
因此,我志愿申请浙江工商大学“优秀团员”称号。
我的原则:尽我所能努力做好每一件事。
漫漫人生路,我想如果我能勇于尝试新的东西,不断挑战极限,并尽我所能努力做好。
这样的话,即使到了人生的终点,我也能坦然地告诉别人:我能,我行,我是一个真正的成功者。
因此,在进入大学初,我就为自己设立了四年的短期目标,以达到激励自己不断前进的目标。
同时还送给自己四个字:切忌懒惰。
争取能够在大学四年提高自身素质,培养自身综合学习的能力。
在思想政治方面,上学期,我向学院党总支递交了入党申请书,表明了我想入党的决心。
在实践过程中,我积极履行在申请书中给自己提出的要求,认真学习“三个代表”重要思想和党的路线、方针、政策问题。
不断提高自身的思想觉悟,为更好的为同学服务作好准备。
通过努力,我在本学期还参加了杭商院的党校入党积极分子培训班,争取能早日成为一名“入党积极分子”,为入党作好准备。
在工作方面,为了更好的锻炼自己,同时,也是寻找一次为同学服务的机会。
在开学初,我就报名参加了学院宣传部的工作,并很快成为负责人之一。
一个学期的活动,我结识了许多朋友,也学会了一种技能——沟通。
与他人合作,最重要的就是要不断的沟通。
所以在班集体中,作为一名学习委员,我就经常了解大家对老师和对我的意见,并试着在谈话中找出解决之道。
在理论学习上,为了更好的提高我的工作能力,我又参加了2004年度浙江工商大学学生骨干培训班。
高一高中入团申请书1000字模板范文★中国共产主义青年团(简称共青团)具有如下特点:1.先进性 2.群众性 3.实践性,是中国共产党领导的先进青年的群众组织,是广大青年在实践中学习中国特色社会主义和共产主义的学校,是中国共产党的助手和后备军。
中国共产主义青年团坚决拥护中国共产党的纲领,以马克思列宁主义、毛泽东思想、邓小平理论、“三个代表”重要思想、科学发展观为行动指南,深入贯彻落实科学发展观,解放思想,实事求是,与时俱进,团结全国各族青年,为把我国建设成为富强、民主、文明、和谐的社会主义现代化国家,为最终实现共产主义而奋斗。
以下是我们入团申请书为大家整理的高一高中入团申请书1000字模板范文,供大家参考。
更多阅读请查看本站入团申请书。
尊敬的校领导致敬:我们是第八期团校的学生,经过为期几个星期的团校培训,我们已经了解了中国共产主义青年团的光辉历程,它是中国共产党领导的先进青年群众组织,是广大青年在实践中学习中国特色社会主义和共产主义的学校,是中国共产党的助手和后备军。
我们还学习到中国共产主义青年团坚决拥护中国共产党的纲领,以马克思列宁主义、毛泽东思想、邓小平理论和“三个代表”重要思想为行动指南,解放思想,实事求是,与时俱进,团结全国各族青年,为把我国建设成为富强、民主、文明的社会主义现代化国家,为最终实现共产主义而奋斗。
我们要坚信马克思列宁主义、毛泽东思想、邓小平理论和“三个代表”重要思想;多多了解爱国主义、集体主义和社会主义思想教育,社会主义道德教育,近代史教育和国情教育,民主和法制教育,增强我们的民族自尊、自信和自强精神,树立正确的理想、信念和世界观、人生观、价值观。
我们还要学习现代科学文化知识,吸收和借鉴人类社会创造的一切文明成果,抵御资本主义和封建主义腐朽思想的侵蚀,不断提高自己的思想道德素质和科学文化素质。
我承认并且愿意遵守团的章程,愿意参加团的一个组织并在其中积极工作、执行团的决议和按期交纳团费的。
入团志愿书怎么填:入团志愿书范文这篇入团志愿书怎么填:入团志愿书范文是由我们整理提供的,请大家参考!入团志愿书怎么填:入团志愿书范文首先入团人在递交《团支部展组情况呈报表》得到学校团委批复同意发展申请入团同学之后,申请入团的同学必须填写《入团志愿书》,《入团志愿书》是作为申请入团同学的个人档案,所以必须认真如实填写。
《入团志愿书》的填写必须用钢笔或毛笔填写。
首先在封面填写申请人姓名和日期,《入团志愿书》主要填写的内容包括:个人信息、个人简历、入团志愿(主要填写本人对团的认识等)、入团介绍人意见(两人并要求亲笔签名)、支部大会决议(在支部或总支召开通表大会后由团支书或团总支书填写,填写格式“支部到会团员××人,××人赞成。
通过发展×××同学为中国共青团员”,并要求团支书或团总支书亲笔签名)。
在支部召开通表大会之后,团总支将《入团志愿书》连同《团支部展组情况呈报表》、入团申请书、个人思想汇报等材料一并上交学校团委存档。
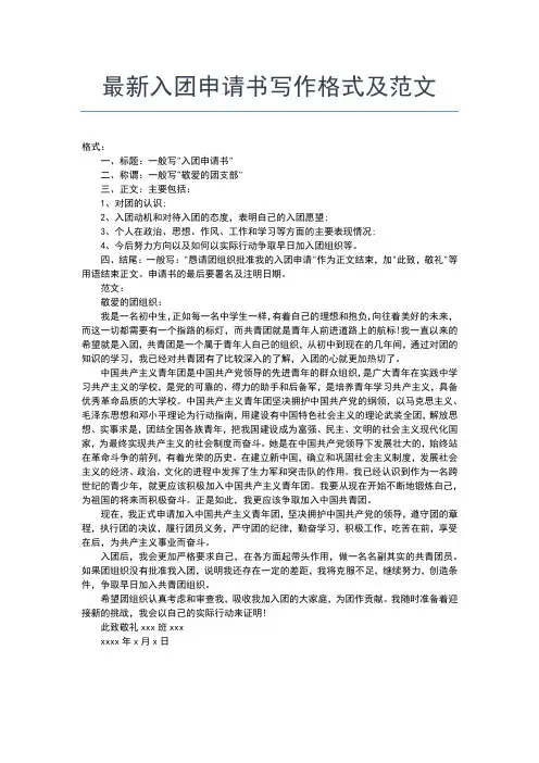
入团申请书的写法和入团志愿书填写要求详解一、入团申请书的写法 1、标题:一般写“入团申请书” 2、称谓:一般写“敬爱的团支部” 3、正文:主要包括:(1)对团的认识;(2)入团动机和对待入团的态度,表明自己的入团愿望;(3)个人在政治、思想、作风、工作和学习等方面的主要表现情况;(4)今后努力方向以及如何以实际行动争取早日加入团组织等。
4、结尾:一般写:“恳请团组织批准我的入团申请”作为正文结束,加“此致,敬礼”等用语结束正文。
申请书的最后要署名及注明日期。
二、《入团志愿书》的填写要求。
1、出生年月:应填写公历时间。
应具体填写年份和月份。
2、籍贯:一般按其父亲的籍贯填写,具体填写从省至县级行政区名称。
如:广东省汕尾市城区。
3、文化程度:指现有文化程度。
4、本人简历:一般应从上小学一年级开始算起,以在一个学校或一个单位学习(工作)为一段分段填写,前后时间要互相衔接,同时要填上所任职务和对填写人这段经历最熟悉的证明人。
优秀入团志愿书600字最新范文我们为大家整理的优秀入团志愿书600字范文,供大家学习参考!敬爱的学校团支部:团支部组织是一个先进的集体,能成为团支部的人都是有文化、有道德、有理想的新青年。
中国共产主义青年团,它领导着青年,培养出先进的青年,使一批又一批的人才涌现,加强民族的自尊,使青年们认识到只有文化、有道德、有理想的社会主义强国,才能成为新一代强国。
我是xxx,我志愿加入中国共产主义青年团。
我通过学习团章,班里的团员的介绍和帮助,使我知道跨入21世纪的青年,必须积极争取加入青年人梦寐以求的先进组织——中国共产主义青年团。
共青团是党领导下的先进青年的群众性组织,是培养一大批具有“四化”“五爱”品质的集体,也是一所人才辈出的大学校,还是党的后备军和助手。
正是如此,我一定要发愤图强,做一名德智体全面发展的学生,努力去争取加入这个先进组织。
可是,现在我还面临着一些问题。
我的成绩不太好,可我会改正自己的错误,反醒一下,然后想办法把成绩搞上去。
当然,我可不是纸上谈兵,我会用实际行动来表现给大家看。
不过的问题是思想品德,过去我曾经做过一些违反校规的事情,经过老师的教育与同学的沟通,我决心一定把自己改变成一个有良好思想,有道德,有教养的中学生,也请团支部见证与观察。
我会以入团为目标,来鼓励自己好好学习,改过自身,希望大家支持我,给我一个机会。
同时我也借这个机会来祢补我自己以前所做的错事,让我为团做出贡献。
现在我向团委申请:我一定用实际行动积极加入共青团,请考验,请批准。
如果我被批准了,我决心遵守团章,执行团所制定的任务。
遵守团的纪律,制行团员义务,参加与支持团的工作,做一名名副其实的共青团员,处处起模范作用,为“四化”贡献力量;如果我一时未被批准,我会以乐观的心情去对待,决不灰心。
以失败作用奋斗力量;努力创造条件争取,再次向共青团的大门前进。
如果我有幸被批准加入中国共青团,我一定不会感到骄傲和自豪,我会更加努力的表现,来回报团组织对我的信任,我不会辜负任何人对我的信任的。
大学生通用入团申请书范文精选我们为大家收集整理了《大学生通用入团申请书范文精选》供大家参考,希望对大家有所帮助!!!敬爱的团总支:您好!中国共青团是中国共产党的后备力量,是党的有力助手,是少先队员前进的一个新的台阶,所以加入中国共青团是本人自加入少先队后的一个奋斗目标。
现我已经过了两年的中学生活,在这段时间里,我认为对于我来说无论是在学习方面还是在思想方面都有了一定的进步。
在学习方面,我能够积极学习,向老师、同学请教我在学习上遇到的问题,从过去我在小学时的为考试而学习改变为现在的为了解知识、追求学问、不断提升自己的知识水平而学习。
在思想意识方面,由于我作为一名班干部更使我明白到集体观念、集体意识的重要性。
我认为,个人与集体的关系是既相互对立、又相互联系的,集体是个人存在的条件与保证,个人是集体存在的基本因素,二者是不可分割的。
从个人与集体的关系来说,又必须要求集体利益高于个人利益,个人利益服从集体利益,在个人利益与集体利益发生矛盾时,要牺牲个人利益去维护集体利益。
所以,我作为一名班干部在做好我的本职工作的同时还要团结好同学们如组织他们一起参加体育运动等一些群体性的活动,以增强他们的集体主义观念。
现在,我认为本人基本上符合入团的基本要求,请团总支考虑本人的申请,使我在团的领导与教育下进一步提升自己在学习上、思想上的层次,为班集体、为学校作出更多的贡献。
600字初一学生入团申请书范文敬爱的学校团支部:我已经是一名初一学生了,在我刚刚进入中学的时候,我就知道了中国共青团,我也是在那时决定要加入中国共青团的。
在经过初一几个月的学习之后,我感觉自己可以申请入团了,我在第一时间向团组织递交我的入团申请书,我想加入在中国共青团中来,这是我最热切盼望的事情。
通过对团章的学习,我认识到中国共产主义青年团是中国共产党领导的先进青年的群众。
入团志愿书【十篇】篇一尊敬的领导:我志愿申请加入中国共产主义青年团。
如果团组织批准我的入团申请,使我成为一名光荣的共青团员,我将按照团的章程,认真履行团员义务,按时交纳团费,坚决执行团组织的决议,充分发挥共青团员的先锋模范作用,做品学兼优的好学生。
如果团组织暂时没有批准我的申请,我也不恢心丧气,将继续努力,积极向团组织靠拢,向好的同学看齐,努力克服自己身上存在的不足,争取早日加入团组织。
此致敬礼申请人:xx20xx年x月x日篇二敬爱的团支部:中国共产主义青年团是青年群众的先进组织,是中国共产党的好助手和后备军,是一个有纪律的组织,因此我志愿加入中国共产主义青年团。
成为中国共产主义青年团团员一直是我的梦想,我将在团组织的教导下努力学习,严格要求自己,刻苦钻研,不断提高学习成绩和政治思想觉悟,培养自己高尚的情操,做一个德、智、体、美、劳全面发展的社会主义新一代的接班人。
如果团组织批准我的入团申请,使我成为一名光荣的共青团员,我将按照团的章程,认真履行团员义务,按时交纳团费,坚决执行团组织的决议,充分发挥共青团员的先锋模范作用,做品学兼优的好学生。
我热切盼望加入中国共产主义青年团,请学校团委批准。
此致敬礼申请人:xxx20xx年x月x日篇三敬爱的团支部:我志愿加入中国共产主义青年团。
我认识到中国共产主义青年团是青年群众的先进组织,是中国共产党的好助手和后备军,是一个有纪律的组织,因此我争取加入共青团。
我向学校团委申请,加入共青团,请学校团委考验及批准我在校成绩较好,表现良好,在加入共青团后,在学校团委的教导下一定会努力学习,严格要求自己,刻苦钻研,不断提高学习成绩和政治思想觉悟,提高自己的自制力,在课堂上遵守纪律,认真听老师讲课,不开小差,不说小话,遵守学校的规章制度,认真完成老师布置的作业和老师布置的任务。
在课余时间阅读一些有益身心的书刊,培养自己高尚的情操,做到德、智、体、美、劳全面发展的社会主义新一代的接班人。
最新入团申请书写作格式及范文格式:一、标题:一般写"入团申请书"二、称谓:一般写"敬爱的团支部"三、正文:主要包括:1、对团的认识;2、入团动机和对待入团的态度,表明自己的入团愿望;3、个人在政治、思想、作风、工作和学习等方面的主要表现情况;4、今后努力方向以及如何以实际行动争取早日加入团组织等。
四、结尾:一般写:"恳请团组织批准我的入团申请"作为正文结束,加"此致,敬礼"等用语结束正文。
申请书的最后要署名及注明日期。
范文:敬爱的团组织:我是一名初中生,正如每一名中学生一样,有着自己的理想和抱负,向往着美好的未来,而这一切都需要有一个指路的标灯,而共青团就是青年人前进道路上的航标!我一直以来的希望就是入团,共青团是一个属于青年人自己的组织,从初中到现在的几年间,通过对团的知识的学习,我已经对共青团有了比较深入的了解,入团的心就更加热切了。
中国共产主义青年团是中国共产党领导的先进青年的群众组织,是广大青年在实践中学习共产主义的学校,是党的可靠的、得力的助手和后备军,是培养青年学习共产主义,具备优秀革命品质的大学校。
中国共产主义青年团坚决拥护中国共产党的纲领,以马克思主义、毛泽东思想和邓小平理论为行动指南,用建设有中国特色社会主义的理论武装全团,解放思想、实事求是,团结全国各族青年,把我国建设成为富强、民主、文明的社会主义现代化国家,为最终实现共产主义的社会制度而奋斗。
她是在中国共产党领导下发展壮大的,始终站在革命斗争的前列,有着光荣的历史。
在建立新中国,确立和巩固社会主义制度,发展社会主义的经济、政治、文化的进程中发挥了生力军和突击队的作用。
我已经认识到作为一名跨世纪的青少年,就更应该积极加入中国共产主义青年团。
我要从现在开始不断地锻炼自己,为祖国的将来而积极奋斗。
正是如此,我更应该争取加入中国共青团。
现在,我正式申请加入中国共产主义青年团,坚决拥护中国共产党的领导,遵守团的章程,执行团的决议,履行团员义务,严守团的纪律,勤奋学习,积极工作,吃苦在前,享受在后,为共产主义事业而奋斗。
【导语】《⼊团申请书》是要求加⼊团组织的青年向共青团组织递交的表达⾃⼰志愿加⼊团组织的⼀种⽂书。
以下是整理的⼤学⽣⼊团申请书2000字,欢迎阅读! ⼤学⽣⼊团申请书2000字【⼀】 尊敬的团组织: 我志愿加⼊中国共青团,因为中国共产主义青年团是中国共产党领导的先进青年的群众组织,它⼜是⼴⼤青年在实践中学习共产主义的学校,是中国共产党的助⼿和后备军。
通过对团章的学习,在团组织的教育和帮助,认识到作为21世纪的新⼀代青年,必须要有强烈的上进⼼,积极争取我们青年⼈⾃⼰的组织——中国共产主义青年团。
中国共产主义青年团是党领导下的先进青年的群众性组织,是党的可靠的、得⼒的后备军,是培养青年学习共产主义,使我们具有“四有”“五爱”品质的⼤学校。
中国共产主义青年团加强思想政治⼯作,坚持对青年的教育和引导,组织青年学习马克思主义的基本原理,学习建设有中国特⾊社会主义的理论,⼴泛开展党的基本路线教育,爱国主义,集体主义和社会主义思想教育,近代史,现代史教育和国情教育,民主和法制教育,增强青年的民族⾃尊,⾃信和⾃强精神,树⽴正确的理想,信念和价值观。
对团员还进⾏共产主义远⼤理想的教育。
努⼒帮助青年学习现代科学⽂化知识,吸收和借鉴⼈类社会创造的⼀切⽂明成果,抵御资本主义和封建主义腐朽思想的侵蚀,不断提⾼青年的思想道德素质和科学⽂化素质。
且共青团坚决拥护中国共产党的纲领,把建设社会主义的同时实现共产主义作为⾃⼰的⽬标;共青团以马克思列宁主义⽑泽东思想作为⾏动指南,⽤建设有中国特⾊社会主义的理论武装青年,团的根本任务是在改⾰开放和现代化建设的实践中,培养和创造有理想、有道德、有⽂化、有纪律的社会主义事业的接班⼈。
正是因此,我要求⼊团的愿望便更加迫切了。
我是⼀个热⾎的青年,我想加⼊中国共产主义青年团,这并不是为了炫耀⾃⼰,⽽是为了能接受团组织的教育,接受团组织的考验,和给⾃⼰⼀个锻炼的机会。
使⾃⼰变得有理想,有道德,有⽂化,有纪律。
大学生入团申请书最新版5篇大学生入团申请书【篇1】敬爱的学校团支部:您好!我是__专业__班的___,青年一代是未曾经历过起伏的一代,当下,思想波动在所难免,每一位青年都将肩负创新的使命,助力社会在时代的浪潮中立于不败之地!时代引领,新起点实现新跨越;梦想感召,新一代赢得新光荣!因此,我们需要共青团的指导,才能更好的发挥自己的力量!中国共产主义青年团是青年积极分子的组织,青年群众的核心,它联系广大青年群体使进步青年可以在组织中得到进一步的教育,在社会取得更好的成绩。
参加共产主义青年团,可以使自己在思想上取得更进一步的升华,使自己不要在一些事情上犯思想性的错误。
我对自己也有一定的要求:一,要刻苦学习;二,对工作认真负责;三,和同学和睦相处。
以上的要求对我来说不是很难,要做好也不是很难,关键是在有没有认真对待。
我已经一步一步地向前迈进,达到目的之后,不会对自己放松要求,还要比以前做得更加好。
如果我被选入了,我会积极为团作出贡献。
首先学习团的基本知识,然后利用宣传委员的职务把团的知识宣传给每一位学生。
要按时完成团组织交给的任务,同时也要遵守团章的规定,维护团的义务。
相信我,我一定会做到的。
我希望团支部可以给我一个机会,让我加入中国共产主义青年团,我将会尽我自己的能力做好团组织布置的工作。
即使这一次团支部没有批准我,我也不会放弃,我将洁身自律,改正自己的缺点和错误,严格要求自己,争取早日加入共青团。
此致敬礼!申请人:20__年__月__日大学生入团申请书【篇2】敬爱的团组织:我志愿加入中国共产主义青年团,我希望成为这个光荣的、先进的青年组织中的一员;我将维护团的章程,遵守团的纪律;我将积极参加团的各项活动,我将努力学习,以无愧于“团员”这个光荣的称号。
如果我被批准参加了中国共产主义青年团,有幸成为一名光荣的共青团员,我将更加严格地要求自己,好好学习,努力进步,以无愧于胸前那枚闪亮的团徽!如果团组织批准我入团了,我一定更加严格要求自己,在各方面起带头作用,做一名名副其实的共青团员。
20192000字入团申请书(4篇)敬爱统一论文学校团支部我通过接受团委的团章的讲解学习,深入的了解了共青团的性质和历史,再加之作为了21世纪的青年,更应该加入青年中的现今组织--中国共青团。
中国共产主义青年团简称共青团是中国共产党领导的先进青年的群众组织,是广大青年在实践中学习共产主义的学校,是中国共产党的助手和后备军。
中国共产主义青年团原名中国社会主义青年团。
在中国现在的情况下,我们青年就要发挥自己的作用,要把自己的思想和政治觉悟提高到一个新的高度。
做一个四有青年,一个有理想、有道德、有文化,有纪律的四有青年。
就因为这样,我就更应该加入这个由中国共产党领导的先进青年的群众组织。
把自己思想和实践能力提高到一个新的高度!正如上述所说,我会用自己的实际行动去积极的争取以及早日加入共青团。
不管是否可以加入,但是我从此都会继续努力,都持之以恒的以团员的标准来要求自己。
在"五四运动"中,我们老一代的无产阶级革命家就用自己的鲜血和生命谱写了一曲又一曲光荣的赞歌,为我们共和国的成立奠定了牢固的基石。
新中国成立后,一批又一批的热血青年,投入到了新中国的建设之中,为祖国的繁荣富强贡献了自己的青春。
早在孩童时期,我就爱听老一辈的无产阶级革命家,讲述一些在那血与火的年代里,我们共和国的有志爱国青年投身革命的悲壮故事。
尽管我暂还不是一名正式团员,但在我的学习生活中,我时时刻刻都以一个共青团员的标准来要求自己、规范自己。
平日里团结同学、积极上进、热爱劳动、刻苦学习。
所以我争取早日加入中国共青团,并时刻接受组织对我的考验,如果我被批准了,我决心更加用心遵守团的章程,执行团的决议,遵守团的纪律,积极的参加团的工作,按时交纳团费,争取做一名优秀的共青团员,处处起模范作用,为"四化"贡献力量;如果我一时未被批准,我决不灰心丧气,要更加努力争取,自觉接受考验,继续创造条件以自己实际行动争取早日加入团组织。
精选入团申请书格式
我们为大家整理的精选入团申请书格式,供大家参考。
精选入团申请书格式
\内容
入团申请书从内容上看,一般要有以下几层意思:
⒈要谈清自己对团组织的认识和入团要求,这是青年加入共青团组织的思想基础。
⒉要结合自己的成长过程,个人情况,谈自己对共青团组织的认识是如何提高的。
⒊入团申请书不仅要写清自己对团组织的认识和入团要求,而且要写明自己的努力方向以怎样的行动争取入团。
⒋入团申请书的最后部分,也可谈谈自己以怎样的态度接受团组织的考验。
以上是从内容上谈入团申请书的写法,这里只是给大家在写入团申请书时作以参考,而不是要求每份入团申请书都要写的面面俱到,都要写成一种模式。
编辑本段格式
团的条件是什么?
团章规定:"年龄在十四周岁以上,二十八周岁以下的中国青年承认团的章程,愿意参加团的一个组织并在其中积极工作,执行团的决议和按期交纳团费的,可以申请加入中国共产主义青年团。
" 这些是做一个共青团员必须具备的条件。
入团申请书的写法格式
入团申请书的写作格式一般来讲都是固定的,它的内容主要包括五个部分:标题、称呼、正文、结尾、落款。
(一)标题:入团申请书一般由申请内容和文种名共同构成。
如“入团申请书”。
题目要在申请书第一行的正中书写,而且字体要稍大。
入团申请书,题目也可单独写在第一页上,字体醒目。
(二)称呼:通常称呼要在标题下空一两行顶格写出接受申请书的团支部的名称,并在称呼后面加冒号。
如“敬爱的团组织:”。
(三)正文:这是申请书的主要部分,第一段先写:我自愿申请加入中国共产主义青年团。
青少版共青团入团申请书范文
★我们入团申请书为大家整理的青少版共青团入团申请书范文,供大家参考。
更多阅读请查看本站
入团申请书。
敬爱的团组织:
我是一名普通的青年人,同每一名青年人一样,有着理想和抱负,向往着美好的未来,而这一切都需要有一个指路的标灯,团组织就是青年人前进道路上的航标,所以我迫切要求加入共青团组织。
中国共产主义青年团是中国共产党领导的先进青年的群众组织,是广大青年在实践中学习共产主义的学校,是中国共产党的助手和后备军。
中国共产主义青年团坚决拥护中国共产党的纲领,以马克思烈宁主义、毛泽东思想为行动指南,用建设有中国特色社会主义的理论武装全团,解放思想、实事求是,团结全国各族青年,把我国建设成为富强、民主、文明的社会主义现代化国家,为最终实现共产主义的社会制度而奋斗。
她是在中国共产党领导下发展壮大的,始终站在革命斗争的前列,有着光荣的历史。
在建立新中国,确立和巩固社会主义制度,发展社会主义的经济、政治、文化的进程中发挥了生力军和突击队的作用。
我志愿加入中国共产主义青年团,坚决拥护中国共产党的领导,遵守团的章程,执行团的决议,履行团员义务,严守团的纪律,勤奋学习,积极工作,吃苦在前,享受在后,为共产主义事业而奋斗。
请团组织接受我的申请,早日吸收我加入中国共产主义青年团,以实现我多年的夙愿。
入团后,我会更加严格要求自己,在各方面起带头作用,做一名名副其实的共青团员,如果团组织没有批准我入团,说明我还存在一定的差距,我将克服不足,继续努力,创造条件,争取早日加入共青团组织。
此致
敬礼
申请人
日期.。