公司(企业)经济性裁员解除劳动合同经济补偿金的支付
- 格式:xlsx
- 大小:10.32 KB
- 文档页数:1
劳动法裁员赔偿标准
首先,根据《劳动法》第四十四条的规定,用人单位依照本法
第四十一条规定解除劳动合同的,应当支付经济补偿。
经济补偿金
的支付标准,依照被解除劳动合同的工龄和月工资平均额确定。
具
体来说,工龄在不满十年的,支付一个月工资;工龄在十年以上的,每满一年增加一个月工资,但是最高不得超过十二个月的工资。
其次,对于劳动合同期满、用人单位未续订劳动合同的,依照
本法第四十三条规定解除劳动合同的,应当支付经济补偿。
经济补
偿金的支付标准,依照被解除劳动合同的工龄和月工资平均额确定。
工龄在不满十年的,支付一个月工资;工龄在十年以上的,每满一
年增加一个月工资,但是最高不得超过十二个月的工资。
再次,对于劳动合同因用人单位经济性裁员依照本法第四十二
条规定解除劳动合同的,应当支付经济补偿。
经济补偿金的支付标准,依照被解除劳动合同的工龄和月工资平均额确定。
工龄在不满
十年的,支付一个月工资;工龄在十年以上的,每满一年增加一个
月工资,但是最高不得超过十二个月的工资。
最后,需要注意的是,用人单位支付经济补偿金的,应当在解
除劳动合同之日起十日内一次性支付。
如果用人单位未按照规定支
付经济补偿金的,劳动者可以依法向劳动争议仲裁委员会申请仲裁,也可以向人民法院提起诉讼。
总的来说,劳动法对于裁员赔偿标准做出了明确的规定,用人
单位在裁员时应当严格按照法律规定支付经济补偿金,保障劳动者
的合法权益。
希望用人单位和劳动者都能够遵守相关法律法规,共
同维护良好的劳动关系,实现共赢局面。
劳动合同法有关经济补偿金的规定一、经济补偿金的支付条件用人单位在下列情形下,需要向劳动者支付经济补偿金:1.用人单位与劳动者协商解除劳动合同的。
2.因劳动者能力不足等不能胜任工作的,用人单位提前三十日以书面形式通知劳动者本人或者额外支付劳动者一个月工资后,可以解除劳动合同并支付经济补偿。
3.用人单位实行经济性裁员的。
:、经济补偿金的计算标准经济补偿金按照劳动者在本单位工作的年限和月工资来计尊:1.每满一年支付一个月工资的标准向劳动者支付。
2.六个月以上不满一年的,按一年计算:不满六个月的,向劳动者支付半个月工资的经济补偿。
3.如果劳动者的月工资高于用人单位所在直辖市、设区的市级人民政府公布的本地区上年度职工月平均工资的三倍,那么向其支付经济补偿的标准将按职工月平均工资三倍的数额支付,但支付经济补偿的年限最高不超过十二年。
三、特殊情况下的经济补偿在某些特殊情况下,经济补偿金的支付可能有所不同,例如:1.劳动者患病或非因工负伤,不能从事原工作也不能从事由用人单位另行安排的工作而解除劳动合同的,用人单位除支付经济补偿金外,还应支付医疗补助费。
2.劳动合同订立时所依据的客观情况发生重大变化,致使原劳动合同无法履行,经当事人协商不能就变更劳动合同达成协议,由用人单位解除劳动合同的,也应支付经济补偿金。
四、违法辞退的赔偿责任如果用人单位违法辞退员工,要承担赔偿责任,需要按照经济补偿标准的二倍向劳动者支付赔偿金。
五、无霸支付经济补偿金的情形在以下情况下,用人单位无需支付经济补偿金:1.劳动者在试用期间被证明不符合录用条件的。
2.劳动者严重违反用人单位的规章制度的。
3.劳动者严重失职、营私舞弊,给用人单位造成重大损害的。
4.劳动者同时与其他用人单位建立劳动关系,对完成本单位的工作任务造成严重影响或者经用人单位提出拒不改正的。
5.劳动者以欺诈、胁迫的手段或乘人之危,使对方在违背真实意思的情况下订立或变更劳动合同,致使劳动合同无效的。
劳动法46条经济补偿金
劳动法规定,企业需要对因企业经济情况影响而被迫解除劳动合同的员工支付经济补偿金,以补偿员工因失业而遭受的经济损失。
经济补偿金是保障职工权益的重要措施,在职工和企业之间起到重要的平衡作用。
据劳动法第46条规定,职工在下列情况下,用人单位依法可以解除劳动合同,职工有权要求用人单位支付经济补偿金:
1. 用人单位经营转产、重组或者规模缩小等经济性裁员情况下,解除职工劳动合同;
2. 职工因工伤或者职业病需要解除劳动合同的情况;
3. 因用人单位的原因无法履行劳动合同,职工与用人单位协商一致解除劳动合同的情况。
职工被解除劳动合同后,用人单位应该根据职工工龄和月工资平均额计算经济补偿金。
计算公式如下:经济补偿金=职工工龄×月工资平均数×补偿倍数。
其中,职工工龄指职工在本用人单位内连续工作的年限;月工资平均数是职工过去12个月的平均工资;补偿倍数根据用人单位裁员的情况而定,最少为一个月工资。
需要注意的是,用人单位在向职工支付经济补偿金时,必须按照规定的时间和方式支付,否则将会受到相应的法律责任。
此外,企业应该积极开展稳定就业工作,做好职工转岗职业培训等工作,以减少裁员的情况发生。
总之,经济补偿金是保障职工权益的重要措施,用人单位应该认真遵守相关法律法规,合理计算和及时支付经济补偿金,确保职工合法权益得到维护。
经济性裁员解除劳动合同协议范本4篇篇1经济性裁员是企业在面临经济困难或业务调整时采取的一种常见措施,而解除劳动合同是裁员过程中不可避免的一环。
为了确保裁员过程合法合规,公司通常会与被裁员工签订解除劳动合同协议。
下面是一份经济性裁员解除劳动合同协议范本,仅供参考:经济性裁员解除劳动合同协议甲方:(公司名称)地址:(公司地址)法定代表人:(法定代表人姓名)电话:(联系电话)乙方:(员工名称)身份证号码:(身份证号码)鉴于甲方公司因经营困难/业务调整等原因导致需要裁减人员,经双方友好协商,达成以下协议:一、协议签订1.1 甲乙双方经友好协商,于(日期)签订本《经济性裁员解除劳动合同协议》(以下简称“协议”)。
1.2 乙方在签订本协议之日起,自愿离开甲方公司,并自愿解除与甲方签订的劳动合同。
二、裁员补偿2.1 甲方同意向乙方支付裁员补偿金,金额为乙方在甲方公司工作期间的月平均工资乘以(裁员年限),合计为(金额)。
2.2 裁员补偿金将于乙方提交离职申请后(具体时间)内支付至乙方指定的账户上。
2.3 乙方确认收到裁员补偿金后,不得要求甲方公司再行支付任何其他赔偿。
三、其他约定3.1 乙方在接受裁员补偿金后,应及时清理工作,交接工作资料,并于(具体时间)前办理离职手续。
3.2 乙方在签订本协议后,不得再向甲方公司主张任何因解除合同产生的赔偿、补偿等要求。
3.3 本协议自双方签字生效,并生效期为自(日期)至(日期)。
甲方(公司名称):__________乙方(员工名称):__________签订日期:__________本协议一式两份,甲乙双方各持一份,均具有同等法律效力。
经济性裁员是企业管理中的正常现象,在裁员过程中遵守法律法规,与员工友好协商解决问题是非常重要的。
希望通过本文提供的经济性裁员解除劳动合同协议范本,能够帮助企业和员工达成合理、公正的解决方案。
【文章结束】篇2经济性裁员是指企业在经营发展中出现严重困难,必须裁减人员以维持企业正常运转的情况下进行的裁员行为。
单位无故辞退员工补偿标准是多少(无故被辞退赔偿金计算方法)公司辞退员工需要法律是由和法律程序,不同的解除理由将导致不同的解除补偿情况。
首先了解赔偿标准的常见陈述和算法:N:经济补偿金,由员工工作年某员工离职前12个月平均工资。
1:代通知金,公司没有提前30天通知就解除无过错员工,支付一个月工资作为补偿。
2N:违法解除赔偿金,公司违法解除劳动合同,支付两倍经济补偿金。
员工的月份薪酬高于当地平均工资三倍的,按照当地平均工资三倍的数额支付,最长不超过十二个月。
用人公司在以下5种情形下辞退员工,补偿也大不相同,很多情况下赔偿比劳动者自己想象的多,一定认清自己属于那种情况:一、协商解除劳动合同,根据协议补偿根据《劳动合同法》第三十六条:“用人公司与员工协商一致,可以解除劳动合同。
”根据双方的协议执行补偿,可以高于也可以低于法定的补偿金,甚至可以协商达成其他交换条件不给补偿金。
二、非过错解解除动合同,补偿为N或者N+1由于主客观原因致使劳动合同不能履行,公司在履行法律规定的程序后有权单方解除劳动合同。
如下情形:1.公司改善经营管理,因经济或技术等原因经济性裁员;2.在试用期间,证明不符合雇用条件;3.员工非因工负伤或患病在规定的医疗期后,无法从事原工作,也不能从事另行安排的工作的;4.员工不能胜任原岗位工作,经过调整工作岗位或再培训,仍不能胜任工作的;5.劳动合同订立时所依据的客观情况发生重大变化,致使劳动合同无法履行,经过双方协商,没有能就劳动合同内容的变化达成协议。
由于法律规定,解除劳动合同的公司必须提前一月向员工书面通知,公司提前一个月以上通知员工解除的只需要补偿N,否则就要补偿一个月工资N+1,不然公司涉嫌违法解除。
三、员工过错解除动合同,公司无需补偿在员工有过错性情形时,公司有权单方解除劳动合同,无须支付员工解除劳动合同的经济补偿金。
如下情形:1.员工试用期不符合录用条件;2.严重违反公司制定的规章制度;3.营私舞弊,严重失职给公司造成重大损害;4.员工同时与其他公司建立劳动关系,严重影响本公司工作任务,经公司提出改正,拒不改正的;5.员工刑事犯罪,被依法追究刑事责任的;6.员工以欺诈等方式,使公司在违背真实意愿错误招录签订劳动合同的。
经济补偿金的标准和期限
经济补偿金是指在劳动者因企业解雇或者经济性裁员而失去工作时,用以弥补其失业损失的一定数额的金钱。
经济补偿金的标准和期限是劳动者和企业在解雇或裁员时需要了解和遵守的重要规定,下面将就此问题进行详细介绍。
首先,我们要了解的是经济补偿金的标准。
根据《劳动合同法》的规定,企业在裁员或解雇员工时,应当向劳动者支付经济补偿金。
经济补偿金的标准一般是根据劳动者在企业工作的年限来确定的,通常是每工作一年支付一个月的工资作为经济补偿金。
具体的标准可能会根据地区和企业的不同而有所差异,但一般来说是按照劳动者在企业工作的年限来逐年递增的。
其次,经济补偿金的期限也是需要了解的重要内容。
一般来说,经济补偿金的支付期限是在劳动合同终止后的一定时间内进行支付的。
根据《劳动合同法》的规定,企业解除劳动合同或者裁员后,应当在劳动合同终止之日起的十日内向劳动者支付经济补偿金。
如果企业未能按时支付经济补偿金,劳动者有权要求企业支付迟延履行的赔偿金。
此外,还需要注意的是,经济补偿金的支付方式也是需要明确的。
一般来说,经济补偿金可以一次性支付,也可以分期支付。
但无论采取何种支付方式,企业都应当按照规定的标准和期限进行支付,确保劳动者的合法权益。
总的来说,经济补偿金的标准和期限是劳动者和企业在解雇或裁员时需要严格遵守的规定。
劳动者应当了解自己的权利,确保能够获得应有的经济补偿金;企业也应当严格按照规定进行支付,避免因此而产生不必要的法律纠纷。
希望本文所述内容能够对大家有所帮助,谢谢阅读。
经济性裁员代通知金规定是怎么样的?企业裁员经常会发生,裁员就是解除劳动合同。
用人单位之所以裁员可能是因为该员工确实不适合这个企业,那么关于经济性裁员代通知金的规定是怎么样的?经济性的裁员是不适用代通知金的,也就是说用人单位没有必要支付员工代通知金,但是要支付员工经济补偿金,按照员工工作时间来认定。
企业裁员经常会发生,裁员就是解除劳动合同。
用人单位之所以裁员可能是因为该员工确实不适合这个企业,那么关于经济性裁员代通知金的规定是怎么样的?经济性的裁员是不适用代通知金的,也就是说用人单位没有必要支付员工代通知金,但是要支付员工经济补偿金,按照员工工作时间来认定。
解除合同,应当提前30天书面通知采用支付一个月工资代替的情形,用人单位按第四十一条规定经济性裁员不需要支付代通知金。
《劳动合同法》第四十一条有下列情形之一,需要裁减人员二十人以上或者裁减不足二十人但占企业职工总数百分之十以上的,用人单位提前三十日向工会或者全体职工说明情况,听取工会或者职工的意见后,裁减人员方案经向劳动行政部门报告,可以裁减人员:(一)依照企业破产法规定进行重整的;(二)生产经营发生严重困难的;(三)企业转产、重大技术革新或者经营方式调整,经变更劳动合同后,仍需裁减人员的;(四)其他因劳动一、经济性裁员后单位的义务1、清偿社会保险欠缴的数额。
企业与被裁减人员解除劳动合同时,应缴清欠缴的失业、养老、医疗等社会保险费,支付拖欠被裁减人员的工资和参加医疗保险前发生的医疗费等,以货币形式及时支付并结清。
2、在规定期限内办理社会保险和人事档案的转移手续。
企业应按国家和省、市有关规定,到市失业保险经办机构为被裁减人员办理档案转移和失业保险待遇的审核手续。
被裁减人员持企业出具的解除劳动关系证明到其户口所在地劳动保障经办机构办理失业登记和申领失业保险金手续。
3、社会保险接续手续办理。
企业应在解除劳动合同之日起30日内到当地社会保险经办机构为尚未重新就业的被裁减人员办理养老、医疗等社会保险关系接续手续,缴费年限前后合并计算。
劳动合同法辞退员工补偿标准(最新关于公司裁员补偿明细)用人单位与劳动者之间签订劳动合同,劳动合同中约定了劳动期限,未到劳动期限届满前,劳动者想要解除劳动关系的,需提前1个月告知用人单位,用人单位辞退劳动者也须提前告知劳动者或者赔付劳动者双倍工资,劳动法中用人单位辞退员工的补偿标准是怎么样的呢?补偿标准:1、用人单位违反劳动法的规定未到劳动期限届满前解除劳动合同或者无故辞退劳动者的,应当向劳动者赔付双倍的赔偿金,例如李被公司无故辞退了,公司除了需要给付半个月/6个月甚至是一年的工资外,还需要赔偿的工资的双倍作为赔偿金。
2、经济补偿按劳动者在本单位工作的年限,每满一年支付一个月工资的标准向劳动者支付。
六个月以上不满一年的,按一年计算;不满六个月的,向劳动者支付半个月工资的经济补偿。
用人单位解除劳动合同的四种情形:1、协商解除劳动合同:劳动者与用人单位之间都想解除劳动合同,对解除劳动合同进行协商合意,签订解除劳动合同协议,同意解除双方的劳动合同。
2、过错解除动合同:劳动者在劳动过程中由于个人的过错(劳动者违反单位规章制度、严重失职及同时与其他单位签订劳动合同的行为等)为用人单位带来巨大的损失,用人单位可依法辞退劳动者且用人单位无须支付劳动者解除劳动合同的经济补偿金。
3、非过错解解除动合同:不是劳动者个人的过错也不是用人单位无故辞退劳动者的情形,即用人单位认为劳动者不能适应工作需要的或者劳动者非公负伤不能劳动的情形等。
用人单位应提前30日以书面形式通知劳动者本人或者额外支付劳动者1个月工资后,才可以解除劳动合同。
4、经济性裁员:指用人单位因破产重整、经营困难或技术革新等重大情形发生时,为降低劳动成本,改善经营管理,因经济或技术等原因一次裁减20人以上或者不足20人以上但占企业职工总数10%以上的劳动者。
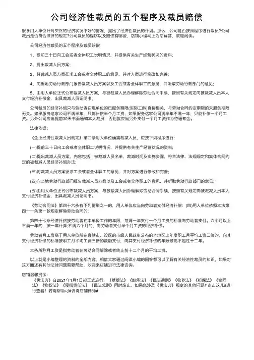
公司经济性裁员的五个程序及裁员赔偿很多⽤⼈单位针对突然的经济状况不好的情况,提出了经济性裁员的计划。
那么,公司是否按照程序进⾏裁员?公司裁员是否符合法律的规定?公司裁员的程序以及赔偿有哪些,店铺⼩编马上为您解答,欢迎阅读。
公司经济性裁员的五个程序及裁员赔偿1、提前三⼗⽇向⼯会或者全体职⼯说明情况,并提供有关⽣产经营状况的资料;2、提出裁减⼈员⽅案;3、将裁减⼈员⽅案征求⼯会或者全体职⼯的意见,并对⽅案进⾏修改和完善;4、向当地劳动⾏政部门报告裁减⼈员⽅案以及⼯会或者全体职⼯的意见,并听取劳动⾏政部门的意见;5、由⽤⼈单位正式公布裁减⼈员⽅案,与被裁减⼈员办理解除劳动合同⼿续,按照有关规定向被裁减⼈员本⼈⽀付经济补偿⾦,出具裁减⼈员证明书。
公司裁员的经济补偿只与劳动者在现单位的已服务期限(实际⼯龄)直接相关,与劳动合同约定期限的未服务期限⽆关。
如果服务这家公司不满半年,只能补偿半个⽉⼯资,如果服务这家公司满半年不满⼀年,只能补偿⼀个⽉⼯资。
另外公司应当提前30天书⾯通知本⼈裁员,否则就应当另外⽀付⼀个⽉⼯资作为待通知⾦。
法律依据:《企业经济性裁减⼈员规定》第四条⽤⼈单位确需裁减⼈员,应按下列程序进⾏:(⼀)提前三⼗⽇向⼯会或者全体职⼯说明情况,并提供有关⽣产经营状况的资料;(⼆)提出裁减⼈员⽅案,内容包括:被裁减⼈员名单,裁减时间及实施步骤,符合法律、法规规定和集体合同约定的被裁减⼈员经济补偿办法;(三)将裁减⼈员⽅案征求⼯会或者全体职⼯的意见,并对⽅案进⾏修改和完善;(四)向当地劳动⾏政部门报告裁减⼈员⽅案以及⼯会或者全体职⼯的意见,并听取劳动⾏政部门的意见;(五)由⽤⼈单位正式公布裁减⼈员⽅案,与被裁减⼈员办理解除劳动合同⼿续,按照有关规定向被裁减⼈员本⼈⽀付经济补偿⾦,出具裁减⼈员证明书。
《劳动合同法》第四⼗六条有下列情形之⼀的,⽤⼈单位应当向劳动者⽀付经济补偿:(四)⽤⼈单位依照本法第四⼗⼀条第⼀款规定解除劳动合同的;第四⼗七条经济补偿按劳动者在本单位⼯作的年限,每满⼀年⽀付⼀个⽉⼯资的标准向劳动者⽀付。
辞退员工应该怎样赔偿公司亏损业绩萎缩的理由辞退员工怎么进行赔偿?此理由属正当理由按常规赔偿还是非正当理由按双倍赔偿?若用人单位与你协商解除劳动合同,应当按照<<劳动合同法>>第四十七条的规定支付经济补偿金。
劳动者在本单位工作每满一年支付一个月工资,六个月以上不满一年的按照一年计算,不满六个月的,则支付半个月工资。
若用人单位单方面解除劳动合同,这是违法的,应当按照<<劳动合同法>>第八十七条的规定支付双倍赔偿金。
即:按照以上计算方法得出结果后再乘以2。
第一、如公司没有交社保,可以要求补缴社保的。
第二、如公司一直没有签合同,也是违法的,可以要求公司支付未签订书面劳动合同的双倍工资。
第三、如公司违法解除劳动合同,还要承担赔偿金的,赔偿金的标准是经济补偿的两倍。
如果是劳动者提出辞职,可要求单位支付经济补偿金。
第四、如在公司工作满一年的,公司还要支付失业保险金的。
第五、如果公司有加班行为,还要按法定标准支付加班工资以及加付赔偿金的。
第六、如果公司克扣工资,还应足额支付工资以及加付赔偿金的公司辞退员工行为违法,可以要求支付违法解除劳动关系赔偿金(12个月的工资),如果未签劳动合同或者未补缴社保,还有双倍工资及补缴社保1、如果合同到期单位不续签并且继续用工的,可以要求单位支付相应的双倍工资。
2、单位不支付工资可以要求支付,如不支付可以申请仲裁。
3、单位违法解除可以要求单位支付...公司辞退工龄10年的员工应支付多少补偿金?合同到期,一方不愿续约的,劳动合同解除。
但用人单位应依法支付劳动者经济补偿。
按劳动者在该单位连续工作工龄计算,每工作满1年的,支付劳动者1个月的工资标准的补偿。
你这种情况,用人单位应支付你10个月工资标准的经济补偿。
公司拒绝支付的,你可以向当地劳动保障部门反映情况或投诉。
若处理结果仍不满意的,你也有权向当地劳动仲裁委员会申请劳动仲裁。
一、一次性经济补偿金如何计税根据《关于个人与用人单位解除劳动关系取得的一次性补偿收入征免个人所得税问题的通知》(财税[2001]157号)文件规定,个人因与用人单位解除劳动关系而取得的一次性经济补偿收入、退职费、安置费等所得要按照以下方法计算缴纳个人所得税:1、个人因与用人单位解除劳动关系而取得的一次性补偿收入(包括用人单位发放的经济补偿金、生活补助费和其他补助费用),其收入在当地上年职工平均工资3倍数额以内的部分,免征个人所得税;超过的部分按照《国家税务总局关于个人因解除劳动合同取得经济补偿金征收个人所得税问题的通知》(国税发[1999]178号)的有关规定,计算征收个人所得税。
2024版解除劳动合同的经济补偿金
1. 补偿金计算公式:
- 经济补偿金 = 月工资× 工作年限
- 其中,月工资为解除劳动合同前12个月的平均工资。
2. 补偿金支付条件:
- 劳动者因用人单位违法解除劳动合同而离职;
- 用人单位因经济性裁员解除劳动合同;
- 劳动者因用人单位未提供劳动条件或者未按时足额支付劳动报酬而提出解除劳动合同;
- 劳动者因用人单位未依法缴纳社会保险费而提出解除劳动合同。
3. 补偿金支付限制:
- 经济补偿金的支付上限为当地上年度职工月平均工资的3倍; - 工作年限不满1年的,按1年计算。
4. 补偿金支付时间:
- 用人单位应在解除劳动合同之日起30日内支付经济补偿金。
5. 补偿金支付方式:
- 经济补偿金应一次性支付给劳动者。
6. 特殊情况下的补偿金:
- 若劳动者因工伤、职业病等原因解除劳动合同,补偿金的计算方式和支付条件按照相关法律法规执行。
7. 补偿金争议解决:
- 若劳动者与用人单位就经济补偿金的支付发生争议,可向当地劳
动争议仲裁委员会申请仲裁。
8. 补偿金与违约金的区别:
- 经济补偿金是对劳动者因解除劳动合同而遭受的经济损失的补偿; - 违约金是用人单位因劳动者违反劳动合同而支付的赔偿金。
9. 补偿金与工资的区分:
- 经济补偿金不计入劳动者的工资收入,不作为个人所得税的征税
对象。
10. 补偿金的法律依据:
- 根据《中华人民共和国劳动法》、《中华人民共和国劳动合同法》及相关司法解释规定执行。
请注意,以上内容仅为示例,具体条款应根据2024年相关法律法规的
最新规定进行调整。
公司裁员如何赔偿一、裁员补偿工资如何计算法律常识:裁员补偿工资计算方法如下:1、经济补偿按劳动者在本单位工作的年限计算,每满一年支付一个月工资;2、员工工作六个月以上不满一年的,要按一年的标准计算;3、员工工作不满六个月的,向员工支付半个月工资的经济补偿;4、经济补偿金计算按员工应得工资,按解除劳动合同前十二个月平均工资计算;5、向劳动者支付经济补偿的年限较高不超过十二个月。
6、劳动者月工资高于用人单位所在直辖市、设区的市级人民政府公布的本地区上年度职工月平均工资三倍的,向其支付经济补偿的标准按职工月平均工资三倍的数额支付,向其支付经济补偿的年限较高不超过十二年。
7、劳动者月工资高于用人单位所在直辖市、设区的市级人民政府公布的本地区上年度职工月平均工资三倍的,向其支付经济补偿的标准按职工月平均工资三倍的数额支付,向其支付经济补偿的年限较高不超过十二年。
需要发放离职补偿金的情形如下:1、用人单位违法解除劳动合同的;2、经劳动合同当事人协商一致,由用人单位解除劳动合同的;3、用人单位提前解除事实劳动关系的;4、用人单位以暴力、胁迫或者非法限制人身自由的手段强迫劳动的,或者用人单位未按照劳动合同约定支付劳动报酬或者提供劳动条件的,导致劳动者辞职的;5、人单位未按照劳动合同约定支付劳动报酬或者提供劳动条件的,导致劳动者辞职的;6、用人单位拒不支付加班加点工资或低于当地较低工资标准支付劳动者工资的;7、劳动者患病或者非因工负伤,经劳动鉴定委员会确认不能从事原工作、也不能从事用人单位另行安排的工作而解除劳动合同的;8、劳动者不能胜任工作,经过培训或者调整工作岗位仍不能胜任工作,由用人单位解除劳动合同的;9、劳动合同订立时所依据的客观情况发生重大变化,致使原劳动合同无法履行,经当事人协商不能就变更劳动合同达成协议,由用人单位解除劳动合同的;10、用人单位濒临破产进行法定整顿期间或者生产经营状况发生严重困难须裁减人员而解除劳动合同的;11、劳动合同期内用人单位破产或者解散的;12、劳动合同终止,地方有特殊规定需要支付经济补偿金的。
一、背景介绍支付协解人员经济补偿金是指企业解雇员工时,给予被解雇员工一定的经济补偿。
这是为了保障员工的基本权益,促进劳动关系和谐稳定的一个重要举措。
根据劳动合同法和相关规定,企业解雇员工需支付相应的经济补偿金。
协解人员是指在企业进行经济性裁员时,与用人单位协商一致解除劳动合同的员工,协解人员经济补偿金是指协解人员在企业裁员时,获得的一定经济补偿。
二、获得条件协解人员在符合以下情况时可以获得经济补偿金:1. 协解人员合法解除劳动合同,与用人单位协商一致。
2. 企业裁员时,协解人员可以据此获得一定经济补偿金。
三、经济补偿金计算标准1. 根据《劳动合同法》第四十一条的规定,用人单位按照下列标准支付经济补偿:(1)连续工作一年以上不满十年的,支付一个月工资;(2)连续工作十年以上的,支付一个半月工资。
2. 具体计算标准还需结合当地劳动局政策和劳动合同法规定,以实际情况为准。
四、支付流程1. 企业解雇员工后,应当在规定时间内将经济补偿金支付给协解人员。
2. 协解人员需在规定时间内到指定地点领取经济补偿金,并签字确认。
3. 如有异议,协解人员可以通过劳动争议调解、仲裁或者诉讼的途径来维护自己的合法权益。
五、问题与建议1. 目前存在一些企业违法裁员或者未按规定支付经济补偿金的情况,希望相关部门能加强监管,保障协解人员的合法权益。
2. 希望加强对企业方面的宣传和教育,提高企业的法律意识,规范企业裁员行为,保障员工的合法权益。
以上是对支付协解人员经济补偿金的情况说明,希望相关部门能够重视这一问题,切实保障协解人员的合法权益,促进劳动关系和谐稳定的发展。
六、监管措施与建议为了保障协解人员的合法权益,相关部门应该加强监管措施,严格执行法律法规,确保企业按照规定支付协解人员经济补偿金。
具体措施可包括:1. 加强监管力度:相关部门要加大对企业的监督检查力度,确保企业依法支付经济补偿金。
针对不法企业或个体行为,要追究其法律责任,严肃处理违法行为,为被裁员的员工维护合法权益。
Wealth does not have roots, but we get it from diligence.同学互助一起进步(页眉可删)经济性裁员补偿标准是怎样规定的关于经济性裁员的补偿办法,经济补偿按劳动者在本单位工作的年限,每满一年支付一个月工资的标准向劳动者支付。
六个月以上不满一年的,按一年计算;不满六个月的,向劳动者支付半个月工资的经济补偿。
公司若需要进行经济性裁员的话,必须要在法律规定的范围内操作,此时首先需要满足经济性裁员的条件,之后再是按照规定的程序来裁减员工。
而对于被裁减的员工,则也要做出相应的补偿。
那么经济性裁员补偿标准是什么呢?下文中为你做详细解答。
一、经济性裁员补偿标准是什么根据《违反和解除劳动合同的经济补偿办法》的规定,对于用人单位濒临破产进行法定整顿期间或生产经营状况发生严重困难,必须裁减人员的,用人单位应当按被裁减人员在本单位工作的年限支付经济补偿金。
在本单位工作的时间每满1年,发给相当于1个月工资的经济补偿金。
用人单位解除劳动合同后,未按规定给予劳动者经济补偿的,除全额发给经济补偿金外,还须按该经济补偿金的50%支付额外经济补偿金。
经济补偿金的工资计算标准应当以企业正常生产情况下劳动者解除合同前12个月的月平均工资。
如果劳动者的月平均工资低于企业月平均的,按企业月平均工资的标准支付。
二、经济性裁员的条件经济性裁员作为用人单位单方解除劳动合同的一种方式,必须满足法定条件。
这些法定条件包括实体性条件和程序性条件,只有同时具备了实体性条件之一和全部的程序性条件,才是合法有效的经济性裁员。
(一)实体性条件劳动法下经济性裁员的实体条件1、照企业破产法规定进行重整的;2、产经营发生严重困难的;3、业转产、重大技术革新或者经营方式调整,经变更劳动合同后,仍需裁减人员的;4、他因劳动合同订立时所依据的客观经济情况发生重大变化,致使劳动合同无法履行的。
(二)劳动法下经济性裁员程序条件1、业需要裁减人员二十人以上或者裁减不足二十人但占企业职工总数百分之十以上的,企业提前三十日向工会或者全体职工说明情况,听取工会或者职工的意见后,裁减人员方案经向劳动行政部门报告,才可以裁减人员。
劳动法裁员补偿标准一览裁员补偿标准1、合法性裁员一般根据劳动者在用人单位的工作年限和工资标准来计算具体金额经济补偿是指企业依据国家有关规定或劳动合同约定,以货币形式直接支付给职工的劳动报酬,一般根据劳动者在用人单位的工作年限和工资标准来计算具体金额。
公式为:经济补偿金=工作年限×月工资。
《劳动合同法》第47条规定了经济补偿金的计算方式:“经济补偿按劳动者在本单位工作的年限,每满一年支付一个月工资的标准向劳动者支付。
六个月以上不满一年的,按一年计算;不满六个月的,向劳动者支付半个月工资的经济补偿”。
通俗地说,经济补偿金中的月平均工资指是劳动者根据单位所发的工资条拿到手的工资。
《劳动合同法实施条例》第27条规定,劳动合同法第47条规定的经济补偿的月工资按照劳动者应得工资计算,包括计时工资或者计件工资以及奖金、津贴和补贴等货币性收入。
劳动者在劳动合同解除或者终止前12个月的平均工资低于当地最低工资标准的,按照当地最低工资标准计算。
劳动者工作不满12个月的,按照实际工作的月数计算平均工资。
2、违法性裁员用人单位违法解除或终止劳动合同,劳动者不要求继续履行劳动合同或者劳动合同已经不能继续履行的,用人单位应当支付赔偿金,赔偿金标准为经济补偿标准的二倍。
企业裁员的条件是什么裁员,是经济性裁员的简称,是因用人单位的原因解除劳动合同的情形。
指的是用人单位在法定的特定期间依法进行的集中辞退员工的行为。
实施经济性裁减人员的企业,可以裁减因生产经营状况发生变化而产生的富余人员。
根据我国法律规定,以下情况下,单位可以裁减人员,但需按规定支付经济补偿:1、用人单位依照企业破产法规定进行重整的;2、用人单位生产经营发生严重困难的;3、用人单位转产、重大技术革新或者经营方式调整,经变更劳动合同后,仍需裁减人员的;4、其他因劳动合同订立时所依据的客观经济情况发生重大变化,致使劳动合同无法履行的。
裁员有哪些类型根据《劳动法》第三十六条的规定:“用人单位与劳动者协商一致,可以解除”。
《员工辞退经济补偿金的计算方法》第一条《违反和解除劳动合同的经济补偿办法》规定,单位在以下依法解除劳动合同的情形下,应支付经济补偿金:1.经劳动合同当事人协商一致,由用人单位解除劳动合同的根据工作年限,每满一年发给相当于一个月的工资,工作年限满6个月不满一年的,按一年的标准发放,不满6个月的按半年算;工作年限超过12年的,按12年计算。
协商解除劳动合同的经济补偿公式:经济补偿金=工作年限×月工资(月工资是指劳动者在劳动合同解除或者终止前12个月的平均工资)2.劳动者患病或者非因工负伤,医疗期满后,不能从事原工作也不能从事由用人单位另行安排的工作的,根据工作年限,每满一年发给相当于一个月的工资,不满一年的按一年的标准发放;因病或非因公负伤解除劳动合同的经济补偿金公式:经济补偿金=工作年限×月工资+医疗补助费(医疗补助费不低于6个月的工资)3.劳动者不能胜任工作,经过培训或者调整工作岗位,仍不能胜任工作的根据工作年限,每满一年发给相当于一个月的工资,不满一年的按一年的标准发放,最多不超过12个月。
劳动者不能胜任工作被解除劳动合同的经济补偿金公式:经济补偿金=工作年限×月工资(工作年限超过12年的,按12年计算)4.劳动合同订立时所依据的客观情况发生重大变化,致使原劳动合同无法履行,当事人协商不能就变更劳动合同达成协议的根据工作年限,每满一年发给相当于一个月的工资,不满一年的按一年的标准发放。
因客观情况发生重大变化解除劳动合同的经济补偿金公式:经济补偿金=工作年限×月工资5.经济性裁员的根据工作年限,每满一年发给相当于一个月的工资,不满一年的按一年的标准发放。
6.用人单位逾期给付经济补偿金的计算经济补偿金 = 原经济补偿金+额外经济补偿金(额外经济补偿金=原经济补偿金×50%)7.用人单位不支付经济补偿金的赔偿金赔偿金=经济补偿金总和×N=工作年限×月工资×(1+50%)×N(1<N<5)第二条《上海市劳动合同条例》规定,单位在以下劳动者依法解除劳动合同的情形下,应支付经济补偿金:1.用人单位以暴力、威胁或者非法限制人身自由的手段强迫劳动的;根据工作年限,每满一年发给相当于一个月的工资,不满一年的按一年的标准发放,最多不超过12个月。
在我国,单位倒闭终止劳务合同是一个复杂的问题,涉及到众多法律法规。
为了保障劳动者的合法权益,我国《劳动合同法》对此做出了明确规定。
以下是单位倒闭终止劳务合同赔偿标准的相关内容:一、经济补偿金的计算标准根据《劳动合同法》第四十七条规定,经济补偿金的计算标准如下:1. 按劳动者在本单位工作的年限,每满一年支付一个月工资的标准向劳动者支付。
六个月以上不满一年的,按一年计算;不满六个月的,向劳动者支付半个月工资的经济补偿。
2. 劳动者月工资高于用人单位所在直辖市、设区的市级人民政府公布的本地区上年度职工月平均工资三倍的,向其支付经济补偿的标准按职工月平均工资三倍的数额支付,向其支付经济补偿的年限最高不超过十二年。
3. 经济补偿金的基数是指劳动者在劳动合同解除或者终止前十二个月的平均工资。
二、单位倒闭终止劳务合同的情形1. 单位因经营不善、破产等原因倒闭,导致劳动合同无法继续履行。
2. 单位依法进行经济性裁员。
3. 单位因不可抗力因素导致劳动合同无法继续履行。
三、单位倒闭终止劳务合同的经济补偿金支付1. 单位应在劳动合同解除或终止之日起30日内向劳动者支付经济补偿金。
2. 劳动者与单位就经济补偿金支付发生争议的,可以向劳动争议仲裁委员会申请仲裁。
四、单位倒闭终止劳务合同的特殊情况1. 劳动者存在过错,如严重违反单位规章制度、严重失职等,用人单位可以依法解除劳动合同,无需支付经济补偿金。
2. 劳动者与单位协商一致解除劳动合同,用人单位应按上述标准支付经济补偿金。
3. 劳动合同到期,用人单位不续签劳动合同,应按上述标准支付经济补偿金。
五、单位倒闭终止劳务合同的法律责任1. 单位未按《劳动合同法》规定支付经济补偿金的,劳动者可以向劳动争议仲裁委员会申请仲裁。
2. 劳动者申请仲裁的,仲裁委员会应依法受理,并作出裁决。
总之,单位倒闭终止劳务合同赔偿标准旨在保障劳动者的合法权益。
劳动者在面临此类问题时,应了解相关法律法规,维护自己的合法权益。