销售面积与建筑面积的关系
- 格式:doc
- 大小:35.00 KB
- 文档页数:3
商品房的销售面积、套内建筑面积及分摊公用建筑面积销售面积商品房的销售面积是指购房者在与开发商签订的《商品房买卖合同》中约定的建筑面积,是套内建筑面积与分摊公用建筑面积之和。
即:销售面积= 套内建筑面积+ 分摊的公用建筑面积。
套内建筑面积套内建筑面积的计算方法:套内建筑面积= 套内使用面积+ 套内墙体面积+ 阳台建筑面积。
(1)套内使用面积:住宅按《住宅建筑设计规范》(GBJ96-86)规范的方法或参照《住宅建筑设计规范》计算。
(2)套内墙体面积:商品房套内使用空间周围的维护或承重墙体,有共用墙及非共用墙两种:[1]共用墙包括各套之间的分隔封墙,与公用建筑面积的分隔墙以及外墙(包括山墙);共用墙墙体水平投影面积的一半计入套内墙体面积。
[2]非共用墙体水平投影面积全部计入套内墙体面积。
分摊的公用建筑面积商品房分摊的公用建筑面积主要包括以下两部分:(1)电梯井、楼梯间、垃圾道、变电室、设备室、公共门厅和过道等其功能上为整楼建筑服务的公共设施用房和管理用房之建筑面积;(2)各单元与楼房公共建筑空间之间的分隔墙以及外墙(包括山墙)墙体水平投影面积的50%。
下列空间不得计入公用建筑面积:(1)作为独立使用空间租、售的地下室、车棚等。
(2)作为人防工程的地下室。
商品房分摊的公用建筑面积计算公式:公用建筑面积= 整栋建筑的面积- 各套套内建筑面积之和- 已作为独立使用空间租售的地下室、车棚、人防工程地下室。
公用建筑面积分摊面积系数= 公用建筑面积÷各套套内建筑面积之和。
分摊的公用建筑面积= 各套套内建筑面积×公用建筑分摊系数。
因此,商品房销售面积公式还可表达为:商品房销售面积= 套内建筑面积(1 + 公用建筑面积分摊系数)防止房屋使用面积缩水签约及入住时应注意:坚持要求开发商在交房时出示《房屋实测面积》;认真审查合同附件中关于分摊面积部位、范围的确定。
房屋建筑面积计算与房屋权属登记的新规定建设部《关于房屋建筑面积计算与房屋权属登记有关问题的通知》主要有下列三方面的新规定:一是要在房屋产权证书附图上注明测绘单位的名称,并明确房产测绘单位将对其完成的房产测绘结果的质量负责;二是要在房屋产权证书附图上注明房屋套内建筑面积和房屋分摊的共有面积;三是有关房屋建筑面积计算问题,《房产测量规范》未作规定或规定不明确的,作了规定,如房屋层高方面规定,计算建筑面积的房屋层高(高度)均应在2.20米以上(含2.20米);房屋屋顶斜面结构(坡屋顶)的,层高(高度)2.20米以上的部位计算建筑面积。
中华人民共和国建设部文件建房[1995]517号建设部关于印发《商品房销售面积计算及公用建筑面积分摊规则》(试行)的通知各省、自治区、直辖市建委(建设厅),市政管委,计划单列市建委:为保护消费者的合法权益,规范商品房销售行为,减少商品房销售过程中买卖双方间的纠纷,特制定《商品房销售面积计算及公用建筑面积分摊规则》(试行),现予印发,请遵照执行。
现就有关问题通知如下。
一、商品房买卖所签订的商品房购销合同中,应明确载明购房者所购置的商品房的建筑面积,并注明该商品房的套内建筑面积(实得建筑面积)及应合理分摊的公用建筑面积。
二、在本规则实施前已签订的商品房屋购销合同,除合同对商品房销售面积的约定有明显违法或计算错误的外,应维持合同约定的面积。
若买卖双方有一方提出按本规则计算商品房销售面积的,或房地产权属登记机关按本规则测定商品房建筑面积的,合同双方可对合同中的销售面积作调整,但应维持原合同约定的总价款不变。
三、房地产权属登记机关进行房屋产权登记,应遵循《商品房销售面积计算及公用建筑面积分摊规则》(试行)测定商品房的建筑面积。
附件:商品房销售面积计算及公用建筑面积分摊规则(试行)一九九五年九月八日商品房销售面积计算及公用建筑面积分摊规则(试行)第一条根据国家有关技术标准,制定《商品房销售面积计算及公用建筑面积分摊规则》(试行)。
第二条本规则适用于商品房的销售和产权登记。
第三条商品房销售以建筑面积为面积计算单位。
建筑面积应按国家现行《建筑面积计算规则》进行计算。
第四条商品房整栋销售,商品房的销售面积即为整栋商品房的建筑面积(地下室作为人防工程的,应从整栋商品房的建筑面积中扣除)。
第五条商品房按“套”或“单元”出售,商品房的销售面积即为购房者所购买的套内或单元内建筑面积(以下简称套内建筑面积)与应分摊的公用建筑面积之和。
商品房销售面积=套内建筑面积+分摊的公用建筑面积第六条套内建筑面积由以下三部分组成:1.套(单元)内的使用面积;2.套内墙体面积;3.阳台建筑面积。
商品房销售面积计算及公用建筑面积分摊规则建设部关于印发《商品房销售面积计算及公用建筑面积分摊规则》(试行)的通知1995年9月8日,建设部为保护消费者的合法权益,规范商品房销售行为,减少商品房销售过程中买卖双方间的纠纷,特制定《商品房销售面积计算及公用建筑面积分摊规则》(试行),现予印发,请遵照执行。
现就有关问题通知如下:一、商品房买卖所签订的商品房购销合同中,应明确载明购房者所购置的商品房的建筑面积,并注明该商品房的套内建筑面积(实得建筑面积)及应合理分摊的公用建筑面积。
二、在本规则实施前已签订的商品房屋购销合同,除合同对商品房销售面积的约定有明显违法或计算错误的外,应维持合同约定的面积。
若买卖双方有一方提出按本规则计算商品房销售面积,或房地产权属登记机关按本规则测定商品房建筑面积的,合同双方可对合同中的销售面积作调整,但应维持原合同约定的总价款不变。
三、房地产权属登记机关进行房屋产权登记,应遵循《商品房销售面积计算及公用建筑面积分摊规则》(试行)测定商品房的建筑面积。
附件:商品房销售面积计算及公用建筑面积分摊规则(试行)第一条根据国家有关技术标准,制定《商品房销售面积计算及公用建筑面积分摊规则》(试行)。
第二条本规则适用于商品房的销售和产权登记。
第三条商品房销售以建筑面积为面积计算单位。
建筑面积应按国家现行《建筑面积计算规则》进行计算。
第四条商品房整栋销售,商品房的销售面积即为整栋商品房的建筑面积(地下室作为人防工程的,应从整栋商品房的建筑面积中扣除)。
第五条商品房按“套”或“单元”出售,商品房的销售面积即为购房者所购买的套内或单元内建筑面积(以下简称套内建筑面积)与应分摊的公用建筑面积之和。
商品房销售面积=套内建筑面积+分摊的公用建筑面积第六条套内建筑面积由以下三部分组成:1.套(单元)内的使用面积;2.套内墙体面积;3.阳台建筑面积。
第七条套内建筑面积各部分的计算原则如下:1.套(单元)内的使用面积住宅按《住宅建筑设计规范》(gbj96-86)规定的方法计算。
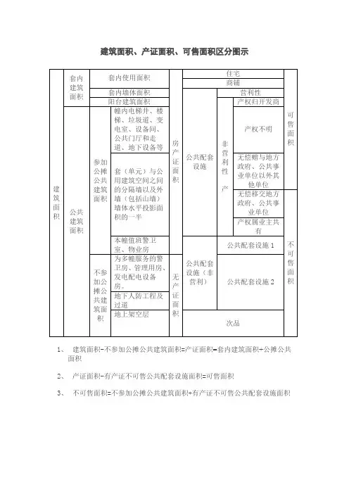
建筑面积、产证面积、可售面积区分图示公摊公共产证面积=不参加公摊公共建筑面积建筑面积 -1、=套内建筑面积+面积可售面积=有产证不可售公共配套设施面积-产证面积 2、=不可售面积 3、+不参加公摊公共建筑面积有产证不可售公共配套设施面积附:配套设施可售、不可售面积划分商品房面积测算名词知识点一:销售面积的测算标准在我国大部分城市,根据建设部《商品房销售面积计算及公用建筑面积分摊规则》的规定,商品房销售仍按建筑面积计算价格。
所谓建筑面积,是套内或单元内建筑面积与应分摊的共有建筑面积之和。
商品房按“套”或“单元”出售的,商品房的建筑面积即为购房者所购买的套内或单元内建筑面积(以下简称套内建筑面积)与应分摊的公用建筑面积之和。
即:商品房销售面积=建筑面积=套内建筑面积+分摊的公用建筑面积之和(即公摊面积)为了减少纠纷,也有一些城市的开发商采取按套内建筑面积计价销售的办法。
此时,商品房销售面积=商品房套内建筑面积。
知识点二:建筑面积的测算原则一般规定(1) 房屋面积计算系指外围水平面积及水平投影面积计算,其中包括房屋建筑面积、共有建筑面积、使用面积等的测算。
(2) 房屋建筑面积计算按房屋外墙(柱)勒脚以上各层的外围水平投影面积,包括阳台、挑廊、地下室、室外楼梯等,且层高2.20米(含2.20米,下同)以上的永久性建筑。
(3) 房屋共有建筑面积系指各产权人共同占有或共同使用的建筑面积。
(4) 房屋使用面积系指房屋户内全部可供使用的空间面积,按房屋的内墙面水平面积计算。
(5) 房屋层数是指房屋的自然层数,一般按室内地坪±0米以上计算。
假层、附层(夹层)、插层、阁楼(暗楼)、装饰性塔楼,以及突出屋面的楼梯间、水箱间不计层数。
(6) 房屋所在层次是指本权属单元的房屋在幢楼房中的第几层。
地下层次以负数表示。
.计算全部建筑面积的范围(1) 永久性结构的单层房屋按一层计算建筑面积。
单层房屋内如带有部分楼层者,符合上述一般规定的亦应计算建筑面积。
商品房销售面积计算及公用建筑面积分摊规则【学员问题】商品房销售面积计算及公用建筑面积分摊规则?【解答】商品房销售面积计算及公用建筑面积分摊规则第一条根据国家有关技术标准,制定《商品房销售面积计算及公用建筑面积分摊规则》(试行)。
第二条本规则适用于商品房的销售和产权登记。
第三条商品房销售以建筑面积为面积计算单位。
建筑面积应按国家现行《建筑面积计算规则》进行计算。
第四条商品房整栋销售,商品房的销售面积即为整栋商品房的建筑面积(地下室作为人防工程的,应从整栋商品房的建筑面积扣除)。
工程造价第五条商品房按套或单元出售,商品房的销售面积即为购房者听购买的套内或单元内建筑面积(以下简称套内建筑面积)与应分摊的公用建筑面积之和。
商品房销售面积=套内建筑面积+分摊的公用建筑面积第六条套内建筑面积由以下三部分组成:1、套(单元)内的使用面积;2、套内墙体面积;3、阳台建筑面积。
第七条套内建筑面积各部分的计算原则如下:1、套(单元)内的使用面积住宅按《住宅建筑设计规范》规定的方法计算。
其他建筑。
按照专用建筑设计规范规定的方法或参照《住宅建筑设计规范》计算。
2、套内墙体面积商品房各套(单元)内使用空间周围的维护或承重墙体,有共有墙及非共用墙两种。
商品房各套(单元)之间的分隔墙、套(单元)与公用建筑空间之间的分隔墙以及外墙(包括山墙)均为共用墙,共用墙墙体水平投曩面积的一半计入套内墙体面积。
非共用墙墙体水平投影响面积全部计入套内墙体面积。
3、阳台建筑面积按国家现行《建筑面积计算规则》进行计算。
4、套内建筑面积的计算公为:套内建筑面积套内使用面积+套内墙体面积+阳台建筑面积第八条公用建筑面积由以下两部分组成:1、电梯井、楼梯间、垃圾道、变电室、设备间、公共门厅和过道、地下室、值班警卫室以及其他功能上为整栋建筑服务的公共用房和管理用房建筑面积;2、套(单元)与公用建筑空间之间的分隔墙以及外墙(包括山墙)墙体水平投影面积的一半。
商品房销售面积计算及公用建筑面积分摊规则在购房过程中,商品房销售面积计算以及公用建筑面积分摊规则是购房者需要了解和关注的重要内容。
本文将介绍商品房销售面积计算的相关规定以及公用建筑面积分摊的具体规则。
商品房销售面积计算规定通常,商品房的销售面积是指建筑面积减去公用部分面积后的净面积。
建筑面积包括房屋内部的净面积以及公共部分的面积,而公用部分则是指供所有业主共同使用的场所,如楼梯间、电梯间、走廊等。
商品房销售面积计算一般遵循以下规定:1.计算方法:按照建筑设计方案的图纸标准测算,以平方米为单位。
2.建筑面积:是指商品房建筑外边界线以及内墙、外墙、阳台、共用部位等周围构成的总面积。
3.净面积:是指除去公共部分后的实际使用面积,即购房者实际可以享用的私人空间。
在购买商品房时,购房者应当仔细核对销售合同中关于销售面积计算的相关信息,确保自己的权益不受损害。
公用建筑面积分摊规则在商品房项目中,公用部分的面积是由所有业主共同使用的,所以公用建筑面积的分摊规则至关重要。
一般情况下,公用建筑面积的分摊遵循以下原则:1.计算方法:公用部分面积一般按照建筑面积的一定比例计算,比如按照公共设施的面积比例或者建筑总面积的比例来分摊。
2.公用部分定义:公用部分包括但不限于楼梯间、电梯间、走廊、装修水电管线等共同使用的区域和设施。
3.公用部分费用:业主需要按照自己购买的房屋面积比例来分担公用建筑面积的管理、维护和修缮等相关费用。
这些费用一般纳入物业管理费用中,由物业公司统一收取。
购房者在购买商品房时,应当了解公用建筑面积的分摊规则,明确自己的权利和义务,保障自己的合法权益。
结语商品房销售面积计算以及公用建筑面积分摊规则是购房者在购房过程中需要重点关注的问题。
购房者在签订购房合同前,应当仔细核对上述规定,确保自己的权益不受损害。
同时,购房者也可以根据相关规定要求开发商提供详细的销售面积计算和公用建筑面积分摊方案,以便在购房过程中能够明晰自己的权益和义务。
商品房销售面积计算及公用建筑面积分摊规则在购买商品房时,销售面积的计算方式以及公用建筑面积的分摊规则对购房者来说至关重要。
了解这些规则可以帮助购房者在选择商品房时做出明智的决策,避免一些潜在的风险。
商品房销售面积计算商品房销售面积是指购买商品房时实际计算出来的使用面积。
通常情况下,商品房销售面积包括套内建筑面积、套内公摊面积和套内外墙面积。
1.套内建筑面积:套内建筑面积是指购房者购买的实际使用面积,包括房间、走道、厨房、卫生间等属于私人使用部分的面积。
2.套内公摊面积:套内公摊面积是指商品房内共用部分的面积,如楼梯间、电梯间、大堂等。
3.套内外墙面积:套内外墙面积是指商品房外侧的墙体面积,不计入套内建筑面积。
购房者在购买商品房时,需要根据上述计算方式计算销售面积,确保自己了解购买商品房的实际使用面积,以便合理评估房屋的性价比。
公用建筑面积分摊规则在商品房中,一般都会存在一定的公用建筑面积,如大堂、楼梯间、电梯间等。
购房者在购买商品房时,不仅需要支付自己购买的套内建筑面积,还需要按一定比例分摊公用建筑面积的费用。
1.分摊比例:公用建筑面积的分摊比例一般由开发商根据相关规定确定,购房者按照该比例支付公用建筑面积的费用。
2.分摊方式:公用建筑面积的费用一般是按照购房者购买的套内建筑面积的比例来分摊的,购房者购买的套内建筑面积越大,分摊的费用也就越高。
购房者在购买商品房时,需要关注公用建筑面积的分摊规则,了解自己需要承担的费用,并在签订购房合同前对相关规定进行仔细阅读和理解,避免因为公用建筑面积的费用计算不清而造成纠纷。
综上所述,了解商品房销售面积的计算方式以及公用建筑面积的分摊规则对购房者来说至关重要。
购房者在购买商品房时,应当注重对相关规定的了解,以确保自身权益不受损害。
商品房的销售面积如何确定
下文为大家整理带来的商品房的销售面积如何确定,希望内容对您有帮助,感谢您得阅读。
很多买房者都有这样的经历,拿到新房的钥匙时发现房屋面积小于购房合同中写明的面积,接下来的就是漫长的追讨过程。
至于结果,多半并不乐观。
法律对商品房的销售面积是如何确定的呢?
建设部《商品房销售面积计算及公用建筑面积分摊规则》中规定,商品房的销售以建筑面积为面积计算单位,商品房按套或单元销售的,商品房的销售面积即为购买的套内的建筑面积与应分摊的公用建筑面积之和。
套建筑面积又由三部分构成:
1、套内的使用面积。
2、套内墙体面积。
3、阳台建筑面积。
公用建筑面积由两部分组成:
1、是电梯井、楼梯间、垃圾道、变电室、设备间、公共门厅
和过道、地下室、值班警卫室以及其他功能上为整栋建筑服务的公共用房和管理用房的建筑面积。
建设部商品房销售面积计算及公用建筑面积分摊规则根据中国建设部发布的《商品房销售管理办法》,商品房的销售面积计算方法及公用建筑面积分摊规则如下:一、商品房销售面积计算方法:1.建筑面积:商品房销售面积包括建筑面积和公用建筑面积。
建筑面积是指商品房的各层面积之和,包括住宅房屋、车库、露台、阳台等。
2.套内建筑面积:套内建筑面积是指商品房内部分墙面以内的实际使用面积,包括厨房、客厅、卧室、卫生间等。
不包括阳台、外墙体、柱子和构筑物。
3.建筑面积与套内建筑面积的关系:建筑面积与套内建筑面积的关系是合理使用面积与建筑面积之间的百分比关系。
具体来说,建筑面积除以(1+公摊系数)得到套内建筑面积。
其中,公摊系数是根据不同项目确定的。
4.负面积:若商品房内一些部分因挂墙、柱子等结构因素或安全、绿化等要求不得进行私摊,计算结果为负面积,则需要将全部负面积面积从建筑面积中扣除。
二、公用建筑面积分摊规则:1.公用建筑面积是指不属于套内建筑面积部分的建筑面积,主要包括共用的走廊、电梯、楼梯、垃圾处理间、物业管理用房、门厅、大堂等。
2.分摊原则:公用建筑面积的分摊应该按照建筑物的共有部分和私有部分进行合理划分。
其中,共有部分的分摊应该根据房屋的面积进行均摊,私有部分的分摊应由私有部分的业主进行缴纳。
3.公摊系数:公摊系数是指商品房总建筑面积中,用于计算公用部分和套内部分的系数。
公摊系数一般根据购房人购买面积以及建筑物的共有部分来确定。
4.公摊系数的确定:公摊系数的确定应该经过相关部门的审批,一般基于建筑物的结构设计以及规划要求,并且要注明在商品房的立项资料和规划许可证中。
总之,商品房销售面积计算及公用建筑面积分摊规则在中国是根据建设部门发布的相关法规和办法进行的。
购房人在购买商品房时需要了解和了解相关规则,以便准确计算和确定购房面积,并了解公摊系数和分摊原则。
这样可以确保购房人的权益并有助于规范商品房市场的健康发展。
建筑面积、产证面积、可售面积区分图示1、建筑面积-不参加公摊公共建筑面积=产证面积=套内建筑面积+公摊公共面积2、产证面积-有产证不可售公共配套设施面积=可售面积3、不可售面积=不参加公摊公共建筑面积+有产证不可售公共配套设施面积附:配套设施可售、不可售面积划分商品房面积测算名词知识点一:销售面积的测算标准在我国大部分城市,根据建设部《商品房销售面积计算及公用建筑面积分摊规则》的规定,商品房销售仍按建筑面积计算价格。
所谓建筑面积,是套内或单元内建筑面积与应分摊的共有建筑面积之和。
商品房按“套”或“单元”出售的,商品房的建筑面积即为购房者所购买的套内或单元内建筑面积(以下简称套内建筑面积)与应分摊的公用建筑面积之和。
即:商品房销售面积=建筑面积=套内建筑面积+分摊的公用建筑面积之和(即公摊面积)为了减少纠纷,也有一些城市的开发商采取按套内建筑面积计价销售的办法。
此时,商品房销售面积=商品房套内建筑面积。
知识点二:建筑面积的测算原则一般规定(1) 房屋面积计算系指外围水平面积及水平投影面积计算,其中包括房屋建筑面积、共有建筑面积、使用面积等的测算。
(2) 房屋建筑面积计算按房屋外墙(柱)勒脚以上各层的外围水平投影面积,包括阳台、挑廊、地下室、室外楼梯等,且层高2.20米(含2.20米,下同)以上的永久性建筑。
(3) 房屋共有建筑面积系指各产权人共同占有或共同使用的建筑面积。
(4) 房屋使用面积系指房屋户内全部可供使用的空间面积,按房屋的内墙面水平面积计算。
(5) 房屋层数是指房屋的自然层数,一般按室内地坪±0米以上计算。
假层、附层(夹层)、插层、阁楼(暗楼)、装饰性塔楼,以及突出屋面的楼梯间、水箱间不计层数。
(6) 房屋所在层次是指本权属单元的房屋在幢楼房中的第几层。
地下层次以负数表示。
计算全部建筑面积的范围(1) 永久性结构的单层房屋按一层计算建筑面积。
单层房屋内如带有部分楼层者,符合上述一般规定的亦应计算建筑面积。
一、商品房销售面积计算规定在我国商品房销售中,销售面积的计算是受到严格规定的。
根据《商品房销售管理办法》的规定,商品房销售面积是指商品房建筑面积和附属面积之和。
其中,商品房建筑面积是指商品房各层建筑面积之和,包括商品房各单元内房屋建筑面积、公用建筑内房屋建筑面积等,但不包括公用建筑面积。
1. 商品房建筑面积计算方法在计算商品房建筑面积时,一般是按照《建筑工程计量规则》的相关规定进行计算。
具体来说,商品房建筑面积应包括房屋各层面积和附属面积。
房屋各层面积是指房屋各层的建筑面积之和,包括房间、厨房、卫生间等使用面积,但通常不包括阳台、楼梯等空间面积。
附属面积包括所属车库、储藏间等附属空间的建筑面积。
根据这些规定,开发商在销售商品房时应严格按照规定的计量方法进行销售面积的计算,确保符合法律法规的要求。
2. 相关政策规定除了《商品房销售管理办法》的规定外,我国国家相关政策也对商品房销售面积计算进行了规范。
最近出台的《城市商品房销售管理办法》对商品房销售面积计算提出了更为具体的要求,明确规定了商品房销售面积的计算方法和标准。
这些政策的出台,有利于维护购房者的合法权益,保障商品房销售活动的合法性与规范性。
二、公用建筑面积公摊规则在商品房建筑中,公用建筑面积的公摊也是十分重要的。
公用建筑面积公摊规则旨在合理确定购房者共同使用公共设施和设备所需负担的费用,确保各业主的公摊面积合理、公平。
1. 公用建筑面积的确定公用建筑面积是指商品房建筑中用于共同使用的设施和设备的建筑面积。
一般来说,公用建筑面积包括但不限于电梯间、楼梯间、门厅、管理用房、地下室等。
这些面积是供各业主共同使用的,因此需要进行公摊,确定每个业主需要负担的公用建筑面积费用。
2. 公用建筑面积公摊费用的确定公用建筑面积公摊费用的确定是按照相关规定和业主大会的决议进行的。
在商品房交付时,开发商一般会委托专业的测绘单位对公用建筑面积进行测绘,并根据测绘结果计算出每个业主应该负担的公用建筑面积费用。
《商品房销售面积计算及公用建筑面积分摊规则》(试行)建设部关于印发《商品房销售面积计算及公用建筑面积分摊规则》(试行)的通知(建房[1995]517号)各省、自治区、直辖市建委(建设厅),市政管委,计划单列市建委:为保护消费者的合法权益,规范商品房销售行为,减少商品房销售过程中买卖双方间的纠纷,特制定《商品房销售面积计算及公用建筑面积分摊规则》(试行),现予印发,请遵照执行。
现就有关问题通知如下。
一、商品房买卖所签订的商品房购销合同中,应明确载明购房者所购置的商品房的建筑面积,并注明该商品房的套内建筑面积(实得建筑面积)及应合理分摊的公用建筑面积。
二、在本规则实施前已签订的商品房屋购销合同,除合同对商品房销售面积的约定有明显违法或计算错误的外,应维持合同约定的面积。
若买卖双方有一方提出按本规则计算商品房销售面积的,或房地产权属登记机关按本规则测定商品房建筑面积的,合同双方可对合同中的销售面积作调整,但应维持原合同约定的总价款不变。
三、房地产权属登记机关进行房屋产权登记,应遵循《商品房销售面积计算及公用建筑面积分摊规则》(试行)测定商品房的建筑面积。
附件:商品房销售面积计算及公用建筑面积分摊规则(试行)一九九五年九月八日建设部商品房销售面积计算及公用建筑面积分摊规则(试行)(建房[1995]年517号)第一条根据国家有关技术标准,制定《商品房销售面积计算及公用建筑面积分摊规则》(试行)。
第二条本规则适用于商品房的销售和产权登记。
第三条商品房销售以建筑面积为面积计算单位。
建筑面积应按国家现行《建筑面积计算规则》进行计算。
第四条商品房整栋销售,商品房的销售面积即为整栋商品房的建筑面积(地下室作为人防工程的,应从整栋商品房的建筑面积中扣除)。
第五条商品房按“套”或“单元”出售,商品房的销售面积即为购房者所购买的套内或单元内建筑面积(以下简称套内建筑面积)与应分摊的公用建筑面积之和。
商品房销售面积=套内建筑面积+分摊的公用建筑面积第六条套内建筑面积由以下三部分组成:1.套(单元)内的使用面积;2.套内墙体面积;3.阳台建筑面积。
建筑面积、产证面积、可售面积区分图示1、建筑面积-不参加公摊公共建筑面积=产证面积=套内建筑面积+公摊公共面积2、产证面积-有产证不可售公共配套设施面积=可售面积3、不可售面积=不参加公摊公共建筑面积+有产证不可售公共配套设施面积附:配套设施可售、不可售面积划分商品房面积测算名词知识点一:销售面积的测算标准在我国大部分城市,根据建设部商品房销售面积计算及公用建筑面积分摊规则的规定,商品房销售仍按建筑面积计算价格;所谓建筑面积,是套内或单元内建筑面积与应分摊的共有建筑面积之和;商品房按“套”或“单元”出售的,商品房的建筑面积即为购房者所购买的套内或单元内建筑面积以下简称套内建筑面积与应分摊的公用建筑面积之和;即:商品房销售面积=建筑面积=套内建筑面积+分摊的公用建筑面积之和即公摊面积为了减少纠纷,也有一些城市的开发商采取按套内建筑面积计价销售的办法;此时,商品房销售面积=商品房套内建筑面积;知识点二:建筑面积的测算原则一般规定1房屋面积计算系指外围水平面积及水平投影面积计算,其中包括房屋建筑面积、共有建筑面积、使用面积等的测算;2房屋建筑面积计算按房屋外墙柱勒脚以上各层的外围水平投影面积,包括阳台、挑廊、地下室、室外楼梯等,且层高米含米,下同以上的永久性建筑;3房屋共有建筑面积系指各产权人共同占有或共同使用的建筑面积;4房屋使用面积系指房屋户内全部可供使用的空间面积,按房屋的内墙面水平面积计算;5房屋层数是指房屋的自然层数,一般按室内地坪±0米以上计算;假层、附层夹层、插层、阁楼暗楼、装饰性塔楼,以及突出屋面的楼梯间、水箱间不计层数;6房屋所在层次是指本权属单元的房屋在幢楼房中的第几层;地下层次以负数表示;计算全部建筑面积的范围1永久性结构的单层房屋按一层计算建筑面积;单层房屋内如带有部分楼层者,符合上述一般规定的亦应计算建筑面积;2多层和高层房屋按各层建筑面积的总和计算;3房屋内的技术层管道层、附层、夹层等,层高在米以上的按其墙外围水平面积计算;4穿过房屋的通道,房屋内的门厅、大厅均按一层计算建筑面积;门厅、大厅内的回廊部分,层高在米以上的,按其水平投影面积计算建筑面积;5楼梯、楼梯间、电梯观光梯井、提物井、垃圾道、管道井等均按房屋自然层计算建筑面积;6属永久性结构有上盖的室外楼梯,按各楼层外围水平投影面积计算;7房屋天面上属永久性建筑,层高在米以上的楼梯间、水箱间、电梯机房按外围水平面积计算;8原始设计斜面结构屋顶下加以利用的空间,高度在米以上的部位,按其外围水平投影面积计算;9挑楼、全封闭的阳台,按外围水平投影面积计算;10与房屋相连的有柱走廊、两房屋间有上盖和柱的走廊,均按柱外围水平面积计算;11房屋间永久性的、封闭的架空通廊,按外围水平投影面积计算;12层高在米以上的地下层地下室、半地下室、地下车库、地下商场等及其相应出入口,按其外墙不包括采光井、防潮层及保护墙外围水平面积计算;13有柱或围护结构的门廊、门斗,按其柱或围护结构外围水平面积计算;14玻璃幕墙、金属幕墙以及其他材料幕墙等作为房屋外墙的,按其外围水平面积计算建筑面积;既有主墙体又有幕墙时,以主墙体为准计算建筑面积,其墙厚亦按主墙体厚度计算;15属永久性建筑层高在米以上有柱的车棚,货棚等按柱外围水平面积计算;16与房屋相通的有柱雨篷按柱外围水平面积计算;雨篷上盖面积小于柱外围水平面积时,按上盖水平投影面积计算;17室内体育馆按实际层数计算建筑面积;体育馆场看台下空间加以利用的,高度在米以上的部位,按其外围水平投影面积计算建筑面积多层按多层计;18机械车库不论其高度和停放层数,均按一层计算;19依坡地建筑的房屋,利用吊脚做架空层有围护结构的,按其高度在米以上部位的外围水平投影面积计算;20房屋的伸缩缝,若与室内相通的,伸缩缝计算建筑面积;计算一半建筑面积的范围1与房屋相连有上盖无柱的走廊、檐廊,按其围护结构外围水平面积的一半计算; 2独立柱、单排柱的门廊、雨篷、车棚、货棚等,按其上盖水平投影面积的一半计算;3未封闭的阳台、挑廊,按其围护结构外围水平投影面积的一半计算建筑面积;当围护结构向内倾斜时,按围护结构上沿外围水平投影面积的一半计算建筑面积;当围护结构向外倾斜或外凸时,按底板外沿水平投影面积的一半计算;4无顶盖的室外楼梯按各楼层外围水平投影面积的一半计算;5有顶盖不封闭的架空通廊,按其外围水平投影面积的一半计算;不计算建筑面积的范围1层高小于米的房屋及房屋附属部位;2突出房屋墙面的构件、配件、装饰柱、垛、勒脚、台阶、无柱雨篷等,以及有主墙体的玻璃幕、金属幕及其他材料幕墙;3房屋之间无上盖的架空通廊;4房屋的天面、挑台,房屋天面上的花园、泳池;5顶层挑台的底板局部是下层房屋的上盖时,挑台整体不计算建筑面积;6房屋的平台、花台、晒台及与室内不相通的类似于阳台、挑廊、檐廊等;7建筑物内的操作平台、上料平台及利用建筑物的空间安置箱、罐的平台;8骑楼、过街楼的底层用作道路街巷通行的部分;临街楼房挑廊下用作社会公共通道的,不论其是否有柱,是否有围护结构,都不计算建筑面积;9屋面上有柱有盖但无围护结构的一些观景建筑设施;10利用引桥、高架路、高架桥路面作为顶盖的建筑;11广场式室外楼梯;12独立烟囱以及亭、塔、罐、池、地下人防干、支线;13与房屋室内不相通的房屋间伸缩缝;辨别原则在计算房屋建筑面积时,如遇上述以外的情况按以下原则办理;判别房屋计算建筑面积的基本原则是:永久固定,层高米含米以上的房屋及与室内相通的部位计算建筑面积;1计算全部建筑面积应是有顶盖全封闭的房屋及部位或底层有顶盖、有柱或有围护的部位;2计算一半建筑面积一般是不封闭的房屋及部位房屋底层的部位除外;3不计算建筑面积通常是小于米的房屋及部位;装饰性的建筑;与室内不相通的部位;沿街巷社会公用的建筑及无上盖或上盖为社会公用的建筑除挑阳台、非广场式室外楼梯算一半面积外;特殊墙体及部位处理原则1非垂直墙体处理原则:当房屋的墙体向内倾斜时,按其外墙高度米处的水平投影面积测算房屋建筑面积;当房屋的墙体向外倾斜时,按底板地坪外沿测算房屋建筑面积;2不规则弧状墙体处理原则:当房屋墙体向内凹且内凹的高度高于米时,按其外墙高度米处的水平投影面积测算房屋的建筑面积;内凹高度低于米时,按最小部分的外墙水平投影面积测算房屋的建筑面积;当房屋墙体外凸时,按底板地坪外沿测算房屋建筑面积;知识点三:套内建筑面积的测算套内建筑面积,指套内使用面积、套内墙体面积及套内阳台建筑面积之和;即:套内建筑面积=套内使用面积+套内墙体面积+阳台建筑面积套内使用面积套内使用面积,系指房屋内全部可供使用的空间面积,按房屋的内墙组水平投影计算;它包括卧室、起居室、餐厅、过道、厨房、卫生间、假层、厕所、储藏室、壁柜等分户门内面积的总和;计算住宅使用面积,可以比较直观地反映住宅的使用状况,但在住宅买卖中一般不采用使用面积来计算价格;计算使用面积时有一些特殊规定:跃层式住宅中的户内楼梯按自然层数的面积总和计入使用面积;不包含在结构面积内的烟囱、通风道、管道井均计入使用面积;内墙面装修厚度计入使用面积;计算住宅租金,都是按使用面积计算;套内墙体面积套内墙体面积包括商品房套内使用空间周围的维护或承重墙体的面积,有共用墙及非共用墙两种:1共用墙,包括各套之间的分隔墙,套与公用建筑空间投影面积的分隔墙以及外墙包括山墙;共用墙墙体水平投影面积的一半计入内墙体面积;2非共用墙,是指本套独用墙体,其墙体水平投影面积全部计入套内墙体面积;阳台建筑面积套内阳台建筑面积,系指阳台地面底板外沿在水平面的投影;套内有多个阳台的,全部计算;一般来说,阳台可以分为开放式阳台和封闭式阳台、外挑式阳台和内含式阳台;其中,原始设计为封闭式阳台的,全部计算建筑面积;原始设计为开放式阳台的,计算一半;知识点四:公摊面积的测算共有建筑面积的构成商品房应分摊的共有建筑面积主要包括以下两部分:1电梯井、楼梯间、垃圾道、变电室、设备室、公共门厅和过道等其功能上为整栋楼建筑服务的公共用房和管理用房之建筑面积;单独具备使用功能的独立使用空间如车库、自行车库、会所或俱乐部、仓库、人防工程功能等;为多幢房屋服务的警卫室、管理用房、设备间等,均不计入共有建筑面积;2套单元与共有建筑空间之间的分隔墙以及外墙包括山墙的公共墙体,墙体水平面积一半的建筑面积;也就是说,整幢房屋的建筑面积扣除整幢房屋各套套内建筑面积之和,并扣除单独具备使用功能的独立使用空间及为多幢房屋服务的警卫室、管理用房、设备间等,即为整幢房屋的共有建筑面积;共有建筑面积=全幢建筑面积-全幢各套套内建筑面积之和-单独具备使用功能的独立使用空间等共有建筑面积的分摊系数整幢房屋的共有建筑面积除以整幢房屋各套建筑面积之和,即得到建筑物的共有建筑面积分摊系数;公用建筑面积分摊系数=公用建筑面积÷各套套内建筑面积之和共有建筑面积的分摊方法分摊的公用建筑面积=各套套内建筑面积×公用建筑面积分摊系数知识点五:其他相关面积指标及系数实用面积是“建筑面积”扣除公共分摊面积后的余额;面积误差比面积误差比=产权登记面积-合同给定面积÷合同约定面积×100%产权面积房屋的产权面积系指产权主依法拥有房屋所有权的房屋建筑面积;房屋产权面积由直辖市、市、县房地产行政主管部门登记确权认定;预测面积预测面积是指在商品房期房有预售销售证的合法销售项目销售中,根据国家规定,由房地产主管机构认定具有测绘资质的房屋测量机构,主要依据施工图纸、实地考察和国家测量规范对尚未施工的房屋面积进行一个预先测量计算的行为,它是开发商进行合法销售的面积依据;实测面积实测面积是指商品房竣工验收后,工程规划相关主管部门审核合格,开发商依据国家规定委托具有测绘资质的房屋测绘机构参考图纸、预测数据及国家测绘规范之规定对楼宇进行的实地勘测、绘图、计算而得出的面积;实测面积是开发商和业主的法律依据,是业主办理产权证、结算物业费及相关费用的最终依据;居住面积居住面积是指住宅中供日常生活起居用的卧室、起居室等的净面积的总和;使用率使用率又称得房率、出房率,是指套内使用面积与建筑面积之比;即:使用率=套内使用面积地毯面积÷商品房销售面积建筑面积×100%一般来说,高层住宅的使用率为72%~75%,小高层住宅的使用率是78%~80%,多层住宅的使用率是85%左右;房屋使用率是衡量物业使用效率的重要标准,目前物业市场上出售的房屋大多以建筑面积表示,但对客户来说最具有实际使用意义的是使用面积;二者在数值上差距越大,使用率就越低;但是,使用率并不是越高越好;国家现行的政策对住房使用率有一个指导性规定,即要求高层建筑使用率不低于70%,多层建筑使用率不得低于75%;专业人士认为70%至80%的使用率都是比较合理的,购房者不应盲目追求使用率;房屋的价值除了套内使用面积以外,还与配套的公建、小区的环境和服务设施等相关联;真正高档的物业,是不能省略豪华的大堂、会所,即使是走廊也必须设计得宽一点才够档次;公共空间品质的提升一要靠设计和后期管理,二要以一定的面积和空间作为代价;因此,当使用率超过合理的限度时,一定要注意辨别是以牺牲居住品质为代价换来的,还是在设计上有所突破;实用率实用率是套内建筑面积也就是套内使用面积+套内墙体面积+阳台面积与套单元建筑面积即销售面积的比率;即:实用率=套内建筑面积÷商品房销售面积×100%实用率是套内建筑面积和销售面积之比,因为分子多了套内墙体面积与阳台面积,所以其值要比使用率大;数字上的好看对于销售是有很大帮助的;其实,有关房地产的所有法规文件中均无对商品房实用率的明确定义,不属于行业内必须精确计算、上报审核备案的刚性指标系数,实用率是开发商在销售竞争中创造出来的,并逐渐成为行规;。
《商品房销售面积计算及公用建筑面积分摊规则》(试行)建设部关于印发《商品房销售面积计算及公用建筑面积分摊规则》(试行)的通知(建房[1995]517号)各省、自治区、直辖市建委(建设厅),市政管委,计划单列市建委:为保护消费者的合法权益,规范商品房销售行为,减少商品房销售过程中买卖双方间的纠纷,特制定《商品房销售面积计算及公用建筑面积分摊规则》(试行),现予印发,请遵照执行。
现就有关问题通知如下。
一、商品房买卖所签订的商品房购销合同中,应明确载明购房者所购置的商品房的建筑面积,并注明该商品房的套内建筑面积(实得建筑面积)及应合理分摊的公用建筑面积。
二、在本规则实施前已签订的商品房屋购销合同,除合同对商品房销售面积的约定有明显违法或计算错误的外,应维持合同约定的面积。
若买卖双方有一方提出按本规则计算商品房销售面积的,或房地产权属登记机关按本规则测定商品房建筑面积的,合同双方可对合同中的销售面积作调整,但应维持原合同约定的总价款不变。
三、房地产权属登记机关进行房屋产权登记,应遵循《商品房销售面积计算及公用建筑面积分摊规则》(试行)测定商品房的建筑面积。
附件:商品房销售面积计算及公用建筑面积分摊规则(试行)一九九五年九月八日建设部商品房销售面积计算及公用建筑面积分摊规则(试行)(建房[1995]年517号)第一条根据国家有关技术标准,制定《商品房销售面积计算及公用建筑面积分摊规则》(试行)。
第二条本规则适用于商品房的销售和产权登记。
第三条商品房销售以建筑面积为面积计算单位。
建筑面积应按国家现行《建筑面积计算规则》进行计算。
第四条商品房整栋销售,商品房的销售面积即为整栋商品房的建筑面积(地下室作为人防工程的,应从整栋商品房的建筑面积中扣除)。
第五条商品房按“套”或“单元”出售,商品房的销售面积即为购房者所购买的套内或单元内建筑面积(以下简称套内建筑面积)与应分摊的公用建筑面积之和。
商品房销售面积=套内建筑面积+分摊的公用建筑面积第六条套内建筑面积由以下三部分组成:1.套(单元)内的使用面积;2.套内墙体面积;3.阳台建筑面积。
建筑面积与销售面积的关系1、商品房销售面积商品房按“套”或“单元”出售,商品房的销售面积即为购买房者所购买的套内或单元内建筑面积(以下简称内建筑面积)与应分摊的公用建筑面积之和。
即所谓的建筑面积。
销售者销售商品房,必须明示商品房的销售面积,并注明该商品房的套内建筑面积及应当分摊的共有建筑面积。
商品房销售面积的标注单位应当为平方米。
商品房的销售面积与实际面积之差不得超过国家计量技术规范《商品房销售面积测量与计算》规定的商品房面积测量限差。
按套或者单元销售的商品房,各套或者各单元销售面积之和不得大于整幢商品房的实际总面积。
2、.套内建筑面积商品房的套内建筑面积是指成套商品房(单元房)的套内使用面积、套内墙体面积和阳台建筑面积之和。
套内建筑面积不等于地毯面积,完全属于买房人个人私有;与套内使用面积相比,更能完事地反映买房人个人私有部分的产权。
套内建筑面积的计算公式为:套内建筑面积=套内使用面积+套内墙体面积+阳台建筑面积3.套内使用面积套内房屋使用面积为套内房屋使用空间的面积,按以下规定计算:(1)套内使用面积为套内卧室、起居室、过道、厨房、卫生间、贮藏间、壁柜等空间面积的总和;(2)套内楼梯按自然层数的面积总和计入使用面积;(3)不包括在结构面积只的套内烟囱、通风道、管道井均计入使用面积;(4)内墙面装饰厚度计入使用面积。
4、.套内墙体面积套内墙体面积是指商品房各套内使用空间周围的维护或承重墙体所占的面积。
商品房的套内境况体分为共用墙及非共用墙两种。
商品房套内墙体面积的计算法为:(1)共用墙包括各套之间的分隔封墙,套与公用建筑空间投影面积的分隔墙以及外墙(包括山墙);共用墙体水平投影面积的一半计入套内墙体面积。
(2)非共用墙墙体水平投影面积全部计入套内墙体面积。
5、.套内阳台建筑面积按照《建筑面积计算规则》的规定,套内阳台建筑面积按阳台外围与房屋外墙之间的水平投影面积计算。
其中:(1)原设计的封闭式阳台,按其外围水平投影面积计算建筑面积;(2)挑阳台(底阳台)按其底板水平投影面积的一半计算建设筑面积;(3)凹阳台按其净面积(含挡板墙墙体面积)的一半计算建筑面积;(4)半挑半凹阳台,挑出部分按其底板水平投影面积的一半计算建筑面积,凹进部分按其净面积的一半计算建筑面积。
3、阳台建筑面积。
第七条套内建筑面积各部分的计算原则如下:1、套(单元)内的使用面积住宅按《住宅建筑设计规范》规定的方法计算。
其他建筑。
按照专用建筑设计规范规定的方法或参照《住宅建筑设计规范》计算。
2、套内墙体面积商品房各套(单元)内使用空间周围的维护或承重墙体,有共有墙及非共用墙两种。
商品房各套(单元)之间的分隔墙、套(单元)与公用建筑空间之间的分隔墙以及外墙(包括山墙)均为共用墙,共用墙墙体水平投曩面积的一半计入套内墙体面积。
非共用墙墙体水平投影响面积全部计入套内墙体面积。
3、阳台建筑面积按国家现行《建筑面积计算规则》进行计算。
4、套内建筑面积的计算公为:套内建筑面积=套内使用面积+套内墙体面积+阳台建筑面积第八条公用建筑面积由以下两部分组成:1、电梯井、楼梯间、垃圾道、变电室、设备间、公共门厅和过道、地下室、值班警卫室以及其他功能上为整栋建筑服务的公共用房和管理用房建筑面积;2、套(单元)与公用建筑空间之间的分隔墙以及外墙(包括山墙)墙体水平投影面积的一半。
房、空调机房、热水锅炉房、电梯工休息室、值班警卫室、物业管理用房等以及基本功能上为该建筑服务的专用设备用房;套与公用建筑空间之间的分隔墙及外墙(包括山墙)墙体面积水平投影面积的一半。
不应计入的公用建筑空间包括:仓库、机动车库、非机动车库中、车道、供暖锅炉房、作为人防工程的地下室、单独具备使用功能的独立使用空间;售房单位自营、自用的房屋;为多幢房屋服务的警卫室、管理(包括物业管理)用房;其他购房人受益的其他非经营性用房,需要进行分摊的,应在销(预)售合同中写明房屋名称、需分摊的总建筑面积。
[1]建筑面积计算规则一、计算建筑面积的范围1、单层建筑物不论其高度均按一层计算,其建筑面积按建筑物外墙勒角以上的外围水平面积计算。
单层建筑物内如带有部分楼层者,亦应计算建筑面积。
2、多层建筑物的建筑面积按以建筑面积的总和计算,其底层按建筑物外墙勒角以上外围水平面积计算,二层及二层以上按外墙外围水平面积计算。
建筑面积与销售面积的关系
1、商品房销售面积
商品房按“套”或“单元”出售,商品房的销售面积即为购买房者所购买的套内或单元内建筑面积(以下简称内建筑面积)与应分摊的公用建筑面积之和。
即所谓的建筑面积。
销售者销售商品房,必须明示商品房的销售面积,并注明该商品房的套内建筑面积及应当分摊的共有建筑面积。
商品房销售面积的标注单位应当为平方米。
商品房的销售面积与实际面积之差不得超过国家计量技术规范《商品房销售面积测量与计算》规定的商品房面积测量限差。
按套或者单元销售的商品房,各套或者各单元销售面积之和不得大于整幢商品房的实际总面积。
2、.套内建筑面积
商品房的套内建筑面积是指成套商品房(单元房)的套内使用面积、套内墙体面积和阳台建筑面积之和。
套内建筑面积不等于地毯面积,完全属于买房人个人私有;与套内使用面积相比,更能完事地反映买房人个人私有部分的产权。
套内建筑面积的计算公式为:
套内建筑面积=套内使用面积+套内墙体面积+阳台建筑面积
3.套内使用面积
套内房屋使用面积为套内房屋使用空间的面积,按以下规定计算:
(1)套内使用面积为套内卧室、起居室、过道、厨房、卫生间、贮藏间、壁柜等空间面积的总和;
(2)套内楼梯按自然层数的面积总和计入使用面积;
(3)不包括在结构面积只的套内烟囱、通风道、管道井均计入使用面积;(4)内墙面装饰厚度计入使用面积。
4、.套内墙体面积
套内墙体面积是指商品房各套内使用空间周围的维护或承重墙体所占的面积。
商品房的套内境况体分为共用墙及非共用墙两种。
商品房套内墙体面积的计算法为:
(1)共用墙包括各套之间的分隔封墙,套与公用建筑空间投影面积的分隔墙以及外墙(包括山墙);共用墙体水平投影面积的一半计入套内墙体面积。
(2)非共用墙墙体水平投影面积全部计入套内墙体面积。
5、.套内阳台建筑面积
按照《建筑面积计算规则》的规定,套内阳台建筑面积按阳台外围与房屋外墙之间的水平投影面积计算。
其中:
(1)原设计的封闭式阳台,按其外围水平投影面积计算建筑面积;
(2)挑阳台(底阳台)按其底板水平投影面积的一半计算建设筑面积;
(3)凹阳台按其净面积(含挡板墙墙体面积)的一半计算建筑面积;
(4)半挑半凹阳台,挑出部分按其底板水平投影面积的一半计算建筑面积,凹进部分按其净面积的一半计算建筑面积。
6、.公用建筑面积
商品房公用建筑面积的分摊以幢为单位。
分摊的公用建筑面积为每幢楼内的公用建筑面积。
与本幢楼房不相连的公用建筑面积不得分摊给本幢楼房的住户,由该幢楼各套商品房分摊;为局部范围服务的公用建筑面积,则由受益的各套商品房分摊。
各套商品房应分摊的公用建筑面积,为每户分摊公用建筑面积之和。
公用建筑面积由两部分组成:
(1)大堂、公共门厅、走廊、过道、公用厕所、电梯前厅、楼梯间、电梯井、电梯机房、垃圾道、管道井、消防控制室、水泵房、水箱间、冷冻机房、消防通道、变电室、煤气调压室、卫星电视接收机房、空调机房、热水锅炉房、电梯工休息室、值班警卫室、物业管理用房以及其他为该建筑服务的专用设备用房;(2)套(单元)与公用建筑空间之间的分隔墙以及外墙(包括山墙)墙体水平投影面积的一半。
公用建筑面积=全幢建筑面积-全幢各套套内建筑面积之和-单独具备使用功能的独立使用空间的建筑面积(如地下车库、仓库、人防工程等)
另外,购房人所受益的其他非经营性用房,需要进行分摊的,要在销(预)售合同中写明房屋名称,需分摊的总建筑面积。
公用建筑面积不包括什么?
仓库、机动车库、非机动车库、车道、供暖锅炉房、用于人防工程的地下室、单独具备使用功能的独立使用空间、售房单位自营自用的房屋,以及为多幢房屋服务的警卫室、管理(包括物业管理)用房不计入公用建筑面积。
7、.分摊的公用建筑面积如何计算
根据建设部《商品房销售面积计算及公用建筑面积分摊规则(试行)》规定,各套(单元)分摊的公用建筑面积计算公式如下:
分摊的公用建筑面积=各套套内建筑面积Ⅹ公用建筑面积分摊系数
公用建筑面积=整幢建筑的面积-各套套内建筑面积之和已作为独立使用空间(如租售的地下室、车棚、人防工程地下室)的建筑面积
公用建筑面积分摊系数=公用建筑面积/各套套内建筑面积之和
8、.建筑面积=套内建筑面积+共摊面积
套内建筑面积=使用面积+套内墙体面积+阳台面积
商品房建筑面积由套内建筑面积和分摊的共有建筑面积组成,套内建筑面积部分为独立产权,分摊的共有建筑面积部分为共有产权,买受人按照法律、法规的规定对其享有权利,承担责任。
按套(单元)计价或者按套内建筑面积计价的,商品房买卖合同中应当注明建筑面积和分摊的共有建筑面积。
按套内建筑面积或者建筑面积计价的,当事人应当在合同中载明合同约定面积与产权登记面积发生误差的处理方式。
合同未作约定的,按以下原则处理:
(一)面积误差比绝对值在3%以内(含3%)的,据实结算房价款;
(二)面积误差比绝对值超出3%时,买受人有权退房。
买受人退房的,房地产开发企业应当在买受人提出退房之日起30日内将买受人已付房价款退还给买受人,同时支付已付房价款利息。
买受人不退房的,产权登记面积大于合同约定面积时,面积误差比在3%以内(含3%)部分的房价款由买受人补足;超出3%部分的房价款由房地产开发企业承担,产权归买受人。
产权登记面积小于合同约
定面积时,面积误差比绝对值在3%以内(含3%)部分的房价款由房地产开发企业返还买受人;绝对值超出3%部分的房价款由房地产开发企业双倍返还买受人。
产权登记面积-合同约定面积
面积误差比=————————————————————— ×100%
合同约定面积
因本办法第二十四条规定的规划设计变更造成面积差异,当事人不解除合同的,应当签署补充协议。
第二十一条按建筑面积计价的,当事人应当在合同中约定套内建筑面积和分摊的共有建筑面积,并约定建筑面积不变而套内建筑面积发生误差以及建筑面积与套内建筑面积均发生误差时的处理方式。
参考资料:商品房销售管理办法。