增值税进项税额转出的几种情况
- 格式:docx
- 大小:31.96 KB
- 文档页数:10
什么是进项税额?进项税额,是指纳税人购进货物、加工修理修配劳务、服务、无形资产或者不动产,支付或者负担的增值税额。
进项税额=(外购原料、燃料、动力)*税率。
可以抵扣的增值税进项税额是什么意思?抵扣进项税额是指企业在生产经营过程中购进原辅材料、销售产品发生的税额后,在计算应缴税额时,在销项增值税中应减去的进项增值税额,简称进项税。
进项税就是购进货物时所发生的税金,可以和销项税抵,如进项税多可做为留抵税,用于以后月份抵,若销项税多则应向税务部门交纳税款。
应交增值税=销项税-进项税,现举例说明这个计算公式:1.企业为一般纳税人,发生购入原材料做:借:原材料100借:应交税费-应交增值税(进项税额)17贷:银行存款1172.当企业销售产品该产品时做借:银行存款234贷:主营业务收入200贷;应交税费-应交增值税(销项税额)343,当计算企业当期应交增值税时:应交增值税=销项税-进项税即:公司本来应交34元的销项税,当在购货是有17元的进项税可以抵扣,因此现在只要交34-17=17元借:应交税费-应交增值税17贷:银行存款17准予抵扣的进项税额是什么?进项税额是指纳税人购进货物或应税劳务所支付或者承担的增值税税额。
所说购进货物或应税劳务包括外购(含进口)货物或应税劳务、以物易物换入货物、抵偿债务收入货物、接受投资转入的货物、接受捐赠转入的货物以及在购销货物过程当中支付的运费。
在确定进项税额抵扣时,必须按税法规定严格审核。
税额抵扣又称“税额扣除”、“扣除税额”,是指纳税人按照税法规定,在计算缴纳税款时对于以前环节缴纳的税款准予扣除的一种税收优惠。
由于税额抵扣是对已缴纳税款的全部或部分抵扣,是一种特殊的免税、减税,因而又称之为税额减免。
注:税额扣除与税项扣除不同,前者从应纳税款中扣除一定数额的税款,后者是从应纳税收入中扣除一定金额。
因此,在数额相同的情况下,税额抵扣要比税项扣除少缴纳一定数额的税款。
以上就是关于什么是进项税额的详细介绍,更多与进项税额有关的内容,请继续关注本店,希望本文对你有所帮助。
进项税转出的范围
进项税转出是指企业根据税法规定,将其购买的货物或服务发生的增值税税额从应交税额中减除的一种税收政策。
进项税转出的范围主要包括以下几个方面。
进项税转出范围包括企业购买的货物。
企业在生产经营过程中购买的原材料、辅助材料、半成品等货物,其增值税税额可以转出。
这些货物是企业生产经营的基础,转出增值税税额可以减轻企业的负担,提高其竞争力。
进项税转出范围还包括企业购买的服务。
服务业在国民经济中占据越来越重要的地位,企业购买的各类服务,如运输、仓储、广告、咨询等,其增值税税额也可以转出。
这样可以鼓励企业加大对服务业的投入,促进服务业的发展。
进项税转出范围还包括企业自用物品。
企业为了生产经营需要,购买的自用物品,如办公设备、生产设备等,其增值税税额也可以转出。
这样可以鼓励企业更新设备,提高生产效率,推动企业的技术进步。
进项税转出范围还包括企业进口的货物和服务。
企业进口的货物和服务,按照税法规定,可以进行进项税转出。
这样可以减轻企业进口成本,增强企业的国际竞争力。
进项税转出的范围涵盖了企业购买的货物、服务和自用物品,以及
进口的货物和服务。
这样的政策可以减轻企业的税负,促进企业的发展。
企业应根据税法规定,合理利用进项税转出政策,提高经营效益,实现可持续发展。
进项税转出的范围
进项税转出的范围主要包括以下几个方面:
1.用于非应税项目,如不动产的构建等。
当企业购买的货物或接受的劳务用于非应税项目时,这些进项税额不能抵扣,需要转出。
2.用于免税项目。
如果企业购买的货物或接受的劳务用于免税项目,那么这些进项税额也不能抵扣,需要转出。
免税项目是指按照国家规定不征收增值税的项目。
3.用于集体福利或个人消费。
企业购买的货物或接受的劳务如果用于集体福利或个人消费,那么这些进项税额同样不能抵扣,需要转出。
这包括企业为员工提供的福利、个人消费等。
4.购进货物、在产品、产成品等发生非正常损失。
如果企业购进的货物、在产品、产成品等因管理不善或其他原因遭受非正常损失,如被盗、丢失、霉烂变质等,那么与这些损失相关的进项税额也不能抵扣,需要转出。
5.纳税人未按照规定的时限办理认证或申报抵扣。
如果企业未按照规定的时限办理认证或申报抵扣,导致进项税额无法抵扣,那么这些进项税额也需要转出。
6.购进贷款服务、餐饮服务、居民日常服务和娱乐服务。
这些服务项目的进项税额也不能抵扣,需要转出。
7.财政部和国家税务总局规定的其他情形。
除了以上几种情况外,财政部和国家税务总局还可能规定其他需要转出进项税额的情形。
需要注意的是,进项税转出强调的是“一进一出,进出相等”。
企业在会计处理时,要仔细分辨企业业务是否属于以上情形之一,如果购进的货物或应税劳务属于以上事项(除了遭到非正常损失外)之一,就不要在购进业务时抵扣进项税,而是应该计入相关的成本或费用账户。
以上信息仅供参考,具体的相关信息和最新要求请以官方发布的信息为准。
进项税转出对应科目摘要:1.进项税转出概述2.进项税转出对应科目3.实际案例分析4.总结正文:进项税转出对应科目是我国税收政策中的一项重要内容。
简单来说,进项税是指企业在购买商品或接受服务时支付的增值税,而进项税转出则是指企业将这部分进项税从购买商品或接受服务的成本中分离出来,以便在销售商品或提供服务时,将这部分进项税抵扣销项税。
进项税转出对应科目,就是指在企业进行进项税转出操作时,需要将这部分进项税转入到对应的科目中。
根据我国税收政策规定,进项税转出对应科目主要有以下几种:1.原材料、库存商品等科目:企业在购买原材料或库存商品时支付的进项税,在进项税转出时,应转入到原材料或库存商品科目中。
2.生产成本科目:企业在生产过程中支付的进项税,在进项税转出时,应转入到生产成本科目中。
3.管理费用科目:企业在管理过程中支付的进项税,在进项税转出时,应转入到管理费用科目中。
4.销售费用科目:企业在销售过程中支付的进项税,在进项税转出时,应转入到销售费用科目中。
5.财务费用科目:企业在财务管理过程中支付的进项税,在进项税转出时,应转入到财务费用科目中。
下面,我们通过一个实际案例来分析一下进项税转出对应科目的具体操作。
假设某企业A 在2021 年9 月购买了一批原材料,支付了10000 元的增值税(进项税),那么企业A 在进项税转出时,需要将这10000 元的进项税转入到原材料科目中。
这样,在企业A 销售产品时,就可以将这10000 元的进项税抵扣销项税。
总之,进项税转出对应科目是我国税收政策中的一项重要内容。
企业需要根据自身实际情况,准确地将进项税转入对应的科目中,以便在销售商品或提供服务时,能够准确地抵扣销项税。
增值税进项税额转出的账务处理一、背景介绍增值税是一种按照货物的增值金额课征的一种税收方式,对企业的经营活动起到了重要的作用。
在征收增值税的过程中,企业可以将购买货物或服务支付的增值税金额申报为进项税额,用于抵扣应纳税额,从而降低企业的税负。
然而,由于各种原因,企业在购买行为中所产生的进项税额可能无法完全抵扣应纳税额,因此需要进行进项税额转出的操作。
二、进项税额转出的原因1. 销售不动产或其他应税资产:如果企业将不动产或其他应税资产出售,根据国家税务局的相关规定,该销售所产生的增值税进项税额无法抵扣应纳税额,需要进行转出。
2. 不符合增值税抵扣条件的费用:增值税抵扣条件包括:费用与纳税人的销售货物、提供应税服务或者不动产租赁等生产经营行为具有直接关联性,以及费用的金额应在后续发票开具时已经付款的规定。
如果某些费用不符合这些条件,企业所支付的增值税进项税额无法抵扣,需要进行转出。
3. 免税货物或应税货物差异:如果企业购买的货物或服务中存在免税项目或者应税项目价税分离的差异,即货物或服务中含有税收的一部分,需要进行增值税进项税额的转出。
4. 进口货物或贸易增值税扣缴:对于进口货物,企业在清关的过程中支付的进口环节价税分离的增值税金额也需要进行转出。
同时,对于贸易公司等从事商品批发或零售的企业,对于供应商代收的贸易增值税也需要进行转出。
三、进项税额转出的操作步骤1. 登记进项税额转出科目:在企业的会计科目中,需要新增一个用于登记进项税额转出的科目,例如“进项税额转出”科目。
2. 记账:根据进项税额转出的原因,将对应的进项税额转出科目进行记账处理。
记账的方式有两种,一种是直接记账,一种是通过期末结转。
直接记账是在原始凭证中选择对应的科目进行记账,而期末结转则是将进项税额转出科目的累计余额在每个会计期末结转到下一个会计期间。
3. 缴纳增值税款项:根据转出的进项税额,企业需要缴纳相应的增值税款项给国家税务局。
什么时候是进项税额转出?什么时候是视同销售计算销项税?进项税额转出的情况有:1.购进货物用于非应税项目,比如说购入的生产用原材料用于在建工程等;2.购进货物用于免税项目;3.购进货物用于集体福利或者个人消费;4.购进货物发生非正常损失(管理不善造成的被盗、丢失、霉烂变质等)。
其他情况进项税额不需要转出。
例如:企业建造一栋办公楼领用一批原材料,这批原材料在购进的时候负担的增值税是17万,原材料成本时100,分录是:借:在建工程117贷:原材料100应交税费-应交增值税(进项税额转出)单位或个体经营者的下列行为,视同销售货物:(1)将货物交付他人代销;(2)销售代销货物;(3)设有两个以上机构并实行统一核算的纳税人,将其货物从一个机构移送其他机构用于销售,但相关机构设在同一县(市)的除外;(4)将自产或委托加工的货物用于非应税项目;(5)将自产、委托加工或购买的货物作为投资,提供给其他单位或个体经营者;(6)将自产、委托加工或购买的货物分配给股东或投资者;(7)将自产、委托加工的货物用于集体福利或个人消费;(8)将自产、委托加工或购买的货物无偿赠送他人。
企业正常的销售货物以及以上视同销售的情况一般是要确认增值税销项税额的。
例如:企业将一批自产的产品赠送给了另一企业,成本是100万,增值税税率是17%,那么分录是:借:营业外支出 117贷:库存商品 100应交税费-应交增值税(销项税额) 17单位或个体经营者的下列行为,视同销售货物:(1)将货物交付他人代销;(2)销售代销货物;(3)设有两个以上机构并实行统一核算的纳税人,将其货物从一个机构移送其他机构用于销售,但相关机构设在同一县(市)的除外;(4)将自产或委托加工的货物用于非应税项目;(5)将自产、委托加工或购买的货物作为投资,提供给其他单位或个体经营者;(6)将自产、委托加工或购买的货物分配给股东或投资者;(7)将自产、委托加工的货物用于集体福利或个人消费;(8)将自产、委托加工或购买的货物无偿赠送他人。
例题进项税额转出8种情形及账务处理大全我国增值税实行进项税额抵扣制度,但企业购进的货物发生非正常损失(非经营性损失),以及将购进货物改变用途(如用于非应税项目、集体福利或个人消费等),其抵扣的进项税额应通过应交税费应交增值税(进项税额转出)科目转入有关科目,不予以抵扣。
(一)货物用于集体福利和个人消费如何处理?答:纳税人已抵扣进项税额的购进货物(不含固定资产)、劳务、服务,用于集体福利和个人消费的,应当将已经抵扣的进项税额从当期进项税额中转出;无法确定该进项税额的,按照当期实际成本计算应转出的进项税额。
例:某企业为一般纳税人,适用一般计税方法。
2016年5月1日购进洗涤剂准备用于销售,取得增值税专用发票列明的增值税额1万元,当月认证抵扣。
2016年7月,该纳税人将所购进的该批次洗涤剂全部用于职工食堂。
纳税人将已抵扣进项税额的购进货物用于集体福利的,应于发生的当月将已抵扣的1万元进行进项税额转出。
会计处理如下:借:应付职工薪酬-职工福利费贷:原材料应交税费-应交增值税(进项税额转出)(二)货物发生非正常损失如何处理?答:纳税人购进的货物发生因管理不善造成的被盗、丢失、霉烂变质,或因违反法律法规造成的依法没收、销毁、拆除情形,其购进货物,以及相关的加工修理修配劳务和交通运输服务所抵扣的进项税额应进行转出。
例:某企业为一般纳税人,提供设计服务,适用一般计税方法。
2016年5月购进复印纸张,取得增值税专用发票列明的货物金额10万元,运费1万元,并于当月认证抵扣。
2016年7月,该纳税人由于管理不善造成上述复印纸张全部丢失。
纳税人购进货物因管理不善造成的丢失,应于发生的当月将已抵扣的货物及运输服务的进项税额进行转出。
应转出的进项税额=100000*17%+10000*11%=18100元会计处理如下:借:待处理财产损溢-待处理流动资产损失贷:库存商品应交税金-应交增值税(进项税额转出)(三)在产品、产成品发生非正常损失如何处理?答:纳税人在产品、产成品发生因管理不善造成的被盗、丢失、霉烂变质,或因违反法律法规造成的依法没收、销毁、拆除情形,其耗用的购进货物(不包括固定资产),以及相关的加工修理修配劳务和交通运输服务所抵扣的进项税额应进行转出。
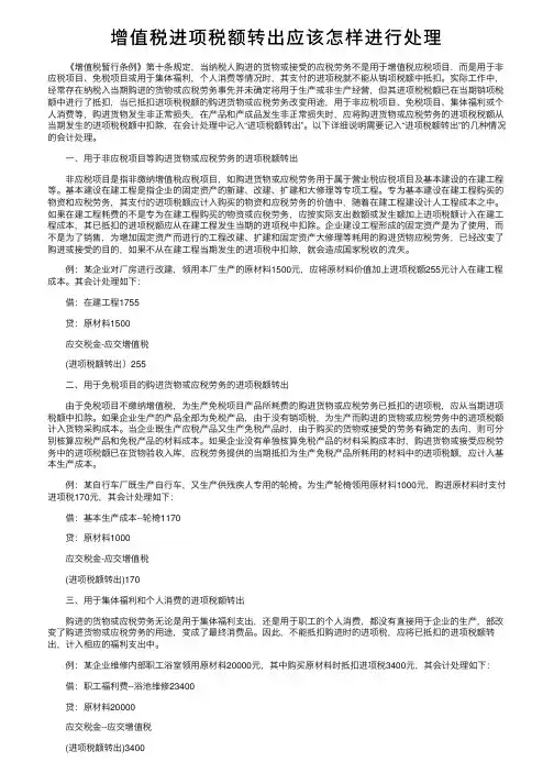
增值税进项税额转出应该怎样进⾏处理《增值税暂⾏条例》第⼗条规定,当纳税⼈购进的货物或接受的应税劳务不是⽤于增值税应税项⽬,⽽是⽤于⾮应税项⽬、免税项⽬或⽤于集体福利,个⼈消费等情况时,其⽀付的进项税就不能从销项税额中抵扣。
实际⼯作中,经常存在纳税⼊当期购进的货物或应税劳务事先并未确定将⽤于⽣产或⾮⽣产经营,但其进项税税额已在当期销项税额中进⾏了抵扣,当已抵扣进项税税额的购进货物或应税劳务改变⽤途,⽤于⾮应税项⽬、免税项⽬、集体福利或个⼈消费等,购进货物发⽣⾮正常损失,在产品和产成品发⽣⾮正常损失时,应将购进货物或应税劳务的进项税税额从当期发⽣的进项税税额中扣除,在会计处理中记⼊“进项税额转出”。
以下详细说明需要记⼊“进项税额转出”的⼏种情况的会计处理。
⼀、⽤于⾮应税项⽬等购进货物或应税劳务的进项税额转出⾮应税项⽬是指⾮缴纳增值税应税项⽬,如购进货物或应税劳务⽤于属于营业税应税项⽬及基本建设的在建⼯程等。
基本建设在建⼯程是指企业的固定资产的新建、改建、扩建和⼤修理等专项⼯程。
专为基本建设在建⼯程购买的物资和应税劳务,其⽀付的进项税额应计⼊购买的物资和应税劳务的价值中,随着在建⼯程建设计⼈⼯程成本之中。
如果在建⼯程耗费的不是专为在建⼯程购买的物资或应税劳务,应按实际⽀出数额或发⽣额加上进项税额计⼊在建⼯程成本,其已抵扣的进项税额应从在建⼯程发⽣当期的进项税中扣除。
企业建设⼯程形成的固定资产是为了使⽤,⽽不是为了销售,为增加固定资产⽽进⾏的⼯程改建、扩建和固定资产⼤修理等耗⽤的购进货物应税劳务,已经改变了购进或接受的⽬的,如果不从在建⼯程当期发⽣的进项税中扣除,就会造成国家税收的流失。
例:某企业对⼚房进⾏改建,领⽤本⼚⽣产的原材料1500元,应将原材料价值加上进项税额255元计⼊在建⼯程成本。
其会计处理如下:借:在建⼯程1755贷:原材料1500应交税⾦-应交增值税(进项税额转出〕255⼆、⽤于免税项⽬的购进货物或应税劳务的进项税额转出由于免税项⽬不缴纳增值税,为⽣产免税项⽬产品所耗费的购进货物或应税劳务已抵扣的进项税,应从当期进项税额中扣除。
增值税进项税额转出情况及转出的计算方法增值税是对企业在销售商品、提供劳务过程中产生的增值部分进行征
税的一种税收制度,同时也允许企业在购买商品、接受服务过程中抵扣之
前支付的进项税额,即进项税额转出。
进项税额转出是指企业在向税务机
关申报纳税时,将所购买的商品、接受的服务中产生的增值税转出作为抵
扣项,从应纳税额中予以扣减的一种税务机制。
进项税额转出的计算方法根据增值税法规定,主要分为以下几种情况:
1.按照实际用途计算:适用于购买不可供进项税额抵扣的固定资产、
无形资产以及应税服务的进项税额。
企业应根据实际用途将对应的进项税
额转出。
2.按照销售额比例计算:适用于企业同时从事免税销售和应税销售的
情况。
企业可以根据销售额比例将对应的进项税额进行抵扣。
3.按照销项税额计算:适用于非货物交易的情况,如提供应税劳务。
企业可以将与该项劳务收入相关的进项税额转出。
需要注意的是,企业在进行进项税额转出时,必须具备以下几个条件:
1.具备增值税一般纳税人资格:企业必须注册为增值税一般纳税人,
否则无法享受进项税额转出的优惠政策。
3.合法合规经营:企业在销售商品、提供劳务过程中必须遵守相关的
法律法规,确保企业经营活动的合法性和合规性。
总之,进项税额转出是企业在纳税申报过程中将购买商品、接受服务
中支付的增值税转出抵扣的一种税务机制。
企业在进行进项税额转出时,
需要按照税务机关的要求,根据实际用途或其他计算方法进行抵扣,同时合规经营和相关发票齐全也是进行进项税额转出的前提条件。
1.《中华人民共和国增值税法》
2.《增值税发票管理办法》。
进项税额转出的几种计算方法根据现行税法的规定,增值税一般纳税人发生下列情形时,应转出进项税额:已抵扣进项税额的购进货物或应税劳务改变用途的;非正常损失的购进货物;非正常损失的在产品、产成品所耗用的购进货物或应税劳务;因进货退出或折让收回的增值税额;因购买货物而从销货方取得的各种形式的返还资金;其中有些进项税额转出可以根据相应的扣除率直接计算确定,有些则需要根据具体情况通过某些特定方法计算确定;这里的特定方法,归纳起来主要有以下几种:一、还原法一含税支付额还原法所谓含税支付额还原法,是指税法规定进项税额按含税支付额直接计算,但账面所提供的计算进项税额转出的支付额是扣除了进项税额之后的支付额,需要进行价格还原,然后再依据所适用的进项税额扣除率计算确定应转出的进项税额;其计算公式:应转出的进项税额=应转出进项税的货物成本÷1-进项税额扣除率×进项税额扣除率此方法主要用于特定外购货物,即购入时未取得增值税专用发票,但可以依据支付价格计算抵扣进项税额的外购货物,如从农业生产者手中或从小规模纳税人手中购入的免税农产品;从专门从事废旧物资经营单位购入的废旧物资,以及企业销售商品、外购货物所支付的运费等;例:某酒厂3月份从农民手中购入玉米一批,作为生产原料,收购价为100万元,支付运费2万元;该酒厂当月申报抵扣的进项税额万元,记入材料成本的价格为万元;4月份酒厂将玉米的一部分用于非应税项目,移用成本65万元,其中运费万元;依据上述方法,该部分玉米进项税转出数额则为÷1-13%×13%+÷1-7%×7%=+=万元,而不是×13%+×7%=万元;二含税收入还原法所谓含税收入还原法,是指税法规定进项税额按不含税支付额计算,但账面提供的计算进项税额转出的收入额返还的支付额是含税的,需要进行价格还原,再按适用的进项税额扣除率计算确定应转出的进项税额;其计算公式为:应冲减的进项税额=当期取得的返还资金÷1+所购货物适用的增值税税率×所购货物适用的增值税税率此方法适用于纳税人外购货物时从销货方取得的各种形式返还资金的进项税转出的计算;例:某商业企业向某生产企业购进一批货物,价款30000元,增值税额5100元;当月从生产企业取得返还资金11700元,增值税率17%.则:当月应冲减的进项税额=11700÷1+17%×17%=1700元二、比例法一成本比例法所谓成本比例法,是指根据需要依法进行进项税额转出的货物成本占某批货物总成本或产成品、半成品、某项目总成本的比例,确定实际应转出的进项税额;该方法主要适用于货物改变用途,产成品、半成品发生非正常损失等的进项税转出;由此成本比例法又可分为移用成本比例法与当量成本比例法;1.移用成本比例法应转出的进项税额=某批外购货物总的进项税额×货物改变用途的移用成本÷该批货物的总成本例:某一般纳税人3月份将一批从小规模纳税人购入的免税农产品收购价30万元,运输费1万元委托A厂一般纳税人加工半成品,支付加工费5万元,增值税万元,当月加工完毕收回;4月份该纳税人将其中的一部分用于非应税项目,移用成本为20万元;此批产品的总成本为:30-+1-+5=万元此批产品的进项税额为:30×13%+1×7%+=万元应转出的进项税额为:20÷×=万元2.当量成本比例法应转出的进项税额=非正常损失中损毁在产品、产成品或货物数量×单位成本×进项税额扣除率×外购扣除项目金额占产成品、半成品或项目成本的比例例:2002年3月,某纺织厂因工人违章作业发生一起火灾,烧毁库存外购原材料腈纶20吨、库存产成品针织布6万米;已知原材料晴纶每吨成本8万元不含税,针织布单位成本每万米20万元;原材料占产成品成本的比例为75%.应转出的进项税额:20×8×17%+6×20×75%×17%=万元二收入比例法所谓收入比例法是指根据纳税人当期的非应税收入占总收入的比例,计算确定当期非应税收入应承担的进项税转出额;此方法适用于纳税人兼营免税项目或非应税项目不包括固定资产在建工程而无法划分出不得抵扣的进项税额的情况;其计算公式为:不得抵扣的进项税额=本期全部进项税额×免税或非应税项目的销售额÷全部销售额例:某制药厂一般纳税人,主要生产销售各类药品,2003年3月,该厂购进货物的进项税额为20万元,当月药品销售收入250万元,其中避孕药品销售收入50万元;当月不得抵扣的进项税额:20×50÷250=4万元具体例子说明第一方面:关于生产过程中的正常报废是否需要进项转出我在对“A有限公司”的审计过程中:发现公司生产领域领用材料进行生产后,有一定比例的材料未加工成品就已经报废,公司将生产中途报废的材料作为废旧材料入库,并对外销售,销售实现了部分利润;按全年统计,公司生产过程中返库的废旧原材料占%,相当于成材率约95%;上述材料是否需要“进项税额转出”根据增值税条例第十条的规定:“非正常损失的购进货物,非正常损失的在产品、产成品所耗用的购进货物或者应税劳务不得抵扣进项税额”;增值税条例实施细则第二十一条对“条例中的非正常损失”进行解释:非正常损失是指生产经营过程中正常损耗以外的损失,包括:一、自然灾害损失;二、因管理不善造成货物被盗、发生霉烂变质等损失;三、其他非正常损失;问题在于如何认定是否属于“生产经营过程中的正常损耗”对于任何生产型的工业企业,成材率达到100%即投入的原材料100%被耗用,没有任何报废只是一个理想状态;即使象汽车工业,成材率非常高,但汽车工业中均包括“破坏性试验将成品车辆进行破坏性试验不得不报废”,对于破坏性试验造成的报废不需要进项税额转出;从网上查询企业的成材率,共查出1990项查询结果,查出的成材率五花八门,成材率从50%----99%不等,例如“马鞍山钢铁股份有限公司”年销售约82亿元,其在网上公布的各项产品的成材率为%%,成材率的补数就是报废率,意味着马钢产品的原材料报废损耗率在%%之间;从逆向思维推理,如果生产过程中的报废需要进项税额转出,那么国家税务总局只要根据网上公布的成材率就可以到企业补征税款,那将是数十亿的税款;国家税务总局从来没有公布各行业的成材率标准,也无法公布各行业的成材率,原因有如下几点:1、行业内各企业生产设备的性能不同有国产线、进口线等区分,生产工艺的差异,使各企业无法执行相同的标准;2、企业在成立之初试产时,报废大量的原材料既是在所难免的,也是正常的,但是如果将此极低的成材率列为非正常损失,那么既不合常理,也不合税理,并且不利用企业的成长;因此国家税务总局很难制定各行业有关成材率的标准;关于生产过程中报废材料的会计处理:“A公司”的处理方法是重新验收入库,并陆续出售,主要为:1、入库时:借:原材料----生产过程中废旧材料贷:生产成本2、销售时:借:相关科目贷:其他业务收入贷:应交税金----销项税额借:其他业务支出贷:原材料---生产过程中废旧材料“A公司”将从生产车间回收的“不成材”材料入库并核算材料成本,符合客观性与真实性的原则;并且对外销售产生了一定的利润,并开票缴纳了销项税额,也意味着实现了“增值”;至于目前许多小型工业企业帐面未能审计到废旧材料,原因有如下几点:1、部分企业报废的材料价值低,根据重要性原则可不核算回收成本,例如:家具行业,1立方米木材实际做到家具产品中的部分可能只有立方米,另外的立方米已经成为木屑,因木屑相对于木材的价值低,按重要性原则可不入帐核算;类似的还有服装厂、石材厂等;2、在审计时未关注部分企业生产过程报废材料的会计处理,例如晓沙钢材,公司将整卷不锈钢带按客户要求剪切后必然产生废弃的边角废料,公司将边角废料开票销售给一些可以加以利用的小客户注:相对于晓沙钢材而言,上述边角料属于废料,但对客户而言仍可作为一般材料,销售价格也低于一般产品的平均销售价格;3、部分企业会计处理不规范,生产过程中报废的材料价值并不低,但未反映在帐面;综上所述,“A公司”生产过程中产生的约5%原材料废率相当于约95%的成材率应该属公司生产过程中的正常损耗,可以不进行进项税额转出;第二方面:库存材料、产品作为废料销售是否需要进项转出许多企业都会发生下列类似的情况:1、为生产某个订单的产品采购了一批原材料,为了保证生产的稳健性,公司很难做到采购的原材料100%刚好用完,因此产生了一定库存材料,公司日后因为再也没有生产过类似产品,过了一两年以后公司作为“报废”材料管理例如XX公司,其实这些材料外观上并没有损伤,只是已经不符合当前市场的要求;部分公司对上述材料通过一定的渠道进行销售,因该材料已经不符合当前市场的要求且销售批量小,因此销售价格远远低于帐面价值或当前替代材料的市场价格;2、为完成某个订单或某批订单,或者公司的经营政策没有产用“以销定产”,往往会产生一些过剩的产成品,这些产成品因未及时销售,时间一长,虽然这些产成品也没有腐烂变质,但已经不符合市场行情,公司作为报废产品管理,并准备低价销售; 上述库存材料或产品的“报废”是否需要进项税额转出目前国家税务总局颁发的解释性文件可以作为参考,文件全文如下:国家税务总局关于企业改制过程中资产评估减值发生的流动资产损失进项税额抵扣问题的批复文号国税函20021103号发文单位:国家税务总局发文日期:2002-12-20广西壮族自治区国家税务局:你局关于广西壮族自治区企业改制中资产评估减值发生的流动资产损失进项税额是否可以抵扣问题的请示桂国税发2002288号收悉,经研究,现批复如下:中华人民共和国增值税暂行条例实施细则第二十一条规定:“非正常损耗是指生产、经营过程中正常损耗外的损失”;对于企业由流动资产评估减值而发生的流动资产损失,如果流动资产未丢失或损坏,只是由于市场发生变化,价格降低,价值量减少,则不属于中华人民共和国增值税暂行条例实施细则中规定的非正常损失,不作进项税额转出处理;上述解释性文件应该同样适用于一般企业;“A公司”库存废弃材料、产品与前述第一段不同帐面价值50多万元,取销售价款大于50多万元,销售已经开票并征收了增值税意味着实现了增值目标;应该可以理解为“流动资产至少未丢失,也未损坏腐烂或变质,因此可以不作为进项税额转出;且税务部门已稽查过该事项,并认同公司的处理方法;1、生产过程中的正常损耗不需要作进项税转出只要损耗率在同等技术、工艺条件下符合同行业的标准--个人理解,税法无此说明;非正常损耗按要求要作进项转出;2、库存材料、产品作为报废处理,其耗用的材料、应税劳务等的进项税应该作进项转出;但企业实际上也可以做些税务筹划,不做报废损失处理,而做低价销售处理;低价处理做为一种特殊的销售,是不需要做进项转出的税法没要求的喔,只需要按正常销售业务计算销项税;但是在纳税申报时,需要对低价处理向税务机关提交书面说明;。
进项税额转出8种情形(含案例)及账务处理大全我国增值税实行进项税额抵扣制度,但企业购进的货物发生非正常损失(非经营性损失),以及将购进货物改变用途(如用于非应税项目、集体福利或个人消费等),其抵扣的进项税额应通过“应交税费——应交增值税(进项税额转出)”科目转入有关科目,不予以抵扣。
(一)货物用于集体福利和个人消费如何处理?答:纳税人已抵扣进项税额的购进货物(不含固定资产)、劳务、服务,用于集体福利和个人消费的,应当将已经抵扣的进项税额从当期进项税额中转出;无法确定该进项税额的,按照当期实际成本计算应转出的进项税额。
例:某企业为一般纳税人,适用一般计税方法。
2016年5月1日购进洗涤剂准备用于销售,取得增值税专用发票列明的增值税额1万元,当月认证抵扣。
2016年7月,该纳税人将所购进的该批次洗涤剂全部用于职工食堂。
纳税人将已抵扣进项税额的购进货物用于集体福利的,应于发生的当月将已抵扣的1万元进行进项税额转出。
会计处理如下:借:应付职工薪酬-职工福利费贷:原材料应交税费-应交增值税(进项税额转出)(二)货物发生非正常损失如何处理?答:纳税人购进的货物发生因管理不善造成的被盗、丢失、霉烂变质,或因违反法律法规造成的依法没收、销毁、拆除情形,其购进货物,以及相关的加工修理修配劳务和交通运输服务所抵扣的进项税额应进行转出。
例:某企业为一般纳税人,提供设计服务,适用一般计税方法。
2016年5月购进复印纸张,取得增值税专用发票列明的货物金额10万元,运费1万元,并于当月认证抵扣。
2016年7月,该纳税人由于管理不善造成上述复印纸张全部丢失。
纳税人购进货物因管理不善造成的丢失,应于发生的当月将已抵扣的货物及运输服务的进项税额进行转出。
应转出的进项税额= 100000* 17% +10000 *11% =18100元会计处理如下:借:待处理财产损溢-待处理流动资产损失贷:库存商品应交税金-应交增值税(进项税额转出)(三)在产品、产成品发生非正常损失如何处理?答:纳税人在产品、产成品发生因管理不善造成的被盗、丢失、霉烂变质,或因违反法律法规造成的依法没收、销毁、拆除情形,其耗用的购进货物(不包括固定资产),以及相关的加工修理修配劳务和交通运输服务所抵扣的进项税额应进行转出。
进项税额转出的计算方法进项税额转出是指在企业应纳税额中,将应纳税额中可以抵扣的进项税额转出来减免税额的一种方式。
在Value Added Tax (VAT)系统中,企业可以将购买商品或接受服务过程中支付的增值税发票作为进项税额,用于抵扣销售商品或提供服务过程中产生的增值税,从而减少应纳税额。
进项税额转出的计算方法主要涉及以下几个方面:1.进项税额的确认:企业在购买商品或接受服务过程中所支付的增值税发票,只有通过国家税务机关认可并具有有效发票的才能作为进项税额进行抵扣。
企业需要核实发票的真实性、准确性和合法性,并保存相关的购销合同、收据等证明材料。
2.进项税额的抵扣性质:企业在购买商品或接受服务过程中支付的增值税发票,可以按照税收法规规定的抵扣办法进行抵扣。
一般来说,增值税的抵扣顺序是先进未抵扣的进项税额,然后才是本期应纳税额。
未抵扣的进项税额可以在后期继续抵扣,直至抵扣完毕或超过法定抵扣期限。
3.进项税额的计算方法:进项税额的计算方法主要根据增值税的税率和抵扣办法来确定。
增值税一般分为一般税率和简化税率两种。
企业根据购买商品或接受服务过程中的增值税发票,计算出对应的进项税额。
-一般税率的计算方法:一般税率的进项税额计算方法是:发票金额×税率÷ (1 +税率)。
例如,企业购买商品的发票金额为1000元,税率为13%,则进项税额为:1000 × 13% ÷ (1 + 13%) = 113.08元。
-简化税率的计算方法:简化税率的进项税额计算方法是:发票金额×税率。
例如,企业购买商品的发票金额为1000元,税率为3%,则进项税额为:1000 × 3% = 30元。
需要注意的是,进项税额的计算方法可能会受到企业所在的行业、商品或服务的特殊政策等因素影响,企业应根据实际情况按照相关规定进行计算。
4.进项税额的转出:企业可以将已确认的进项税额根据税收法规的规定进行转出,以减免销售商品或提供服务过程中产生的增值税。
关于进项税额转出的会计分录怎么做在企业的财务处理中,进项税额转出是一个常见但又颇为重要的环节。
那么,到底什么是进项税额转出?简单来说,就是企业购进的货物、在产品、产成品等发生非正常损失,以及购进货物改变用途等原因,原先已经抵扣的进项税额不能再抵扣,需要将其转出。
接下来,我们详细探讨一下进项税额转出的会计分录怎么做。
首先,我们要明确进项税额转出的几种常见情形。
第一种情形是购进货物或服务用于非增值税应税项目。
比如说,企业购买的原材料用于建造不动产,这时候不动产的建造不属于增值税应税项目,之前抵扣的进项税额就需要转出。
第二种情形是购进货物或服务发生非正常损失。
这里的非正常损失指的是因管理不善造成被盗、丢失、霉烂变质的损失等。
第三种情形是购进货物或服务用于集体福利或者个人消费。
比如企业购买的食品用于员工福利。
在明确了这些情形后,我们来具体看看对应的会计分录。
假设企业购进的一批原材料,价款为 10000 元,增值税进项税额为1300 元,用于建造不动产。
当初购进时的会计分录为:借:原材料 10000应交税费——应交增值税(进项税额) 1300贷:银行存款 11300当这批原材料用于建造不动产时,需要进行进项税额转出,会计分录为:借:在建工程 11300贷:原材料 10000应交税费——应交增值税(进项税额转出) 1300再比如,企业购进的一批商品因管理不善发生霉烂变质,商品成本为 5000 元,对应的进项税额为 650 元。
当初购进时的会计分录为:借:库存商品 5000应交税费——应交增值税(进项税额) 650贷:银行存款 5650发生非正常损失时,进项税额转出的会计分录为:借:待处理财产损溢 5650贷:库存商品 5000应交税费——应交增值税(进项税额转出) 650经过审批后,根据处理结果,将损失计入相关科目,比如管理费用:借:管理费用 5650贷:待处理财产损溢 5650如果是购进的货物或服务用于集体福利,比如企业购买了一批食品作为员工福利,价款为 2000 元,增值税进项税额为 260 元。
关于进项税额转出的会计分录怎么做在企业的财务处理中,进项税额转出是一个常见但又较为复杂的业务。
理解并正确处理进项税额转出的会计分录,对于准确核算企业的税费、保证财务报表的真实性和合规性具有重要意义。
接下来,咱们就详细说一说进项税额转出的会计分录到底应该怎么做。
首先,咱们得明白啥是进项税额转出。
简单来说,进项税额转出就是原本已经抵扣的进项税额,因为某些特定的原因,不能再抵扣了,就得从进项税额中转出来,计入相关的成本或者费用。
那哪些情况下需要进行进项税额转出呢?常见的情况有:购进的货物或者劳务用于非增值税应税项目、免征增值税项目、集体福利或者个人消费;非正常损失的购进货物及相关的应税劳务;非正常损失的在产品、产成品所耗用的购进货物或者应税劳务;等等。
咱们先来说说购进货物用于集体福利的情况。
假设企业购买了一批办公用品,取得了增值税专用发票,进项税额为 1000 元,价款为10000 元。
后来这批办公用品被用于职工福利。
那么,当初抵扣的进项税额 1000 元就得转出来。
会计分录这样做:借:应付职工薪酬——职工福利 11000贷:库存商品 10000应交税费——应交增值税(进项税额转出) 1000再比如说,企业购进的一批原材料,因为管理不善发生了非正常损失。
这批原材料的成本是 5000 元,进项税额 650 元。
这时候的会计分录如下:借:待处理财产损溢 5650贷:原材料 5000应交税费——应交增值税(进项税额转出) 650处理完损失后,如果是由责任人赔偿一部分,比如赔偿 2000 元,其余损失由企业承担,那么后续的会计分录是:借:其他应收款 2000管理费用 3650贷:待处理财产损溢 5650还有一种情况,如果是购进的货物改变用途,用于非增值税应税项目,比如企业将自产的产品用于建造厂房。
产品的成本是 8000 元,市场售价是 10000 元,增值税税率为 13%。
那么,进项税额转出的金额就是 1040 元(8000×13%)。
第1篇一、引言在企业的税务管理中,进项税转出是一个常见的税务处理环节。
所谓进项税转出,是指企业在购进货物或接受服务时,已抵扣的进项税额因各种原因需要转出,重新计入当期应纳税所得额。
本文将详细解析上年度进项税转出的会计分录处理,以帮助企业准确地进行税务核算。
二、进项税转出的原因1. 购进货物或接受服务的进项税额计算错误;2. 购进货物或接受服务的用途不符合税法规定;3. 购进货物或接受服务的进项税额抵扣时间不符合税法规定;4. 购进货物或接受服务的进项税额抵扣比例不符合税法规定;5. 购进货物或接受服务的进项税额抵扣范围不符合税法规定;6. 其他需要转出的进项税额。
三、上年度进项税转出分录处理以下以某企业为例,说明上年度进项税转出的会计分录处理。
1. 购进货物或接受服务的进项税额计算错误假设某企业在上年度购进一批原材料,原进项税额为10,000元,实际应抵扣的进项税额为8,000元。
以下是该笔业务的会计分录:借:应交税费——应交增值税(进项税额转出)2,000贷:原材料 2,0002. 购进货物或接受服务的用途不符合税法规定假设某企业在上年度购进一批固定资产,原进项税额为10,000元,但该笔购进不符合税法规定的用途,需要转出进项税额。
以下是该笔业务的会计分录:借:应交税费——应交增值税(进项税额转出)10,000贷:固定资产 10,0003. 购进货物或接受服务的进项税额抵扣时间不符合税法规定假设某企业在上年度购进一批原材料,原进项税额为10,000元,但该笔购进不符合税法规定的抵扣时间,需要转出进项税额。
以下是该笔业务的会计分录:借:应交税费——应交增值税(进项税额转出)10,000贷:原材料 10,0004. 购进货物或接受服务的进项税额抵扣比例不符合税法规定假设某企业在上年度购进一批原材料,原进项税额为10,000元,但该笔购进不符合税法规定的抵扣比例,需要转出进项税额。
以下是该笔业务的会计分录:借:应交税费——应交增值税(进项税额转出)10,000贷:原材料 10,0005. 购进货物或接受服务的进项税额抵扣范围不符合税法规定假设某企业在上年度购进一批原材料,原进项税额为10,000元,但该笔购进不符合税法规定的抵扣范围,需要转出进项税额。
增值税进项税额转出的几种情况我国增值税实行进项税额抵扣制度,但在一些特定情况下,纳税人已经抵扣的进项税额必须转出。
目前进项税额的转出主要有以下几种情况:(1)纳税人购进的货物及在产品、产成品发生非正常损失;(2)纳税人购进的货物或应税劳务改变用途,如用于非应税项目、免税项目或集体福利与个人消费等。
这两种情况已抵扣的进项税额之所以要转出,是因为原购进货物或应税劳务不能产生增值税销项税额,已抵扣的进项税额失去了抵扣的来源。
其他需要转出进项税额的情况有,商业企业收到供货企业的平销返利,出口企业按“免、抵、退” 办法计算应计入主营业务成本的不得免征和抵扣税额等。
本文主要就前两种情况进项税额转出的有关问题作一探析。
一、关于非正常损失根据《增值税条例实施细则》,“非正常损失”是指生产、经营过程中正常损耗外的损失,包括:(1)自然灾害损失;(2)因管理不善造成货物被盗窃、发生霉烂变质等损失;(3)其他非正常损失。
税法对“非正常损失”采用的是“正列举”的方法,税法没有列举的就不属“非正常损失” 。
但一些特殊情况下发生的损失究竟是否“非正常损失”,以及如何转出已抵扣的进项税额,仍是需要分析、研究和判断的(一)毁损存货尚有部分处理价值如何转出进项税额一般来说,已毁损的存货,除了货物灭失外,即使是作为废品,也是具有一定处理价值的,那么此时存货的进项税额是否需要转出,应该如何转出呢?例1.某企业是增值税一般纳税人,购进一批价值10万元的电线,进项税额1.7万元。
因仓库发生火灾,电线全部被烧毁,企业将残余金属作为废品处理,得款5850元。
单位财务部门认为,处理残余金属要按规定缴纳增值税,清理收入相应部分的进项税额也可以抵扣而不用转出。
被烧毁电线有关增值税事项的计算过程:处理废金属的不含税收入为5850 + (1+17%) =5000元,增值税销项税额5000 X 17%=850 元,应转出进项税额17000 X( 100000-5000)- 100000=16150 元,可以抵扣进项税额17000-16150=850元,等于处理废金属的销项税额,即处理废金属应纳增值税为0.这种观点看似有道理,但在税法上是没有依据的,且购进存货的成本与处理废品的收入不具有可比性,以两者之差作为毁损存货的实际成本也是不合适的。
被烧毁的电线,已失去了其应有用途,不能再正常地进入下一流转环节,明显属于《增值税条例》中因自然灾害产生的“非正常损失”,其进项税额应全部转出,同时处理残余金属应按规定计提销项税额:5850 -( 1+17%)X17%=850元。
(二)获得保险赔偿的毁损存货应否转出进项税额例2.承例1,假设企业该批电线已投财产保险,并获得保险补偿58500元,此时对于增值税的处理有两种观点:(1)保险公司的补偿视同销售实现,按补偿额计提销项税额:58500 - (1+17%)X 17%=8500 元,同时存货的进项税额也可以抵扣;(2)电线被烧毁,发生非正常损失已成事实,所以其进项税额17000元应全部转出,保险赔偿也不应计提销项税额。
在保险公司非全额赔偿的情况下,第一种观点的计算显然对企业更有利。
但在存货遭受自然灾害已毁损的情况下,作进项税额转出不但是税法的要求,同时存货既然毁损也就不可能存在销售的实现,因此企业获得的该保险补偿并不涉及流转税,不应计提销项税额,只需计入应纳税所得额。
所以笔者认为第二种处理是正确的。
(三)被没收或被强制低价收购的货物应否转出进项税额我国对有些特殊商品实行经营许可证制度,同时对一些商品的异地流通也有限制。
没有取得许可证而经营相关商品,或者对禁止异地流通的货物运往异地,可能会被没收或被有关政府部门以低价强制收购。
这种被没收或被低价收购的货物,是否应作为“非正常损失”转出进项税额呢?例3.某企业经营的A商品属禁止异地流通货物。
该企业将一批价值10万元的A商品运往某地销售时,被当地工商部门查处,并被以5 万元的低价强制收购。
企业在税务处理时,对被低价收购的A商品按“非正常损失”处理,转出进项税额 1.7万元,同时,认为商品销售没有实现,因而没有计提销项税额。
笔者以为,该企业这样处理是欠妥的。
商品被没收,并不属于税法所列举的“非正常损失”范畴;同时,商品被没收,也并不意味着其退出了正常的流转环节,在有关部门以拍卖等形式处理后,该商品还会继续进行正常的流转,因此对于被没收的货物,企业应按销售处理,计提销项税额。
但是按照工商部门5万元的收购价计提销项税额,税务部门会不会以“价格明显偏低并无正当理由”而要求按核定销售额调整其销项税额呢?笔者认为,一方面该价格确属“明显偏低”,另一方面商品被强制收购虽非企业主观意志所能决定的,却是其违规经营直接造成的,因此这种“价格明显偏低”应属“无正当理由”,应按核定销售额调整其销项税额。
(四)纳税人低价销售商品,应否按“非正常损失”转出进项税额由于产品的更新换代、结构调整,以及市场变化,纳税人往往会以低价,甚至低于成本的价格销售产品,对于这种情况,国税函〖2002〗1103号文作了明确规定,即“如果流动资产未丢失或损坏,只是由于市场发生变化,价格降低,价值量减少”,则不属于《增值税暂行条例实施细则》所规定的“非正常损失”,不作进项税额转出处理。
但实务中存在这样的情况,即发生毁损的存货,除被盗窃等原因而发生灭失外,只要货物还存在,或者还有残余物,就像例1所举的例子,总会有一点处理价值的,纳税人很可能会滥用1103号文而不作进项税额转出,并按照所销售的低价格计提销项税额。
这时由于货物已经处理,税务机关要调查确认低价处理的原因就很困难。
因此如果纳税人确实由于1103号文所说的理由而低价销售商品,应及时向税务部门报告,以避免不必要的税务纠纷。
二、存货盘亏何时转出进项税额根据《企业会计制度》,企业存货应定期盘点,盘亏的存货在查明原因前,应转入“待处理财产损益”。
那么盘亏存货的进项税额,是否应同时转入“待处理财产损益”呢?《制度》没有明确说明,而财会字〖1993〗83号文《关于增值税会计处理的规定》规定,“企业购进的货物、在产品、产成品发生非正常损失……,其进项税额,应相应转入有关科目,借记‘待处理财产损益’,……”。
但在存货盘亏尚未查明原因前,并不能确定盘亏的存货是否属“非正常损失”,而如果是正常损耗,其进项税额并不需转出,如果在盘亏时即将进项税额全部转出,就有可能使企业的利益受到损害。
所以笔者认为,存货在盘亏时应只将存货的成本转入“待处理财产损益”,至于存货的进项税额,待查明原因后,再确定是否转出。
当然实务中也有这样的情况,企业盘亏资产,为了不减少账面资产,同时也为了延迟进项税额的转出,将盘亏的存货长期挂账而不作处理,这是不符合会计制度和税法规定的。
《企业会计制度》规定,企业盘盈盘亏的资产应于期末结账前查明原因处理完毕;税法上,国家税务总局第13号令《企业财产损失税前扣除办法》也规定,企业各项财产应在损失发生当年度申报扣除。
所以企业若将盘亏资产长期挂账而不作处理,不但违反会计制度规定,也不符合税前扣除的要求,最终会使自己蒙受税收利益上的损失。
三、改变用途的购进货物或应税劳务的进项税额转出已抵扣进项税额的外购货物或应税劳务,如果改变用途,即用于免税、非应税项目、集体福利或个人消费等情况时,其已抵扣进项税额应转出。
根据《增值税条例实施细则》,此种情况下进项税额转出有如下几种方法:(1)纳税人能够准确划分不得抵扣进项税额的,则可将所耗用货物按购进时己抵扣的进项税额转出。
(2)无法准确确定应转出进项税额的,则按所耗存货的实际成本计算抵扣进项税额。
第二种方法,一方面计算转出进项税额的基数要大于第一种,因为存货的实际成本,不但包括购买价,还包括入库前的运杂费、整理挑选等费用;另一方面,在所耗存货存在不同税率时,如既有适用17%和13%的货物,也有适用10%的废旧物资,适用7%的运费等,则要从高按17%的税率计算转出的进项税额,所以第二种方法计算转出的进项税额一般要大于第一种方法计算转出的进项税额。
会计核算的准确与否对企业纳税的重要性,由此也可见一斑。
(3)对于纳税人兼营免税、非应税项目而不能准确确定应转出进项税额的,《增值税条例实施细则》规定,应按如下公式计算转出进项税额:当月全部进项税额x当月免税、非应税项目销售额+当月全部销售额。
财税〖2005〗165号文《关于增值税若干问题的通知》将此公式修改为:(当月全部进项税额-当月可准确划分用于应税项目、免税项目及非应税项目的进项税额)x(当月免税项目销售额、非应税项目营业税合计/当月全部销售额、营业税合计)+当月可准确划分用于免税项目和非应税项目进项税额。
这样的计算应该说比原公式更加合理,计算结果更加准确,但并不能说按后者计算的转出进项税额就一定比按原公式计算的少。
例4.某纳税人生产免税产品C和应税产品D,当月发生进项税额500万元,其中可准确确定用于C产品的进项税额100万元,用于D 产品的进项税额250万元。
当月C产品销售额1500万元,D产品销售额2500万元。
按原公式计算转出的进项税额:500 x 1500/ (1500+2500)=187.5 万元;按修改后公式计算转出的进项税额:(500-100-250 )X 1500/(1500+2500)+100=156.25万元。
后者的计算结果小于前者。
假设可准确确定用于C产品的进项税150万元,则按原公式计算转出的进项税仍为187.5万元;按修改后公式计算转出的进项税额:(500-150-250) X 1500/ (1500+2500) +150=187.5 万元。
两者计算结果是一致的。
假设可准确确定用于C产品的进项税160万元,则按原公式计算转出的进项税仍为187.5万元;按修改后公式计算转出的进项税额:(500-160-250 )X 1500/ (1500+2500) +160=193.75 万元。
后者的计算结果大于前者。
这里还需要注意的几个问题是:1. 国税函[1995: 288号《增值税问题解答之一》曾规定,在按《增值税条例实施细则》计算转出进项税额时,如果因月度之间购销不均衡而出现不得抵扣进项税额计算不实时,税务机关可采取年度清算的办法对月度计算的数据进行调整。
应该说,按照165号文计算的不得抵扣进项税额,在月度之间购销不均衡时也会出现计算不实的情况,对此尽管165号文未明确是否应按288号文的规定进行调整,笔者认为也仍应按年度清算的办法对月度计算的数据进行调整。
2. 在能够准确划分不得抵扣进项税额情况下,在转出按扣除率计算的进项税额时,如运费、废旧物资、农产品的进项税,由于账面所提供的支付额是扣除了进项税额后的支付额,因此在转出进项税额时,应将该支付额还原为含税的支付额再计算转出的进项税额。