影院工程技术要求
- 格式:doc
- 大小:25.00 KB
- 文档页数:2
影院工程技术要求一、引言影院工程技术要求旨在确保影院的设备和技术达到一定的标准,以提供优质的观影体验和良好的音视频效果。
本文将详细介绍影院工程技术要求的各个方面,包括影院的声学设计、投影设备、音响系统、座椅布局等。
二、声学设计要求1. 影院的声学设计应考虑到各种声音因素,包括音频的均衡性、清晰度和逼真度。
应采用合适的材料和技术,以减少噪音和回声,并确保声音在整个影院中均匀分布。
2. 影院的声学设计还应考虑到观众席和屏幕之间的距离,以确保观众能够获得最佳的声音效果。
三、投影设备要求1. 影院的投影设备应采用高清晰度的数字投影技术,以提供清晰、细腻的图象效果。
投影机的亮度、对照度和色采还原度应达到一定的标准,以确保观众能够获得最佳的视觉体验。
2. 投影设备应支持多种格式的影片播放,包括2D和3D影片。
同时,还应具备良好的色采管理和校准功能,以确保影片的色采还原度和画面质量。
四、音响系统要求1. 影院的音响系统应具备高保真度和低失真度的特点,以提供逼真、清晰的音效。
音响系统的频率响应范围应广泛,能够还原影片中的各种音频细节。
2. 影院的音响系统应具备环绕声效果,以营造身临其境的观影体验。
同时,还应支持多种音频格式的播放,包括杜比全景声和DTS:X等。
五、座椅布局要求1. 影院的座椅布局应合理,以确保观众能够获得舒适的观影体验。
座椅之间的间距应适中,以便观众能够自由伸展身体。
2. 座椅的设计和材质应具备良好的人体工程学特点,以提供良好的支撑和舒适度。
座椅的靠背角度和高度应可调节,以适应不同观众的需求。
六、其他要求1. 影院的照明系统应能够提供适当的亮度和色温,以营造合适的观影氛围。
照明系统的设计应考虑到观众眼睛的舒适度,避免产生眩光和反射。
2. 影院的空调系统应具备良好的温度和湿度控制能力,以确保观众在观影过程中的舒适度。
3. 影院的消防系统应符合相关的安全标准,以确保观众的人身安全。
综上所述,影院工程技术要求涵盖了声学设计、投影设备、音响系统、座椅布局等多个方面。
影院工程技术要求影院工程技术要求是指在建设和装修影院时,对于影院设备和技术设施的要求和规范。
影院工程技术要求主要包括音响系统、投影系统、灯光系统、座椅、屏幕、空调系统等方面的要求。
一、音响系统要求1. 音响系统应能提供高质量的音效,确保观众能够享受到逼真的音效体验。
2. 音响系统应具备良好的声场分布,保证在整个影院内观众都能听到清晰的声音。
3. 音响系统应支持多声道音效,如5.1声道、7.1声道等,以提供更加立体的音效效果。
4. 音响系统应具备良好的抗干扰能力,避免外界干扰对音效的影响。
二、投影系统要求1. 投影系统应采用高亮度的投影仪,确保在明亮的环境下也能够呈现清晰明亮的影像。
2. 投影系统应支持高分辨率的影像显示,以提供更加细腻的画面效果。
3. 投影系统应支持3D影像显示,以满足观众对3D电影的需求。
4. 投影系统应具备良好的色彩还原能力,确保影像的色彩真实、鲜艳。
三、灯光系统要求1. 灯光系统应提供合适的照明效果,既能够照亮影院内部,又不会对观影体验造成干扰。
2. 灯光系统应具备可调节亮度的功能,以适应观影时的不同光线需求。
3. 灯光系统应具备良好的控制性能,能够根据影片的不同场景进行灯光效果的调整。
四、座椅要求1. 座椅应具备良好的舒适性,能够提供观众长时间观影的舒适体验。
2. 座椅应具备良好的人体工学设计,能够支撑观众的身体,减少疲劳感。
3. 座椅应具备可调节的功能,以适应观众的不同身高和体型。
五、屏幕要求1. 屏幕应具备高反差度和高对比度,以提供更加清晰明亮的影像效果。
2. 屏幕应具备广视角特性,确保观众在任何位置都能够看到清晰的画面。
3. 屏幕应具备无眩光特性,避免观众因为过于明亮的屏幕而产生不适感。
六、空调系统要求1. 空调系统应能够提供舒适的温度和湿度,确保观众在观影过程中不会感到过热或过冷。
2. 空调系统应具备良好的噪音控制能力,避免噪音对观影体验造成干扰。
以上是影院工程技术要求的一些基本内容,具体的要求还需要根据影院的规模、类型和装修风格等因素进行调整和补充。
电影院设计技术要求(依据《电影院建筑设计规范》和《星级电影院的评定要求》)一、建筑及工艺设计要求(一)国际影城(五星级影城)建筑设计的基本条件:1、电影院的选址:考虑周边基本电影观众的人口数、文化层次、交通条件、消费水平、商业环境的拉动等。
2、电影院的规模:可根据基本电影观众人口数、电影院的建筑面积、所在楼层高度、消防、安全条件的要求以及经济效益、运营成本、投资金额、回报年限等来规划设计多厅电影院的规模、功能、影厅的数量、大小3、电影院的设置:大凡设置在建筑的一至三层。
四层以上或地下建设的电影院其规模应符合消防规范,保证观众安全疏散要求。
工艺设计的基本条件:1、电影厅设计的几何尺寸:观众厅的长宽比例为1.5:1;最大面积≤700㎡。
最小面积应≥150㎡,不少于100座(考虑视听效果和投资成本)。
2、电影院的建筑高度:设有大厅的影院内部净高度≥9.5M;设有中厅的影院内部净高度≥8M;设有小厅的影院内部净高度≥6.5M;3、观众厅的平面应符合所在柱网结构。
楼面活荷载应取3kN/㎡(楼板8cm 厚混凝土结构)。
4、洗手间距观众入口<50m,应分层设置。
洗手间的设计;每150座设置一个洗手池,男厕:每150座设一个大便器,每75座设一个小便器;女厕:每50座设一个大便器。
并设置残疾人卫生洁具和设施。
按以上标准计算用水量。
5、电影院(城)内观众的进、出场应通顺,便于管理,应避免人流交叉和拥挤,二层以上的大、中型电影城进场应设有电梯或扶梯;观众疏散楼梯的位置数量和出口的宽度应符合消防要求。
6、电影院(城)内大堂面积不应小于0.5㎡/座7、电影银幕的设置:根据五星级电影院的评定要求,最小电影厅的银幕应≥8M,中厅银幕应≥10M,大厅银幕应≥14M;8、银幕距后墙的距离:小厅不应≤0.6M,中厅不应≤0.8M,大厅不应≤1M9、银幕高度的确定取决于银幕画幅制式,银幕画幅制式的配置分为三种,一种是“等高法”,第二种是“等宽法”,第三种是“新等高法”。
影院工程技术要求影院工程技术要求是为了确保影院的设施和设备能够提供优质的观影体验而制定的一系列标准。
以下是影院工程技术要求的详细内容:1. 影院布局和设计要求:- 影院应具备合适的空间布局,确保观众在任何位置都能获得良好的视觉和听觉效果。
- 座位排列应合理,以便观众能够轻松进出,并确保观影期间的舒适度。
- 影院内部应设有紧急出口和灭火设备,以确保观众的安全。
2. 屏幕和投影要求:- 影院应配备高质量的银幕,以确保影像投射的清晰度和色彩还原度。
- 投影设备应具备高分辨率和高亮度,以提供清晰明亮的画面。
- 投影设备应支持3D功能,以满足观众对于3D电影的需求。
3. 音响系统要求:- 影院应配备高质量的音响设备,以提供沉浸式的音效体验。
- 音响系统应支持多声道音效,如杜比全景声等,以提供更加逼真的音效效果。
- 音响设备应具备良好的均衡性,确保音乐、对话和特效声音的平衡。
4. 灯光和环境要求:- 影院内部的灯光应能够适应不同类型的电影,如调暗灯光以适应观影环境。
- 灯光系统应具备远程控制功能,以便影院工作人员能够根据观影需求进行调整。
- 影院内部的环境应保持舒适和整洁,确保观众在观影期间的舒适度。
5. 通风和空调要求:- 影院应具备良好的通风系统,以确保空气流通和新鲜空气的供应。
- 空调系统应具备足够的制冷和制热能力,以适应不同季节的温度需求。
- 空调系统应保持稳定的温度和湿度,以确保观众在观影期间的舒适度。
6. 座椅和设施要求:- 座椅应具备良好的舒适性和支撑性,以确保观众在观影期间的舒适度。
- 座椅应具备合适的间距和倾斜角度,以便观众能够获得最佳的观影体验。
- 影院应配备舒适的休息区和洗手间,以满足观众的日常需求。
7. 安全和紧急处理要求:- 影院应配备紧急报警系统和监控设备,以确保观众的安全。
- 影院工作人员应接受相关培训,熟悉紧急处理程序,并能够迅速应对突发情况。
- 影院应定期进行安全检查和维护,以确保设备和设施的正常运行和安全性。
影院工程技术要求引言概述:随着科技的不断发展,影院工程技术在电影行业中扮演着重要的角色。
影院工程技术要求的准确性和专业性对于影院的运营和观众的体验至关重要。
本文将从影院建造设计、音响系统、投影系统、座椅和环境控制等五个大点阐述影院工程技术的要求。
正文内容:1. 影院建造设计1.1 建造结构:影院建造需要具备良好的结构设计,以确保安全性和稳定性。
1.2 空间布局:影院的空间布局应考虑观众的视角和舒适度,确保每一个坐位都能有良好的视野。
1.3 声学设计:影院的声学设计应考虑音响系统的布置和音效的传播,以提供优质的音效体验。
1.4 照明设计:影院的照明设计应能够提供适当的亮度和氛围,同时避免对观众的视觉体验产生干扰。
1.5 安全设施:影院应配备必要的安全设施,如灭火系统、紧急出口和紧急报警装置,以确保观众的安全。
2. 音响系统2.1 音响设备:影院的音响设备应具备高保真度和低噪音特性,以提供清晰、逼真的音效。
2.2 声场设计:音响系统的声场设计应考虑观众的位置和影院的空间特点,以实现均衡的音效分布。
2.3 音效校准:影院的音响系统需要定期进行校准,以确保音效的准确还原和一致性。
3. 投影系统3.1 投影设备:影院的投影设备应具备高分辨率、高对照度和高亮度,以提供清晰、逼真的画面。
3.2 投影屏幕:投影屏幕应具备高反射率和均匀的光线分布,以实现画面的准确还原和一致性。
3.3 投影校准:影院的投影系统需要定期进行校准,以确保画面的准确还原和一致性。
4. 座椅4.1 舒适度:座椅应具备良好的人体工学设计,以提供观众舒适的坐姿和支撑。
4.2 观影体验:座椅的设计应考虑观众的视角和观影习惯,以提供良好的观影体验。
4.3 座椅布局:座椅的布局应考虑观众的视野和通行的便利性,以提供良好的观影环境。
5. 环境控制5.1 温度控制:影院的温度控制应能够提供舒适的观影环境,以避免观众的不适感。
5.2 通风系统:影院的通风系统应能够保持空气流通和新鲜,以提供良好的观影环境。
韩国韩国希杰希杰CGV 影院工程技影院工程技术术要求
层高
► 电影院大电影院大堂堂 : 高于8~9米
► 电影放映厅电影放映厅((梁下高度 ):):至少至少 9米, 理想高度10米 ► IMAX 放映厅放映厅((梁下高度梁下高度):):14米
地面承重地面承重要求要求
► 普通普通放映厅放映厅 : 阶梯结构完成后活荷载350公斤/平方米 ► 4D 放映厅放映厅::阶梯结构完成后活荷载500公斤/平方米 ► 放映室 : 400公斤/平方米
► 空调设备室 : 500公斤/平方米
暖通暖通系统系统
► 每一每一放映厅采用放映厅采用放映厅采用一套一套一套变风量机组空调末端设置变风量机组空调末端设置变风量机组空调末端设置,, ► 各变风量机组附近需要有新风接驳点
► 每一放映厅消防排烟每一放映厅消防排烟((含补风系统含补风系统),),),均为独立系统均为独立系统均为独立系统。
► 空调主机空调主机可商厦统一供水可商厦统一供水可商厦统一供水,,也可采取独立主机供水
► 每一放映设备需要有独立的排烟管道井(管径500x500) 电气要求
► 常规电力 : =75KW/银幕×厅数×1.2(380V/220V ) ► 4D 影厅影厅::另须增加180KW/厅
► 应急电力要求: 35KW /银幕, 380V/220V。
影院工程技术要求影院工程技术要求是指在建设或者改造影院时,对影院设备、声音效果、画面质量、环境等方面的技术标准和要求。
下面将详细介绍影院工程技术要求的各个方面。
一、影院设备要求1. 投影设备:影院应配备高清数字投影设备,分辨率不低于1920×1080像素,支持3D播放功能,投影亮度不低于10000流明。
2. 声音设备:影院应配备环绕立体声音响系统,包括前置音箱、环绕音箱、低音炮等,声音效果清晰、震撼,能够提供沉浸式的音频体验。
3. 电影放映设备:影院应配备专业的电影放映设备,支持各种电影格式的播放,具备良好的图象处理能力和稳定的播放性能。
4. 座椅设备:影院座椅应舒适、宽敞,具备可调节的靠背和坐位,保证观众在观影过程中的舒适度。
二、声音效果要求1. 音效环绕:影院应具备环绕音效,能够产生全方位的声音效果,使观众身临其境。
2. 声音平衡:影院的声音效果要求平衡,包括前置声、环绕声和低音效果的协调,确保观众能够听到清晰、逼真的声音。
3. 音量控制:影院的音量应根据不同电影的场景需要进行调节,确保观众能够听到适宜的音量,不会过高或者过低。
三、画面质量要求1. 分辨率:影院的投影设备应具备高分辨率,确保观众能够看到清晰、细腻的画面。
2. 对照度:影院的投影设备应具备较高的对照度,使画面的明暗变化更加丰富,提升观影体验。
3. 色采还原:影院的投影设备应能够准确还原电影的原始色采,使观众能够看到真正的画面。
四、环境要求1. 灯光控制:影院应具备灯光控制系统,能够根据电影的需要进行调节,保证观众在观影时能够获得适宜的灯光效果。
2. 空调系统:影院应具备良好的空调系统,确保观众在观影过程中的舒适度,避免因温度过高或者过低而影响观影体验。
3. 声学设计:影院应进行合理的声学设计,包括吸音板的安装、音响设备的布置等,以提升声音效果和减少噪音干扰。
综上所述,影院工程技术要求涵盖了影院设备、声音效果、画面质量和环境等方面的要求。
电影院设计技术要求(依据《电影院建筑设计规范》和《星级电影院的评定要求》)一、建筑及工艺设计要求(一)国际影城(五星级影城)●建筑设计的基本条件:1、电影院的选址:考虑周边基本电影观众的人口数、文化层次、交通条件、消费水平、商业环境的拉动等。
2、电影院的规模:可根据基本电影观众人口数、电影院的建筑面积、所在楼层高度、消防、安全条件的要求以及经济效益、运营成本、投资金额、回报年限等来规划设计多厅电影院的规模、功能、影厅的数量、大小3、电影院的设置:一般设置在建筑的一至三层。
四层以上或地下建设的电影院其规模应符合消防规范,保证观众安全疏散要求。
●工艺设计的基本条件:1、电影厅设计的几何尺寸:观众厅的长宽比例为 1.5:1;最大面积≤700㎡。
最小面积应≥150㎡,不少于100座(考虑视听效果和投资成本)。
2、电影院的建筑高度:设有大厅的影院内部净高度≥9.5M;设有中厅的影院内部净高度≥8M;设有小厅的影院内部净高度≥6.5M;3、观众厅的平面应符合所在柱网结构。
楼面活荷载应取3 k N/㎡(楼板8cm 厚混凝土结构)。
4、洗手间距观众入口<50m,应分层设置。
洗手间的设计;每150座设置一个洗手池,男厕:每150座设一个大便器,每75座设一个小便器;女厕:每50座设一个大便器。
并设置残疾人卫生洁具和设施。
按以上标准计算用水量。
5、电影院(城)内观众的进、出场应顺畅,便于管理,应避免人流交叉和拥挤,二层以上的大、中型电影城进场应设有电梯或扶梯;观众疏散楼梯的位置数量和出口的宽度应符合消防要求。
6、电影院(城)内大堂面积不应小于0.5㎡/座7、电影银幕的设置:根据五星级电影院的评定要求,最小电影厅的银幕应≥8M,中厅银幕应≥10M,大厅银幕应≥14M;8、银幕距后墙的距离:小厅不应≤0.6M,中厅不应≤0.8M,大厅不应≤1M9、银幕高度的确定取决于银幕画幅制式,银幕画幅制式的配置分为三种,一种是“等高法”,第二种是“等宽法”,第三种是“新等高法”。
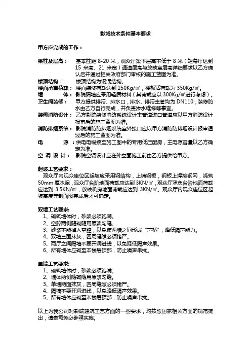
影城技术条件基本要求甲方应完成的工作:梁柱及层高:基本柱距8-20米,观众厅梁下层高不低于8米(矩幕厅达到15米高、21米宽)通道层高与放映室层高详细要求以乙方确认后并通过相关政府部门审核的施工蓝图为准。
楼顶结构:楼顶结构为钢混结构。
楼面承重荷载:楼面装修荷载达到250Kg/㎡,楼板活荷载为350Kg/㎡。
墙体:影院隔墙应采用轻质材料(其荷载应以300Kg/㎡进行考虑)。
卫生间装修:甲方提供排污、排水口,排水、排污主管均为DN110;装修防水由乙方自行完成,并负责渗水维修等事宜。
装修消防设计:乙方影院装修消防系统设计主管道进口管道应以甲方消防设计报审后的施工蓝图为准。
消防排烟系统:影院消防防排烟系统室外接口应以甲方消防防排烟设计报审通过后的施工蓝图为准。
电源:供电电缆接至施工图中的专用低压配房,主电源容量以乙方确定为准。
空调设计:影院空调设计应在外立面施工前由乙方提供给甲方。
起坡工艺要求:观众厅内观众座位区起坡应采用钢结构,上铺钢板,钢板上焊接钢网,浇筑50mm厚水泥,观众厅台阶地面荷载应达到3KN/㎡,观众厅承负台阶地面荷载应达到3.5KN/㎡,放映机房地面荷载应达到3KN/㎡。
观众厅内观众座位区起坡高度等剖面图完成后才可确定。
双墙工艺要求:1、砌筑墙体时,砂浆必须饱满。
2、空腔两侧随砌随用原浆勾缝。
3、砂浆不能掉入空腔,以免使两墙之间形成“声桥”,降低隔声能力。
4、双墙三面抹灰,四周缝隙必须堵严。
5、两厅之间隔墙不要开洞进线,以免降低隔声效果。
6、所有墙体应砌至本楼层顶部,防止噪声串扰。
单墙工艺要求:1、砌筑墙体时,砂浆必须饱满。
2、墙体两侧随砌随用原浆勾缝。
3、单墙两面抹灰,四周缝隙必须堵严。
4、隔墙不要开洞进线,以免降低隔声效果。
5、所有墙体应砌至本楼层顶部,防止噪声串扰。
以上为我公司对影院建筑工艺方面的一些要求,均按照国家相关方面的规范提出,请贵司务必参照实施。
影院工程技术要求一、引言影院作为观影娱乐场所,其工程技术要求对于提供优质的观影体验至关重要。
本文将详细介绍影院工程技术要求,包括影院建筑设计、声音系统、投影系统、座椅设计等方面的要求。
二、影院建筑设计要求1. 建筑结构:影院建筑结构应具备良好的抗震性能和承重能力,确保观众的安全。
2. 空间布局:影院的座位布局应合理,保证观众在任何位置都能获得良好的观影视角。
3. 环境舒适度:影院内应提供合适的空调、通风和照明系统,确保观众在观影过程中的舒适度。
4. 紧急疏散通道:影院应设置合适的紧急疏散通道,并标明明显的疏散指示标志,以应对突发情况。
三、声音系统要求1. 音响设备:影院应配备高质量的音响设备,包括扬声器、功放器、混音器等,以提供清晰、逼真的音效。
2. 音效调试:影院声音系统应经过专业调试,确保音效均衡、合理,使观众能够享受到逼真的音效效果。
3. 噪音控制:影院内应采取措施控制外界噪音的干扰,以提供良好的音效环境。
四、投影系统要求1. 投影设备:影院应配备高分辨率、高亮度的数字投影设备,以提供清晰、鲜艳的影像效果。
2. 投影屏幕:投影屏幕应具备高反射率和高对比度,确保观众能够获得良好的观影效果。
3. 投影校准:影院投影系统应经过专业校准,确保影像的准确度和一致性。
五、座椅设计要求1. 座椅舒适度:影院座椅应具备良好的舒适性,包括座椅的软硬度、坐姿角度等方面的考虑。
2. 视野阻挡控制:座椅的设计应避免阻挡观众的视野,确保观众能够获得良好的观影视角。
3. 座椅布局:座椅的布局应合理,保证观众之间的距离和视线的畅通。
六、其他要求1. 火灾安全:影院应设置合适的灭火设备,并保持通道畅通,以确保观众在火灾发生时的安全。
2. 紧急疏散演练:影院应定期进行紧急疏散演练,提高观众和工作人员应对突发情况的应急能力。
3. 环保节能:影院应采取节能措施,包括合理使用电力、水资源等,减少对环境的影响。
综上所述,影院工程技术要求涵盖了建筑设计、声音系统、投影系统和座椅设计等多个方面的要求。
影院建设要求影院建设是一项涉及成本高、周期长的大规模工程,对于影院的建设要求需要保证影院在技术、环境和服务等方面能够提供优质的观影体验。
以下是影院建设的一些要求:1.技术要求:影院建设需配备最新的数字放映设备和音响系统,确保观众可以享受到清晰、高质量的影像和声音。
此外,需要具备3D、4D等特殊效果设备,以提供更多样化的观影体验。
2.灯光和音响要求:应具备灯光调节和音响系统,以便在不同场景和影片内容中的光线和声音变化时,能够产生恰当的效果,并提升观影体验。
3.座椅和音响布局:座椅宽敞、舒适,能够提供一个良好的观影环境;音响布局要合理,以确保声音在整个影厅中均匀分布,避免观众因音效问题而影响观影体验。
4.影厅大小和布局:根据观众数量和观影需求,确定影厅的大小和布局。
影厅布局应该遵循人体工学和舒适性原则,考虑到每个座位都能够观看到屏幕,并提供适当的观看角度和间隔。
5.排队和入场要求:需要提供合理的排队区域和入场通道,确保观众能够有序排队并顺利进入影厅,减少混乱和拥堵的情况发生。
6.环境和空气质量:影院建设需要充分考虑环境和空气质量,以提供舒适、健康的观影环境。
要求合理的空调系统,保证空气流通和温度调节;同时,环境中的噪音和异味也需要得到有效控制。
7.环保要求:影院建设需符合相关环保要求,包括材料选择和能源利用等方面。
建议采用可再生材料和节能设备,减少对环境的影响。
8.交通和停车设施:影院建设需提供充足的停车位,并确保交通道路和入口出口的合理设置,方便观众的进出和停车。
9.观众接待和服务:建设影院需要考虑观众接待和服务设施,包括票务系统、休息区、食品饮品设施、卫生间等。
同时,还需要提供残疾人友好设施,以满足所有观众的需求。
10.安全设施和应急预案:影院建设要求必须配备完善的安全设施和应急预案,确保观众在突发事件发生时能够得到快速、有效的保护。
总之,影院建设要求在技术、环境和服务等方面都要达到一定的标准,以提供观众舒适、安全、高品质的观影体验。
影院工程技术要求引言概述:随着科技的不断发展,影院工程技术在影院建设中扮演着重要的角色。
影院工程技术要求的准确性和专业性直接影响着影院的视听效果和观影体验。
本文将从影院声音、画面、设备和环境四个方面,详细阐述影院工程技术的要求。
一、影院声音技术要求:1.1 声音系统:影院声音系统应采用先进的环绕声技术,如杜比全景声或者DTS:X等,以实现全方位的音效体验。
1.2 声音均衡:影院内的音响设备应进行精确的均衡调校,确保声音在不同位置的观众席上能够达到统一的音质。
1.3 噪音控制:影院内部的噪音应控制在合理范围内,避免噪音对观影体验产生干扰。
二、影院画面技术要求:2.1 投影设备:影院应采用高分辨率、高亮度的数字投影设备,如4K或者8K 分辨率的数字放映机,以确保观众可以获得清晰、细腻的画面效果。
2.2 屏幕:影院屏幕应具备高反差、高对照度的特点,以确保画面的明暗细节可以清晰呈现。
2.3 校色技术:影院内的投影设备需要进行定期的校色,以确保画面色采的准确性和一致性。
三、影院设备技术要求:3.1 播放设备:影院内的播放设备应具备高性能的处理能力和存储容量,以确保能够流畅播放高清、3D或者4D等多种格式的影片。
3.2 服务器系统:影院应配备可靠的服务器系统,以确保影片的存储和传输的安全性和稳定性。
3.3 控制系统:影院内的设备应采用智能化的控制系统,方便操作和管理,提高工作效率。
四、影院环境技术要求:4.1 灯光设计:影院的灯光设计应考虑观影环境的舒适度和视觉效果,如合适的照明强度和色温。
4.2 空调系统:影院内的空调系统应具备良好的温湿度控制能力,以提供舒适的观影环境。
4.3 座椅布局:影院座椅的布局应合理,保证观众在不同位置都能获得良好的视角和舒适的观影体验。
结论:影院工程技术要求在影院建设中起着至关重要的作用。
通过精确调校声音、采用高质量的投影设备、配置先进的播放和控制系统,以及提供舒适的观影环境,可以为观众带来更好的视听体验。
影院工程技术要求一、引言影院工程技术要求是为了确保影院的设备和技术能够达到良好的音视频效果,提供观众优质的观影体验而制定的。
本文将详细介绍影院工程技术要求的各个方面,包括放映设备、音响系统、投影技术、屏幕要求、环境控制等。
二、放映设备要求1. 放映设备应选择具备高清晰度、高对比度、高亮度的数字放映机,以确保观众能够获得清晰、逼真的影像效果。
2. 数字放映机应支持各种视频格式,包括2D和3D,并具备良好的图像处理功能,以提供更加真实的影像效果。
3. 放映设备应具备灵活的输入接口,以便与各种音频和视频设备进行连接,如蓝光播放器、音频控制系统等。
三、音响系统要求1. 影院音响系统应具备高保真、高品质的音效,以提供观众身临其境的音频体验。
2. 音响系统应支持多声道音效,包括环绕声和低音炮,以增强观众的沉浸感。
3. 音响系统应具备良好的均衡性和分辨率,以确保音效在整个影院内的均匀分布和清晰传递。
四、投影技术要求1. 影院投影技术应选择高亮度、高对比度的数字投影机,以确保观众能够获得明亮、鲜艳的画面效果。
2. 投影机应支持各种分辨率和画面比例,以适应不同类型的影片播放。
3. 投影机应具备良好的色彩还原能力和图像处理功能,以提供观众真实、细腻的影像效果。
五、屏幕要求1. 影院屏幕应选择高反射率、高对比度的银幕或白幕,以确保观众能够获得明亮、清晰的画面效果。
2. 屏幕应具备良好的视角范围,以确保观众在不同位置都能够获得良好的视觉效果。
3. 屏幕应具备良好的平整度和抗拉力,以确保投影画面不产生变形或波纹。
六、环境控制要求1. 影院的温度和湿度应保持在适宜的范围内,以确保设备的正常运行和观众的舒适感。
2. 影院应具备良好的隔音效果,以减少外界噪音对观影体验的干扰。
3. 影院的照明系统应具备良好的调光功能,以适应不同类型的影片播放和观众的需求。
七、结论影院工程技术要求是确保影院设备和技术能够提供观众优质观影体验的基础。
影院工程技术要求一、引言影院工程技术要求是为了确保影院的设备和技术达到一定的标准,以提供优质的观影体验。
本文将详细介绍影院工程技术要求的各个方面,包括影院的声音、画面、灯光、座椅、环境等。
二、声音要求1. 音响系统:影院应配备高质量的音响系统,包括前置声道、环绕声道和低音炮等。
音响系统应能提供清晰、逼真的音效,使观众沉浸于影片的音乐和声音效果中。
2. 声音平衡:影院的音响系统应能够实现声音的平衡分布,确保观众在任何位置都能获得相同的音效体验。
3. 音响调试:影院应定期进行音响系统的调试和维护,确保各个音箱的工作状态良好,音效质量稳定。
三、画面要求1. 投影设备:影院应配备高亮度、高分辨率的数字投影设备,以确保观众获得清晰、细腻的影像效果。
2. 屏幕:影院的屏幕应具备高对比度、广视角和均匀的亮度分布,以提供观众最佳的视觉体验。
3. 投影比例:影院的投影比例应与影片的制作比例相匹配,避免出现画面变形或裁剪的情况。
四、灯光要求1. 舞台灯光:影院的舞台灯光应能够根据不同的场景需求进行调节,以增强观众的观影体验。
2. 环境灯光:影院的环境灯光应能够提供舒适、柔和的光线,营造出适宜观影的氛围。
五、座椅要求1. 座椅舒适度:影院的座椅应具备良好的舒适度,包括座椅的软硬度、靠背的角度和座椅的宽度等。
座椅材质应具备透气性和耐用性。
2. 座椅排布:影院的座椅排布应合理,保证观众在观影过程中有足够的腿部空间和观影角度。
六、环境要求1. 温度和湿度:影院的温度和湿度应保持在舒适的范围内,以提供观众最佳的观影环境。
2. 噪音控制:影院应采取措施控制外部噪音的干扰,确保观众能够专注于影片的观赏。
3. 通风系统:影院应配备良好的通风系统,确保空气流通,提供舒适的观影环境。
七、结论影院工程技术要求涵盖了声音、画面、灯光、座椅和环境等多个方面。
通过合理的设计和配置,影院能够提供观众优质的观影体验,使其能够全情投入到影片中。
影院管理方应定期检查和维护设备,确保其长期稳定运行,为观众提供持续的观影乐趣。
影院工程技术要求一、引言影院工程技术要求是指在建设和装修影院时,对于影院的技术设备、声音效果、图象质量、环境布局等方面的要求。
本文将详细介绍影院工程技术要求的各个方面。
二、影院布局1. 影院布局应合理,确保观众在任何位置都能获得良好的视听效果。
2. 座椅罗列应舒适,座椅与屏幕之间的距离应符合人体工程学要求。
3. 座椅布局应考虑到不同观众的需求,如提供残疾人专用坐位、儿童坐位等。
三、屏幕和投影设备1. 屏幕应采用高质量的材料制作,确保图象的清晰度和色采还原度。
2. 投影设备应选择高亮度、高对照度的投影机,以确保在不同光线条件下的观影效果。
3. 投影设备应具备良好的散热系统,以避免过热对设备寿命和观影效果的影响。
四、音响系统1. 影院音响系统应采用环绕声技术,以提供身临其境的音效体验。
2. 音响设备应具备高保真度和低失真度,确保音质的清晰度和还原度。
3. 音响设备的布局应考虑到不同位置观众的听觉需求,以提供统一的音效效果。
五、灯光系统1. 影院灯光系统应具备可调节亮度和色温的功能,以适应不同影片的氛围需求。
2. 灯光系统应具备良好的控制性能,以实现灯光的精确控制和切换效果。
3. 灯光系统的布局应考虑到观众的视觉需求,以提供舒适的观影环境。
六、空调系统1. 影院空调系统应具备良好的温度和湿度控制能力,以提供舒适的观影环境。
2. 空调系统应具备低噪音和低振动的特点,以避免对观影体验的干扰。
3. 空调系统的布局应考虑到影院的空间结构和观众的分布情况,以实现空气流通的均衡性。
七、电源和电气系统1. 影院应具备稳定可靠的电源供应,以确保设备的正常运行。
2. 电气系统应符合国家相关标准和安全要求,确保观众的人身安全。
3. 电气系统应具备过载保护和漏电保护等功能,以避免电气故障对设备和观众的安全造成伤害。
八、网络和控制系统1. 影院应具备稳定可靠的网络连接,以支持在线观影、数据传输等功能。
2. 控制系统应具备简单易用的界面和操作方式,以方便影院工作人员的管理和维护。
影院工程技术要求影院作为人们休闲娱乐的重要场所,其工程技术要求也越来越高。
本文将从影院工程技术的几个重要方面进行详细介绍。
一、声学设计要求1.1 合理的声学布局:影院的声学设计需要考虑影院内部的各种声音反射、吸收和传播,以确保每个座位都能获得清晰的音响效果。
1.2 合适的声学材料:选择合适的声学材料来控制声音的反射和吸收,如吸音板、隔音墙等,以提高影院的声音品质。
1.3 声学调试:在影院建成后需要进行声学调试,通过调整音响设备的位置和声音的方向,使得影院内的声音更加均衡和清晰。
二、画面技术要求2.1 高清晰度的投影设备:影院的画面技术要求使用高清晰度的数字投影设备,以确保观众能够看到清晰、细腻的画面效果。
2.2 良好的光线控制:影院内的光线控制对画面效果至关重要,需要合理设计灯光和窗帘,以避免光线干扰观众的视觉体验。
2.3 定期校准和维护:影院的投影设备需要定期进行校准和维护,以确保画面的色彩、亮度和对比度都能保持在最佳状态。
三、座椅舒适度要求3.1 合适的座椅设计:影院的座椅设计需要考虑观众的舒适度和视野,选择符合人体工程学的座椅,确保观众在观影过程中可以得到舒适的体验。
3.2 座椅布局合理:座椅的布局需要合理,确保每个座位都有足够的空间和视野,避免观众之间的干扰和拥挤。
3.3 座椅维护和清洁:影院的座椅需要定期进行清洁和维护,以确保座椅的舒适度和卫生条件。
四、灯光设计要求4.1 舒适的灯光环境:影院的灯光设计需要考虑观众的舒适度和视觉体验,选择柔和、舒适的灯光,避免刺眼和影响观影效果。
4.2 灯光控制系统:影院的灯光控制系统需要灵活可调,可以根据不同场景和需求调整灯光的亮度和色温,以提供最佳的观影环境。
4.3 节能环保:在设计灯光系统时需要考虑节能和环保因素,选择节能灯具和灯光控制设备,以减少能源消耗和环境污染。
五、空调通风要求5.1 良好的空气质量:影院的空调通风系统需要确保室内空气质量良好,避免异味和污染物对观众的影响。
一般影院物业及工程要求
1、层高区间7.5-9M:建议影院层高做到9m,可同时满足3家影院的要求,巨幕厅层高至少12m。
2、承重要求:450kg/m2,均可满足。
3、上下水:要求预留到位,具体管径无特殊要求,建议考虑影院范围内专用洗手间的上下水问题和消防用水。
4、用电量:250-380KW,建议做到350KW,可同时满足需求。
5、柱距要求:金逸8.4*8.4,巨幕厅长不限,宽要求柱距23m;今典要求柱距12米(沟通后可调整),建议做到柱距8.4m×8.4m,可满足商家需要。
6、垂直交通:要求有相对独立的垂直电梯(用于晚上散场后观众离场),同时考虑消防疏散口。
7、其它:沿街要求有展示面,给排水、排污预留到位,要求完成二次消防;广告招牌及广告牌预留;新风量按国家建筑设计标准进行设计。
德纳影院工程技术要求
1、建筑要求
1.1、电影厅座位台阶,放映厅夹层由甲方完成施工,所有电影厅的地面活荷载应能达到350公斤/㎡,台阶要求型钢钢架,上搁80mm的水泥板,地面水泥砂浆找平,乙方提供设计图纸。
1.2 隔墙(包括影厅隔墙等)由甲方砌筑完成,要求采用型钢结构,180-200mm 厚加气砖砌墙,影厅与影厅间隔墙采用双层150mm加气砖砌墙,墙体之间留100mm空气隙,无梁楼地面砌墙底部需加设200mm工字钢做地梁,上部砌墙,乙方提供设计图纸。
2、强电设计
按照乙方影院设计要求,甲方必须提供不小于600KW的相互独立的双回路电源,具备单独计费的条件,由变电房接到租赁房屋本层设计的配电间(共两层),设置相应配电柜,按乙方图纸要求,电源插座由甲方安装到位,并提供专用接地
线(小于1欧姆)。
3、弱电要求
按照乙方影院设计要求提供专用网线(10兆光纤),专用有线电视线,预留不小于10门的电话线等弱电系统均须布到本层弱电间(共两层);甲方须完成通达放映机房的音频接地线。
4、消防要求
甲方按甲乙双方认可且通过消防部门审批的施工图负责完成影院区域内消防栓、喷淋系统、防排烟系统、自动火灾报警系统、防火卷帘、出口指示等消防工程,并通过消防验收合格。
5、空调设计
根据乙方提供的影院设计方案由甲方负责空调风口、风管安装,同时提供相应室外机位置。
6、给排水
甲方提供可供单独计费使用的给排水系统,完成卫生间等的防水工程,卫生间、小卖部等位置均需按照乙方影院设计预留给排水位置。
7、天线与地线
影院全数字厅需有卫星信号地面接收系统,屋顶局部承重应能满足架设天线基座要求,天线基座长宽60×60cm,高10cm,承重50KG;中央放映室内除需提供安全地线外接口外,还应提供符合标准且独立的音频地线接口。