山西)建邦集团铸造有限公司二号高炉除尘
- 格式:doc
- 大小:198.50 KB
- 文档页数:6
9环境影响评价结论9.1建设项目概况山西建邦集团铸造有限公司是山西建邦集团公司的全资子公司,位于侯马市大李村东南,主要生产铸造用球墨铸铁、高纯生铁等。
公司生产的“JB”牌铸造生铁已在国家工商总局注册,是山西省唯一的铸造生铁品牌产品。
近年来,随着国内高速列车、核电、风电、汽车等行业的快速发展,对优质铸铁件、等温淬火球铁件、大断面球铁件及特殊性能要求的高纯生铁的需求量日趋增大。
山西建邦集团铸造有限公司为了提升现有产品的附加值,拟决定在不增加现有铸造铁水产能的前提下,引进先进的铁水脱气工艺,对铸造用生铁进行提纯升级,生产高纯生铁和超高纯生铁;利用国内先进的垂直上拉无芯连续铸造技术、高致密铸铁型材水平连铸技术,采用铁水直接铸造的短流程工艺,生产致密铸铁型材。
项目分两期建设,一期建设1座高纯生铁车间和1座铸铁型材车间,年产30万吨/年高纯生铁和10万吨/年铸铁型材。
二期建设1座铸铁型材车间,生产10万吨铸铁型材。
9.2环境质量现状9.2.1环境空气(1)例行监测数据本次评价收集了侯马市环境监测站2017年空气质量例行监测数据。
①PM10年平均浓度93μg/m3,占标率132.9%,95百分位日平均浓度168μg/m3,占标率112.0%。
年评价指标不满足环境空气质量二级标准要求,区域环境质量PM10不达标。
②PM2.5年平均浓度53μg/m3,占标率151.4%,95百分位日平均浓度108μg/m3,占标率144.0%。
年评价指标不满足环境空气质量二级标准要求,区域环境质量PM2.5不达标。
③SO2年平均浓度65μg/m3,占标率108.3%,98百分位日平均浓度204μg/m3,占标率136.0%。
年评价指标不满足环境空气质量二级标准要求,区域环境质量SO2不达标。
④CO95百分位日平均浓度4.4mg/m3,占标率为110.0%。
年评价指标不满足环境空气质量二级标准要求,区域环境质量CO不达标。
⑤NO2年平均浓度41μg/m3,占标率102.5%,98百分位日平均浓度83μg/m3,占标率103.8%。
除尘系统提升综合治理项目1#高炉矿槽除尘系统提升综合治理项目实体检测技术要求1. 概论1.1 工程概况1#2500m3高炉除尘器升级改造包括:矿焦槽除尘器1台、出铁场除尘器1台。
由于除尘器过滤风速过高,无法满足超低排放要求,需进行技改,设备使用年限为12年。
1.2 建设区域条件(1)地理位置本工程厂址位于xx重化工区内,xx镇西北部;东北侧紧靠龙山;西南毗邻安楚高速公路、320国道和云南磷肥工业公司磷肥厂(大黄磷厂)及该厂铁路专用线;西北面距水源地螳螂川约3km,西北距成昆铁路青龙寺火车站约7.5km(直线距离),北面距成昆铁路牧羊村火车站约 4.5km(直线距离),交通较为便利。
(2)气象厂区所在安宁市属中亚热带低纬度高海拔地区,平均海拔约1900m。
具有冬暖夏凉,四季如春,干湿分明,雨量集中,雨热同季,年温差小,日温差大,十里不同天等气候特征。
全年平均气温:14.7℃;极端最高气温:33.3℃;极端最低气温:-7.0℃;年平均降雨量:897.7mm;年最大降雨量:1122.9mm;日最大降雨量:153.3mm;年平均相对湿度:71.5%;全年主导风向为西风,次风向为西南风,静风频率37%。
年平均风速2.0m/s,最大风速8~13m/s。
(3)工程地质、水文地质及地形地貌地质构造稳定,无溶洞等特殊地质环境。
场地的断裂均为非全新活动性断裂,场地内未见大型滑坡、泥石流及地面沉降等影响场地稳定性的不良地质现象,场地稳定,适宜建厂。
按《建筑抗震设计规范》(GB50011-2001)及相关资料划分,安宁地区抗震设防烈度为Ⅷ度第二组,设计基本地震动加速度为0.2g。
场地内地下水主要分布有岩溶水、基岩裂隙水及孔隙水。
地下水主要由大气降水补给,水量随季节变化较大,地下水下渗向螳螂川支流排泄,最终汇入螳螂川。
地下水对混凝土和钢筋混凝土的钢筋无腐蚀性。
1.3现状及改造的必要性1.3.1现状(1)原矿焦槽除尘器设计能力100万m3/h风量,过滤风速0.91 m/min,排口浓度30毫克/立方米控制值,无法满足“排口浓度10毫克/立方米控制值”的要求。
山西建邦通才3号高炉大修工程高炉施工方案年月日一、工程概况工程名称:山西建邦通才3号高炉中修工程。
工程地点:山西建邦通才有限公司院内。
本工程为山西建邦通才3号高炉大修工程施工方案,11米标高以下利旧,其余部分均更换新壳体,壳体直径变大,壳体标高为37.310m。
原3#高炉为1300m3现扩建为1522m3。
更换炉壳的总高度为26.310m,更换的高炉炉壳共计分了14代。
第一代厚度60mm,高2915mm,最大直径11660mm,重49.439吨,第二代厚度60mm,高1010mm,最大直径10995mm,重16.464吨,第三代厚度45mm,高1875mm,最大直径11650mm,重24.064吨,第四代厚45mm,高1800mm,最大直径11650mm,重23.361吨,第五代厚度45mm,高1675mm,最大直径11650mm,重21.515吨,第六代厚度45mm,高1730mm,最大直径11203mm,重21.336吨,第七代厚度45mm,高1730mm,最大直径10742mm,重20.443吨,第八代厚度45mm,高2460mm,最大直径20281mm,重27.541吨,第九代厚度36mm,高2730mm,最大直径9626mm,重22.736吨,第十代厚度36mm,高1730mm,最大直径8899mm,重13.486吨,第十一代厚度36mm,高1645mm,最大直径8438mm,重12.166吨,第十二代厚度38mm,高2000mm,最大直径8000mm,重14.824吨,第十三代厚度55mm,高1505mm,最大直径8000mm,重17.996吨,第十四代厚度55mm,高1505mm,最大直径5540mm,重11.509吨。
第十二代和十三代之间的加固圈重 4.293吨,炉壳总重301.173吨。
主要项目有:1、炉顶设备拆除及安装。
2、高炉本体拆除及安装。
3、煤气导出管拆除安装4、高炉炉壳、冷却壁、耐材及冷却水拆除。
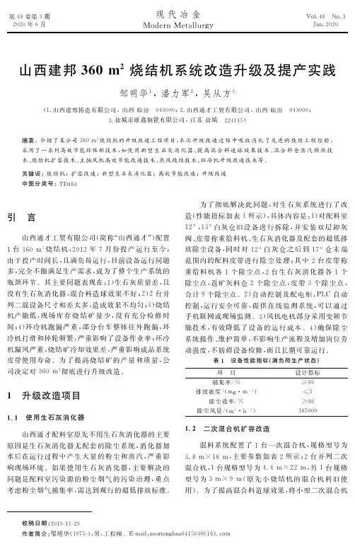
生产实践·应用技术山西冶金SHANXI METALLURGY Total 182No.6,2019DOI:10.16525/14-1167/tf.2019.06.34总第182期2019年第6期小方坯连铸机高拉速生产实践关文博,宋文生,王利勇,王峥,朱嘉(山西建邦集团通才工贸有限公司,山西曲沃043400)摘要:针对山西建邦集团通才工贸有限公司现有160mm ×160mm 小方坯连铸机的设备情况和生产条件,通过对连铸结晶器调整、二冷配水重新调整、保护渣的优化等一系列的措施,成功地将连铸平均拉速从原来的3.0m /m i n 提高到3.8m /m i n ,最大拉速达到了4.0m /m i n ,连铸单流产量从35t /h 提高到了43t /h 。
关键词:保护渣二冷喷嘴小方坯高拉速中图分类号:TF777.3文献标识码:A文章编号:1672-1152(2019)06-0089-03收稿日期:2019-09-25第一作者简介:关文博(1991—),男,2014年毕业于北京科技大学,本科,助理工程师,现从事钢铁冶金研究工作。
随着连铸设备和生产技术的不断发展,连铸钢坯—热装/热送—加热炉—轧制的生产模式已经趋于成熟,而随着薄板坯热轧带钢的铸轧一体化生产模式(ESP )已经开始商业化应用,小方坯的连铸—直接轧制的生产模式也取得了明显的进步,其在提高钢铁产能、降低生产成本方面优势逐渐凸显。
为了保证轧制成品的性能满足要求,需要直轧的钢坯温度符合轧制工艺要求。
因此,为了保证钢坯温度,连铸的高拉速成为该生产模式下需要重点解决的问题。
但是随着连铸拉速的提高,铸坯液芯变细且长,补缩更加困难,内部质量迅速恶化[1],高级别的缩孔、疏松等钢坯缺陷对后续的轧制,甚至成品的质量都会造成恶劣的影响;此外,高拉速意味着结晶器液面波动加剧,结晶器保护渣的消耗降低,结晶器铜管与坯壳间的保护渣膜的稳定性和均匀性可能降低,从而造成坯壳在结晶器内传热不均、摩擦阻力增大,导致坯壳黏结和裂纹,增加工艺漏钢风险[2]。
专利名称:一种巴类流量计的反吹装置专利类型:实用新型专利
发明人:付伟,高全,韩会林
申请号:CN202021491541.6
申请日:20200727
公开号:CN212513187U
公开日:
20210209
专利内容由知识产权出版社提供
摘要:本实用新型公开了一种巴类流量计的反吹装置,包括测量管道,所述测量管道的内部开设有螺纹槽,所述螺纹槽内部螺纹安装有螺纹杆,所述螺纹杆外端设置有密封垫片,所述螺纹杆上端螺纹安装有固定螺母,所述螺纹杆顶端固定连接有巴类流量计,所述测量管道与巴类流量计外端设置有限位装置,所述巴类流量计上端两侧设置有第一连接嘴和第二连接嘴,所述第一连接嘴上端固定连接有第一连接管,所述第二连接嘴上端固定连接有第二连接管,所述第一连接管上端设置有第一三通接头,所述第二连接管上端设置有第二三通接头,当巴类流量计发生堵塞时,可通过打开吹扫气体阀门进行吹扫,达到疏通的效果,而且提高了巴类流量计限位效果。
申请人:山西建邦集团铸造有限公司
地址:043000 山西省临汾市侯马市张村乡大李村
国籍:CN
代理机构:太原智慧管家知识产权代理事务所(特殊普通合伙)
代理人:马俊平
更多信息请下载全文后查看。
侯环审函〔2019〕9号侯马市环境保护局关于山西建邦集团铸造有限公司90m2烧结机烟气脱硝、除尘、消白技术改造项目环境影响报告表批复山西建邦集团铸造有限公司:你单位报送的由临汾市德清源环保科技服务有限责任公司编制的《山西建邦集团铸造有限公司90m2烧结机烟气脱硝、除尘、消白技术改造项目环境影响报告表》(以下简称《报告表》)报批的申请和《山西建邦集团铸造有限公司90m2烧结机烟气脱硝、除尘、消白技术改造项目环境影响报告表技术审查意见》已收悉。
根据建设项目环境保护管理的有关规定,经我局审查,对该《报告表》批复如下:一、该《报告表》格式符合规范要求,内容全面,执行标准适宜,主要污染因素分析较为全面,污染防治措施基本可行,评价结论明确可信,自然与社会概况的介绍能反映出项目所在地的环境特征,可以作为环境管理的依据。
二、原则同意专家技术审查意见。
三、本项目建设地点位于山西建邦集团铸造有限公司厂区东南角。
总占地面积大约708平方米,项目总投资4900万元,其中环保投资4900万元。
主要建设内容为烧结机烟气脱硝、除尘、消白环保工程。
侯马市发展改革和经济信息化局于2018年9月6日对该项目进行备案(编号:2018-012号)。
四、该项目建设和运行中,要严格落实《报告表》中提出的各项污染防治措施,严格执行环保“三同时”制度,对照《报告表》及专家技术审查意见提出的环保要求进行配套建设,并重点做好以下工作:(一)施工期间1、施工期做好六个百分百(1、施工工地周边100%围挡;2、物料堆放100%苫盖;3、出入车辆100%冲洗;4、施工现场地面100%硬化;5、拆迁工地100%湿法作业;6、渣土车辆100%密闭运输。
)2、选用低噪声施工设备,合理安排作息时间,禁止夜间22:00至次日凌晨6:00施工,如工艺要求需连续施工时,应向环境主管部门报备并在施工现场周围公示,待取得同意后方可连续施工。
3、生活垃圾和建筑垃圾经收集后交由环卫部门统一处理。
转炉干法除尘 LT 中水质的影响与措施发布时间:2022-11-10T08:53:46.650Z 来源:《科技新时代》2022年11期作者:郭华[导读] 本文阐述转炉煤气干法(LT)净化回收技术的技术要点及投产初期的相关关键点。
(山西建邦集团通才工贸有限公司 041000)摘要:本文阐述转炉煤气干法(LT)净化回收技术的技术要点及投产初期的相关关键点。
关键词:转炉煤气;干法(LT)净化与回收一、概述转炉干法除尘在应用过程中,除电场外,蒸发冷与煤冷也对烟气的净化起到至关重要的作用,而蒸发冷以及煤冷在运行过程中主要是依靠喷枪工作,喷枪通过软管分别连接到水和蒸汽的二个环管,通过双流喷嘴对蒸汽和冷却水进行混合,冷却水从喷嘴中心孔喷出,同时蒸汽从中心孔周围的环形间隙喷出,达到冷却水的雾化效果。
喷射水雾与转炉烟气在运行的过程中,水滴受烟气加热被蒸发,在汽化过程中吸收烟气的热量,从而降低烟气温度。
当蒸汽压力低或喷嘴堵塞时,喷嘴雾化能力减弱,水滴粒径大而不能全部蒸发,烟气含水量增加引起冷却效果差、粉尘黏结、筒壁结垢,而喷枪的水质都影响除尘的效果,本文主要分析运行过程中的相关水质以及影响,并分享相关措施!二、水质对蒸发冷以及煤冷的影响煤冷用水的相关问题煤冷的水主要问题是,补水的水质较差,且补水为原水,因原水指标较差,导致在煤冷的水处理过程中,无法达到相关处理结果!煤冷补水的相关指标如下:蒸发冷的问题与煤冷问题相同,供水的电导过高,导致结果如下:水电导增加后,粗除尘效果较差,喷嘴容易堵塞,堵塞后容易导致筒体结垢;水电导增加后,蒸发冷的烟气逃逸增加,给后续的电场增加了除尘负荷,电场的温度高,除尘效果差!电场出口温度高以后,煤冷的水量必须增大,煤气温度高,放散期水量小,容易导致高温烟气含尘量增加后导致排放超标!在转炉干法除尘系统运行过程中,转炉产生的高温烟气在经过蒸发冷却器时,蒸发冷却器内部有大量的蒸汽和水对烟气喷淋,进行降温和降尘。
落实管理突破技术打造绿色钢企——记山西建邦集团有限公
司董事长吴晓年
佚名
【期刊名称】《环境保护》
【年(卷),期】2013()2
【摘要】吴晓年,男,1976年生,山西人,现任山西建邦集团有限公司董事长。
山西建邦集团有限公司是一家集进出口贸易、炼铁、炼钢、轧材、铸造、发电、建材、矿山开采、铁路运输、物流服务、房地产开发、钢材深加工为—体的跨区域经营、跨行业发展的中型企业集团,连续三年进出口业务总量名列山西省第二位。
【总页数】1页(P72-72)
【关键词】山西省;董事长;炼钢;管理;技术;进出口贸易;房地产开发;钢材深加工【正文语种】中文
【中图分类】F752.6
【相关文献】
1."四个坚持"治企打造绿色水晶--记贵州水晶有机化工(集团)有限公司董事长、总经理姚永理 [J], 桂岩
2."四个坚持"治企打造绿色水晶--记贵州水晶有机化工(集团)有限公司董事长、总经理姚永理 [J], 桂岩
3.凝神聚力实干兴企建设区域内最清洁的优特钢企业——山西建邦集团有限公司绿色低碳发展侧记 [J],
4.安全、绿色、低碳发展打造森林中的钢铁民企——记山西建邦集团有限公司董
事长吴晓年 [J], 李永建
5.安全、绿色、低碳发展,打造森林中的钢铁民企——记山西建邦集团有限公司 [J],因版权原因,仅展示原文概要,查看原文内容请购买。
—¥CD Directory.SD法人单位名称资产总计太钢集团临汾钢铁有限公司3582067 霍州煤电集团有限责任公司(本部)13908539 山西新临钢钢铁有限公司2811198 酒钢集团翼城钢铁有限责任公司2075013 中铁十二局第一工程有限公司3091340 山西焦化集团有限公司5931955 山西中宇钢铁有限公司5120331 中国石油化工股份有限公司山西临汾石油分公司572379 山西汾河焦煤股份有限公司1376146 山西三维集团股份有限公司4334657 临汾万鑫达焦化有限公司2270717 北方铜业股份有限公司侯马冶炼厂736513 山西省煤炭运销公司临汾分公司古县公司523538 山西光大焦化气源有限公司935157 山西省煤炭运销总公司临汾分公司尧都区公司202909 山西省烟草公司临汾市公司552091 曲沃县闽光焦化有限责任公司1009683 山西通才工贸有限公司1140695 山西省煤炭运销总公司临汾分公司乡宁县公司308109 山西立恒钢铁有限公司591994 临汾同世达实业有限公司1282579 山西北方风雷工业集团有限公司侯马分公司693650 临汾市尧都区农村信用合作社联社29100763 蒲县煤炭运销公司407857 山西平阳重工机械有限责任公司2144968 山西三皇侯马运业集团股份有限公司237550 中国移动通信集团山西有限公司临汾分公司802895 山西省乡宁县毛则渠煤炭有限公司1613766 襄汾县新金山特钢有限公司774209 中国人寿保险股份有限公司临汾分公司2870654 山西省第一建筑工程公司910828 临汾志强钢铁有限公司818260 山西永鑫焦化有限责任公司730352 中国农业银行临汾市分行15638062 襄汾县星原钢铁集团有限公司736407 古县晋豫焦化有限公司585743 中国石油天然气股份有限公司山西销售侯马分公4191 司山西远中焦化有限公司540485山西省古县利达焦化有限公司464346 山西省乡宁县地方国营台头煤矿1402741 山西建邦集团铸造有限公司590861 山西省春雷铜材有限公司524904 洪洞华清煤焦化学有限公司767599 山西中化寰达实业有限责任公司418788 晋源实业有限公司99287 山西华强钢铁有限公司290173 蒲县宏源煤业集团有限公司70098 山西省森润煤化有限公司622722 霍州市中冶焦化有限责任公司420850 古县锦华焦化有限公司179256 隆水实业集团有限公司730727 古县正泰煤气化有限公司257338 古县宝丰焦化有限公司247814 山西兆光有限责任公司6160312 临汾四通焦化有限公司564603 太原煤气化公司东河煤矿358000 襄汾县腾达焦化厂225637 翼城城东人和钢铁有限责任公司851886 襄汾县鸿达钢铁集团有限公司449794 山西恒富煤化集团有限公司772541 襄汾县晋华焦铁有限公司322059 山西省霍州煤电集团云厦建筑公司220726 翼城县创新冶炼有限责任公司194076 山西宏强焦煤有限公司542743 襄汾县鑫盛冶炼实业有限公司145586 洪洞县北方星选煤有限责任公司64277 山西海姿焦化有限公司931281 山西晋韵钢铁有限公司138244 山西森润铸造焦有限公司162026 山西煤炭进出口集团临汾有限公司209791 山西省临汾市琛宝矿业有限公司370423 吉县沙坪煤炭有限责任公司476367 洪洞县双益选煤厂20154 山西永昌源煤气焦化集团有限公司583826 襄汾县永兴焦铁责任公司29275 山西省焦炭集团临汾焦炭有限责任公司82177 洪洞县宇鑫实业有限公司42244 中国网通(集团)有限公司临汾市分公司1998527 山西巨龙焦化有限公司165609 洪洞县广瑞洗煤厂29144 山西省临汾博浩源房地产开发有限公司309732 洪洞县荣达煤业有限公司20129洪洞县万森源煤化有限公司15103 洪洞县鸿淇煤化有限责任公司20183 山西金尧焦化有限公司294635 洪洞县鸿立选煤厂28958 洪洞县利贞选煤厂39774 山西路桥第二工程有限公司356457 洪洞县鼎鑫洗煤有限责任公司18724 山西省泓翔煤业有限公司614041 山西玉和泰煤业有限公司253760 襄汾县万鑫原焦化有限公司447999 山西省煤炭运销总公司临汾分公司吉县公司14419 翼城县飞翔钢铁有限责任公司132749 洪洞县隆盛选煤厂31609 襄汾县侯临焦化有限责任公司155703 山西平阳路桥有限公司314066 山西乡宁县申南凹焦煤有限公司449213 洪洞县成喜煤化有限公司94525 洪洞县诚信洗煤厂。
中国铸造协会—2013苏州铸造展览会“优质铸件金奖”获奖名单优质铸件金奖获奖企业名单序单位名称产品名称类别1泊头市京美铸铝有限公司EDB6阀体优质铸件金奖2泊头市兴达车身制造有限公司后围板的上模优质铸件金奖3泊头市亚奇铸业有限公司双螺杆泵泵体优质铸件金奖4常州华德机械有限公司CRH380轴箱优质铸件金奖5常州钜苓铸造有限公司行走箱体优质铸件金奖6慈溪汇丽机电有限公司 泵体优质铸件金奖7大连亚明汽车部件股份有限公司福特FOX前盖优质铸件金奖8大连裕龙高速钢有限公司耐热钢排气歧管优质铸件金奖9高要市恒隆有色金属精密铸有限公司散热器优质铸件金奖10高要市鸿兴精密铸造有限公司缸盖罩优质铸件金奖11广东鸿泰科技股份有限公司流量计壳体优质铸件金奖12广东鸿特精密技术股份有限公司差速器壳体优质铸件金奖13广东鸿图科技股份有限公司飞轮壳优质铸件金奖14广东肇庆动力技研有限公司进气歧管优质铸件金奖15杭州冠重铸机有限公司再生再热阀壳优质铸件金奖16杭州杭氧铸造有限公司齿轮箱体优质铸件金奖17杭州汽轮铸锻有限公司汽轮机用外缸上半优质铸件金奖18河北春风铸造有限责任公司KZ16前转向节优质铸件金奖19河北钢铁集团金鼎重工股份有限公司床身优质铸件金奖20河北光德精密铸造有限公司防爆仪表壳体3KQZ407013U0001优质铸件金奖21河北锐利机械科技有限公司床身优质铸件金奖22惠东县吉邦五金制品有限公司定子叶轮优质铸件金奖23济柴聊城机械有限公司水冷V12曲轴箱体优质铸件金奖24江西铜业集团(东乡)铸造有限公司泵体优质铸件金奖25晋江市中德顺机械有限公司叉车平衡重优质铸件金奖26莒州集团有限公司 绞盘轴优质铸件金奖27莱州新忠耀机械有限公司 船舶用制冷机机壳优质铸件金奖28溧阳市科华机械制造有限公司连体排气管优质铸件金奖29林州市合鑫铸业有限公司K40、K41壳体优质铸件金奖30柳工柳州铸造有限公司变速箱体优质铸件金奖31南通爱尔思轻合金精密成型有限公司定子(医疗CT)(改:燃气轮进气口)优质铸件金奖32宁国市东方碾磨材料有限责任公司金属模覆砂高铬铸段优质铸件金奖33迁西奥帝爱机械铸造有限公司Φ180CADI磨球优质铸件金奖34青田中天铸造阀门有限公司闸阀阀体Z561Y-1500LB-20”优质铸件金奖35青州惠泽新材料科技有限公司磨头体优质铸件金奖36山东常林铸业有限公司22t主控阀体优质铸件金奖37山东大王金泰集团有限公司YHMC-G3228X横梁优质铸件金奖38山东开泰耐磨件精铸有限公司转子叶轮优质铸件金奖39山东联诚集团有限公司行星齿轮架优质铸件金奖40山东蒙凌工程机械股份有限公司桥壳优质铸件金奖41沈阳机床银丰铸造有限公司主轴箱体优质铸件金奖42沈阳铸造研究所 进气道优质铸件金奖43石家庄盛华企业集团有限公司207073-1优质铸件金奖44顺景园精密铸造(深圳)有限公司铝合金乒乓球拍优质铸件金奖45天津市立鑫晟精细铸造有限公司破碎机板锤优质铸件金奖46无锡市东方抗磨工程有限公司珠光体铬钼合金钢半自磨机出料篦板优质铸件金奖47无锡鹰普精密铸造有限公司涡轮壳优质铸件金奖48芜湖市龙兴机械铸造有限公司高强度挤压锌基耐磨合金优质铸件金奖49芜湖永达科技有限公司E4T16汽缸盖优质铸件金奖50武汉武重铸锻有限公司活动缸套优质铸件金奖51一汽铸造有限公司V12发动机铝气缸体优质铸件金奖52浙江长兴前进机械铸造有限公司箱体优质铸件金奖53浙江杭机铸造有限公司德国床身优质铸件金奖54浙江强广剑铝业有限公司缸盖罩优质铸件金奖55浙江拓卡斯机械科技有限公司空气缸体优质铸件金奖56浙江裕融实业有限公司圆锥优质铸件金奖57中核苏阀横店机械有限公司闸阀阀体优质铸件金奖58江西桐青金属工艺品有限公司兽面艺术铜钟艺术铸品金奖中国铸造协会—2013苏州铸造展览会“铸造材料金鼎奖” 获奖名单铸造材料金鼎奖获奖企业名单序单位名称产品名称1济南庚辰钢铁有限公司优质铸造生铁2河北龙凤山铸业有限公司优质铸造生铁3山西建邦集团铸造有限公司优质铸造生铁4邢台金丰球铁科技有限公司优质铸造生铁5河北春风铸造有限责任公司优质铸造生铁中国铸造装备与技术 3/2013636本溪参铁(集团)有限公司优质铸造生铁7林州市合鑫铸业有限公司优质铸造生铁8济南圣泉集团股份有限公司呋喃树脂 SQG300、FL-105覆膜砂用酚醛树脂 PF-1901、PF-1904碱性酚醛树脂 JF-103A、JF-103D9沈阳铸造研究所自硬碱性酚醛树脂 ZYP-2有色金属用中、高氮自硬呋喃树脂 ZYF-7铸铁用中、低氮自硬呋喃树脂 ZYF-3铸钢用无氮自硬呋喃树脂 ZYF-010苏州兴业材料科技股份有限公司自硬碱性酚醛树脂 XY-201冷芯盒树脂XL Ⅰ-318M 、 XL Ⅱ-618自硬呋喃树脂XYX86-A11山东开泰集团有限公司HQ系列高碳铸钢丸S460/S55012淄博大亚金属科技股份有限公司低贝钢丸13辽宁龙源实业有限公司金属磨料 S33014山西沁新能源集团股份有限公司焦炭 80~120mm15包头市铸友工业材料有限公司铸造用煤粉 SMF-Ⅰ16山东民丰铸造材料有限公司铸造用高效煤粉17通辽市大林型砂有限公司焙烧砂 40/70 50/100 70/140擦洗砂50/100 70/140覆膜砂(耐高温、湿态、壳芯)18重庆长江造型材料(集团)股份有限公司擦洗砂 50/100低氨覆膜砂19承德北雁铸造材料有限公司高强度易溃散覆膜砂擦洗砂 50/10020承德宏源铸造材料有限公司普通型覆膜砂擦洗砂 50/10021都昌县新世纪造型材料有限公司擦洗砂 40/7022福州益强铸造材料有限公司擦洗砂 40/7023漳浦县福鑫硅砂有限公司擦洗砂 30/5024邦尼化工(天津)有限公司邦尼树脂25郑州翔宇铸造材料有限公司锂基膨润土 320目中国铸造协会—2013苏州铸造展览会“铸造装备创新奖”获奖名单首届铸造装备创新奖获奖企业名单序单位名称设备名称1苏州明志科技有限公司冷芯盒精密组芯铸造技术及其生产线2武汉中精金属制品有限公司内浇口自动磨削工作站3山东开泰抛丸机械有限公司QWD网袋式抛丸清理成套设备4上海新研工业设备有限公司中频感应熔炼设备5上海一达机械有限公司匀加速挤压成形机6无锡锡南铸造机械有限公司振动落砂破碎再生除尘一体机7北京摩森纳切割技术装备有限公司除芯机(震砂机)8北京瑞泓翔宏大科技发展有限公司机械擦磨式树脂砂再生机9无锡西漳环保设备有限公司树脂砂铸造烟气除尘设备10浙江万丰科技开发有限公司WF-170工业铸造机器人11北京阳光环资科技有限公司冲天炉洗气机(冲天炉烟尘净化)12北京天哲消失模有限公司圆周运动振动台13机械科学研究总院先进制造技术研究中心数字化无模铸造精密成形机14秦皇岛铸业达设备有限公司脱芯釜15宁国市志诚机械制造有限公司铁型覆砂铸球机械化生产线16河北欧耐模具有限公司18L冷热两用智能射芯机17济南铸锻机械研究所有限公司智能化低压铸造单元18满城永红铸造机械有限公司垂直分型无箱射压造型线“永冠杯”第四届中国大学生铸造工艺设计大赛评选会议现场(宁波)中国铸造装备与技术 3/201364。
山西建帮集团铸造有限公司二号高炉
小车进料、出铁口、原料皮带卸料仓及车载卸料斗
除尘装置
除
尘
方
案
单位名称:
地址:
电话:
一、概况
根据我单位现场考察:
1、原料皮带长廊5个输送卸料时扬尘量及扬尘面积。
2、2台料仓卸料车载扬尘量及扬尘面积、2个扬尘点。
3、小车进料扬尘量及面积。
4、根据现场一条长廊皮带,全长约30米加小车进料计36米,如
果皮带长廊封闭运行,那么影响了现在生产工艺,不利于维修
机料斗疏通。
二、设计方案
我单位技术人员经过现场的观察,交流和甲方现场工作人员的反应情况和研究,结合本现场工况,2台料仓及小车进料,5个料库卸料配一根负压风管,每个扬尘点增设一台电动控风阀。
出铁口另配一根负压风管。
1、采用技术先进、质量可靠地长袋低压脉冲袋式除尘器。
2、精心设计、优化除尘方案,合理减少项目投资和运行费用。
3、除尘设施的设置不影响工艺生产操作和设备维护及检修。
4、在保证除尘器效果和技术水平的前提下,尽可能减少占地
面积,节能,高效的优化操作。
5、设备必要的梯子、平台、栏杆、安全平台及吸尘罩等除尘
器配套设施。
三、设计内容与范围
1、袋式除尘设备及除尘设备管道,电动控风阀的布置设计。
2、除尘系统配套的电气、计量、自动控制系统的设计。
3、风机、控制柜、管道支架、烟囱等设计。
4、除尘系统供电部分由贵单位输送到除尘设备操作室内。
5‘除尘下来的粉尘由贵厂自行处理。
四、通风除尘
1、设计依据
《大气污染综合排放标准》GB16297-1996
《工业企业设计卫生标准》TJ36-79
《工业与民用设备电力装置设计规范》GBJ55-83
2、除尘系统工艺流程:
五、治理对象
小车进料口、出铁口、原料皮带卸料、车载卸料斗在运行过程中产生的大量矿尘,浓度大、矿尘粒度细,随卸料的压力,四处喷杨,形成了一个长方形的尘带,因而这四处飘扬的矿尘,将作为治理对象。
出铁口:烟尘大、温度高,烟尘不能及时散开,影响工人操作的视角
及周边环境,将作为治理对象。
六、长袋低压脉冲袋式除尘器的应用
小车进料、出铁口、原料皮带卸料、车载卸料斗烟尘净化采用LFGM长袋脉冲除尘器,该除尘器是常规长袋脉冲除尘器的基础上发展的一种新型高效的除尘器。
它不仅综合了分室反吹和脉冲清灰的优点,而且加长了滤袋,减少了占地面积,充分发挥了压缩空气的强力喷吹清灰的作用。
克服了箱式喷吹清灰强度高、脉冲喷吹清灰与粉尘过滤同时进行的缺点,防止了粉尘再吸附与失控问题。
从而提高了过滤速度和面积,节省了清灰能耗和延长了滤袋的寿命。
对以上尘源,特定设计LFGM袋式除尘器,以下可参考数据。
由于以上扬尘点不能同时工作,根据实际情况,采用总烟尘量为110160 m³/h,主要技术参数与配套件见下表:。