最全最新 鲅鱼圈公交线路与时刻表
- 格式:doc
- 大小:1.52 MB
- 文档页数:63
盘锦市公交车线路表(共31路)站点有误、仅供参考盘锦1路(1):火车站-证券公司-艺术馆-小楼饭店-食品一条街-桥北-辽河左岸-恒泰家园-热电厂-双龙集团-经济开发区-瀚新家居城-市基督教协会-大众医院-汇美家饰-中心医院北-中心医院南-中兴公园-油气处-天虹陶瓷城-市客运站-劳动局-市人大-石油岗-市政府-第一人民医院-市人事局-财政大厦(28站)盘锦1路(2):晟华苑-区公安局-东油大厦-食品一条街-天然气公司-恒泰家园-热电厂-东跃公司-东跃村-辽西小食品城-团结小区-西水湾东门-西水湾南门-人民防空-市卫生局-福星楼饭店-兴隆中学-兴隆农场-图书馆-商业局-步行街(21站)回程:火车站- 证券公司- 艺术馆- 辽河商城- 实验小学- 桥北- 科技大街- 恒泰家园- 热电厂- 双龙集团- 经济开发区- 翰新家具城- 辽河电子城- 大众医院- 汇美家饰- 中兴公园- 市三院- 天虹电子市场- 中心客运站- 劳动局- 步行街- 建行- 党校- 市第一医院- 市人事- 财政大厦(26站)盘锦2路:盘锦火车站-证券公司-艺术馆-辽河商业城-实验小学-桥北-汽配商店-市高中-医药商店-桥北-市第六医院-油沥小区-盘锦热电厂-盘锦化肥厂-北沥公司-防水卷材-市建筑塑料厂(17站)盘锦3环(往返):火车站-市政公司-批发市场-市二中-妇婴医院-县高中-区地税局-儿童乐园-辽化五区-天河市场-九化岗-九化学校-辽化宾馆-区公安局-区运输管理-县交通局-实验小学-渔市-兴隆二百-区政府-体育馆 (21站)盘锦3环(不用):火车站-盐场-地质勘探队-秃尾村委员会-石油公司油库-建行-石油公司-长征街-县高中-县职业技术中心-长征小学-实验中学-区公安局-湖滨小区-区国税局-县财政局-梧桐苑-东北大药房-商业城-双台子区大市场-东风市场-阳光药房-成大方圆-正大酒店-铁西小区-体育馆-火车站(27站)盘锦4路:田家汇美建材市场-良筑名邸-田家市场-职业高中-田家镇-农业银行-昆仑酒店-上海大众-啤酒厂-武星宾馆-园丁新村-公汽停车场-图书馆-劳动局-市人大-石油岗-钻井市场-钻井体育馆-中兴天桥-市海洋与渔业局(20站)盘锦5路:图书馆-劳动局-市人大-石油岗-油田总站-钻井体育馆-中兴天桥-天虹陶瓷城-油汽处-中兴公园-汇美家饰-大众医院-瀚新家居城-翰新花园-市高中-科技大街-第六医院-石化小区-热电厂-化肥厂-金禾医院-北沥公司-防水卷材-禹王防水(24站)盘锦6路:火车站-证券公司-艺术馆-辽河商业城-实验小学-食品一条街-盘山县医院-大鸿装饰公司-北方工业学校-湖滨公园-九化岗-辽化生活区-辽化医院-花园小区-辽化-谷家小学-谷家村-盘锦油漆厂-盘锦第一运输公司(19站)盘锦7路:图书馆-市政府-党校-石油岗-市人大-劳动局-中兴客运站-天虹陶瓷城-油气处-汇美家饰-大众医院-市基督教堂-瀚新家具城-瀚新花园-市高中-科技大街-桥北-批发一条街-盘山县医院-北方工业学校-湖滨公园-生活区-辽化医院-花园小区-华锦3号门-华锦5号门-天河市场(27站)盘锦8路:市环保局-物探南区-劳动局-市人大-石油岗-石油勘探局-油田医院-少年宫-双兴宾馆-钻井供应-新宇宾馆-中兴公园-水木清华-旧物市场-天龙药业-科技大街-湿地公园-桥北-医药公司-市二高-兴隆二百-市一中-骨科医院-火车站(24站)盘锦9环路:西水湾-鑫园-金华家园-市药监局-巡警-兴隆农场-邮政局-交通局-联通-实验小学-松江路-世纪广场-剧场-政协-太平洋-东方美容院-科学家花园-鹤乡小区-生态园-翠南小区-体育场-地税局-人民医院-电业-教委-东三路-天赐玉-区政府-世纪学校-保险公司-钻井市场-钻井体育馆-步行街-兴隆大厦-证券公司-移动公司-运输处-兴隆小区-地矿-锦祥小区-太平洋人寿-居民区北中南-中国海关(43站)盘锦10路:精细化工园-金属回收公司-莲花寺-友谊医院-家俱市场-石油公司-妇婴医院-区法院-妇外医院-辽河商场-食品一条街-实验小学-辽河商业城-市一中-骨科医院-铁西小区-湿地公园-市高中-瀚新花园-瀚新家居城-市基督教协会-大众医院-汇美家饰-中兴公园-油气处-天虹陶瓷城-市建行-中兴天桥-钻井体育馆-少年宫-新广厦西门-钻井运输大队-新玛特(33站)盘锦11路:晟华苑-湖滨公园-湖滨宾馆-市二院-食品一条街-小楼饭店-艺术馆-证券公司-骨科医院-铁西小区-东风广场-高家村-金田修配厂-高家小学-辽河新城-联运公司-粮种场-禹顺防水-林场-城建沥青厂-市殡仪馆(21站)盘锦12路:火车站-证券公司-艺术馆-兴隆二百-实验小学-食品一条街-盘山县医院-城郊乡-大鸿装饰公司-北方工业学校-湖滨公园-九化岗-辽化生活区-辽化医院-滨河市场-丰余街-滨河(17站)盘锦13路:市高中-糖酒公司-兴隆二百-艺术馆-农贸市场-市二中-县建行-家具城-友谊医院-益工街路口-市第三人民医院-线路器材厂-华龙防水-板厂-上梢子村头-上梢子村(16站)盘锦14路:市第一完中-盘锦体育馆-市第一医院-盘锦报社-市人大-通信公司-创新派出所-兴隆大厦-市海洋局-华商购物-交警大队-消防中心-液化气站-甜水小学-上房村(15站)盘锦15路:鹤翔路回车场-润达购物-规划办-中心客运站-丰裕小区-市地矿局-太平洋保险-西水湾花园-团结社区-作业大队-东跃-城中花园-热电厂-有机化工厂-郭家堡-常家开发区-常家-李家-李家村委会(19站)盘锦16路:鹤翔路回车场-集贸市场-建行-油田局机关-油田报社-油田医院-少年宫-油田电视台-钻工村-林丰岗-测井-河畔-兴油-天丽-油田二院-油建二部-供应(17站)盘锦17路:世纪广场 - 步行街 - 劳动局-中心客运站-兴隆大厦 - 油田客运站-青少年宫-油田医院 - 幸福小区(惠丰) - 于家 -世纪小区(南、大、北)(14站);(回返)世纪小区(南、大、北)-胜利南门–实验中学 - 报社–油田医院–- - - -世纪广场(14站)盘锦18路:泰山小区-润达购物-集贸市场-钻井市场-少年宫-油田医院-油田报社-辽河市场-胜利小区-新玛特-林丰岗-河畔岗-兴油岗-测井东门-采油三区-陈家-冯家-铁路货场-三厂西门-热电厂-三厂市场(21站)盘锦19路:影视城-新玛特-钻工新村-油田交警-钻井供应-双兴宾馆-钻井市场-集贸市场-润达购物-中心客运站-市交通局-公交停车场-园丁新村(13站)盘锦20路:华商-润达购物-集贸市场-钻井市场-少年宫-医院-实验中学-油田法院-科研小区-辽河宾馆-迎宾小区-体育场-生态园(13站)盘锦21路:火车站-骨科医院-双台子区政府-兴隆二百-市二高-医药公司-桥北-湿地公园-科技大街-天龙药业-顺丰加油站-鸿运酒店-青年路-陈屯小学-油建二公司-供应(16站)盘锦22路:证券回车场-集贸市场-钻井市场-少年宫-新广厦-新玛特-河畔小区(7站)盘锦23路:天龙药业-旧物市场-水木清华–辽油一高-新宇宾馆-钻工村-固井-双兴宾馆 - 油田交通总站 - 环球电子(钻井市场)(10站)盘锦24路:供应-石油技校-冷家-五里铺-兴隆小区–兴河市场-新玛特-胜利西门-世纪小区(9站)盘锦25路:兴隆大厦-市海洋局-华商-交警大队-塞纳湾-东跃-小学-下董村-小学-裴家-李家-常家-热电厂-双龙集团-开发区(15站)盘锦26路:证券回车场-中兴天桥-钻井体育馆-少年宫-新广厦-新玛特-兴隆四百-影视城-兴油-天丽-油建二部-供应岗-立交桥东-道口-公交乘降站-吴家坝口(16站)盘锦27路:蓝色康桥-蓝色康桥C区-康桥G区-康桥B区-康桥售楼处-生态园-康桥A区-惠丰小区-辽河宾馆-科研小区-党校-水游城-钻井市场-钻井体育馆-中兴天桥-建行(16站)盘锦28路:市法院-鹤乡小区-生态园-液化气站-荒地-生态园南门-蓝色康桥-辽油房产-惠丰家苑-惠丰家苑北门-实验中学-辽油中心医院-新玛特-兴隆四百-影视城-新广厦新城-兴油岗-兴油公司-长湖小区-天丽(20站)盘锦29路:证券回车场-润达购物-集贸市场-钻井市场-少年宫-新广厦-新玛特-紫园西门-天河市场-紫园南门-兴隆小区(11站)盘锦30路:火车站-铁西小区-科技大街–天龙药业-水木清华-钻井市场-市委党校-鹤乡小区-田家-汇美建材-大洼县委-东湖宾馆-王家乡-高家-榆树-台前-荣兴-前进-辽滨开发区管委-盘锦港(20站)盘锦31路:盘山县高中-曙光一中-龙祥花园-县政府-县交通局-中华路起点-双台子工业园-上梢子村-华锦集团-华锦销售公司-红旗大街-李家村-工业街-开发区-公园街-西跃-兴隆大街–居然之家-锦星花园 -团结社区-西水湾 - 市体育健身中心-巡警-交通局-市政府-市人大–石油岗-市委党校(28站)。
鲅鱼圈旅游攻略1、预订往返车票:出发:G8006 长春西8:22 开车鲅鱼圈10:57 到站返程:G319 鲅鱼圈15:21 开车长春西17:49 到站2、到达后出站左转一直走,可以做403路公交(2元一位),也可做三轮车(15元一趟,一趟4人),到达住宿地点。
3、到达住宿地点后简单整理后出发吃午餐,红旺酒店后身烧烤海鲜一条街,找一家吃饭菜,少点一些海鲜。
4、午餐后打车直接到山海广场里面,观景照相后下楼进入观景台正门处,买门票进入(30元一位),可以步行可以做电瓶车到达海中观景台(电瓶车10元一位)。
观景台直接上最高处观景(不再收门票),带好一元硬币,观景台上有投币望远镜,可以清楚的看到鲅鱼公主,超美。
5、出门后有工艺品一条街,能吹响的海螺五元一个。
下海,不要走远,水深。
海中玩半个小时左右找电瓶车直接坐到加油站,出山海广场。
6、两个人去买海鲜,两个人去买调料及烧烤用品,其他人买酒回家准备。
海鲜市场:老红海市场(25中斜对面),市场外一条小街为自家有船的渔家打捞的海鲜,可以买蟹子、海虾、鲍鱼,市场里面可以买扇贝和海螺。
7、晚餐在家,螃蟹和鲍鱼蒸吃,虾和海螺煮吃,扇贝烤吃。
超赞。
8、第二日早餐:鞍山公寓内街早市(山海大道与平安西街交汇处北行50米),各种早餐,直接去吃。
9、早餐后打车去白沙湾(带好泳衣,孩子准备小型游泳圈,大人不用)。
海边沙滩上有换衣服的地方(5元一位),出去后有冲澡的地方(10元一位)。
白沙湾9:30--10:00开始退潮,可以挖蚬子和螃蟹(带好小桶和小铁锹,山海广场门口加油站对面有卖)。
很不错。
10、11:00--11:30出白沙湾,换好衣服打车回住的地方,吃午饭买水果,休整。
等待房东退押金。
(鲅鱼圈的葡萄大片种植,很好吃,)11、返程。
鲅鱼圈最新旅游攻略从沈阳坐火车的话到熊岳下车。
火车站有公交2块钱到圈里,圈里是区中心打车的话可能30块钱,现在是旅游旺季宾馆房间不好定价格也高可以找一些小的时尚宾馆。
很多,价格100~200。
吃海鲜推荐春华海鲜自助。
现在98一人。
挺新鲜,口碑不错。
温泉的话到天沐温泉,现在门票大概150~180之间一人。
自助餐免费。
双台子有很多温泉旅馆。
水挺好但是设施不怎么好。
从圈里打车到双台子也要30块钱左右。
如果在圈里住,可以到山海广场,月亮湖公园。
青龙山公园,这些都不要门票。
鲅鱼圈所有的洗浴都是温泉水。
那个是月亮湖公园,很早以前有个月牙湾,现在改成营口港了。
鲅鱼圈景区都没有门票,月亮湖很想一个游乐园的感觉,而山海广场更倾向于海滨浴场。
其实这两个地方对自驾来说完全不远,车程不到5分钟,可以从月亮湖走到山海广场的,虽然稍微远了一点,还是可以更好的感受鲅鱼圈的美景的,也还可以从月亮湖的海滩走到山海广场的。
吃海鲜春华价位人均80~90,都知道。
天沐温泉很不错的人均200~300,相当不错。
要是坐火车的话到熊岳站下车,火车站附近有204路公交车,可以到达山海广场和月亮湖公园。
这两个地方前者是海边景色较为突出,后者是游乐设施较多。
这两个景点都是不需要门票。
具体的花费还是在交通和吃住上面,这个就要根据你自己的实际花费情况来决定。
自驾游参考1. 1A行程:望儿山(或青龙山)――温泉游泳――出海捕鱼――月亮湖公园――月牙湾海滨浴场――摘果 D1: 上午游览国家AAA级著名风景区慈母圣地望儿山、拜母祠、慈母像、望儿塔等。
午餐后去辽南第一温泉泡野浴或温泉游泳,(泳具自备)。
D2:早餐后同渔民一起亲手撒网捕鱼,体验渔民生活.午餐后游览月亮湖公园,玩各种游乐项目,看精彩动物表演。
2. 2B行程:双台射击中心――欧亚花卉――温泉游泳――出海捕鱼――月亮湖公园――水果采摘。
D1:参观东北第一大花卉基地――双台欧亚花卉,真枪实弹捕野味――狩猎。
鲅鱼圈区公交线路明细表鲅鱼圈区公交线路明细表2012-10-30路线编号线路名称主要途径站点201路鲅鱼圈——芹菜洼老客运站、海天市场、万达电器交通港、大连渔港、青龙山公园、海东交通岗、新客运站、第27中学、五金商贸城、芦屯道口、北里屯、范屯大队、光辉屯、范屯、小望海、芹菜洼109路鲅鱼圈——隆华老客运站、海天市场、万达电器交通港、大连渔港、青龙山公园、海东交通岗、新客运站、第27中学、五金商贸城、台州工业园、惠民小区、四台子、文屯、八家子、胜利、隆华108路鲅鱼圈——安平老客运站、大厦、海东、芦屯、大王庄、驼台铺、偏坡子、前安平、小河子、杨屯402路鲅鱼圈——望海渔港新客运站、白云机械厂、白云小区、远大购物、金洋宾馆、艺海小区、三丰市场、世纪广场、同济医院、太阳广场、天山市场、三号门、1号门、鞍钢、望海寨、望海渔港107路鲅鱼圈——簸箕寨老客运站、海天市场、大厦、老医院、万达电器、大连渔港、金环北、青龙山大街、平安家园、东城怡景、海东批发市场、美达洗车厂、新客运站、第27中学、钢材市场、五金商贸城、综合商店、芦屯、阀门厂道口、路安工业园、北里屯、赵屯、赵坎子、簸箕寨 106路鲅鱼圈——芦屯 老客运站、大厦、老区医院、交通岗、批发市场、新客运站、柳树底、芦屯火车站、芦屯粮库 204路鲅鱼圈——熊岳 老客运站、3号门、同济医院、世纪广场、三丰市场、红海市场、区医院道口、月亮湖、金泰、山海广场、鞍钢公寓、山海广场、榕树林、大铁道口、嘉和山海、镇政府、绅特制衣、地税局、高中、中医院、食品厂道口、三角地、熊岳站 101路望海——中保(港丰) 望海、奥利安、办事处、钢构、天盛园、仙山、氧气厂、鞍钢2号门、中门、汉贸库、鞍钢1号门、老道口、检测线、港医院、外代、港3号门、老客运站、中保(港丰) 102路大厦——金宇花园 大厦、雅威、新新家私、交行、世纪门、龙盛园、俄罗斯大厦、昆仑小学、绿色时代、远大购物、金宇花园103路老客运站——宋屯老客运站、港丰、雅威、新新家私、交行、世纪门、俄罗斯大厦、移动公司、消防大队、长江社区、绿色时代、批发市场、金刚石、新客运站、一心箱包、汇柏利、宋屯、大桥北、伯大尼堂105路老客运站——五金商贸城老客运站、港丰、雅威、万达家电、大连渔港、立交桥、东城怡景、长江路小学、万家福超市、渤海医院、新客运站、第27中学、木材市场、五金商贸城202路华能电厂——大厦华能电厂、老道口、检车线、港医院、外代、港3号门、新港小区、淮河路、大厦205路老客运站——第28中学老客运站、港丰、雅威、新新家私、交行、世纪门、龙盛园、区法院、工会大厦、嘉和庄园、市民活动中心、向东小区、飞雁桥北、飞雁桥南、水岸尚品、新28中学206路大厦——红海D区红海D区、红海A区、区医院、御景湾、港务小区、红海市场、人才市场、金座C区、艺海花园、三丰市场、新闻大厦、龙盛园、世纪门、交行、新新家私、雅威、大厦、天山市场、华能、同济医院、三丰市场207路大厦西——郦水御尊大厦、雅威、新新家私、交行、世纪门、龙盛园、俄罗斯大厦、移动、绿色时代西区、白云小区、三禾、郦水御尊208路老客运站——红海办事处老客运站、第24中学、交警队、劳务市场、海天市场、雅威、学府花园、29中学、工商局、同济医院、地税、社保、春华海鲜自助、滨海小区、实验中学、怡景、28中学、嘉禾庄园、医保、高中、红海市场、红海办事处209路大厦——鞍钢公寓鞍钢公寓、号房南、号房大药房、号房北、区政府、鸿基国际、日月大道、月亮湖公园、澳丰、港务小区、红海市场、人才市场、金座C区、艺海花园、三丰市场、社保、世纪广场、地税局、同济医院、工商局、华能一部、天山市场、淮河路、大厦、雅威、新新家私、交行、世纪门、新闻大厦、三丰市场307路月亮湖公园——于园子火车站月亮湖公园、国税局、红海A区、东红海小学、红旗桥洞西、红旗镇政府、日月大道、农学院、华御水岸名居、乾丰·祥水湾、小雨宾馆、于园子火车站、高铁火车站403路新客运站——于园子火车站新客运站、一心箱色、汇柏利、水务公司(宋屯)、大桥北、伯大尼堂、桥洞西、东红海小学、红海D区、红海A区、区医院、国税局、区政府、于园子火车站、高铁火车站、408路金帆酒店——于园子火车站金帆酒店、华能一部、天山市场、淮河路、大厦、海天市场、劳务市场、大厦小区东门、山水人家、福地山水、绿色时代西区、远大购物、金宇花园、飞雁桥北、飞雁桥南、水岸尚品、区医院、国税局、区政府、省实验中学、鞍钢公寓、于园子火车站、高铁火车站409路鞍钢2号门——于园子火车站鞍钢2号门、东北建安公司、变电站、光辉屯、鞍钢汽车、山顶菓园、高架桥北、大厦小区东门、山水人家、福地山水、绿色时代西区、远大购物、金宇花园、飞雁桥北、飞雁桥南、水岸尚品、区医院、国税局、区政府、华海城、省实验中学、鞍钢公寓、于园子火车站301路海东办事处——华翔储运库华翔储运库、劳务市场、海天市场、大厦、老红运、老客运站、港3号门、外代、83四处、运管所、神井子、高架桥、港通物流、内蒙全兴、奥镁、青花集团、港丰物流、美术高中、阿达尼、安顺车场、保税库、海东办事处、410路芦屯政府——于园子火车站芦屯政府、辽通包装、芦屯中学、五金商贸城、金鹏管件、台州工业园、奥隆塑料、忠远塑业、红旗线缆、鑫峰管件、变电站、沈大桥西、金冷、金宇花园、飞雁桥北、飞雁桥南、水岸尚品、区医院、宏基国际、日月大道、月亮湖公园、于园子火车站、高铁火车站501路五金商贸城——月亮湖公园五金商贸城、木材市场、第27中学、新客运站、一心箱包、汇柏利、郦水御尊、三禾、白云医院、远大购物、嘉禾、市民活动中心、高中、体育馆、港务小区、御景湾、区医院、翔峰国际西、日月大道、月亮湖公园、609路海天市场——西留屯西留屯、留屯小学、小区中门、惠民小区、公铁立交桥、五金商贸城、木材市场、第27中学、新客运站、渤海医院、万家福超市、长江路小学、东城怡景、立交桥、大连渔港、万达电器、雅威、海天市场、劳务市场、大厦小区东门、山水人家、东城怡景港丰——何家沟港丰、雅威、万达电器、大连渔港、立交桥、东城怡景、长江路小学、万家福超市、渤海医院、新客运站、第27中学、木材市场、五金商贸城、四台子道口、红旗堡、何家沟港丰——何家沟港丰、大厦、高中、红运体育馆、皇家园林、月亮湖公园、山海广场道口、山海大道、望儿山风景区、红旗堡、何家沟612路泰山北大街——山海广场富吉家园、蔬菜批发市场、白云机械厂、飞燕桥、新龙逸、区医院、红旺商厦、公安局、华海城东、山海广场302路老客运站——芦屯老客运站、海天市场、劳务市场、交警队、锦山秀城、奥镁、疏港路、高速公路收费口、芦屯中学104路大厦——市民服务中心大厦、天山市场、华能一部、工商局、同济医院、地税局、世纪门、社保、三丰市场、艺海花园、金座C区、高中、金地福苑、伯大尼堂、红海新区F区西门、二十八中、苹果社区、市民服务中心鲅鱼圈——双台子海天市场、华电大厦、柳树底、四台子、黄旗堡、双台子2012年12月1日起七条公交线路通高铁站,分别为:307路熊岳小雨温泉——高铁站;403路区新客运站——高铁站;408路星海小区——高铁站;410路芦屯镇政府——高铁站;熊岳1路望儿山——西杨屯(途经);熊岳2路西关——金沙滩(途经);熊岳3路熊岳城火车站——高铁站。
公交线路图1路姚家小区南关岭北市集团东风日产专营店金色阳光家园博森石材市场二十三中学三道沟天洋路千山路金三角金三角市场大纺亿达世纪城春柳河工人村香炉礁鞍山路大连西站北岗桥青泥洼桥1路加车泉水购物中心锦泉园金色阳光家园阳光家园二期友好园三道沟净水厂三道沟天洋路天河路千山路金三角金三角市场2路虎滩新区渔人码头工人疗养院老虎滩解放路小龙街白云街秀月街桃源街青云街葵英街中医院武昌街劳动公园青泥洼桥3路榆林街榆水街榆石街轻工学院双欣园玉水街水泥厂泡崖新村泡崖村朱棋路周水子迎客广场周水前刘家桥春柳车家村香工街沙河口火车站中长街兴工街4路老虎滩解放路小龙街秀月街桃源桥桃源街八一路半岛晨报社南石道街小学南石道街北石道街白云山高尔基路奥林匹克广场民政街五一广场鞍山路香炉礁香炉礁快轨站5路森林动物园南门银沙滩市委党校付家庄三寰大酒店 214医院仲夏路八一路群英巷桃源街青云街石葵路中医院劳动公园东门华昌街青泥洼桥6路甘井子椒房街第四人民医院金家街快轨站金家街金三角市场周家街王家桥周水子周水前刘家桥春柳车家村香工街沙河口火车站7路金海花园工人村香炉礁五一广场大同街新开路英华街大连火车站中山广场友谊商城人民路港湾桥三八广场二七广场寺儿沟8路姚家小区海盛花园南关岭北市集团东风日产专营店金色阳光家园博森石材市场二十三中学三道沟天洋路天河路千山路金三角兴华路松山建材市场碧海集团王家桥促进小区高云街香周路春柳车家村香工街沙河口火车站兴工街五四广场9路博雅中学名贵山庄华南中学山东路富强路松江路灯饰批发市场友谊街周水子周水前刘家桥春柳车家村香工街沙河口火车站兴工街锦辉商城(长兴街长兴市场)如意街9路加车松江路富强路山东路华南中学华南广场华南国际商城三道沟净水厂大连警校三号路泉华小区10路百合山庄大有恬园王家村凌水镇栾金东路检测中心海事大学轻工学校东北财经大学数码广场软件园软件园路高家村净水厂熟食品交易中心西南桥大连交通大学盖州街科技谷五四广场兴工街(机车厂)机车车辆研究所沙河口火车站11路五一广场长春路沈阳路云山街唐山街劳动公园昆明街市政协桂林街(安阳街)三八广场港湾桥码头12路奥林匹克广场 - 高尔基路 - 白云山 - 北石道街 - 南石道街 - 南石道街小学 - 半岛晨报社 - 八一路 - 桃源街 - 秀月街 - 连捷巷 - 明秀山庄 - 十五中学13路大连火车站民主广场职工街港湾桥14路星海湾南大亭白云山庄太原街解放广场汉阳街南沙街台山村南平街河川街熟食品交易中心15路解放广场同泰街奥林匹克广场人民广场希望广场青泥洼桥友好广场中山广场人民路明泽街16路:大连海洋大学黑石礁街黑石礁星海公园医大二院化物所会展中心和平广场大连晚报社联合路奥林匹克广场人民广场青泥洼桥友好广场中山广场人民路港湾桥长江东路清华园检验检疫局春海街17路石葵路南石道街白云山洞白云新村正仁街同泰街长兴街民权街振工街沙河口火车站18路千山心城三院千山路商业街千山路金三角金三角市场大纺春柳河工人村香炉礁五一广场民政街教师大厦建筑设计院万岁街南太原街四十六中学会展中心19路华南广场华南中学山东路富强路兴华路金三角金三角市场大纺春柳河春光街工人村香炉礁五一广场珠江路人民广场青泥洼桥中山广场20路华南国际商城华南广场华南中学山东路千山路商业街千山路金三角金家街金家街快轨站第四人民医院椒房街文体街甘井子21路泉水客运服务中心 - 半岛欣座 - 博思中学 - 龙畔五期 - 汽车学院 - 泉华小区 - 嘉合物业 - 源泉路 - 芙蓉泉街 - 锦泉园 - 阳光家园二期 - 友好园 - 三道沟净水厂 - 三道沟 - 天洋路 - 天河路 - 千山路 - 金三角 - 金三角市场 - 大纺 - 亿达世纪城 - 春柳河 - 春光街 - 工人村 - 香炉礁22路弘基书香园财经学校尖山街孙家沟星海公园星海浴场医科大学化物所会展中心和平广场太原街医大一院二部正仁街沈阳路一二九街青泥洼桥青泥洼桥23路理工大学东门软件园数码广场东北财经大学黑石礁星海浴场医科大学化物所会展中心和平广场太原街万岁街体育场沈阳路一二九街青泥洼桥友好广场中山广场外国语学院24路五四广场至诚街五一路新华街拥警街沈阳路唐山街劳动公园昆明街市政协七七街桂林街朝阳街春和街寺儿沟25路鹏辉新世纪大纺春柳河春柳中心医院车家村香工街沙河口火车站中长街长兴市场盖州街大连交通大学黄河桥熟食品交易中心丰台街莱州街孙家沟星海公园26路五一广场民政街同泰街解放广场汉阳街南沙街台山村净水厂高家村软件园路数码广场软件园大工路新新广场鑫凌集团庙岭27路期贸大厦会展中心和平广场太原街万岁街南建筑设计院 210医院纪念街三元街电视塔老干部大学南山市政协桂林街三八广场二七广场港湾桥 28路小平岛第二油漆厂疗养院北河口河口七贤岭中国华录华信软件大厦高新园区七贤路海事大学东北财经大学黑石礁医科大学化物所会展中心和平广场太原街解放广场29路绿波公寓疏港西桥丝绸路香西路沙能街沙龙街香工街沙河口火车站抚顺街振工街五一广场长春路高尔基路白云山北石道街石葵路30路:景山街景山市场景山小区武警医院老虎滩中南路南市残联迎宾路中翠街兴隆屯海港医院植物园朝阳街三八广场二七广场港湾桥人民路中山广场友好广场大连火车站31路锦泉南园锦云中园锦石路锦江园新生路绿波小区绿波桥通信电缆厂北甸街大连交通大学盖州街科技谷博爱大厦联合路长生街新开路英华街大连火车站民主广场职工街时代购物寺儿沟31路区间锦华北园锦霞北园锦绣小区锦石路锦江园新生路绿波小区绿波桥通信电缆厂北甸街大连交通大学盖州街科技谷博爱大厦联合路长生街新开路英华街大连火车站32路奥林匹克广场同泰街解放广场汉阳街南沙街台山村净水厂西南路西南桥兰玉南街马栏西街红凌桥红凌小区红凌北路33路泡崖八区欣荣路宇峰小学泡崖新村欣乐公园朱棋路周水子迎客广场周水前锦绣路新生路绿波小区绿波桥通信电缆厂北甸街黄河桥熟食品交易中心丰台街莱州街孙家沟尖山街经贸学校由家路34路——香炉礁 - 材料批发市场 - 香炉礁家具市场 - 五一广场 - 振工街 - 百盛购物中心 - 至诚街 - 永平街 - 五一路 - 集贤街 - 新华街 - 白山路南35路——泡崖市场 - 欣乐公园 - 金兴街 - 友谊桥 - 西北路钢材市场 - 周水子- 迎客桥 - 周水前 - 刘家桥 - 春柳 - 车家村 - 沙河口火车站 - 兴工街 - 五一广场36路——万科溪之谷 - 辽师学生公寓 - 西郊生物园 - 金柳西路 - 西郊园艺超市- 金宝山 - 连海金源 - 翡翠春城 - 金柳东路 - 安家望 - 庙岭 - 王家村 - 名仕智慧谷 - 爱贤街 - 任贤街 - 河口软件园 - 诺德滨海花园37路——兰花小区 - 南松路 - 锦华北园 - 锦绣小区 - 锦石路 - 锦云中园 - 锦云南园 - 中海英伦观邸 - 新生路 - 绿波小区 - 绿波桥 - 通信电缆厂 - 新建小学 - 幸福小区 - 黄河桥 - 河川街 - 熟食品交易中心 - 丰台街 - 莱州街 - 龙江路 - 连山街 - 医大二院 - 化物所 - 星海广场 - 会展中心 - 和平广场38路——康顺园 - 泡崖八区 - 玉丽街 - 玉山路 - 玉镜路 - 泡崖新村 - 友谊桥- 松江路 - 富强路 - 山东路 - 华南中学 - 华南广场 - 华南国际商城 - 奥林小学 - 月牙泉路 - 风华路 - 金色阳光家园二期 - 玉泉街 - 泉水快轨站 - 博伦中学 - 龙畔金泉 - 二十高中 - 一号路 - 龙泉小学39路——锦城园市场 - 锦华北园 - 锦霞北园 - 锦云街 - 锦石路 - 锦江园 - 新生路 - 绿波小区 - 绿波桥 - 通信电缆厂 - 北甸街 - 大连交通大学 - 盖州街 - 西安路 - 博爱大厦 - 联合路 - 长生街 - 新开路 - 英华街 - 大连火车站40路——林茂街 - 南石道街小学 - 南石道街 - 北石道街 - 白云山 - 高尔基路 - 长春路 - 市政府 - 新开路 - 北岗桥 - 万全社区 - 双兴街 - 兴业街 - 菜市桥 - 北海街 - 胜利桥北 - 天津街 - 中山广场 - 勤俭街回:勤俭街 - 三八广场 - 中山广场 - 民生街 - 胜利桥北 - 北海街 - 菜市桥 - 兴业街 - 双兴街 - 万全社区 - 北岗桥 - 新开路 - 市政府 - 长春路 - 高尔基路 - 白云山 - 北石道街 - 南石道街 - 南石道街小学 - 林茂街41路——嘉合物业 - 源泉路 - 芙蓉泉街 - 锦泉园 - 金色阳光家园 - 金色阳光家园二期 - 友好园 - 钰桥中央庭院 - 泉水东快路 - 工人村 - 香炉礁 - 香炉礁家具市场 - 五一广场 - 大同街 - 长春路 - 沈阳路42路——去程:华南国际商城 - 三道沟 - 三道沟净水厂 - 友好园 - 阳光家园二期 - 玉泉街 - 泉水快轨站 - 华泉街 - 龙畔金泉五期 - 龙畔五期 - 半岛欣座 - 泉水美凯商街 - 振兴路 - 前盐村 - 盐岛北园 - 盐岛湖小区43路——动力院景 - 博雅中学 - 名贵山庄 - 华西小区 - 七胜路 - 七庆路 - 三院 - 千山路商业街 - 千山路 - 金三角 - 金三角市场 - 大纺 - 亿达世纪城 - 春柳河- 春光街 - 工人村 - 香炉礁 - 五一广场 - 长生街 - 人民广场 - 一二九街 - 劳动公园 - 华昌街101路马栏广场兰玉街辽师大学大连交通大学盖州街西安路联合路长生街市政府同庆街大连火车站201路兴工街振工街五一广场大同街北京街市场街东关街香榭丽广场大连火车站202路北河口河口七贤岭中国华录高新园区七贤路海事大学弘基书香园黑石礁星海公园医科大学化物所星海广场会展中心和平广场功成街解放广场锦辉商城兴工街203路大连火车站胜利桥民生街民主广场世纪街三八广场二七广场寺儿沟春海街华乐广场海昌欣城金广东海岸海之韵公园203路区间车华乐广场春海街寺儿沟二七广场三八广场世纪街民主广场民生街胜利桥大连火车站303路龙畔金泉五期华泉街龙畔金泉龙畔市场一号路龙泉小学二十高中钰桥中央庭院三道沟净水厂三道沟天洋路天河路千山路金三角金三角市场大纺亿达世纪城春柳河春光街工人村香炉礁鞍山路五一广场珠江路人民广场希望广场青泥洼桥303路加车龙畔金泉二十高中下沟小学三道沟净水厂华南国际商城天洋路天河路千山路金三角金三角市场大纺亿达世纪城春柳河工人村香炉礁五一广场402路老虎滩市残联迎宾路兴隆屯海港医院植物园朝阳街三八广场二七广场寺儿沟华乐街华乐广场海昌欣城王家屯403路景山小区武警医院老虎滩解放路小龙街秀月街桃源桥桃源街青云街石葵路中医院武昌街(劳动公园东门)昆明街七七街武汉街中山广场民主广场民生街胜利桥胜利桥北菜市街北海街404路山屏街迎宾路市残联中南路南老虎滩解放路小龙街秀月街桃源桥群英巷八一路半岛晨报社南石道街小学南石道街白云山洞白云新村建筑设计院万岁街南太原街四十六中学期货大厦会展中心和平广场405路泡崖八小区八区幼儿园欣荣路泡崖新村欣乐公园朱棋路周水子迎客广场周水前刘家桥春柳车家村香工街兴工街五一广场人民广场青泥洼桥中山广场406路百合山庄大有恬园王家村凌水镇理工大学海事大学东北财经大学黑石礁星海浴场医科大学化物所星海广场会展中心和平广场太原街万岁街体育场云山街一二九街希望广场407路天洋路天河路千山路金三角金三角市场大纺春柳河春光街工人村香炉礁五一广场长春路高尔基路白云山北石道街石葵路葵英街仁平街石葵隧道望海街团市委儿童公园安阳街鲁迅路408路大连火车站英华街市政府五一广场香炉礁工人村春光街春柳河大纺金三角市场金家街第四人民医院椒房街文体街甘井子409路甘井子文体街椒房街第四人民医院金家街金三角市场大纺亿达世纪城春柳河春光街工人村香炉礁五一广场人民广场希望广场青泥洼桥中山广场409路区间车金三街金家街金三角市场大纺亿达世纪城春柳河春光街工人村香炉礁五一广场人民广场410路甘井子文体街椒房街第四人民医院金家街金三角市场周家街王家桥促进小区高云街香周路春柳河春光街工人村香炉礁五一广场民政街奥林匹克广场411路绿波小区绿波桥李家街春柳隧道车家村香工街抚顺街鞍山路大连西站北岗桥青泥洼桥412路周水子周水前刘家桥春柳车家村香工街兴工街锦辉商城解放广场马栏河桥和平广场413路吉祥物业马栏北街马栏小学富民广场富民东路绿波小区李家街春柳隧道春柳刘家桥周水前周水子友谊街灯饰批发市场松江路富强路山东路七江路华南中学华南广场华南国际商城天洋路413路加车周水子友谊街灯饰批发市场松江路富强路山东路千山路天河路天洋路414路泡崖八小区八区幼儿园游崖门欣荣路友谊广场泡崖市场玉境路泡崖新村泡崖村朱棋路周水子区政府香周路春柳河工人村香炉礁鞍山路北岗桥大连火车站天津街501路森林动物园南门银沙滩市委党校付家庄三寰大酒店 214医院仲夏客舍桃源山庄八一路群英巷桃源街青云街石葵路葵英街石葵隧道植物园望海街南山宾馆朝阳街市委三八广场二七广场贸易大世界502路庙岭鑫凌集团高屯理工大学凌水东街凌水东路检测中心海事大学轻工学校东北财经大学黑石礁星海公园医科大学化物所星海浴场会展中心和平广场太原街万岁街体育场云山街一二九街青泥洼桥友好广场中山广场外国语学院 503路星海中龙园景垣广场富国街和平广场太原街解放广场兴工街振工街五一广场香炉礁工人村春光街春柳河亿达世纪城大纺金三角市场金家街第四人民医院椒房街文体街光明路505路彩霞园前景街马栏北街马栏小学富民广场富民东路通信电缆厂新建小学沙区医院中长街长兴市场机车厂兴工街振工街五一广场大同街人民广场水仙街纪念街三元街唐山街儿童医院劳动公园北门劳动公园东门武昌街武昌南巷武昌小区506路星海中龙园景垣广场富国街和平广场太原街白云山庄成仁街白山路南莲花小区莲花市场白云小区电视大学图书馆白云山北石道街人防办果园巷纪念街三元街茂田巷唐山街儿童医院劳动公园友好路一德街中山广场安乐街天津街民主广场507路信达街高新园区七贤路海事大学轻工学校东北财经大学数码广场软件园大工路新新广场鑫凌集团庙岭金宝山红凌北路红凌桥湾家村前程街马栏广场512路锦华南园锦绣小区锦石路锦云中园锦云南园辽宁警校新生桥汽配市场刘家桥春柳妇产医院沙跃街侯一小区香沙街香工街香一街香炉礁街香炉礁鞍山路大连西站北岗桥青泥洼桥513路博雅中学名贵山庄华西小区七庆路三院千山路商业街千山路金三角金三角市场大纺亿达世纪城春柳河春光街工人村香炉礁五一广场长生街人民广场希望广场青泥洼桥友好广场中山广场514路宏苑小区三院山东路富强路松山建材市场碧海集团王家桥促进小区高云街香周路春柳车家村香工街沙河口火车站兴工街五四广场至诚街玉华市场集贤街医专医院急救中心莲花小区电视大学515路鹏辉新世纪东北快速路工人村香炉礁香炉礁家具市场五一广场大同街长春路高尔基路人民广场515路加车奥林园金色阳光家园阳光家园二期友好园下沟小学泉水东快路工人村香炉礁香炉礁家具市场五一广场大同街长春路高尔基路人民广场 516路蓝天山庄皇家一里大街姚砬路张前路榆水路榆石路松江路轻工学院双欣园玉水街水泥厂泡崖新村泡崖村友谊桥松江路松山建材市场碧海集团王家桥促进小区高云街香周路春光街工人村香炉礁鞍山路大连西站北岗桥大连火车站517路奥林园金色阳光家园阳光家园二期友好园钰桥中央庭院泉水东快路海达广场香炉礁香炉礁家具市场五一广场大同街长春路沈阳路云山街唐山街儿童医院劳动公园延安路武汉街中山广场(鲁迅路)518路果菜批发市场深蓝泵业圣泰小区圣泰市场十九中学北市集团南关岭海盛花园姚家小区大北建材市场锻造公司汽车广场二十五中学后盐快轨后盐站振兴路前盐村519路华西小区名贵山庄华西街道华南中学六顺路天河路千山路金三角金家街金家街快轨站第四人民医院椒房街甘井子甘欣街杨西街樱花广场大化医院北山宾馆惠丰小区521路捷风街海港楼中青街青云街葵英街中医院武昌街劳动公园青泥洼桥522路富民小区马栏小学富民路马栏广场兰玉街辽师大学大连交通大学盖州街科技谷联合路长生街市政府同庆街大连火车站522路复线方程街前程街前程南街农贸市场马栏广场兰玉街辽师大学大连交通大学盖州街科技谷联合路长生街长春路奥林匹克广场沃尔玛523路青林美地金三街金家街金三角市场甘井子法院周家街王家桥促进小区高云街香周路冷冻机厂中心医院春柳桥通信电缆厂北甸街黄河桥河川街丰台街莱州街孙家沟星海公园黑石礁黑石礁街自然博物馆524路景山街景山市场景山小区武警医院老虎滩市残联迎宾路兴隆屯海港医院朝阳街三八广场港湾桥人民路中山广场友好广场大连火车站525路天源山庄森林动物园南石道街新城街石葵隧道石葵路中医院武昌街劳动公园青泥洼桥526路炮台山春园里春山巷寺儿沟二七广场时代购物职工街民主广场胜利桥菜市街兴业街双兴街北岗桥北岗街家具市场香炉礁景润小区527路火车站北广场兴业装饰材料市场建设街北岗桥大连西站大同市场长春路高尔基路二一○医院建筑设计院万岁街南急救中心莲花小区528路黑石礁西沟孙家沟龙江市场龙江路莱州街净水厂台山村南沙街汉阳街解放广场锦辉商城兴工街振工街五一广场大同街北京街市场街东关街兴业街大菜市529路森林动物园行政服务中心白云山洞白云新村 210医院纪念街三元街电视塔南山市政协桂林街三八广场二七广场寺儿沟春山巷春园里531路疗养院河口七贤岭中国华录华信软件大厦高新园区七贤路海事大学轻工学校东北财经大学黑石礁星海公园医科大学星海广场会展中心太原街万岁街体育场一二九街希望广场大连火车站532路辛寨子辛寨子广场辽无二厂商务学院耐酸泵厂机场迎客路迎客广场周水前刘家桥春柳车家村香工街沙河口火车站兴工街五一广场大同街人民广场一二九街希望广场青泥洼桥友好路中山广场533路育明高中财经学校由家路经贸学校尖山街孙家沟龙江市场龙江路莱州街丰台街南沙西街南平街南沙街汉阳街解放广场同泰街奥林匹克广场人民广场劳动公园友好路中山广场安民街534路吉祥街西山水库红旗中路前程街湾家村马栏广场兰玉街辽师大学大连交通大学盖州街科技谷联合路长生街人民广场(市政府)希望广场(一二九街)青泥洼桥友好广场中山广场三八广场二七广场535路柳树村祥和桥柳树桥山浴湾度假村木兰中学西郊生物园成园山庄十四中白鸽湾软件职业学院金家沟张辛路张家村盛新园红旗镇小学西山水库红旗中路湾家村前程街农贸市场马栏广场535路复线马栏广场农贸市场前程街湾家村红旗中路西山水库红旗镇小学盛新园张家村张辛路金家沟软件职业学院白鸽湾十四中棠梨沟友好桥前韩家屯前石矿王家屯五岔营东桥五岔营子桥安达公司东岔沟岔鞍村南岔沟岭源山庄鞍子岭541路森林动物园南门银沙滩市委党校付家庄三寰大酒店 214医院仲夏客舍八一路半岛晨报社南石道街北石道街白云山高尔基路长春路大同市场北京街北岗桥双兴街兴业街大菜市602路青泥洼桥英华街同庆街市政府五一广场香炉礁工人村春光街春柳河香周路刘家桥周水前迎客广场锦江园锦石路锦绣小区锦绣商场锦华园 611路泡崖新村欣乐公园金兴街朱棋路西北路钢材市场周水子迎客广场周水前刘家桥春柳车家村香工街兴工街五一广场人民广场云山街唐山街劳动公园华昌街612路榆水街榆石街美林公园工业大学双欣园玉湖街水泥路泡崖村友谊桥松江路兴华路金三角金家街金家街快轨站第四人民医院椒房街文体街甘井子613路锦绣小区锦石路锦江园新生路绿波小区绿波桥侯一小区侯二小区香炉礁七八一四黑嘴子菜市街胜利桥天津街701路砬子山天虹开发区辛寨小学辛寨子辽无二厂商务学院耐酸泵厂联营汽修厂机场迎客路迎客广场锦绣路绿波小区绿波桥通信电缆厂新建小学沙区医院盖州街解放广场连胜街太原街万岁街体育场沈阳路一二九街青泥洼桥中山广场701路(区间车) 新星绿城张前路辽无二厂商务学院耐酸泵厂联营汽修厂机场迎客路迎客广场锦绣路绿波小区绿波桥通信电缆厂新建小学沙区医院盖州街解放广场连胜街太原街702路森林动物园南门银沙滩市委党校付家庄三寰大酒店 214医院仲夏路桃源山庄八一路半岛晨报社南石道街北石道街白云山高尔基路长春路人民广场希望广场青泥洼桥天津街民主广场703路山屏街吕家屯中南苑迎宾路兴隆屯海港医院朝阳街三八广场港湾桥人民路中山广场青泥洼桥704路甘井子光明研究所山中村海茂村工人宿舍海鸥街西山宿舍704路小环甘井子光明研究所山中村北山村卫生所甘井子705路棠梨沟十四中软件职业学院金家沟张辛路张家村盛新园红旗镇小学西山水库湾家村前程街农贸市场马栏广场兰玉街辽师大学大连交通大学盖州街科技谷至诚街五四广场兴工街沙河口火车站香工街工人村香炉礁706路林茂街南石道街小学南石道街北石道街白云山高尔基路长春路市政府新开路北岗桥双兴街兴业街菜市桥北海街胜利桥天津街中山广场三八广场707路美树日记锦华园锦绣小区锦石路锦云中园锦云南园中海英伦观邸新生桥新生路刘家桥春柳车家村香炉礁工人村海达广场香炉礁五一广场大同街长春路沈阳路花园广场唐山街劳动公园中山广场民生街民主广场708路张家村盛新园红旗镇小学西山水库湾家村前程街农贸市场马栏广场辽师大学大连交通大学盖州街科技谷联合路长生街人民广场青泥洼桥友好广场中山广场市政协桂林街三八广场码头708路区间车彩霞园吉祥物业前程街农贸市场马栏广场辽师大学大连交通大学盖州街科技谷联合路长生街人民广场青泥洼桥中山广场708路大站快车张家村湾家村前程街马栏广场科技谷长生街人民广场青泥洼桥中山广场709路祥和桥西祥和桥万科溪之谷奥林匹克花园辽师学生公寓西郊生物。
101路:港丰大酒店-老客运站-新港小区北-三号门-一号门-鞍钢南门-鞍钢北门-鞍钢钢构-看海102路:向东小区-白云小区-远大-清华园东门-小学道口(昆仑小学)-金箔水岸-碧霞山公园-世纪门-交通银行-新华书店-万隆广场-贸易大厦-淮河路-天山市场-新港小区-三号门-一号门-华能电厂103路:港丰大酒店-贸易大厦-万隆广场-新华书店-中国银行-世纪门-碧霞山公园-中国移动-消防医院-绿色时代北区-批发市场-渤海铭城-义乌商贸城-一心箱包-新客运站104路:贸易大厦北-淮河路-天山市场-华能宾馆一部-同济医院-地税局-世纪广场-三丰市场-艺海花园-职业高中-红海市场-示范高中-向东小区-金冷水-宋屯-新二十八中-红海新区105路:老客运站-港丰大饭店-贸易大厦-万隆广场-万达电器-大连渔港-青龙山公园-长江路小学-渤海医院-新客运站-二十七中-木材市场-五金商贸城106路:海天市场-贸易大厦-万隆广场-万达电器-大连渔港-青龙山公园-长江路小学-渤海医院-新客运站-二十七中-木材市场-五金商贸城-芦家屯站109路:文屯-外环道口-四台子-鲅鱼圈道口-27中-客运站-海东市场道口-平安家园-东城贻景-青龙山-立交桥-万达交通岗-红运贸易街-大厦-海天市场204路:老客运站-新港小区北-三号门-新港小区-天山市场-华能宾馆一部-同济医院-地税局-世纪广场-三丰市场-艺海花园-职业高中-红海市场-龙港花园-皇家园林酒店-月亮湖公园-金泰城鞍钢公寓西-山海广场-鞍钢公寓东-嘉和山海-熊岳区政府-金灿花园-熊岳电视台-熊岳高中-熊岳客运站-复兴广场-熊岳城站206路:往:贸易大厦北-海河路-天山市场-华能宾馆一部-同济医院-地税局-世纪广场-三丰市场-艺海花园-职业高中-红海市鲅鱼圈女装场-龙港花园-御景湾-中心医院-红旺广场-红海新区返:红海新区-红旺广场-中心医院-御景湾-龙港花园-红海市场-职业高中-艺海花园-三丰市场-新闻大厦-世纪门-交通银行-新华书店-万隆广场-贸易大厦北207路:丽水玉尊-晨都洗浴-白云医院-盐场回迁楼-中国移动-碧霞山公园-世纪门-电业-交行-新华书店-万隆广场-贸易大厦北208路:往:老客运站-交通队-劳务市场-海天市场-贸易大厦-万隆广场-二十九中-华能宾馆一部-同济医院-地税局-世纪广场-春华海鲜城-滨海花园-实验小学-怡景花园-二十八中-工会大厦-嘉和庄园-示范高中-红海市场-红海办事处-红海小学-二十五中返:二十五中-兴泰小区-红海市场-示范高中-嘉和庄园-工会大厦-二十八中-怡景花园-实验小学-滨海花园-春华海鲜城-世纪广场-地税局-同济医院-彩霞小区-二十九中-万隆广场-贸易大厦-港丰大酒店-老客运站209路:往:贸易大厦-万隆广场-新华书店-中国银行-世纪门-新闻大厦-三丰市场-艺海花园-职业高中-红海市场-龙港花园-皇家园林酒店-月亮湖公园-浦发银行-投资服务中心-号房返:号房-投资服务中心-市民服务中心-浦发银行-月亮湖公园-皇家园林酒店-龙港花园-红海市场-职业高中-艺海花园-三丰市场-世纪广场-地税局-同济医院-华能宾馆一部-天山市场-贸易大厦北301路:三所-市政公司-劳务市场-海天市场-港丰大酒店-老客运站-新港小区北-港三号门-海港大厦-海运大厦-八三四招待所-海关缉私库-罗马庄园-港通物流-神井子小市场-大桥下-顺玺饭店-内蒙古库-奥镁团体-青花团体-港丰物流-海星物流-高速公路口-三喜-朝阳社区-海东办事处-新客运站402路:新客运站-一心箱包-义乌商贸城-白云机械厂-丽水御尊-白云医院-远大购物-清华园-工会大厦-二十八中-艺海花园-三丰市场-世纪广场-地税局-同济医院-华能宾馆一部-天山市场-淮河路-贸易大厦北-港丰大酒店-老客运站-新港小区北-三号门-一号门-鞍钢西门-鞍钢北门-鞍钢钢构-看海408路:市民服务中心-投资服务中心-国税局-红旺广场-水岸尚品-白云小区-远大购物-盐场回迁楼-中国移动-立交桥-大厦小区东门-劳务市场-海天市场-大厦北门-淮河路-天山市场-华能宾馆一部-金帆大酒店501路:往:五金商贸城-木材市场-二十七中-新客运站-一心箱包-义乌商贸城-白云机械厂-丽水御尊-白鲅鱼圈购物云医院-远大购物-清华园-工会大厦-嘉和庄园-示范高中-红海市场-龙港花园-御景湾-中心医院-翔峰国际花园-月亮湖返:月亮湖公园-皇家园林酒店-龙港花园-红海市场-职业高中-嘉和庄园-工会大厦-清华园-远大购物-白云医院-丽水御尊-白云机械厂-义乌商贸城-一心箱包-新客运站-二十七中-木材市场-五金商贸城612路:朝阳社区-蔬菜批发市场-丽水御尊-金冷水-红海新区-开发区医院-市民服务中心-山海广场辽宁熊岳镇建设“东北振兴第一镇”。
旅游攻略:鲅鱼圈旅客常见问题解答汇总2、我们开车去,有哪些注意事项?答:亲,目前,鲅鱼圈区高清摄像头已经启用,驾驶员及副驾驶不系安全带、驾驶员打电话、压线、不按指示行驶等行为都有可能被摄像头抓拍到,请自驾的亲,一定要按交通法规行驶,否则您有可能回去后和您的驾校老师再见面的哦。
在鲅鱼圈区内,所有的路边停车位,车头一律向外,即车头朝向马路,这是鲅鱼圈的“龟腚”,哈哈。
为了城市更加美观、整洁,这个事也请您谅解,毕竟好的城市需要每个市民共同努力。
鲅鱼圈的城市广告“来到鲅鱼圈就是鲅鱼圈人”。
详见下图:3、关于鲅鱼圈的火车站。
答:来鲅鱼圈有两个火车站,高铁站名叫:鲅鱼圈站普通火车叫:熊岳城站4、我们坐高铁去,到哪个站下车啊?多远啊?怎么到你家啊?打车多少钱啊?答:亲,坐到鲅鱼圈站,高铁站距离鞍钢公寓3.5公里。
在出站口,坐403路公交车,省实验学校下车,票价1元。
如果坐出租车的话,大概在10/位,包车在30左右。
5、我们坐普通火车去呢?多远啊?怎么到你家啊?打车多少钱啊?答、亲,普通火车是到熊岳城站,熊岳城站距离鞍钢公寓7.5公里。
出站后,直行500米,到广场坐204路公交车,鞍钢公寓西门站点下车。
票价2元。
如果坐出租车的话,大概在10/位,包车在40左右。
6、鲅鱼圈鞍钢公寓附近公交线路有哪些啊?答:亲,有至少有9条公交线路,分别是:204路(间隔10分钟),老客运站-世纪广场-春华海鲜-红海市场-家乐福-月亮湖-山海广场-金鱼童海鲜自助-熊岳城火车站208路(间隔10分钟),商业大厦(商业中心)-世纪广场-春华海鲜自助-红海市场-家乐福-月亮湖-鞍钢公寓-山海广场-金沙滩209路(间隔10分钟),商业大厦(商业中心)-世纪广场-春华海鲜自助-红海市场-家乐福-月亮湖-保利大剧院-鞍钢公寓403路(间隔15分钟),高铁站-鞍钢公寓-红旺广场(商业中心)-义乌(海鲜批发市场)-新客运站408路(间隔15分钟),高铁站-鞍钢公寓-红旺广场(商业中心)-碧霞山公园-青龙山公园-商业大厦(商业中心)409路(间隔15分钟),山海广场-鞍钢公寓-红旺广场(商业中心)-碧霞山公园-青龙山公园-世纪广场410路(间隔15分钟),山海广场-鞍钢公寓-月亮湖-红旺广场(商业中心)-鲅鱼圈道口307路(间隔20分钟),山海广场-鞍钢公寓-月亮湖-红旺广场-红旗镇-望儿山-熊岳植物园-天沐温泉-小雨温泉4路(间隔60分钟)、老客运站-世纪广场-春华海鲜-红海市场-家乐福-月亮湖-山海广场-金沙滩-高铁站-熊岳城火车站白沙湾小客:商业大厦(商业中心)-世纪广场-春华海鲜-红海市场-家乐福-月亮湖-鞍钢公寓-山海广场-金沙滩-白沙湾浴场仙人岛小客:商业大厦(商业中心)-世纪广场-春华海鲜-红海市场-家乐福-月亮湖-鞍钢公寓-山海广场-金沙滩-仙人岛浴场以上各站,中间略去一些小站点。
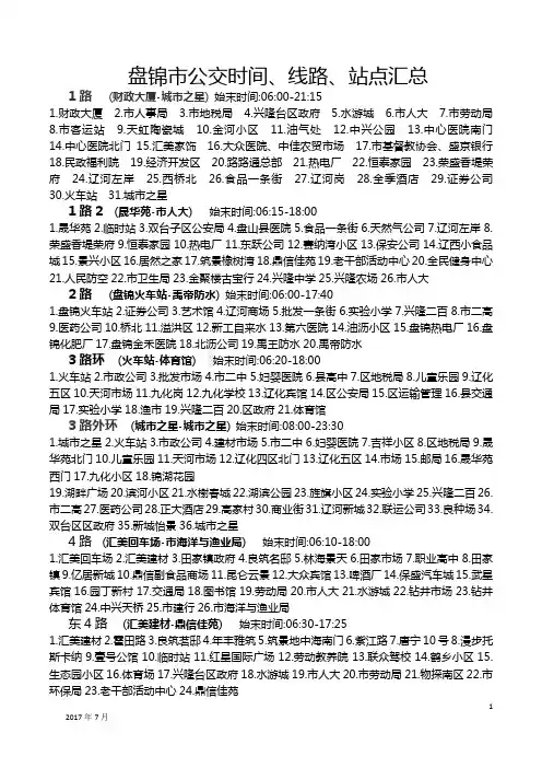
盘锦市公交时间、线路、站点汇总1路(财政大厦-城市之星)始末时间:06:00-21:151.财政大厦2.市人事局3.市地税局4.兴隆台区政府5.水游城6.市人大7.市劳动局8.市客运站9.天虹陶瓷城10.金河小区11.油气处12.中兴公园13.中心医院南门14.中心医院北门15.汇美家饰16.大众医院、中佳农贸市场17.市基督教协会、盛京银行18.民政福利院19.经济开发区20.路路通总部21.热电厂22.恒泰家园23.荣盛香堤荣府24.辽河左岸25.西桥北26.食品一条街27.辽河岗28.全季酒店29.证券公司30.火车站31.城市之星1路2(晟华苑-市人大)始末时间:06:15-18:001.晟华苑2.临时站3.双台子区公安局4.盘山县医院5.食品一条街6.天然气公司7.辽河左岸8.荣盛香堤荣府9.恒泰家园10.热电厂11.东跃公司12.赛纳湾小区13.保安公司14.辽西小食品城15.景兴小区16.居然之家17.筑景橡树湾18.鼎信佳苑19.老干部活动中心20.全民健身中心21.人民防空22.市卫生局23.金聚楼古宝行24.兴隆中学25.兴隆农场26.市人大2路(盘锦火车站-禹帝防水)始末时间:06:00-17:401.盘锦火车站2.证券公司3.艺术馆4.辽河商场5.批发一条街6.实验小学7.兴隆二百8.市二高9.医药公司10.桥北11.溢洪区12.新工自来水13.第六医院14.油沥小区15.盘锦热电厂16.盘锦化肥厂17.盘锦金禾医院18.北沥公司19.禹王防水20.禹帝防水3路环(火车站-体育馆)始末时间:06:20-18:001.火车站2.市政公司3.批发市场4.市二中5.妇婴医院6.县高中7.区地税局8.儿童乐园9.辽化五区10.天河市场11.九化岗12.九化学校13.辽化宾馆14.区公安局15.区运输管理16.县交通局17.实验小学18.渔市19.兴隆二百20.区政府21.体育馆3路外环(城市之星-城市之星)始末时间:08:00-23:301.城市之星2.火车站3.市政公司4.建材市场5.市二中6.妇婴医院7.吉祥小区8.区地税局9.晟华苑北门10.儿童乐园11.天河市场12.辽化四区北门13.辽化五区14.市场15.邮局16.晟华苑西门17.九化小区18.锦湖花园19.湖畔广场20.滨河小区21.水榭春城22.湖滨公园23.旌旗小区24.实验小学25.兴隆二百26.市二高27.医药公司28.正大酒店29.高家村30.商业街31.辽河新城32.联运公司33.良种场34.双台区区政府35.新城怡景36.城市之星4路(汇美回车场-市海洋与渔业局)始末时间:06:10-18:001.汇美回车场2.汇美建材3.田家镇政府4.良筑名邸5.林海景天6.田家市场7.职业高中8.田家镇9.亿居新城10.鼎信副食品商场11.昆仑云景12.大众宾馆13.啤酒厂14.保盛汽车城15.武星宾馆16.园丁新村17.交通局18.图书馆19.劳动局20.市人大21.水游城22.钻井市场23.钻井体育馆24.中兴天桥25.市建行26.市海洋与渔业局东4路(汇美建材-鼎信佳苑)始末时间:06:30-17:251.汇美建材2.霍田路3.良筑茗邸4.年丰雅筑5.筑景地中海南门6.紫江路7.唐宁10号8.漫步托斯卡纳9.壹号公馆10.临时站11.红星国际广场12.劳动教养院13.联众驾校14.鹤乡小区15.生态园小区16.体育场17.兴隆台区政府18.水游城19.市人大20.市劳动局21.物探南区22.市环保局23.老干部活动中心24.鼎信佳苑5路(市图书馆-禹帝防水)始末时间:08:00-23:301、市图书馆2.市劳动局3.市人大4.水游城5.钻井市场6.钻井体育馆7.中兴天桥8.市建行9.天虹陶瓷城10.金河小区11.油气处12.中兴公园13.中心医院南门14.中心医院北门15.汇美家饰16.大众医院、中佳农贸市场17.盛京银行18.民政福利院19.检测中心20.市高中21.溢洪区22.兴工自来水23.第六医院24.油沥小区25.热电厂26.化肥厂27.金禾医院28.北沥公司29.禹王防水30.禹帝防水6路(火车站-超利保温) 始末时间:06:00-18:101.火车站2.证券公司3.玖佰埠时尚淘宝街4.辽河商业城5.实验小学6.食品一条街7.盘山县医院8.区公安局9.湖滨公园10.九化岗11.馥安医院12.辽化生活区13.辽化医院14.花园小区15.辽化16.谷家小学17.谷家村18.双益物流19.超利保温7路(华锦集团-图书馆)始末时间:06:00-17:201.华锦集团2.化工桥3.九化岗4.湖滨公园5.北方工业学校6.盘山县医院7.食品一条街8.天然气公司9.辽河左岸10.市高中11.检测中心12.民政福利院13.盛京银行14.大众医院15.食品药品监督管理局16.中兴公园17.油气处18.金河小区19.天虹陶瓷城20.市客运站21.劳动局22.市人大23.市政府24.图书馆8路(火车站-老干部活动中心)始末时间:06:10-18:001.火车站2.骨科医院3.市一中4.兴隆二百5.市二高6.医药公司7.桥北8.湿地公园9.日月星城10.天龙药业11.旧物市场12.水木清华13.辽油一高14.新宇宾馆15.钻井供应16.双兴宾馆17.少年宫18.油田医院19.报社20.水游城21.市人大22.劳动局23.物探南区24.环保局25.老干部活动中心9路外环(鼎信佳苑-鼎信佳苑)始末时间:08:00-23:301.鼎信佳苑2.老干部活动中心3.全民健身中心4.中交凯旋城5.雅阁国际酒店6.市疾控中心7.驾驶员体检中心8.市农发行9.市巡警10.蓝天医院11.市交通局12.实验小学13.松江路14.世纪广场15.人民剧场16.市政协17.市刑警18.军民园小区19.科学家花园小区20.第一完全中学21.大润发22.万达广场23.鹤乡小区24.生态园小区25.体育场26.市地税局27.惠宾大街28.电业小区29.兴隆台区市民服务中心30.钻井市场31.钻井体育馆32.中兴天桥33.市建行34.市海洋局35.市运输管理处36.兴隆小区37.市气象局38.锦祥小区9路内环(鼎信佳苑-鼎信佳苑)始末时间:06:30-18:001.鼎信佳苑2.老干部活动中心3.全民健身中心4.人民防空5.市农发行6.金华家园7.锦祥小区8.市气象局9.兴隆小区10.市运输管理处11.市海洋局12.市建行13.中兴天桥14.钻井体育馆15.钻井市场16.兴隆台区市民服务中心17.电业小区18.惠宾大街19.市地税局20.体育场21.生态园22.鹤乡小区23.万达广场24.大润发25.市一完中26.科学家花园小区27.军民园小区28.市刑警29.市政协30.世纪广场31.松江路32.实验小学33.市交通局34.蓝天医院35.市巡警36.市药监局37.市疾控中心38.雅阁国际酒店39.中交凯旋城40.全民健身中心41.老干部活动中心42.鼎信佳苑10路(东方银座广场-盘山县客运站)始末时间:06:00-18:001.东方银座广场2.兴隆二小3.世纪北门4.华油公司5.胜利小区6.油田新玛特7.钻井运输大队8.新广厦西门9.油田少年宫10.钻井体育馆11.中兴天桥12.市建行13.天虹陶瓷城14.金河小区15.油气处16.中兴公园17.食药监局18.大众医院19.盛京银行20.民政福利院21.检测中心22.市高中23.湿地公园24.铁西小区25.市一中27.实验小学28.食品一条街29.辽河岗30.妇外医院31.双台子区法院32.妇婴医院33.石油公司34.家具市场35.友谊医院36.莲华寺37.金属回收公司38.北科电器39.华塑路40.双台子工业园41.中华路口42.华发学校43.盘山县客运站11路(林场东-晟华苑)始末时间:06:00-17:501.林场东2.临时站3.城建沥青厂4.林场5.临时站6.禹顺防水7.良种场8.联运公司9.辽河新城10.高家小学11.商业街12.高家村13.正大酒店14.铁西小区15.骨科医院16.体育馆17.证券公司18.全季酒店19.辽河岗20.食品一条街21.旌旗小区22.湖滨宾馆23.区政府家属楼24.湖滨公园25.临时站26.晟华苑12路(火车站-水榭春城)始末时间:06:06-17:501.火车站2.证劵公司3.久柏埠时尚淘宝街4.辽河商业城5.实验小学6.食品一条街7.盘山县医院8.区公安分局9.湖滨公园10.九化岗11.馥安医院12.辽化生活区13.辽化医院14.湖畔小区15.滨河市场16.滨河小区17.水榭春城13路(市高中-上梢子村)始末时间:06:00-18:001.市高中2.糖酒公司3.兴隆二百4.艺术馆5.农贸市场6.市二中7.县建行8.家具城9.友谊医院10.益工街路口11.市第三人民医院12.线路器材厂13.华龙防水14.板厂15.上梢子村头16.上梢子村14路(锦兴花园-居然之家) 始末时间:06:30-17:001.锦兴花园2.锦兴四区3.锦兴五区4.新世纪小学兴隆中学5.利港西门6.利港南门7.利港东门8.园丁路口9.市一完中10.云汇路11.体育场12.市烟草局13.市地税局14.检察院15.苏宁16.市人大17.创新派出所18.荣业大厦19.兴隆大厦20.市客运站21.市海洋局22.华润万家23.盛京银行24.清泉小区25.作业小区26.景兴小区7.压裂公司28.居然东门29.居然之家15路(中兴天桥-李家)始末时间:06:10-17:401.中兴天桥2.钻井体育馆3.钻井市场4.水游城5.市人大6.市劳动局7.物探南区8.市气象局9.锦祥小区10.鑫园11.辽西小食品城12.保安公司13.塞纳河14.市消防局15.城中花园16.热电厂17.郭岗子18.二道口19.常家敬老院20.排水站21.李家16路(油田职业技术学院-中兴天桥)始末时间:06:00-21:001.油田职业技术学院2.加油站3.供应4.供应岗5.油田二院6.天丽超市7.临时站8.长湖新城9.兴隆台采油厂10.兴油岗11.河畔12.测井公司13.林丰岗14.钻工村15.振北小区16.油田电视台17.油田少年宫18.油田医院19.油田报社20.油田局机关21.水游城22.市人大23.劳动局24.市客运站25.市建行26.中兴天桥17路(爱顿国际城-图书馆)始末时间:06:40-17:001.爱顿国际城2.乐府江南3.二十里4.康桥K区南门5.康桥K区6.香稻路7.于家街8.生态园东门9.生态园中门10.生态园西门11.体育场12.迎宾小学13.科研小区14.油田报社15.油田医院16.油田少年宫17.钻井体育馆18.中兴天桥19.市客运站20.市劳动局21.图书馆18路(石化小区-泰山小区)始末时间:05:15-17:271.石化小区2.石化西门3.桥南4.兴一转5.天益堂大药房6.陈家7.渤海派出所8.测井东门9.兴油岗10.河畔岗11测井南门12.林丰岗13新玛特14新广厦15.少年宫16.钻井体育馆17.中兴天桥18.市建行19.市海洋局20.泰山小区19路(影视城-园丁新村)始末时间:06:00-21:001.影视城2.新玛特3.钻工新村4.油田交警5.钻井供应6.双兴宾馆7.钻井市场8.集贸市场9.润达购物10.中心客运站11.市交通局12.公交停车场13.园丁新村20路(生态园-华商)始末时间:00:00-00:001.生态园2.体育场3.迎宾小区4.辽河宾馆5.科研小区6.油田法院7.实验中学8.医院9.少年宫10.钻井市场11.集贸市场12.润达购物13.华商21路(供应处-火车站)始末时间:06:10-17:051.供应处2.供应岗3.油田二院4.长湖新城5.招呼站6.恒大华府7.广厦新城8.兴油岗9.测井东门10.采油三区11.陈家12.招呼站13.招呼站(站前街)14.水木清华15.旧物市场16.招呼站17.天龙药业18.日月兴城19.湿地公园20.东桥北21.医药公司22.市二高23.兴隆二百24.招呼站25.市一中26.骨科医院27.火车站22路(市中心医院-世纪南门)始末时间:08:00-23:301.中心医院2.塞纳湾3.保安公司4.招呼站5.锦城明郡6.辽西小食品城7.团结社区8.鼎信佳苑9.老干部活动中心10.鑫园11.锦祥小区12.市环保局13.物探南区14.市客运站15.鼎信商厦16.中兴天桥17.钻井体育馆18.油田少年宫19.新广厦20.油田新玛特21.兴隆四百22.兴和市场23.世纪西区24.世纪小区25.世纪南门23路(鹤翔路回车场-开发区)始末时间:06:00-21:001.鹤翔路回车场2.双兴宾馆3.固井4.振北小区5.钻工村6.新宇宾馆7.中兴公园8.水木清华9.旧物市场10.开发区24路(长湖北街-精工福地)始末时间:06:30-17:301.长湖北街2.油田职院3.爱顿国际4.乐府江南5.东方银座广场6.兴隆二小7.世纪北门8.兴和市场9.兴隆四百10.油田新玛特11.油田医院12.胜利小区13.幸福小区14.幸福南门15.钻采院16.迎宾小学17.兴隆台区政府18.水游城19.市人大20.市劳动局21.外经贸大厦22.市交通局23.园丁新村24.大润发25.万达广场26.1984金街27.万达华府28.啤酒厂29.霞光府30.美的城31.美的城三期32.美的城四期33.精工福地25路(兴隆大厦-开发区)始末时间:06:00-21:001.兴隆大厦2.市海洋局3.华商4.交警大队5.塞纳湾6.东跃7.小学(东林路)8.下董村9.小学10.裴家11.李家12.常家13.热电厂14.双龙集团15.开发区26路(吴家坝口-证券回车场)始末时间:06:00-21:001.吴家坝口2.公交乘降站3.道口4.立交桥东5.供应岗6.油建二部7.天丽8.兴油9.影视城10.兴隆四百11.新玛特12.新广厦13.少年宫14.钻井体育馆15.中兴天桥16.证券回车场27路(证券-振兴集团)始末时间:06:00-21:001.证券2.中兴天桥3.钻井体育馆4.钻井市场5.水游城6.兴隆台区政府7.迎宾小学8.钻采院9.油田工程处10.康桥A区11.康桥G区12.康桥F区13.康桥B区14.康桥售楼处15.生态园东门16.康桥C区17.振兴集团28路(天丽-市法院)始末时间:00:00-00:001.天丽2.长湖小区3.兴油公司4.兴油岗5.新广厦新城6.影视城7.兴隆四百8.新玛特9.辽油中心医院10.实验中学11.惠丰家苑北门12.惠丰家苑13.辽油房产14.蓝色康桥15.生态园南门16.荒地17.液化气站18.生态园19.鹤乡小区20.市法院29路(证券回车场-兴隆小区)始末时间:06:00-21:001.证券回车场2.润达购物3.集贸市场4.钻井市场5.少年宫6.新广厦7.新玛特8.兴隆四百9.兴和市场10.紫园南门11.兴隆小区30路(火车站-辽河大桥)始末时间:06:00-18:001.火车站2.铁西小区3.日月兴城4.天龙药业5.水木清华6.钻井市场7.兴隆台区政府8.鹤乡小区9.联众驾校10.红星国际广场11.漫步托斯卡纳12.年丰雅筑13.良筑名邸14.香水湖15.盘锦中国食品城16.天沐度假城17.金社裕农18.东三村19.黄金珠宝城20.鑫华国际新城21.大洼交通局22.天格东湖湾23.大洼高中24.大洼驾校25.龙凤园公墓26.七彩庄园27.利丰度假村28.沙岗子29.曾家30.庞家村31.中央堡32.吉家33.高家34.新村35.榆树36.崇兴寺37.红村38.北魏家沟39.荣兴敬老院40.荣兴41.前进42.北晓庄子43.晓庄子44.雁沟分场45.华夏第一园46.柏栎饭店47.盛京医院48.省实验学校辽东湾分校49.辽河大桥31路(盘山县医院-市供电公司)始末时间:08:00-23:301.盘山县医院2.学府名城3.盘山县高中东门4.盘山县高中5.景泰城小区6.曙光一中7.盘山县实验中学8.龙祥花园9.龙祥花园东门10.水岸雅居11.盘山县政府12.县交通局13.临时站14.高中北校区15.临时站16.临时站(盘锦恒跃印刷包装有限公司)17.双台子工业园18.精细化工园19.上稍子村20.华锦集团21.华锦销售公司22.红旗大街23.滨河小区24.李家村25.工业街26.开发区27.公园街28.西跃29.海兴科技园30.居然之家31.景兴小区32.团结社区33.全民健身中心34.市巡警35.市交通局36.区政府37.市人大38.水游城39.市供电公司32路(晟华苑-市海洋局)始末时间:18:10-21:151.晟华苑2.双台子区政府3.妇婴医院4.区法院5.妇外医院6.全季酒店7.证券公司8.盘锦火车站9.骨科医院10.铁西小区11.日月兴城12.天龙药业13.旧物市场14.水木清华15.辽油一高16.新宇宾馆17.钻工村18.测井公司19.河畔小区20.兴隆四百21.油田新玛特22.新广厦23.油田少年宫24.钻井体育馆25.中兴天桥26.市海洋局33路(城市之星-市二高)始末时间:06:00-18:001.城市之星2.建行3.市二中4.建材市场5.市政公司6.证券公司7.体育馆8.市一中9.兴隆二百10.市二高田家环路始末时间::6:30至17:301盘锦中国食品城2汇美建材3田家镇政府4青少年宫5田家学校6幸福里7筑景蓝河湾东门8筑景蓝河湾西门9江花园10格林花园11玫瑰华庭12富雅家苑13昆仑酒店14筑景地中海15年丰雅筑16昆仑商厦17青少年宫18田家镇政府19汇美市场20盘锦中国食品城辽东湾新区公交辽东湾1路(二界沟-辽河桥北)始末时间:08:00-23:301.二界沟2.二界沟市场3.平安商店4.五七村5.忠旺路6.新宝来7.北燃集团8.和运集团9.长春路10.长春石化11.合力叉车12.辽东湾消防队13.沈铁物流14.市政搅拌站15.斗沟16.职业技术学院17.宝来集团18.鑫城公司19.嘉恒伟业20.宏冠船业21.香水湾22.柏栎饭店23.盛京医院24.省实验学校辽东湾分校25.辽河大桥26.玉带明珠27.辽河桥北辽东湾环1路(辽河桥北环)始末时间:6:20至17:201辽河桥北2玉带明珠3辽河大桥4省实验学校辽东湾分校5盛京医院6柏栎饭店7香水湾8利兴金属9东方百捷酒店10华夏第一园11江南风情园12水韵洞庭13别墅区14别墅区南15水韵城16盛京医院东门17省实验学校小学部18玉带明珠东门19辽河桥北辽东湾2路(辽河桥北-大连理工大学)(辽河桥北-大连理工大学)1.辽河桥北2.玉带明珠3.辽河大桥4.省实验学校辽东湾分校5.柏栎饭店6.香水湾7.宏冠船业8.世贸中心9.首玺门业10.大学公寓11.渤海装备12.中交广航13.辽东湾管委会14.市民服务中心15.广场16.规划馆17.规划馆东门18.理工大学西门19.大连理工大学辽东湾3路(辽河桥北-职业技术学院北门) 始末时间:06:20-17:201.辽河桥北2.玉带明珠3.辽河大桥4.省实验学校辽东湾分校5.盛京医院辽东湾分院6.柏栎饭店7.华夏第一园8.东方百捷酒店9.鑫汇隆工业园10.常盛石化11.嘉恒伟业12.金帛湾港航13.鑫诚公司14.宝来集团15.盘锦职业技术学院16.职业技术学院北门辽东湾7路(辽东湾管委会-红村街道)始末时间:07:10-17:101.辽东湾管委会2.兴隆七彩城3.市民服务中心4.广场5.职业技术学院6.斗沟7.市政搅拌站8.沈铁物流9.合力叉车10.海滨村11.中西村12.中央屯13.荣兴市场14.荣兴镇政府15.荣兴16.荣兴敬老院17.北魏家沟18.红村19.友联20.红村街道辽东湾8路(辽河大桥—金帛湾浴场)1辽河大桥2辽河桥北3柏栎饭店4嘉恒伟业5理工大学6金帛湾浴场大洼区公交大洼1路(自来水公司环)1泰山路北2水利局3区政府4湖畔小区北5实验小学6盛兴小区7中医院8西山美郡9养老院10鹤王温泉11蓝湾风景区12市政管理站13二大队14丽景华庭15紫澜门16农贸市场17区一中18区委党校19交警队20区医院21财政局22鹤吉家居23建设银行24新华书店25社保分局26邮政大厦27人民银行28云萍广场29湖畔小区东30区政府31水利局32泰山路南大洼2路(三家子→永兴社区)1三家子 2东三家子3 城郊中学 4 镇自来水5镇政府6 晟宏热力7绿园小区 8初级中学 9 盛兴小区 10水果桥11 农机大厦 12 兴隆三百 13 客运站 14实验小学 15恒丰银行16中国联通17 新华书店 18 妇幼保健院 19 武装部 20 中国银行 21湖岸丽景 22 向海大道 23 天格东湖湾 24 胜利村 25东湖新城 26 养护机械队 27 大唐肥业 28净水厂29李家街 30爱友农化 31永兴社区大洼3路(田家大集→中尧家园)1田家大集2汇美建材3田家镇政府4霍田路5林海景天6田家技校7田家农商行8富田小区9昆仑云景10红星美凯龙11昆仑酒店12筑景地中海13昆仑商厦14良筑名邸15香水湖16盘锦食品城17小商品城18天沐温泉19新园社区20东三社区21黄金珠宝城22廉租房23湖畔小区北24实验小学25客运站26商业大厦27中国联通28新华书店29妇幼保健院30武装部31中国银行32县医院33县委党校34汽配城35电视台36城南排水站37中尧家园大洼4路(胜利社区-西青村)始末时间:08:00-23:301西青村2欣荣社区3中华路4西湖5鹤王温泉6养老院7西山美郡8中医院9盛兴小区10客运站11商业大厦12大兴楼13新华书店14妇幼保健院15武装部16中国银行17区二中18湖岸丽景19区高中20剑桥小镇21胜利社区大洼5路(公交公司-湖岸丽景南)始末时间:08:00-23:301.公交公司2.鑫华国际3.实验小学4.盛兴小区5.水果桥6.农机大厦7.兴隆三百8.邮政大厦9.中国联通10.人民银行11.农商银行12.东湖胜景13.弘仁小区14.崇礼花城15.湖岸丽景16.湖岸丽景(南)。
鲅鱼圈区公交线路明细表2012-10-30路线编号线路名称主要途径站点201路鲅鱼圈——芹菜洼老客运站、海天市场、万达电器交通港、大连渔港、青龙山公园、海东交通岗、新客运站、第27中学、五金商贸城、芦屯道口、北里屯、范屯大队、光辉屯、范屯、小望海、芹菜洼109路鲅鱼圈——隆华老客运站、海天市场、万达电器交通港、大连渔港、青龙山公园、海东交通岗、新客运站、第27中学、五金商贸城、台州工业园、惠民小区、四台子、文屯、八家子、胜利、隆华108路鲅鱼圈——安平老客运站、大厦、海东、芦屯、大王庄、驼台铺、偏坡子、前安平、小河子、杨屯402路鲅鱼圈——望海渔港新客运站、白云机械厂、白云小区、远大购物、金洋宾馆、艺海小区、三丰市场、世纪广场、同济医院、太阳广场、天山市场、三号门、1号门、鞍钢、望海寨、望海渔港107路鲅鱼圈——簸箕寨老客运站、海天市场、大厦、老医院、万达电器、大连渔港、金环北、青龙山大街、平安家园、东城怡景、海东批发市场、美达洗车厂、新客运站、第27中学、钢材市场、五金商贸城、综合商店、芦屯、阀门厂道口、路安工业园、北里屯、赵屯、赵坎子、簸箕寨 106路鲅鱼圈——芦屯 老客运站、大厦、老区医院、交通岗、批发市场、新客运站、柳树底、芦屯火车站、芦屯粮库 204路鲅鱼圈——熊岳 老客运站、3号门、同济医院、世纪广场、三丰市场、红海市场、区医院道口、月亮湖、金泰、山海广场、鞍钢公寓、山海广场、榕树林、大铁道口、嘉和山海、镇政府、绅特制衣、地税局、高中、中医院、食品厂道口、三角地、熊岳站 101路望海——中保(港丰) 望海、奥利安、办事处、钢构、天盛园、仙山、氧气厂、鞍钢2号门、中门、汉贸库、鞍钢1号门、老道口、检测线、港医院、外代、港3号门、老客运站、中保(港丰) 102路大厦——金宇花园 大厦、雅威、新新家私、交行、世纪门、龙盛园、俄罗斯大厦、昆仑小学、绿色时代、远大购物、金宇花园103路老客运站——宋屯老客运站、港丰、雅威、新新家私、交行、世纪门、俄罗斯大厦、移动公司、消防大队、长江社区、绿色时代、批发市场、金刚石、新客运站、一心箱包、汇柏利、宋屯、大桥北、伯大尼堂105路老客运站——五金商贸城老客运站、港丰、雅威、万达家电、大连渔港、立交桥、东城怡景、长江路小学、万家福超市、渤海医院、新客运站、第27中学、木材市场、五金商贸城202路华能电厂——大厦华能电厂、老道口、检车线、港医院、外代、港3号门、新港小区、淮河路、大厦205路老客运站——第28中学老客运站、港丰、雅威、新新家私、交行、世纪门、龙盛园、区法院、工会大厦、嘉和庄园、市民活动中心、向东小区、飞雁桥北、飞雁桥南、水岸尚品、新28中学206路大厦——红海D区红海D区、红海A区、区医院、御景湾、港务小区、红海市场、人才市场、金座C区、艺海花园、三丰市场、新闻大厦、龙盛园、世纪门、交行、新新家私、雅威、大厦、天山市场、华能、同济医院、三丰市场207路大厦西——郦水御尊大厦、雅威、新新家私、交行、世纪门、龙盛园、俄罗斯大厦、移动、绿色时代西区、白云小区、三禾、郦水御尊208路老客运站——红海办事处老客运站、第24中学、交警队、劳务市场、海天市场、雅威、学府花园、29中学、工商局、同济医院、地税、社保、春华海鲜自助、滨海小区、实验中学、怡景、28中学、嘉禾庄园、医保、高中、红海市场、红海办事处209路大厦——鞍钢公寓鞍钢公寓、号房南、号房大药房、号房北、区政府、鸿基国际、日月大道、月亮湖公园、澳丰、港务小区、红海市场、人才市场、金座C区、艺海花园、三丰市场、社保、世纪广场、地税局、同济医院、工商局、华能一部、天山市场、淮河路、大厦、雅威、新新家私、交行、世纪门、新闻大厦、三丰市场307路月亮湖公园——于园子火车站月亮湖公园、国税局、红海A区、东红海小学、红旗桥洞西、红旗镇政府、日月大道、农学院、华御水岸名居、乾丰·祥水湾、小雨宾馆、于园子火车站、高铁火车站403路新客运站——于园子火车站新客运站、一心箱色、汇柏利、水务公司(宋屯)、大桥北、伯大尼堂、桥洞西、东红海小学、红海D区、红海A区、区医院、国税局、区政府、于园子火车站、高铁火车站、408路金帆酒店——于园子火车站金帆酒店、华能一部、天山市场、淮河路、大厦、海天市场、劳务市场、大厦小区东门、山水人家、福地山水、绿色时代西区、远大购物、金宇花园、飞雁桥北、飞雁桥南、水岸尚品、区医院、国税局、区政府、省实验中学、鞍钢公寓、于园子火车站、高铁火车站409路鞍钢2号门——于园子火车站鞍钢2号门、东北建安公司、变电站、光辉屯、鞍钢汽车、山顶菓园、高架桥北、大厦小区东门、山水人家、福地山水、绿色时代西区、远大购物、金宇花园、飞雁桥北、飞雁桥南、水岸尚品、区医院、国税局、区政府、华海城、省实验中学、鞍钢公寓、于园子火车站301路海东办事处——华翔储运库华翔储运库、劳务市场、海天市场、大厦、老红运、老客运站、港3号门、外代、83四处、运管所、神井子、高架桥、港通物流、内蒙全兴、奥镁、青花集团、港丰物流、美术高中、阿达尼、安顺车场、保税库、海东办事处、410路芦屯政府——于园子火车站芦屯政府、辽通包装、芦屯中学、五金商贸城、金鹏管件、台州工业园、奥隆塑料、忠远塑业、红旗线缆、鑫峰管件、变电站、沈大桥西、金冷、金宇花园、飞雁桥北、飞雁桥南、水岸尚品、区医院、宏基国际、日月大道、月亮湖公园、于园子火车站、高铁火车站501路五金商贸城——月亮湖公园五金商贸城、木材市场、第27中学、新客运站、一心箱包、汇柏利、郦水御尊、三禾、白云医院、远大购物、嘉禾、市民活动中心、高中、体育馆、港务小区、御景湾、区医院、翔峰国际西、日月大道、月亮湖公园、609路海天市场——西留屯西留屯、留屯小学、小区中门、惠民小区、公铁立交桥、五金商贸城、木材市场、第27中学、新客运站、渤海医院、万家福超市、长江路小学、东城怡景、立交桥、大连渔港、万达电器、雅威、海天市场、劳务市场、大厦小区东门、山水人家、东城怡景港丰——何家沟港丰、雅威、万达电器、大连渔港、立交桥、东城怡景、长江路小学、万家福超市、渤海医院、新客运站、第27中学、木材市场、五金商贸城、四台子道口、红旗堡、何家沟港丰——何家沟港丰、大厦、高中、红运体育馆、皇家园林、月亮湖公园、山海广场道口、山海大道、望儿山风景区、红旗堡、何家沟612路泰山北大街——山海广场富吉家园、蔬菜批发市场、白云机械厂、飞燕桥、新龙逸、区医院、红旺商厦、公安局、华海城东、山海广场302路老客运站——芦屯老客运站、海天市场、劳务市场、交警队、锦山秀城、奥镁、疏港路、高速公路收费口、芦屯中学104路大厦——市民服务中心大厦、天山市场、华能一部、工商局、同济医院、地税局、世纪门、社保、三丰市场、艺海花园、金座C区、高中、金地福苑、伯大尼堂、红海新区F区西门、二十八中、苹果社区、市民服务中心鲅鱼圈——双台子海天市场、华电大厦、柳树底、四台子、黄旗堡、双台子2012年12月1日起七条公交线路通高铁站,分别为:307路熊岳小雨温泉——高铁站;403路区新客运站——高铁站;408路星海小区——高铁站;410路芦屯镇政府——高铁站;熊岳1路望儿山——西杨屯(途经);熊岳2路西关——金沙滩(途经);熊岳3路熊岳城火车站——高铁站。
105 路发车时刻表鲅鱼圈—芦屯(106路)发车时间表单位:盖州市客运公司鲅鱼圈分公司鲅鱼圈—芦屯线路(106路)盖州市客运公司鲅鱼圈分公司2台公交车,鲅鱼圈全兴客运公司4台公交车,共6台公交车全天循环发车,首班车发车时间6:00分,末班车发车时间19:00分,日发15个班次/台车,具体发车时间如下:鲅鱼圈-簸箕寨(107路)公交车发车时间表鲅鱼圈-隆华(109路)公交车发车时刻表鲅鱼圈--芹菜洼 (201路)公交车发车时刻表204路发车时间表206207301路发车时刻表302路发车时间鲅鱼圈新客运站—官屯发车时间表307路发车时间望儿山-义乌商贸城(308路)辽H182876:00/6:30、7:00/7:30、8:00/8:30、9:00/9:30、10:00/10:30、11:00/11:30、12:00/12:30、13:00/13:30、14:00/14:30、15:00/15:30、16:00/16:30、17:00/17:30辽H182986:05/6:35、7:05/7:35、8:05/8:35、9:05/9:35、10:05/10:35、11:05/11:35、12:05/12:35、13:05/13:35、14:05/14:35、15:05/15:35、16:05/16:35、17:05/17:35辽H183276:10/6:40、7:10/7:40、8:10/8:40、9:10/9:40、10:10/10:40、11:10/11:40、12:10/12:40、13:10/13:40、14:10/14:40、15:10/15:40、16:10/16:40、17:10/17:40辽H183266:15/6:45、7:15/7:45、8:15/8:45、9:15/9:45、10:15/10:45、11:15/11:45、12:15/12:45、13:15/13:45、14:15/14:45、15:15/15:45、16:15/16:45、17:15/17:45403 路发车时刻表408路 发 车 时 刻 表409路发车时间表412路公交车发车时间表413路公交车发车时间表501路发车时刻表609路发车时间611路营运时刻表。
鲅鱼圈公交线路与时刻表WEIHUA system office room 【WEIHUA 16H-WEIHUA WEIHUA8Q8-105?路发车时刻表?鲅鱼圈—芦屯(106路)发车时间表单位:盖州市客运公司鲅鱼圈分公司鲅鱼圈—芦屯线路(106路)盖州市客运公司鲅鱼圈分公司2台公交车,鲅鱼圈全兴客运公司4台公交车,共6台公交车全天循环发车,首班车发车时间6:00分,末班车发车时间19:00分,日发15个班次/台车,具体发车时间如下:鲅鱼圈-隆华(109路)公交车发车时刻表鲅鱼圈--芹菜洼 (201路)公交车发车时刻表206207301路发车时刻表302路发车时间鲅鱼圈新客运站—官屯发车时间表307路发车时间望儿山-义乌商贸城(308路)辽H182876:00/6:30、7:00/7:30、8:00/8:30、9:00/9:30、10:00/10:30、11:00/11:30、12:00/12:30、13:00/13:30、14:00/14:30、15:00/15:30、16:00/16:30、17:00/17:30辽H182986:05/6:35、7:05/7:35、8:05/8:35、9:05/9:35、10:05/10:35、11:05/11:35、12:05/12:35、13:05/13:35、14:05/14:35、15:05/15:35、16:05/16:35、17:05/17:35辽H183276:10/6:40、7:10/7:40、8:10/8:40、9:10/9:40、10:10/10:40、11:10/11:40、12:10/12:40、13:10/13:40、14:10/14:40、15:10/15:40、16:10/16:40、17:10/17:40辽H183266:15/6:45、7:15/7:45、8:15/8:45、9:15/9:45、10:15/10:45、11:15/11:45、12:15/12:45、13:15/13:45、14:15/14:45、15:15/15:45、16:15/16:45、17:15/17:45403?路发车时刻表408路发车时刻表409路发车时间表412路公交车发车时间表413路公交车发车时间表501路发车时刻表609路发车时间611路营运时刻表612路发车时刻表。
鲅鱼圈旅游攻略鲅鱼圈旅游攻略大全2016鲅鱼圈,是营口一个市辖区,位于营口市南57.6公里,为营口市郊区。
中国沿海十大港口之一的营口港坐落于本区,是东北腹地最近、最便捷的出海通道。
自1984年建区以来,东北地区经济及社会发展最快的地区,是营口市及辽东湾经济区对外开放的门户。
国家级开发区综合实力排名中,名列第21位。
在2013年全国市辖区综合实力排名中,名列32位。
港口经济实现新突破港口是鲅鱼圈最大的发展优势,也是区域竞争性核心战略资源。
近年来,营口港实现了蓬勃发展,去年,港口实现吞吐量3.38亿吨,增长2.1%;集装箱运量590万标准箱,增长5.2%。
“营满欧大陆桥”经济通道逐步形成,成功开通6条中欧国际直达班列,经满洲里出境的“营满欧”箱量占东北各港口出境总箱量的90%以上,增速位居全国第一;辽鲁陆海货滚甩挂运输大通道正式贯通;与俄罗斯铁路股份公司签署了意向备忘录,合作开发建设中俄港铁大通道……营口港的兴盛吸引了人流,有效带动了物流、港口贸易、金融等多个优势产业的增长,也进一步拉动了城市综合实力快速提升,带动了鲅鱼圈的经济繁荣。
“一带一路”战略既是机遇也是挑战,而正是坐拥营口港,鲅鱼圈天生就具有承载“一带一路”战略的光荣使命,最终成为了鲅鱼圈调结构、促转型,全力打造东北亚国际物流贸易中心的最大优势。
去年以来,鲅鱼圈区最大限度地依托港口优势,充分发挥港口的牵动辐射作用,完善以港口为核心,船代、货代、仓储、信息咨询、业务办理、铁路和公路运输、海关、出入境检验检疫等配套功能齐全的物流服务体系,吸引了一批现代物流项目纷纷落户。
与此同时,红运大宗商品交易平台、深圳迪威视讯跨境电商服务平台(驼营网)、中国华信贸易结算中心等项目投入运营。
中泽东北物流商贸中心、云天化化肥现货交易中心等项目正抓紧建设。
数据显示,去年以来,鲅鱼圈区新引进物流贸易企业420家,新增税收3.6亿元。
截至目前,营口市共有A级物流企业51家,其中49家坐落在鲅鱼圈,全区物流贸易企业达1550家。
鲅鱼圈新公交车线路101路:中国人民保险公司--老红运酒店--港三号门--港外代--新鞍钢102路:向东小区--远大购物--建行--世纪广场--中行--新华书店--大厦北门--天山市场--港三号门--海港大厦--新鞍钢--电厂103路:港丰--大厦--新华书店--世纪广场--建行--消防队--海东批发市场--一心箱包--宋屯—客运站104路:大厦--天山市场--三丰市场--艺海、怡景--红海市场--高中--老年活动中心--金冷水--东冷水--红海新区E、F区105路:老客运站--大厦--金环花园(北门)--海东交通岗--新客运站(海东转盘)--五金商贸城(鲅鱼圈道口)106路:海天市场--交通岗--金环花园(北门)--海东交通岗--新客运站--柳树底--火车站108路:海天市场--交通岗--金环花园(北门)--海东交通岗--新客运站--大王庄--驼台铺--安平--杨屯109路:海天市场--交通岗--金环花园(北门)--海东交通岗--新客运站--柳树底--四台子--文屯201路:海天市场--金环花园(北门)--海东交通岗--客运站--五金商贸城--北李屯--范屯--小望海202路:新鞍钢--港外代--港三号门--天山市场204路:老客运站-港三号门-天山大街-华能宾馆一部-同济医院-世纪广场-三丰市场- 红海市场-区中心医院路口-月亮湖公园-鞍钢公寓-山海广场-熊岳镇政府--(嘉和山海)-望儿山路口-火山村-熊岳高中-熊岳客运站-火车站205路:老客运站--港丰--大厦--聚宝楼--新华书店--中国银行--世纪门--法院--工会大厦--嘉和庄园--医保(高中东)--向东小区--水岸尚品--新二十八中学206路:大厦(北门)--新华书店--中行--世纪广场--三丰市场--红海市场--区医院--红海新区207路:大厦(西胡同)--双富市场--原区医院--华能二部--新华书店--中行/交行--邮政局/网通公司/世纪广场--建行--中国移动(联通)--远大购物--白云小区--丽水御尊208路:老客运站--**队--海天市场--大厦--聚宝楼--二十九中学--工商局--同济医院--地税局--世纪广场--三丰高层--春华海鲜--滨海花园--实验小学--怡景南门--老二十八中学--嘉和庄园--高中--红海市场--红海办事处--二十五中学209路:大厦(北门)--天山市场--地税--社保--三丰市场--红运体育馆(红海市场)--月亮湖公园--鞍钢公寓--号房301路:新客运站--海东办事处--高速路口--奥镁--神井子--北岗-港3号门-老客运站--大厦--海天市场--三所307路:月亮湖--新区医院--红海新区--高铁搅拌站--红旗家园--红旗道口--红旗镇政府402路:新客运站--一心箱包--宋屯回迁--丽水御尊--远大购物--清华园--艺海花园--三丰市场--同济医院--华能宾馆--天山市场--商业大厦北门--KFC--新港小区--北港--新鞍钢--望海办事处--望海渔码头403路:海东办事处--新客运站--宋屯回迁保障住宅---自来水公司--红海新区--新区医院--月亮湖--新政府--鞍钢公寓--山海广场东405路:小雨新村-外环-文屯-四台子-鲅鱼圈道口-27中-客运站408路:投资服务中心--红海新区--东冷水--绿色时代--远大购物--新联通--立交桥--神井子新村--海天市场--商业大厦--新港小区--天山市场--金帆酒店(未来是新高铁站为起点)410路:芦屯政府--金屯--红旗路口--红海新区--月亮湖公园--新区医院--新区政府501路:五金商贸城--新客运站--一心箱包--宋屯道口--丽水御尊--白云小区--远大购物--二十八中道口--嘉和庄园--高中--红海市场--月亮湖公园605路:市民服务中心--高速路口--天兴市政--金海港--城门回迁楼--镶黄旗--镇中--熊岳高中--三线--熊岳火车站606路:五金商贸城--马圈子村--新客运站--一心箱包--卓越石材--宋屯--金冷水--素质教育基地--红海回迁楼小区--区医院--月亮湖公园--国税局609路:天山市场--大厦--海天市场--大厦小区--立交桥(金环北门)--新客运站--五金商贸城--惠民小区612路:海东办事处--向阳社区--富吉家园--万家福超市--蔬菜批发市场--丽水御尊--金冷水--红海新区--开发区医院--市民服务中心--山海广场。
鲅鱼圈最新旅游攻略从沈阳坐火车的话到熊岳下车。
火车站有公交2块钱到圈里,圈里是区中心打车的话可能30块钱,现在是旅游旺季宾馆房间不好定价格也高可以找一些小的时尚宾馆。
很多,价格100~200。
吃海鲜推荐春华海鲜自助。
现在98一人。
挺新鲜,口碑不错。
温泉的话到天沐温泉,现在门票大概150~180之间一人。
自助餐免费。
双台子有很多温泉旅馆。
水挺好但是设施不怎么好。
从圈里打车到双台子也要30块钱左右。
如果在圈里住,可以到山海广场,月亮湖公园。
青龙山公园,这些都不要门票。
鲅鱼圈所有的洗浴都是温泉水。
那个是月亮湖公园,很早以前有个月牙湾,现在改成营口港了。
鲅鱼圈景区都没有门票,月亮湖很想一个游乐园的感觉,而山海广场更倾向于海滨浴场。
其实这两个地方对自驾来说完全不远,车程不到5分钟,可以从月亮湖走到山海广场的,虽然稍微远了一点,还是可以更好的感受鲅鱼圈的美景的,也还可以从月亮湖的海滩走到山海广场的。
吃海鲜春华价位人均80~90,都知道。
天沐温泉很不错的人均200~300,相当不错。
要是坐火车的话到熊岳站下车,火车站附近有204路公交车,可以到达山海广场和月亮湖公园。
这两个地方前者是海边景色较为突出,后者是游乐设施较多。
这两个景点都是不需要门票。
具体的花费还是在交通和吃住上面,这个就要根据你自己的实际花费情况来决定。
自驾游参考1. 1A行程:望儿山(或青龙山)――温泉游泳――出海捕鱼――月亮湖公园――月牙湾海滨浴场――摘果 D1: 上午游览国家AAA级著名风景区慈母圣地望儿山、拜母祠、慈母像、望儿塔等。
午餐后去辽南第一温泉泡野浴或温泉游泳,(泳具自备)。
D2:早餐后同渔民一起亲手撒网捕鱼,体验渔民生活.午餐后游览月亮湖公园,玩各种游乐项目,看精彩动物表演。
2. 2B行程:双台射击中心――欧亚花卉――温泉游泳――出海捕鱼――月亮湖公园――水果采摘。
D1:参观东北第一大花卉基地――双台欧亚花卉,真枪实弹捕野味――狩猎。
105 路发车时刻表
鲅鱼圈—芦屯线路(106路)盖州市客运公司鲅鱼圈分公司2台公交车,鲅鱼圈全兴客运公司4台公交车,共6台公交车全天循环发车,首班车发车时间6:00分,末班车发车时间19:00分,日发15个班次/台车,具体发车时间如下:
鲅鱼圈-簸箕寨(107路)公交车发车时间表
鲅鱼圈--芹菜洼 (201路)公交车发车时刻表
204路发车时间表
206
207
301路发车时刻表
302路发车时间
鲅鱼圈新客运站—官屯发车时间表
307路发车时间
望儿山-义乌商贸城(308路)
辽H18287
6:00/6:30、7:00/7:30、8:00/8:30、9:00/9:30、10:00/10:30、11:00/11:30、12:00/12:30、13:00/13:30、14:00/14:30、15:00/15:30、16:00/16:30、17:00/17:30
辽H18298
6:05/6:35、7:05/7:35、8:05/8:35、9:05/9:35、10:05/10:35、11:05/11:35、12:05/12:35、13:05/13:35、14:05/14:35、15:05/15:35、16:05/16:35、17:05/17:35
辽H18327 6:10/6:40、7:10/7:40、8:10/8:40、9:10/9:40、
10:10/10:40、11:10/11:40、12:10/12:40、13:10/13:40、
14:10/14:40、15:10/15:40、16:10/16:40、17:10/17:40
辽H18326
6:15/6:45、7:15/7:45、8:15/8:45、9:15/9:45、10:15/10:45、11:15/11:45、12:15/12:45、13:15/13:45、14:15/14:45、15:15/15:45、16:15/16:45、17:15/17:45
408路发车时刻表
409路发车时间表
410路发车时间表。