国际私法简答1
- 格式:doc
- 大小:26.50 KB
- 文档页数:3
一、名词解释1.法律冲突:又称法律抵触,是对同一涉外民事关系,因与该涉外民事关系有关的国家的法律对该民事关系规定的不同,两个或两个以上国家的法律都要求适用或都可以适用于该民事关系而造成的法律冲突现象。
2.法律域内效力:一个国家法律的空间效力,即一国法律对居住在本国境内的人、位于本国境内的物和发生在本国境内的事都具有拘束力。
3.法律域外效力:一国法律对具有本国国籍的人,不论该人位于该国境内还是位于本国境个都具有拘束力,都发生法律效力。
4.准据法:按照冲突规范的指引而援用的确定当事人权利与义务的特定实体法。
5.系属公式:把常用的双边冲突规范的系属固定化,使其成为国际上公认的或为大多数国家采用的涉外民事关系法律适用原则。
6.先决问题:涉外民事关系中主要问题的解决是以另一个问题的解决为条件的,这另一个问题是先决问题。
7.反致:对某一涉外民事案件,受理案件国家的法院根据本国的冲突规范应该适用外国法,而根据该外国的冲突规范该案应该适用受理案件国家的法律,如果受理案件国家的法院适用了本国的实体法,则构成反致。
8.法律规避:涉外民事关系的当事人为了规避原本应该适用的某一国法律,故意制造一些条件,利用冲突规范,使对其有利的另一国法律得以适用,或者规避各国法律中规定的连接点,使涉外民事关系没有适当的法律进行调整,以实现法律规避的目的。
9.公共秩序保留:本国法院在审理涉外民事案件时,根据本国的冲突规范的指引应适用外国法为准据法,而外国法的适用与本国的公共秩序相抵触,在这种情况下可以公共秩序保留为由排除外国法的适用。
10.直接适用的法:是指国家为保障政治、经济和社会的重大利益而制定的,无需经过冲突规范的指引,可以径直适用于国际民商事法律关系的强行性规范。
在一定意义上起到了预防法律冲突的作用,但若不加限制地扩大适用,无疑是对国际私法双边或多边性质的否定,甚至对国际私法本身也是一种否定。
11.外国法人的认许:一个国家的法人要在另一国境内参与民事活动,还必须要得到该另一国的承认,并在其承认的范围内作为法律关系的主体。
1.冲突规范的特点2.国际私法包括以下几类规范3.识别冲突产生原因4.法律规避构成要件5.对管辖权冲突的解决方法6.仲裁协议有效要件7.仲裁协议的法律效力8.国际私法的调整对象9.国际私法的范围(中国)10.中国对公共秩序保留的态度:持肯定态度11.反致产生的原因12.法律规避的构成要件13.破产宣告的域外效力14.国际民事诉讼的基本原则15.国际商事仲裁的特点16.仲裁与司法诉讼的不同17.《民法通则》第178条18中国对法律规避的态度19.物质所在地法的适用范围20.合同之债法律适用21.侵权之债法律适用基本原则按顺序适用1.冲突规范的特点:1不同于实体规范是法律适用的规范,不能直接确定当事人的权利义务。
2不是诉讼程序规范,是法律选择规范。
3是一种间接规范,缺乏明确性和可预见性。
4与一般法律规则的逻辑结构不同,其包括范围和系数两个部分。
2.国际私法包括以下几类规范:外国人的民事法律地位规范;冲突规范;统一实体规范;国际民事诉讼法与国际商事仲裁程序规范。
冲突规范的分类:1.单边:指直接规定某种涉外民事关系只适用内国法或只适用外国法的冲突规范。
2.双边:指冲突规范的系属并不直接规定适用内国法还是外国法,只是规定一个可推定的系属,再根据这个系属并结合民商事法律关系的具体情况去推定应使用某种法律的冲突规范。
3.重叠:连接对象所指定的法律关系或法律问题必须同时适用两个或两个以上连结点所指向国家的法律的冲突规范。
4.选择性:包含两个或两个以上连结点,但只需选择其中一个连结点所指定的国家的法律来处理某一涉外民事关系。
3.识别冲突产生原因:①不同国家的法律对同一事实赋予不同的法律性质,从而可能会导致适用不同的法律冲突②不同国家对同一冲突规范中包含的概念的内涵理解不同③不同国家的法律往往将具有相同内容的法律问题分类到不同的法律部门④由于社会制度或历史文化传统的不同,不同的国家有时具有不同的法律概念或一个国家所使用的法律概念是另一个国家所没有的情况。
国际私法试题答案一、选择题1. 国际私法中的“冲突规范”是指:A. 规定国际民事关系中权利义务的法律规范。
B. 规定不同国家法律适用问题的法律规范。
C. 规定国际商事交易中货币兑换的法律规范。
D. 规定国际民事诉讼程序的法律规范。
答案:B2. 下列哪个原则不属于国际私法中的基本原则?A. 最密切联系原则。
B. 互惠原则。
C. 公序良俗原则。
D. 合同自由原则。
答案:D3. 在国际私法中,关于人的民事权利能力,应适用:A. 行为地法。
B. 国籍国法。
C. 居住地法。
D. 选择的法律。
答案:B4. 根据《海牙儿童诱拐公约》,被诱拐儿童的返还请求:A. 必须在诱拐发生后立即提出。
B. 应当在诱拐发生后的一年内提出。
C. 没有时间限制。
D. 应当在诱拐发生后的六个月内提出。
答案:D5. 在国际商事仲裁中,仲裁协议的效力认定应依据:A. 仲裁地法。
B. 仲裁机构所在地法。
C. 仲裁事项的实体法。
D. 仲裁协议的准据法。
答案:D二、简答题1. 简述国际私法的定义及其调整对象。
国际私法,又称冲突法,是调整跨国民事法律关系的法律规范总称。
其主要任务是解决不同国家法律体系下的民事法律关系中出现的法律适用问题,以及与此相关的司法和法律协助问题。
国际私法的调整对象包括跨国民事法律关系中的主体、客体、法律事实和法律效力等方面。
2. 阐述最密切联系原则在国际私法中的应用。
最密切联系原则是国际私法中用以确定某一法律关系应适用何种法律的一种重要原则。
它要求在考虑所有相关因素后,选择与法律关系有最密切联系的国家的法律作为调整该关系的准据法。
在实际应用中,法官会综合考虑当事人的居住地、合同签订地、合同履行地、侵权行为地等因素,以确定与案件联系最紧密的法律。
3. 描述国际商事仲裁的特点及其优势。
国际商事仲裁是一种在国际商业活动中常见的争议解决机制。
其特点包括:(1) 自愿性,即双方当事人基于自愿原则选择仲裁作为解决争议的方式;(2) 专业性,仲裁员通常具有特定领域的专业知识;(3) 灵活性,当事人可以自主选择仲裁地点、仲裁员、适用法律和仲裁程序;(4) 保密性,仲裁程序和结果通常不对外公开;(5) 裁决的国际承认和执行,仲裁裁决在多数国家可以得到承认和执行。
1.简述国际私法的调整对象。
2.法律冲突是怎样产生的?法律冲突是指涉及两个甚至两个以上国家的民事关系,因它们的民事法律规定各不相同,却都要求对该民事关系进行管辖或适用,从而造成的法律适用上的冲突或抵触。
在处理涉外民事关系时之所以产生法律适用的冲突,有以下四个方面的原因:一是现实生活中大量出现含有涉外因素的民事关系;二是所涉各国民法的规定不同;三是司法权的独立;四是国家为了发展对外经济贸易关系,赋予外国人在内国平等的民事权利地位,并在一定的范围内承认所涉外国法的域外效力。
3.国际私法调整涉外民事关系的方法。
答:各国最早采用解决涉外民事关系法律冲突问题的办法是通过冲突规范来制定各种不同性质涉外民事关系应适用的法律。
但是,这种解决途径只指出有关的民事关系适用哪一个国家的法律,而没有直接规定当事人的权利义务,因而它只起到“间接调整”的作用。
另一种解决涉外民事关系法律冲突的途径,就是有关国家通过国际条约,制定一些统一的实体规范,将彼此在民、商法的分歧统一起来,并供缔约国的当事人直接用于有关民事关系之中,从而消除法律冲突,避免在不同国家的国内法之间作选择。
4.国际私法主权原则和平等互利原则的基本内容。
答:主权原则本是调整国际关系的最基本原则,但由于国际私法所调整的也是一种涉及不同国家立法、司法管辖权的关系,因此,主权原则也是国际私法的一项基本原则。
这一原则要求我们在处理涉外经济、民事关系时,必须贯彻独立自主的方针,并尊重他国的主权,具体表现为任何主权国家都有权通过国内立法或国际条约,规定自己的或自己可以接受的冲突法制度;各国除应遵守国家习惯法的一些基本限制外,都有权制定自己的国际民事诉讼法制度;并在未明示放弃国家及其财产的豁免权时,任何其他国家的国内法院都无权受理以国家为被告或以其财产为标的的诉讼等。
主权原则乃国际私法得以产生和发展的基础。
随着国际经济联系规模的不断扩大和科技合作的全面发展,国际私法关系将越来越成为国际社会中一种重要的法律关系。
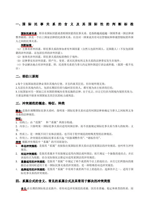
一、国际民事关系的含义及其国际性的判断标准国际民事关系,即具有国际因素或者跨国因素的民事关系。
是指跨越或超越一国国界或一国法律调整界限的、涉及一个以上国家法律的民商事关系,以及对一国来说具有司法管辖权和仲裁管辖权的外国人之间的民事关系。
判断标准:(1)主体有涉外因素,即民事关系的参加者有外国因素(自然人包括外国人、无国籍人)(不仅包括国籍的涉外因素,还包括住所的涉外因素);(2)客体有涉外因素,即民事关系的标的物位于境外;(3)法律事实有涉外因素,即产生、变更、消灭民事权利义务关系的法律事实发生在境外。
(4)争议解决地点有涉外因素。
即,民商事关系的当事人约定到外国进行诉讼或仲裁。
(我国一般不允许)二、胡伯三原则1.每个主权国家的法律必须在其境内行使,并且约束其臣民,但在境外则无效;2.凡居住在其境内的人,包括长期居住的与临时居住的人,都可视为该主权者的臣民;3.主权国家对另一国家已在本国的领域内有效实施的法律,出于礼让,应让它们在内国境内保持其效力,只要这样做不损害本国国家及其臣民的权力或利益。
三、冲突规范的概念、特征、种类概念:是指在调整国际民事关系时,指明某一国际民事关系应适用何国法律来确定当事人之间权利义务关系的法律规范。
特征:1. 结构上:由“范围”和“系属”两部分构成。
2. 内容上:只指明某一国际民事关系应适用何国法律,而不直接规定国际民事关系当事人的权利、义务。
3. 性质上:是一种既不同于实体法规范,也不同于程序规范的特殊类型的法律规范。
4. 作用上:冲突规范对国际民事关系只起“间接调整作用”、“路标作用”。
类型根据冲突规范中“系属”的不同而划分:1.单边冲突规范:是指其“系属”直接指出某国际民事关系应适用某国法的冲突规范,也叫单方冲突规范。
2.双边冲突规范:是指其系属并不直接规定适用内国法或外国法,而只规定一个抽象的连结点,并以该连结点为依据,结合实际情况去推定应适用某国法的冲突规范。
国际私法简答题1、简述准据法表达公式属人法属人法是指与民事关系主体有关的国家的法律。
一般用来解决人的身份、婚姻、家庭、亲属、继承关系等方面的法律冲突物之所在地法物之所在地法是民事法律关系的客体的物所在地的地方的法律。
物之所在地法主要适用于区分动产与不动产,决定物权客体的范围,决定物权的种类和内容,取得、转移、变更和消灭的方式和条件行为地法是指法律行为发生地所属地域的法律。
主要解决行为的效力问题。
意思自治选择的法律是指当事人自我协商一致而选择的法律,主要适用于契约和合同中,对于人身关系很难采用意思自治的原则法院地法审理涉外民商事案件的法院所在地的法律。
多用于解决涉外诉讼程序方面的法律冲突问题,现在则一些实体问题也适用法院地法。
旗国法是指:船舶、航空器所悬挂的旗帜所属国家的法律。
常用于船舶、航空器在运输过程中发生涉外民商事纠纷时的法律冲突问题。
最密切联系的法律法院在审理某一涉外案件时,权衡各种与该案相关的因素,从中找出与该案具有最密切联系的因素,根据该因素的指引适用解决该案件的与当事人有最密切联系国家或地区的法律。
最密切联系的法律一般用于解决债权问题。
结果选择法定义?结果选择法多用于特殊的侵权行为,例如产品责任侵权、雇佣关系汇总的侵权行为等。
2、简述公共秩序保留与法律规避的区别法律规避是一个独立的问题。
虽然法律规避与公共秩序保留在结果上都导致排除本应适用的外国法,但两者的性质却不相同。
因公共秩序保留而不适用外国法是着眼于外国法的内容及其导致的结果,属于实体正义问题;而因法律规避而不适用外国法却是着眼于当事人的欺诈问题,属于形式正义问题,二者之间又有着质的区别:(1)法律规避和公共秩序保留的产生原因不同。
法律规避是由于当事人故意改变连接点的行为造成的,公共秩序保留则是由于冲突规范所指定援用的外国法的内容及其适用与该冲突规范所属国的公共秩序相抵触引起的;(2)进行法律规避是一种个人行为,而适用公共秩序保留是一种国家机关的行为;(3)对当事人来讲,法律规避和公共秩序保留的后果也是不一样的。
名词1.涉外民事关系:是指在民事关系的主体、客体和权利义务据以发生的法律事实等因素中至少有一个为外国因素的民事关系。
2.法律冲突:普遍的意义:是指两个或两个以上的不同法律同时调整一个相同的法律关系而在这些法律之间产生矛盾的社会现象。
国际私法上独特的含义:主要是指民事法律的国际冲突,即涉及两个或两个以上不同法域的民事法律对某一民事关系的规定各不相同,而又竞相要求适用于该民事关系,从而造成的该民事关系在法律适用上的抵触的现象。
3.冲突规范:是指处理涉外民事关系时,在有两个或两个以上的国家的民法根据有关的连结因素都可能或竞相适用于该民事关系(或均对该民事关系主张“立法管辖权”)的情况下,指定应该适用其中哪一国法律作为准据法的规范。
4.连结点:它是指冲突规范就范围中所要解决的问题指定应适用何国法律所依据的一种事实因素。
5.识别:是指依据一定的法律观点或法律概念,对有关事实的性质作出“定性”或“分类”,把它归入特定的法律范畴,从而确定应援引哪一冲突规范的法律认识过程。
6.反致:对于某一涉外民事关系,甲国(法院国)根据本国的冲突规范指引乙国的法律作准据法时,认为应包括乙国的冲突法,而依乙国冲突规范的规定却应适用甲国的实体法作准据法,结果甲国法院根据本国的实体法判决案件的制度。
7.转致:对于某一涉外民事关系,依甲国(法院国)的冲突规范本应适用乙国法,但它认为指定的乙国法应包括乙国的冲突法,而乙国的冲突规范又规定此种民事关系应适用丙国实体法,最后甲国法院适用丙国实体法作出了判决。
8.法律规避:是指涉外民事关系的当事人为了利用某一冲突规范,故意制造出一种连结点,以避开本应适用的准据法,并使得对自己有利的法律得以适用的一种逃法或脱法行为。
9.公共秩序:主要是指法院在依自己的冲突规范本应适用某一外国法作准据法,或者在在应请求提供国际民事司法协助时,如果外国法适用的结果或者提供司法协助与法院国的重大利益、基本政策、基本道德观念或法律的基本原则相抵触,则可以拒绝或排除适用该外国法或者拒绝承认和执行的一种保留制度。
一、国际私法的调整对象国际私法的调整对象仅限于具有涉外因素的民商事法律关系。
何为国际民商事法律关系?国际民商事法律关系是一种国际的或跨国的民商事法律关系,也就是一种跨越一国范围的民商事法律关系。
即(1)在主体涉外因素上,作为民商事法律关系主体的一方或双方当事人是外国自然人或法人,或无国籍人,或者是住所、惯常居所或营业所在国外的自然人或法人;(2)在客体为涉外因素时,作为民商事法律关系的标的物位于国外;(3)在内容为涉外因素时,产生、变更或消灭民商事权利和义务关系的法律事实发生在国外。
它包括涉外物权关系、涉外债权关系、涉外知识产权关系、涉外婚姻家庭关系和涉外遗产继承关系等。
二、国际私法的调整方法------主要通过冲突规范的方式来调整的。
国际私法调整国际民商事法律关系的方法有两种:间接调整方法和直接调整方法。
1、间接调整方法,就是在有关的国内法或国际法中规定某类国际民商事法律关系受何种法律调整或支配,而不是直接规定如何调整国际民商事法律关系当事人之间的实体权利与义务关系的方法。
间接调整方法是国际私法调整国际民商事法律关系的特有方法,其借助冲突规范来实现,而冲突规范是国际私法的特有规范。
2、直接调整方法,用直接规定当事人的权利与义务的“实体规范”来直接调整国际民商事法律关系当事人之间权利义务关系的方法,国内法、国际条约和国际惯例中均有。
间接调整和直接调整方法都是国际私法调整国际民商事法律关系所必需的手段,两者相辅相成,互为补充。
这是因为,一方面,国际民商事法律关系含有涉外因素,相关国家制度难以统一,需要冲突规范来缓和矛盾,调和冲突,从而间接调整;另一方面,冲突规范没有实体规范的预见性与明确性,难以满足实际需要。
三、国际私法的范围。
国际私法的范围是指国际私法包含哪些规范。
主要包含:1、外国人的民事法律地位规范。
确定外国的自然人、法人甚至外国国家和国际组织在内国民事领域的权利与义务。
其之所以成为国际私法的规范,是因为其是国际私法产生的前提,因为只有承认外国人在内国取得了民商事主体的资格,能够享有受到保护的民事权利,并能承担相应的义务,国际私法的其他规范才能得到适用。
国际私法简答题及答案1、简述国际私法的调整对象。
答:国际私法的调整对象是涉外民事法律关系.一般地说,凡有以下情况之一者,即构成涉外民事关系:(1)作为民事关系主体的一方或双方是外国自然人或法人,或无国籍人,有时也可以是国家或国际组织;(2)作为民事法律关系的客体或标的是位于外国的物、财产,或需要在外国完成的行为;(3)作为民事法律关系的内容即当事人之间的权利义务关系据以产生的法律事实(行为或事件)发生在外国。
它包括涉外物权关系、涉外债权关系、涉外知识产权关系、涉外婚姻家庭关系和涉外遗产继承关系等.2、简述法律冲突产生的原因。
答:法律冲突在国际私法上是指涉及两个甚至两个以上国家的民事关系,因它们的民事法律规定各不相同,却都要求对该民事关系进行管辖或适用,从而造成的在法律适用上的冲突或抵触.一般主伙,在处理涉外民事关系时之所以会产生法律适用的冲突,有以下四个方面的原因:一是在现实生活中大量出现含有涉外因素的民事关系,二是所涉各国民法上的规定不同;三是司法权的独立;四是国家为了发展对外经济贸易关系,必须承认内法律法律的平等,即有必要在一定的范围内承认所涉国法的域外效力。
3、法律冲突的实质是什么?答:法律适用的冲突,实质上就是“外国法律的域外效力与内国法律的域内效力或内国法律的域外效力与外国法的域内效力”之间的冲突。
法律的域内效力,主要体现国家的属地优越权,法律的域外效力体现国家的属人优越权。
因而,外国法律的域外效力与内国法律的域内效力的冲突,也就是外国的属人优越权与内国的属地优越权的冲突;而内国法的域外效力与外国法的域内效力之间的冲突,也就是内国的属人优越权与外国的属地优越权的冲突。
5、简述国际私法解决法律冲突问题所经历的历史发展阶段。
答:法律冲突解决的历史发展阶段包括:(1)依本国的冲突规范解决法律冲突。
自中世纪意大利“法则区别说”时代起的几百年历史中,国际私法基本上是依靠国内法中的冲突规范来解决法律冲突。
国际私法简答题及论述题总结国际私法是研究国际民事关系的法律学科,其目的在于解决涉及不同国家或地区之间的民事纠纷。
在这篇文章中,我们将总结一些常见的国际私法简答题和论述题。
一、国际私法简答题1. 国际私法的定义是什么?国际私法是指调整私人间跨国交往所产生的法律关系的法律规范体系。
它主要关注个人或私人法人之间的民事关系,例如合同、侵权等。
2. 什么是国际私法的适用法规则?国际私法的适用法规则是指在处理跨国民事纠纷时,确定适用哪个国家(或地区)的法律。
普遍适用的法律途径是根据涉及的国际公约、国内法规和国际惯例。
3. 什么是重大问题输入法?重大问题输入法是一种解决跨国法律纠纷的方法。
它制定了规则,确定了在纠纷中哪个国家的法律将适用,以确保公平公正。
4. 什么是国际私法的排他原则?国际私法的排他原则是指当适用外国法可能对本国利益产生严重损害时,可以排除外国法的适用并适用本国法。
5. 请解释国际私法中的选择法理论。
选择法理论是指在处理跨国民事纠纷时选择适用哪个国家(或地区)的法律。
不同国家有不同的选择法理论,例如就事实法、国籍法、居住法等。
二、国际私法论述题1. 论述国际私法与国际公法之间的区别和联系。
国际私法和国际公法都涉及跨国法律关系,但其重点和范围不同。
国际私法主要关注个人或私人法人之间的民事纠纷,而国际公法涉及国家之间的法律关系。
两者之间的联系在于它们都是涉及跨国法律关系的法律学科,且有共同的目标,即解决跨国纠纷。
2. 论述国际私法中的重大问题输入法的优点和缺点。
重大问题输入法是一种解决跨国法律纠纷的方法,其优点在于确保公平公正,避免利害关系国家的不正当利益损害。
然而,其缺点在于其适用的规则和标准可能不明确或主观,导致争议和不确定性。
3. 论述国际私法中的国际合同法的适用原则。
国际合同法的适用原则主要包括涉及国际合同的地点、主要履行地、合同的性质和特定的选择法。
其目的是提供一种确定合同适用法的准则,以确保合同的有效性和执行。
一、法律冲突的产生原因•(1)在主权平等的国际社会,不同社会制度的国家制定的法律在本质上必然不同,内容的差异和相互之间的冲突在所难免;•(2)法律传统•(3)一国内部不同部门制定的法律也会发生冲突•(4)新法与旧法之间的差异二、国际民事法律冲突•1.产生原因•(1)各国法律制度互不相同;•(2)大量的国际民事关系的存在;•(3)各国承认外国人在内国的民事法律地位;•(4)各国在一定条件下承认外国民事法律在内国的域外效力。
三、冲突规范的特点:•(1)不同于实体规范,是法律适用规范;•(2)不同于诉讼规范,是法律选择规范;•(3)是一种间接规范,因而缺乏一般法律规范所具有的明确性和预见性;•(4)冲突规范的结构不同于一般的法律规范四、冲突规范的类型–A.单边冲突规范–B.双边冲突规范–C.重叠适用的冲突规范–D.选择适用的冲突规范五、几种常见的系属公式•1.属人法•本国法和住所地法•2.物之所在地法•3.行为地法•4.当事人合意选择的法律•5.法院地法•6.旗国法•7. 最密切联系地法六、我国对于公共秩序原则的界定:•(1)如果适用外国法违反我国宪法的基本精神,违背四项基本原则,有损于国家统一和民族团结,就应排除;•(2)如果适用外国法有损于我国主权和安全,就应排除;•(3)如果适用外国法违反有关部门法的基本准则,就应排除;•(4)如果适用外国法违背我国缔结或参见的国际条约所承担的义务,或违反国际法上公认的公平正义原则,应予排除;•(5)如果某一外国法院同我国有关的案件,无理拒绝承认我国法的效力,则根据对等原则,我国也可以公共秩序保留排除该外国法的适用,以作为报复措施。
七、外国法无法查明时的解决方法•1.直接适用内国法;•2.类推适用内国法;•3.驳回当事人的诉讼请求或抗辩;威尔顿案(杜p43)•4.适用本应适用的外国法相近似或类似的法律•5.适用一般法理。
八、外国法错误适用的救济•1.适用冲突规范的错误:一般允许当事人上诉。
简答题:1、简述涉外民事法律冲突产生的原因;①各国之间存在着正常的民事交往——必要条件②各国民事法律制度互不相同——前提条件③各国承认外国人在内国的民事法律地位——充分条件④各国在一定条件下承认外国民事法在内国的域外效力——充要条件2、简述国际私法调整涉外民事关系的方法一般认为,国际私法调整涉外民事法律关系的方法有两种:一种是间接调整方法;一种是直接调整方法;所谓间接调整方法,是指在有关的国内法或国际条约中规定某类涉外民事法律关系受何国或地区法律调整或支配,而不直接规定涉外民事法律关系当事人之间实体权利义务的方法所谓直接方法,是指根据有关国内法、国际条约或国际惯例中直接规定当事人权利义务的“实体法规范”来确定涉外民事法律关系当事人权利义务的方法;3、构成国际私法上的先决问题必须具备哪些条件对于先决问题的准据法的选择我国是如何规定的1构成先决问题的条件:1、按照法院地的冲突规则,主要问题的准据法是外国法;2、该先决问题相对独立与主要问题,可以作为一项单独的争议向法院提出, 并且有针对它的冲突规范可以适用;依准据法所属国针对先决问题的冲突规范所应适用的法律,与依法院地针对先决问题的冲突规范所应适用的法律不同,由二者得出的判决结果将完全相反;以上三个条件缺一不可2我国采用综合分析的方法,考虑先决问题是与还是与主要问题所属国联系密切,然后再确定准据法; 4、举例说明单边冲突规范、双边冲突规范及其二者的关系;1单边冲突规范:是明确规定使用某国法律的冲突规范;主要有两种类型:①直接指明只适用内国法的单边冲突规范;②直接指明只适用外国法的单边冲突规范;双边冲突规范:其系属既不明确规定适用内国法,也不明确规定使用外国法,而是提供一个以某种标志即连接点为导向的法律适用原则;2区别与联系:双边冲突规范旨在回答的是一个普遍性的问题,因而具有普遍适用性且比较完备;单边冲突规范一般只规定某一特殊问题应当使用特定国家的法律,虽然适用上较为直截了当,但亦给法官在使用法律时留下缺口,法官需要在该特定国家的法律中寻找应当使用的具体的法律规范;而从内容上来说,任何一个双边冲突规范都可以分解为两个相互对立的单边冲突规范;5、简述我国涉外民事关系法律适用法中关于侵权行为之债法律适用的规定中国涉外民事关系法律适用法中关于一般侵权行为之债法律适用的规定:我国涉外民事关系法律适用法第44条规定:“侵权责任,适用侵权行为地法律,但当事人有共同经常居所地的,适用共同经常居所地法律;侵权行为发生后,当事人协议选择适用法律的,按照其协议;”中国涉外民事关系法律适用法中关于特殊类型侵权行为之债的法律适用的规定:①产品责任:第45条:产品责任,适用被侵权人经常居所地法律;被侵权人选择适用侵权人主营业地法律、损害发生地法律的,或者侵权人在被侵权人经常居所地没有从事相关经营活动的,适用侵权人主营业地法律或者损害发生地法律;②网络侵权:第46条:通过网络或者采用其他方式侵害姓名权、肖像权、名誉权、隐私权等人格权的,适用被侵权人经常居所地法律;③不当得利、无因管理:第47条:不当得利、无因管理,适用当事人协议选择适用的法律;当事人没有选择的,适用当事人共同经常居所地法律;没有共同经常居所地的,适用不当得利、无因管理发生地法律;6、简述准据法的特点及其构成(一)特点:1、能够确定当事人具体的权利义务关系的实体法;2、是按照冲突规范的指引所援用的法律;准据法是独立于冲突规范之外的具体法律;3、准据法不是冲突规范当中的结构;4、准据法必须能够直接确定某一涉外民事法律关系当事人具体的权利与义务,不是抽象的法律体系;7、简述我国国际私法渊源的形式及地位1、国内立法,是国际私法规范的最早表现形式,也是最主要的渊源;冲突规范是最主要规范,成文法国家为主;2、国内判例,判例法国家为第一渊源,但在成文法国家深受重视,判例是成文法补充,构成国际私法的辅助渊源;我国是成文法国家,不承认判例具有法律约束力;3、国际条约,原则上只对缔约国有约束力,但是,该原则并不意味着一些重要的多边条约对非缔约国的影响,甚至是深远的影响;4、国际惯例,国际惯例不具有当然的法律效力,要取得法律效力必须经过国家的认可;5、法理或学说、一般法律原则;学哲学说唯有为统治阶级所接受并上升为统治阶级的一致后,方成为渊源; 一般法律原则确定的标准难于统一,但不影响它作为渊源至少是国际统一私法的所得到的普遍认同;8、简述连结点的发展趋势1.由僵硬向灵活方向发展;采用灵活连结点的作法起始于合同领域,现在却远远超出了这个范围;2.由简单向复杂方向发展;这一方面表现在连结点数量的增多,另一方面表现在复数连结点类型的增加;3.连结点含义的多样化趋势;9、简述公共秩序保留制度及其作用简述一、含义:是指一国法院依据本国法的冲突规范应适用外国法时,因其适用会与法院地的重大利益、基本制度、法律的基本原则或道德的基本观念相抵触而排除其适用的一种制度;二适用 : 第一,适用的外国法的具体规定违背了内国的公共秩序;第二,外国法院判决或仲裁裁决违背了内国的公共秩序;第三,在外国作成的法律文书,如公正文件等,要在内国使用时违背内国的公共秩序等;三作用公共秩序保留的实质是国家在通过冲突规范调整涉外民商事法律关系的过程中用以维护本国利益的一种重要工具;它排除了外国法的适用,否定根据外国法产生的权利和义务,是适用冲突规范必要的补充手段,起“安全阀”的作用10、简述反致产生的根本原因及其类型一、产生的根本原因:1、法律上的原因:有关国家冲突法的冲突:①对冲突规范中的连接点规定不同;②对连接点的含义有各自不同的解释;2、主观原因:一些国家认为其冲突规则指定的外国法包括该外国的冲突法;3、客观原因:致送关系未中断;一类型1、反致2、转致3、间接反致4、双重反致11、识别在冲突法制度中的作用及其依据一作用:识别是适用冲突规范的前提,其目的是正确适用冲突规范;二依据:1、法院地法说,主张以法院地国家的实体法作为识别的依据;法院地法说目前仍得到实践的支持,是各国普遍采纳的依据;2、准据法说,认为用来解决争议的准据法,同时就是对该争议问题的性质进行识别的依据;3、分析法说和比较法说主张识别的依据不应局限于某一项法律原则,而应按照分析法学的原理在比较法研究的基础上,形成一般法律原则,依据该一般法律原则识别;4、个案识别说,按不同情况采用不同的依据进行识别;5、二级识别说,是在确定要适用某一冲突规范之后,对冲突规范所援引的准句法定界或决定其适用范围;关于识别的依据,我国立法中无明文规定,实践中我国和多数国家一样,以法院地法为主要依据,并且也承认特殊情况下的例外;12、比较涉外法定继承法律适用的两种情况涉外继承指被继承人死亡时,继承人因法律规定或遗嘱指定取得死者遗留的遗产而形成的具有涉外因素的权利义务关系;在涉外继承领域,各国存在着一些不同的制度,其中对法律适用影响最大的是同一制和区别制;同一制又称单一制,指在确定涉外继承的准据法时,把遗产看做一个整体,不区分动产和不动产,受同一准据法支配;如当一国对涉外法定继承作出规定时,仅规定:法定继承依被继承人本国法;区别制又称分割制,指在确定涉外继承的准据法时,将遗产区分为动产和不动产,分别受不同的准据法支配;如当一国对涉外法定继承法律适用作出规定时,规定:不动产依遗产所在地法;动产依被继承人住所地法;二者各有利弊,目前很多国家正趋于适用同一制;论述题:1、什么是当事人意思自治原则论述当事人意思自治原则在中国国际私法中的运用国际私法上的当事人意思自治原则 ,是指双方当事人可以通过协商一致的意识表示自由选择支配他们之间法律关系的准据法的一项法律选择原则;在现行法律上的根据,首先是第四条:应当遵循自愿原则;其次是第四条:当事人依法享有自愿订立合同的权利,任何单位和个人不得非法干预;再次,在民通与各民事中,法律对于意思自治原则也从不同之角度进行为规定,进而形成了民法的这一基本理念与原则;意思自治原则的存在与实现,以平等原则的存在和实现为前提,并由此派生出新的民法的基本原则;随着私权神圣和意思自治的超度发展,给社会结构与体系带来了诸多不利因素;由此人们以交易行为中的诚实信用,合乎公序良俗与禁止权利滥用的新型民法原则对私权神圣与意思自治加以限制;从而使整个民法原则体系内部达到一种权利制衡的理想状态,共同支撑与构建民法理论之庞杂体系2、什么是最密切联系原则论述最密切联系原则在中国国际私法中的运用一、含义:又称“最真实联系原则”、“最强联系原则”,是指合同当事人没有选择法律或选择无效的情况下,由法院综合分析与合同或当事人有关的各种因素,推断出与案件有最密切联系的地方的法律予以适用的一项原则;二、运用:1、最密切联系原则在合同中的应用:最密切联系原则是我国在合同法律适用上对意思自治原则的补充原则;人民法院在审理涉外合同纠纷时,首先应适用合同当事人选择的法律,在当事人未作选择或选择无效时,适用与合同有最密切联系的国家的法律;2、最密切联系在其他非合同领域中的应用:1对扶养关系,我国规定:扶养适用与被扶养人有最密切联系的国家的法律;2在解决自然人国籍积极冲突时,涉外适用法第规定:依照本法适用国籍国法律,自然人具有两个以上国籍的,适用有经常居所的国籍国法律;在所有国籍国均无经常居所的,适用与其有最密切联系的国籍国法律;3在解决自然人住所积极冲突时,民通规定:当事人有两个以上营业所的,应以与产生纠纷的民事关系有最密切联系的营业所为准;4多法域中的区际问题5物权问题;涉外适用法第第37条“有价证券,适用有价证券权利实现地法律或者其他与该有价证券有最密切联系的法律;”3、论述外国法人的认可函义及我国对外国法人认可的主要规定一外国法人认可的概念外国法人的认可就是指内国对外国法人的主体资格及其在内国从事民事活动的认可;二外国法人认可的方式各国根据本国的国情,对外国法人的认可有以下四种方式:1、相互认可,即通过制订国际条约保证相互认可各自的法人;2、一般认可,即内国对于外国特定法人,不问其属于何国,一般都加以认可;一般认可对外国法人只要依内国法的规定办理了必要的登记和注册手续,即可取例得在内国活动的权利;3、特别认可,即内国对于外国法人通过登记或批准程序加以认可;这种程序有利于控制外国法人在内国的活动,但逐个认可,程序繁琐,不便于国际经贸活动的进行;4、分别认可,即根据外国法人的性质,采取不同的认可办法:对商业性的法人采取一般认可制,对非商业性法人采取特别认可制三外国法人在中国的认可我国关于外国法人的认可的规定,目前主要体现在1980年国务院颁发关于管理外国企业常驻代表机构的暂行规定第2条中;该条规定,“外国企业确有需要在中国设立常驻代表机构的,必须提出申请,经过批准,办理登记手续;未经批准登记的,不得开展常驻业务活动”;可见,我国对外国法人的常驻代表机构采取的是特别认可程序;对来中国投资的外国法人,我国都要对“三资”企业合同进行审批方可生效,其审批过程也包括了对外国法人的资格的审查,在某种意义上,这也是属于特别认可的程序;外国法人经内国认可后,即被认为具有权利能力和行为能力,便可在这个国家从事民事活动;至于外国法人在内国可以在多大的范围内从事民商事活动,一般不能超出内国同类法人的民事活动的范围;。
简答题1、法律冲突产生的原因是什么?法律冲突产生的原因(一)各国民商事法律规定不一致(二)各国民商事、经济交往活动的存在(三)内国在一定程度上赋予外国人一定的民事法律地位(四)内国在一定程度上承认外国法的域外效力在同时具备以上四个条件的情况下,就会产生国际法律冲突现象。
2、国际私法的调整对象是什么?(国际私法的调整对象及其特点是什么?)国际私法的调整对象是广义上的涉外民事法律关系。
所谓涉外民事法律关系是指在民事法律关系的主体、客体及内容这三个要素中,至少有一个以上的因素与国外发生联系或存在外国成分。
{涉外民事法律关系的特点1、这种法律关系是在国际交往中产生的,因此,它与一个国家的对外联系几及对外政策紧密相关。
2、这种法律关系是含有涉外因素的民事法律关系,在民事法律关系的主体客体和内容这三个要素中,至少有一个以上的因素与国外发生联系,或存在外国成分。
3、这种法律关系是广义上的民事法律关系,它不仅包括一般意义上的民事法律关系,而且还包括各种商事法律关系和婚姻家庭关系以及国际民事诉讼程序关系和国际商事仲裁程序关系;它不仅包括含有涉及外国的民事关系,而且还包括含有涉及外法域的民事关系。
3、简述涉外民事关系的特征(一) 涉外性涉外性是指国际私法调整的民事关系具有涉外因素,这些涉外因素可以表现为:1、民事关系的主体涉外。
民事关系的主体涉外是指民事关系的主体一方或双方是外国的自然人、法人、无国籍人或者国家。
2、民事关系的客体涉外。
民事关系的客体涉外是指民事关系中的标的物位于国外,或民事关系中标的物为外国人所有。
3、民事关系的内容涉外。
民事关系的内容涉外是指法律事实发生、变更或消灭在外国。
(二) 广泛性广泛性是指国际私法调整的平等主体之间的财产关系以及与财产相关联的人身关系,包括涉外民事关系、涉外商事关系、国际民事诉讼程序及国际商事仲裁程序。
(三) 国际性国际性是指涉外民事关系是在国际交往中产生的。
4、什么是法则区别说?法则区别说:法则区别说的代表人物是意大利法的法学家巴托鲁斯(Bartolus),他主张从法则本身的性质入手,把所有的“法则”分为“物的法则”和“人的法则”。
1.简述涉外民事关系的特征。
涉外民事关系具有以下三个法律特征:(1)涉外性。
涉外民事关系具有涉外因素,这种涉外因素可以表现为法律关系主体的一方是外国的自然人、法人或者国家,法律关系的客体位于国外,法律关系的产生、变更或者消灭发生在国外。
(2)广泛性。
广泛性指涉外民事关系既包括婚姻家庭关系、财产继承关系、侵权关系等一般意义上民事关系,又包括各种商事合同关系。
概言之,平等主体之间发生的具有涉外因素的财产关系以及与财产相联系的人身关系均属涉外民事关系的范畴。
(3)国际性。
涉外民事关系是在国际交往中产生的,在形式上通常表现为不同国家当事人之间的关系,实质上体现着国家之间的关系。
涉外民事关系要服从国家的对外政策,要受国际关系的制约。
2.简述法律关系本座说。
法律关系本座说是德国法学家萨维尼1849年在其撰写的《现代罗马法体系》一书中提出的法律适用理论。
这一学说主张以法律关系为出发点,根据法律关系固有的性质确定应适用的法律。
这一学说认为,每一种法律关系必然与某一特定的法律制度相联系,每一法律关系都有一个确定的本座,这一本座就是特定的法域。
进行法律选择时,应根据法律关系的性质确定法律关系的本座所在地,本座所在地的法律就是应适用的法律。
法律关系本座说创造性地提出了解决法律选择问题的标准,通过分析法律关系的性质,确定法律关系的本座,从而确定准据法,这在方法论上也是一个历史性的突破。
法律关系本座说对国际私法的发展有着巨大的影响,现代国际私法理论有的就是在法律关系本座说的基础上发展起来的。
3.简述涉外婚姻的实质要件及我国关于涉外结婚、离婚法律适用的规定。
涉外婚姻的实质要件是指结婚必须具备的条件和结婚必须排除的条件。
这些条件包括:1)婚龄。
结婚必须达到法定的结婚年龄。
2)当事人双方自愿。
结婚是男女双方结为夫妻的法律行为,须以男女双方自愿为基础。
3)当事人之间没有血缘关系或近亲关系。
现代国家均以立法的形式禁止直系血亲之间缔结婚姻关系,对旁系血亲间的婚姻关系,各国法律也加以限制。
1.简述涉外民事关系的特征。
(一)涉外性涉外性是指国际私法调整的民事关系具有涉外因素,这些涉外因素可以表现为:1、民事关系的主体涉外。
民事关系的主体涉外是指民事关系的主体一方或双方是外国的自然人、法人、无国籍人或者国家。
2、民事关系的客体涉外。
民事关系的客体涉外是指民事关系中的标的物位于国外,或民事关系中标的物为外国人所有。
3、民事关系的内容涉外。
民事关系的内容涉外是指法律事实发生、变更或消灭在外国。
(二)广泛性广泛性是指国际私法调整的平等主体之间的财产关系以及与财产相关联的人身关系,包括涉外民事关系、涉外商事关系、国际民事诉讼程序及国际商事仲裁程序。
(三)国际性国际性是指涉外民事关系是在国际交往中产生的。
2.简述法律关系本座说。
德国法学家萨维尼提出法律关系本座说,把国际私法推进到一个新阶段。
为了便于国际交往和减少其法律上的障碍,必须承认内外国人法律地位的平等和内外国法律的平等。
他极力反对从自然法的观点出发,从法律规则自身的性质出发来决定法律是否可适用于各种特定的涉外民事关系,而主张从法律关系本身的性质来探讨其应适用的法律。
每一种法律关系在逻辑上和性质上必然与某一特定的法律制度相联系,每一法律关系都有一个确定的本座,即一个他在性质上必须归属的法域。
法院进行法律选择时,应根据法律关系的性质确定法律关系的本座所在地,而该本座所在地的法律就是该法律关系所应适用的法律。
3.简述法则区别说。
意大利法则区别说的代表人物是巴托鲁斯。
他抓住了法律的域内效力与域外效力这个法律冲突的根本点,并且把解决法律冲突的问题分为两个相互联系的方面来进行探讨:即城邦法则能否适用于城邦内的一切人和城邦法则能否适用于城邦以外的城邦居民。
他在过去封建主义法律适用上的绝对属地主义基础上,提出了一条法律适用上的属人主义,揭示了外国人法与本国物法之间的联系,阐释了法的域内效力与域外效力问题,提出了解决法律冲突的方法,创立了国际私法。
法国的法则区别说的代表人物是杜摩兰和达让特莱。
简述法律冲突产生的原因.答:一是在现实生活中大量出现含有涉外因素的民事关系;二是所涉各国民法对同一涉外民事法律关系规定不同;三是一国的域内效力和另一国的域外效力的冲突;四是一国承认外国人在内国的民事法律地位。
简述“物之所在地法”原则适用的例外。
答:(1)物之所在地法主要适用于以下问题:动产与不动产的识别;物权性质的确定;物权客体的范围;物权的内容;物权的取得、转移、变更和消灭的条件;物权的保护方法.(2)但对运送中的或处于公海、公空中的物品的物权关系、船舶、飞行器等运输工具、外国法人的自行终止或被法人国籍所属国解散时的财产、与人身关系密切的财产、无主土地上的物的物权、国家财产一般不适用物之所在地法,而改用发送地法或目的地法,或所有人属人法,或登记注册地法、旗国法等.简述我国法院可采用的查明外国法内容的途径根据我国最高人民法院的司法解释,对于应当适用的外法律可通过下列途径查明.1)由当事人提供;2)由与我国订立有司法协助协定的缔约对方的中央机关提供;(3)由我国驻该国使、领馆提供;(4)由该国驻我国使馆提供;(5)由中外法律专家提供.在外国法不能查明时,改而适用中华人民共和国的法律.简述国际私法的调整对象国际私法是以含有涉外因素的民事关系用为高速对象的一个独立部门.一般地说,凡有以下哪些情况,均构成涉外民事关系。
答:一般地说,凡有以下情况,均构成涉外民事关系:1)作为民事关系主体的一方或双方是外国自然人或法人,或无国籍人,有时也可能是外国国家或国际组织;2)作为民事关系的客体或标的是位于外国的物、财产或需要在外国完成的行为;3)作为民事关系的内容——当事人之间的权利和义务据以产生的法律事实发生在外国.简述连结点的法律意义.1.连结点又称连结因素,指冲突规范中就范围所列法律关系或法律问题指定应适用何国法律所依据的一种事实因素,它在准据法表述公式中起着决定性的作用。
2.其意义表现在两方面,从形式上看,连结点是冲突规范中把范围所指的法律关系与一定地域的法律联系起来的纽带或媒介;从实质上看,这种纽带或媒介又反映了该法律关系与一定的地域法律之间存在内在的实质的联系或隶属关系。
简答题
1.简述对外国法人认许的程序。
答:对于外国法人的认许程序主要有:
外国法人认可,即内国对外国法人的法律人格的认许。
外国法人认可的方式有两种:
1、国际立法认可,即有关国家通过制定国际条约保证相互认可各自法人。
2、国内立法认可,即一国通过国内立法确定一些具体的方式认可外国法人。
国内立法认可又有如下3种方式:(1)一般认可,即内国对于外国法人,不问其属于何国,一般都加以认可。
(2)概括认可,即内国对属于某一外国之特定的法人概括地加以认可。
(3)特别认可,即内国对外国法人通过特别登记或批准程序加以认可。
外国法人一经内国认可,即表明该外国法人所具有的权利能力何行为能力在该内国得到确认,有资格并可以有效地在内国从事民商事活动,或者说外国可以在多大地范围内从事民商事活动,或者说外国法人在内国可以从事哪些民商事活动,不能从事哪些民商事活动,应受制于内国法的规定。
2.简述国际私法的调整对象。
答:国际私法的调整对象是涉外民事法律关系。
(2分)一般地说凡有以下情况之一者即构成涉外民事关系:(1分)①作为民事关系主体的一方或各方均为外国自然人或法人或无国籍人;(1分)②作为民事关系的客体或标的是位于外国的物或财产或需要在外国完成的行
为;(1分)③作为民事关系的内容即当事人之间的权利义务关系据以产生的法律事实(行为或事件)发生在外国。
(1分)它包括涉外物权关系、涉外债权关系、涉外知识产权关系、涉外婚姻家庭关系和涉外遗产继承关系等。
(1分)
3.简述产生法律时际冲突的三种不同情况。
答:(1)法院地国的冲突规则发生了改变;(2分)
(2)冲突规则虽未变化但事实连结点发生了改变;(2分)
(3)冲突规则和连结点都未变化但是依该连结点指引作为准据法的某个国家的法律发生了改变。
(2分)
4.简述冲突规范概念、结构及性质。
答:(1)概念:冲突规范又称法律选择或法律适用规范是指定各种涉外民事关系应适用哪一国法律作准据法的法律规范。
(2分)
(2)在结构上包括“范围”和“系属”两个部分,系属又分为“连接点”和“准据法”两个部分(1分)
冲突规范在性质上是一种间接规范,即它不直接规定当事人的实体权利义务而是得依它的指定援用那个应适用的法律(准据法)来裁断双方当事人的权利义务。
(2分)
5.简述对意思自治的限制。
答:(1)意思自治要受本应支配合同的法律中的强行法的限制。
(2分)
(2)当事人的协议选择必须“善意”、“合法”。
(2分)
(3)当事人协议选择的法律必须有合理的根据。
(2分)
6.简述国际礼让说的三原则的内容。
答:胡伯把荷兰礼让学派的思想加以系统化提出了以下三原则:
(1)任何主权者的法律必须在其境内行使约束其臣民但境外则无效;(2分)
(2)凡居住在其境内的人包括常住的与临时的都可视为主权者的臣民;(2分)
(3)每一国家的法律如已在其本国的领域内实施根据礼让行使主权权力者也应让它在自己境内保持其效力只要这样做不损害自己的主权权力及臣民的利益。
(2分)
7.简述外国法查明的方法及我国法律的规定。
答:主要有:(1)由当事人举证证明。
英美等普通法系国家和部分拉美国家采用这种做法;(1分)(2)法官依职权查明无须当事人举证。
这主要是把外国法看作法律的欧洲大陆一些国家的做法如意大利;(1分)
(3)法官依职权查明但当事人亦负有协助的义务。
德国、瑞士等国采用这种做法但更重视法院的调查。
(1分)
我国:《法律适用法》第十条涉外民事关系适用的外国法律,由人民法院、仲裁机构或者行政机关查明。
当事人选择适用外国法律的,应当提供该国法律。
不能查明外国法律或者该国法律没有规定的,适用中华人民共和国法律。
8.简述物之所在地法适用的范围及例外。
答:物之所在地法一般适用于解决以下问题:
(1)动产与不动产的识别或区分;(0.5分)(2)物权的客体范围的确定;(0.5分)(3)物权的性质(或种类)和内容的确定;(1分)(4)物权的取得、转移、变更和消灭;(1分)(5)物权的保护方法。
(0.5分)
例外主要有:
(1)运送中的物品的物权关系;(1分)(2)船舶、飞行器等运输工具;(0.5分)(3)外国法人在白行终止或解散时其财产所有权的归属问题也不适用物之所在地法。
(1分)
9.简述反致产生的条件。
答:狭义的反致,是指对某一案件,法院按照自己的冲突规范本应适用外国法或外域法,而该外国法或外域法的冲突规范却指定此种法律关系应适用法院地法,结果该法院适用了法院地法。
产生条件:
1.审理案件的法院认为其冲突规范指向的某个外国法,即包括外国的实体法,也包括外国的冲突法。
2.在同一个民事案件中,相关国家的冲突规范规定不一致,具体区别在所制定的冲突规范的连结点不同。
3.对于某一涉外民事争议,法院地冲突规范最初指定适用的法律是外国法,而不是法院地法。
4.法院地法律接受反致制度。
10.简述连结点的法律意义。
答:1、从形式意义上看:连结点起到了桥梁或纽带、媒介的作用。
通过它将冲突规范范围所包含的法律关系与某一特定国家的实体法联系在一起;
2、从实质意义来看,能够作为纽带或媒介的连结点必须与该法律关系存在固有的内在联系,因而连结点反映了以其为纽带或媒介而确定的准据法与该准据法所调整的法律关系之间存在的内在联系。
11.简述法律规避的构成要件。
答:法律规避行为有四个构成要件:(1)从主观上讲当事人规避某种法律必须是出于故意即是有目的、有意识地要规避该法律(1.5分)
(2)从规避的对象上讲当事人规避的法律是本应适用的强行法或禁止性的规定;(1.5分)
(3)从行为方式上讲当事人规避法律是通过有意改变连结点或制造某种连结点来实现的如改变国籍、住所或物之所在地等;(1.5分)
(4)从客观结果上讲当事人已经因该规避行为达到了对自己适用有利的法律的目的。
(1.5分)
12.简述识别的产生原因。
答:识别产生冲突的几种原因:
1.对于同一事实,不同国家的法律赋予它不同的法律性质,从而导致适用不同的冲突规范;
2.不同国家对同一问题规定的冲突规范具有不同的含义。
3.不同国家的法律把具有相同内容的法律问题划分到不同的法律部门中。
4.由于社会制度和历史、文化的不同,还会出现一国法律规定的制度或使用的法律概念在另一国的法律中没有规定的情况。
13.什么叫法律冲突?产生法律冲突的原因是什么?
答:法律冲突是指调整同一社会关系或解决同一问题的不同法律由于各自内容的差异和位价的高低而导致相互在效力上的抵触。
其产生有以下四个方面的原因:
1.各国承认外国人在内国享有平等的民商事法律地位
2.各国民商事主体之间存在着正常的民商事交往
3.各国民商事法律制度互不相同
4.各国在一定条件下承认外国民商事法律在内国的域外效力。