浙江省直接转接党组织关系的单位
- 格式:doc
- 大小:192.50 KB
- 文档页数:5
党员组织关系转接工作规范一、在全国范围内可以相互直接转接党员组织关系的党组织在全国范围内可以相互直接转接党员组织关系的党组织是:(1) 县级及县级以上地方各级党委组织部。
(2) 省、自治区、直辖市直属机关党(工) 委组织部,党委各工作委员会组织部(处),国有资产监督管理委员会党委组织部(处)。
(3) 中央直属机关各部门、中央国家机关各部门及中央一级人民团体的机关党委。
(4)国务院国有资产监督管理委员会党委组织部及国务院国有资产监督管理委员会监管的境内企业党委(直属党委)。
(5)中央各金融机构党委组织部及各金融机构的省级分支机构(或派出机构)党委、直属单位党委。
(6)铁道部政治部组织部及铁道部各铁路局党委,部属各公司、各铁路分局及分局级公司党委。
(7)民航总局党委及民航总局直属的各地区管理局、空警总队、企业、事业单位党委。
⑻新疆生产建设兵团党委组织部及兵团各师党委。
⑼中国人民解放军师(旅)或相当于师以上政治部或其组织部门。
二、组织关系隶属于省委教育工委的学校名单1.南京大学21.江苏广播电视大学(江苏城市职业学院)2.东南大学22.南京人口管理干部学院3.南京航空航天大学23.三江学院4.南京理工大学24.南京森林公安高等专科学校5.河海大学25.南京工业职业技术学院6.南京农业大学26.南京交通职业技术学院7.中国药科大学27.南京化工职业技术学院8.南京邮电大学28.江苏经贸职业技术学院9.南京林业大学29.南京特殊教育职业技术学院10.南京信息工程大学30.南京信息职业技术学院11.南京工业大学31.江苏海事职业技术学院12.南京师范大学32.南京铁道职业技术学院13.南京财经大学33.钟山职业技术学院14.南京医科大学34.正德职业技术学院15.南京中医药大学35.金肯职业技术学院16.南京审计学院36.应天职业技术学院17.南京体育学院37.中国传媒大学南广学院18.南京艺术学院38.南京视觉艺术职业学院(党总支)19.南京工程学院39.南京工程高等职业技术学校(党总支)20.江苏教育学院(江苏省教育科学研究院)注:组织关系隶属于省委教育工委的在宁高校党委组织部之间可以直接接转党员组织关系;在宁高校转到省内其他高校(组织关系非隶属于省委教育工委的高校),组织关系介绍信应先接转到该校所在市(县)委组织部。
毕业生党员组织关系接转注意事项各系(分院)先摸清底数,分清类别:首先填写2010年党员调出情况登记表,于5月20日前交学工部,由学工部和组织部核对信息后,各系(分院)派专人到组织部开具介绍信,各单位于毕业典礼那天将介绍信发给各毕业生党员,作好领取登记,再对毕业生党员进行严格教育,强调按时接转组织关系的重要性,增强党员意识。
一、已落实工作单位的毕业生党员组织关系转移1、在宁波大市内工作或学习的(即宁波江东区、海曙区、江北区、鄞州区、北仑区、镇海区、科技园区、保税区、慈溪市、余姚市、奉化市、宁海县、象山县),党员组织关系可以直接转至宁波大市内各乡镇党委、街道党(工)委,机关党工委,宁波大学等高校,宁波市局级机关党委等(党的关系实行垂直管理的系统所属基层党委,如宁波移动分公司党委转北仑分公司)。
例如,到象山县石浦镇的企业或单位工作的,关系转往填写“中共象山县石浦镇党委转**公司”,如想转到自己村的,关系转往填写“中共象山县石浦镇党委转**村支部”。
又如,到宁波大学学习的,介绍信开到宁波大学党委;到宁波市保税区某公司工作的,介绍信开到宁波市保税区企业党委(即组织关系主管党委)。
2、在宁波大市外浙江省内工作或学习的,党员组织关系可以直接转至省内各区、县党委组织部,省级党政机关、省级国有大中型企业、大专院校、科研院所等党委(不含分党委)。
3、到浙江省外工作的,关系转往填写所去省的地、市、州、县(区)党委组织部。
例如,到深圳市南山区某单位工作的,填写中共深圳市南山区委组织部,。
又如,到吉林省某县某单位工作的,填写中共吉林省某县委组织部。
4、凡党员所去单位尚未建立党组织或因其它原因无法接收组织关系,应当将其关系转至单位所在地或其居住地党组织,也可以转至行业主管部门党组织,或县以上政府人事(劳动)部门所属的人才(劳动)服务机构党组织。
5、留校工作的毕业生党员,其组织关系转接到留校部门党总支,告之组织部,只要校内调拔单就行。
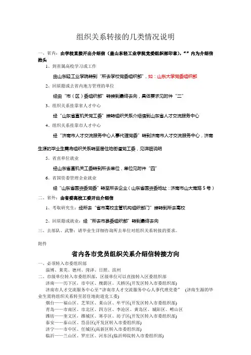
组织关系转接的几类情况说明一、省内:由学校直接开出介绍信(盖山东轻工业学院党委组织部印章),“”内为介绍信抬头1、到省属高校学习或工作由山东轻工业学院转到“所去学校党委组织部”,如:山东大学党委组织部2、回原籍或去省内地方管理的单位经由“市(区)委组织部”转接到最终去向,具体要求见附件“二”3、组织关系挂靠省人才中心经“山东省直机关党工委”接转组织关系介绍信到山东省人才交流服务中心4、组织关系挂靠市人才中心经“济南市人才交流服务中心人事代理党委”转到济南市人才交流服务中心,济南生源的毕业生需将组织关系转至居住地街道党工委,见详细说明5、省直单位就业经山东省直机关工委转到所去单位,单位见附件“四”6、省国资委管理企业就业经“山东省国资委党委”转至所去企业(山东省国资委地址:济南市山大南路5号)二、省外:由省委高校工委开出介绍信1、考取研究生:经所去“省市高校主管机构组织部门”接转到所去高校2、回原籍或就业:经“所去市县委组织部”转到最终去向三、去部队、武警:请毕业生详细咨询所去单位对组织关系转接的要求。
附件省内各市党员组织关系介绍信转接方向一、必须转入市委组织部淄博、莱芜、德州、菏泽、日照、滨州二、市级单位转入市委组织部,区级单位可以直接转入区委组织部济南——历下区,市中区、槐荫区。
天桥区(开发区转入市委组织部)济南市人才交流服务中心至“济南市人才交流服务中心人事代理党委”(济南生源的毕业生需将组织关系转至居住地街道党工委)烟台——福山区、芝罘区、莱山区、牟平区(开发区转入市委组织部)青岛——市南区、市北区、四方区、李沧区、黄岛区、城阳区、崂山区潍坊——奎文区,潍城区、寒亭区、坊子区(开发区转入市委组织部)泰安——泰山区、岱岳区(开发区转入市委组织部)济宁——市中区、任城区(高新区转入市委组织部)临沂——兰山区、罗庄区、河东区(临沂师院转入市委组织部)。
毕业生党员组织关系转接填写须知个人需填写:身份证号、组织关系去向(最终接收单位)、组织关系接收党组织名称(介绍信抬头)、联系方式、电子邮件。
(1)组织关系去向(最终接收单位):一般填写就业单位、考取研究生学校或科研院所、人事档案托管机构、生源地人事档案接收单位、本人或家长长期居住地以及家长工作单位等。
一般依据毕业生党员的组织关系接收函或报到证上的报到单位填写,要求本人联系确认。
(2)组织关系接收党组织名称(介绍信抬头):一般填写就业单位、考取研究生学校或科研院所、人事档案托管机构、生源地人事档案接收单位、本人或家长长期居住地以及家长工作单位等接收单位党组织(组织关系隶属的上级党组织)名称。
此信息需结合毕业生报到证上的报到单位或党员本人联系的党员组织关系接收单位党组织确定,大致有以下几种类型:A.各乡(镇)党委、街道党(工)委:一般为人事档案关系回生源地、到所在地就业、组织关系转往居住地或户口所在地等。
如:湖北省荆州市川店镇党委、武汉市洪山区珞南街党工委。
B.国有大中型企业:到该类单位就业的,组织关系直接转移到单位党组织,如:东风汽车公司党委、武汉钢铁(集团)公司党委、湖北宜化集团有限责任公司党委等。
C.到外省企事业(该企事业组织关系隶属于省、市直属机关党组织组织部(处))工作,或到相应政府机关部门工作的。
如:中共广东省直工委组织部(中国外运广东有限公司)、中共陕西省委科工委(西北化工研究院)、中共天津市委规划建设工委(中铁十八局集团公司)、北京市经济开发区工委组织部(富士康精密组件有限公司)等。
D.大专院校:一般为考取省内研究生,或到大专院校工作等。
如:武汉大学党委组织部、湖北大学党委组织部、孝感学院党委组织部等。
E.考取外省高校研究生,或到外省高校工作的。
如:中共陕西省委教育工委(西安交通大学)、中共广东省委教育工委(华南理工大学)、中共北京市委教育工委组织处(北京化工大学)、中共江苏省委教育工委(南京理工大学)、中共重庆市委教育工委组干处(西南师范大学)等。
第一步:登录VPN第二步:登录自治区党员管理系统(B账号) 第三步:点击业务工作下的组织关系转接第四步:点击发起转出申请第五步:搜索要转接人姓名,选中信息,然后点击下一步第六步:注意1,省内和系统内转接都只选择转接类型2。
2,只有要转出省外(外省,兵团,铁路系统,银行系统)的才需要点击转出系统外的方框。
3,按照实际情况填写党组织介绍信。
注意交付党费时间要点开然后选择系统给出的时间。
不要手填。
如果填写错了会导致党员无法正常转出。
第七步:填写正确后,点击生成转换路径第八步:生成转接路径后,核对信息是否完整,如果没有问题,然后点击“确定”。
甜品类休闲食品一直是女性朋友们的最爱,因此如果能在女性聚集区开一家蛋糕店应该是不错的选择,同时还经营生日蛋糕,只要做出自己的特色就一定会受到广大朋友们的喜爱。
一、蛋糕店概况1、本店发属于餐饮服务行业,名称为“独道下午茶”,是个人独资企业。
主要为人们提供蛋糕、面包、冰淇淋已及饮料等甜品。
2、本店打算开在社区贸易街,开创期是一家中档蛋糕店,未来打算逐步发展成为像安德鲁森、朝阳坊、那样的蛋糕连锁店。
3、本店需创业资金9.5万元。
二、经营目标1、由于地理位置处于贸易街,客源相对丰富,但竞争对手也不少,特别是本店刚开业,想要打开市场,必须要在服务质量和产品质量上下功夫,并且要进一步扩大经营范围以满足消费者的不同需求。
短期目标是在贸易街站稳脚跟,1年收回本钱。
长期目标则是逐步发展成为一家经济实力雄厚并有一定市场占有率的蛋糕连锁公司,在众多蛋糕品牌中闯出一片天地,并成蛋糕市场的着名品牌。
三、市场分析1、客源:本店的目标顾客有:到贸易街购物娱乐的一般消费者,约占50%;四周学校的学生、商店工作职员、小区居民,约占50%。
客源数目充足,消费水平中低档。
2、竞争对手:根据调查结果得知国内品牌蛋糕店有很多,仅福州连锁蛋糕店就有很多如安德鲁森、朝阳坊、红叶、安琦尔。
因此竞争是很大的。
四、经营计划1、先是到四周几家蛋糕店“刺探情报”,摸清不同种类和尺寸蛋糕的本钱价。
党组织关系接转指南一、党组织关系接转流程区外转接区内转接二、党组织关系接转所需材料1、转入我区的党员办理组织关系接转须携带转出单位隶属的县级及以上组织部门开具的限期内组织关系转入介绍信及本人身份证、军官证或相关证明材料。
2、转出我区的党员办理组织关系接转须携带所在单位隶属的基层党(工)委开具的限期内组织关系转出介绍信及本人身份证或相关证明材料。
3、区内接转组织关系须携带所在单位隶属的基层党委开具的限期内组织关系转出介绍信及本人身份证件,到转入地所在的基层党(工)委办理。
三、党组织关系接转有关规定1、党员因工作调动、参军、招工、学习、外出务工经商及其它原因离开原所在地方或单位,按照有利于党员参加组织活动的原则,经党组织同意,方可转移党员组织关系。
2、党员组织关系介绍信,是党员政治身份的证明,转移党员组织关系介绍信是党组织一项严肃的工作,必须统一使用“中国共产党党员组织关系介绍信”,字迹要清楚,不得涂改。
党员组织关系介绍信必须加盖骑缝章和落款章。
3、党员的组织关系介绍信,应该由党员本人转办和携带,本人因故不能转办的,经党组织批准,可指定其他党员转办、携带或由党组织出面转办。
4、党员组织关系介绍信的有效期可根据具体情况确定,一般不超过三个月。
党员组织关系介绍信超过有效期而失效的,经本人说明理由,并由相关部门的党组织证明,可酌情考虑给予接转;对无正当理由,长期不转移党组织关系,造成组织关系介绍信失效的,不予转接;无正当理由六个月未接转组织关系的,应视为自行脱党。
党费收缴有关规定按照《党章》规定,向党组织交纳党费,是共产党员必须具备的起码条件,是党员对党组织应尽的义务。
根据中组发〔2008〕3号《关于中国共产党党费收缴、使用和管理的规定》要求,党员交纳党费具体规定如下:1、按月领取工资的党员,每月以工资总额中相对固定的、经常性的工资收入(税后)为计算基数,按规定比例交纳党费。
工资总额中相对固定的、经常性的工资收入包括:机关工作人员(不含工人)的职务工资、级别工资、津贴补贴,事业单位工作人员的岗位工资、薪级工资、绩效工资、津贴补贴,机关工人的岗位工资、技术等级(职务)工资、津贴补贴,以上三类人员具体收缴基数以每月的应发工资为准;企业人员工资收入中的固定部分(基本工资、岗位工资)和活的部分(奖金)。
滨海街道党工委党员组织关系转接规定一、已落实工作单位的党员组织关系转接(1)凡党员所去单位已建立党组织的,应当将党员组织关系转移到单位党组织;单位未建立党组织的,应当将其组织关系转移到单位所在地或居住地党组织,也可以转移到行业主管部门党组织,或县以上政府人事部门所属的人才(劳动)服务机构党组织。
(2)集体外出、地点相对集中且外出时间较长的党员,可不转移党员组织关系,由原所在地党组织在他们中建立党组织并进行管理,所去地方或单位党组织协调办理;也可以由原所在地党组织委托索取地方或单位党组织管理,原所在党组织协助管理。
(3)与原单位解除劳动关系的党员,流向比较集中的,原所在单位党组织应当与其所去单位或地方党组织做好衔接工作,为他们集体办理党员组织关系移交手续;流向分散的原所在单位党组织也要主动向党员所去地方或单位党组织提供情况,帮助党员及时落实组织关系。
党员所去单位或地方党组织原则上不能拒绝接受。
暂时不具备接受条件的,上级党组织要帮助解决实际困难,积极为这些党组织创造条件,并对其接受外来党员提出具体时间等要求。
二、离退休或退职党员组织关系转接(1)离退休干部的组织关系一般保留在原单位,可单独组建党支部。
(2)就地安置的退休工人和退职干部、工人党员,其党的组织关系一般应转到居住地区(街道、乡镇)党组织。
(3)易地安置的离退休、退职干部、工人党员,其党的组织关系应转移到接受安置地区街道、乡(镇)或村党组织。
(4)离退休干部、工人党员因看病、探望子女和亲属,外出时间超过六个月以上的,所在单位的党组织应给他们开具党员证明信,所到单位或地区的党组织应接收并安排其参加党的组织生活。
(5)干部、工人党员离休、退休、退职后,又受聘到另一单位工作,如果时间在半年以上,应将其党员组织关系转到新的工作单位党组织。
(6)对根据国家有关政策规定,纳入社区管理的退休干部、职工中的党员,应当将其党员组织关系转移到社区所在的街道党组织,并将其纳入所居住地的社区党组织进行管理,社区党组织接收有困难的,上级党组织要帮助解决实际困难,积极为这些党组织创造条件,并对其接受外来党员提出具体时间等要求。
一、经查阅《中国共产党党员手册》有关接转党员组织关系的有关规程,请各位仔细阅读。
(一)、接转党员组织关系介绍信的一般程序:1、党员转移组织关系应经党组织批准,由其所在党支部开出证明,由党员本人持证明到上级党委组织部门办理转移手续。
2、组织部门开具党员组织关系介绍信要使用统一式样的“中国共产党党员组织关系介绍信”用毛笔或钢笔填写,不得涂改。
要写明党员转出和接收单位的全称,并用大写字注明党费交至的月份。
要根据被介绍人的实际情况在介绍信和存根上注明有效期限,一般不应超过三个月。
每张介绍信原则上只限一人使用。
如果因整个党组织隶属关系变动需要办理转移党员组织关系手续,可使用一张介绍信,但应另附名单,并加盖组织部门的印章。
3、党员必须在介绍信注明有效期内办理党组织关系转接手续。
介绍信超过有效期限六个月的党员仍无故不办理转接手续的,应按党章规定做自行脱党处理。
(二)、可以在全国范围内直接相互转移党员组织关系的党组织:①县级及县级以上地方各级党委组织部门;②中央直属机关各部门、中央国家机关各部门及中央一级人民团体的机关党委;③省、自治区、直辖市直属机关党委(工委)组织部;④省、自治区、直辖市党委各工作委员会组织部(处);⑤新疆生产建设兵团政治部组织部、各农业师(管理局)政治部(处);⑥中国人民解放军师(旅)或相当于师以上政治部或其组织部门;⑦铁路系统的各铁路局党委组织部⑧中国人民银行、中国证券监督管理委员会、中国保险监督管理委员会、中国工商银行、中国农业银行、中国银行、中国建设银行、国家开发银行、中国进出口银行、中国农业发展银行、交通银行、中国人民保险公司、中国人寿保险公司、中国保险公司及其省级分支机构(含中国人民银行跨省区分行,中国证券监督管理委员会、中国保险监督管理委员会跨省区监管办公室)、排除机构和直属单位党委组织部,中国投资银行、中国太平洋保险公司党委组织部及其省级分支机构党组织,可以在全国范围内转移和接收党员组织关系。
党员组织关系转移程序党员因调动工作、参军、升学、招工、转业、毕业分配、外出务工、经商及其他原因,从一个单位(地区)调到另一个单位(地区),经党组织同意方可转移组织关系。
党员转移组织关系就是通过介绍信的方式证明党员的身份。
新单位(地区)的党组织根据这一证明,才能承认其党员身份,并将其编入党支部和党小组,参加党的组织生活。
因此,转移组织关系是加强对党员管理的一项重要工作,各级党的组织和党委组织部门必须按照规定的程序,严肃、认真地做好这项工作。
一、党员组织关系转移程序1、党员在转移组织关系时,先由其所在党支部开具党员证明,然后党员本人持证明到上级党委(总支)办理接转手续。
2、上级党委(总支)根据党支部证明,开具党员组织关系介绍信。
介绍信要写明党员转出和转入单位党委(总支)的名称。
3、如果这一级党委(总支)无权与该党员调往单位或迁居地的党组织直接接转组织关系时,还需持组织关系介绍信到上一级党委开具党员组织关系介绍信。
4、党员持介绍信到所去地(单位)党委组织部或基层党委接转组织关系,由其开具组织关系介绍信到所去单位的党支部报到。
二、转移组织关系的权限1、在一个县的范围内,各乡镇党委之间、县直党(工)委和乡镇党委之间,可以直接相互接转党员组织关系。
2、在一个市(不包括县)范围内,各机关、厂矿、企业、学校、街道党委(工委)及以上各级党委(工委)或党委组织部。
各金融机构地(市)级分支机构党组织可以直接相互接转党员组织关系。
市直机关工委可在全市范围内与县(市)、区委组织部门直接相互接转组织关系。
3、在一个省(自治区、直辖市)的范围内,市、县委组织部,省辖市的区委组织部,省委、省政府直属机关党委组织部,大专院校党委或党委组织部,可以直接相互接转党员组织关系。
4、在全国范围内,县及县以上地方党委的组织部,中直机关和国家机关工委、党中央各部委党委、中央国家机关、人民团体的机关党委组织(政治)部门,省(自治区、直辖市)直属机关工委《党委)组织部,省、自治区辖市的区委组织部,大专院校党委或党委组织部门,解放军师(旅)一级政治部或政治部的组织部(处、科),各铁路局政治部,中国民航总局政治(组织)部,中央各金融机构党委组织部及其省级分支机构党组织,可以直接相互接转党员组织关系。
基本须知:1.丁总电话是83897092 内线7092;李璐姐8075;人才中心查档电话:82621005;我们的电话是82899071。
2.一天打卡要打两次,早上8点30分一次,中午11点30到1点之间一次,勿忘!3.组织部不开具任何书面证明,如“不接受的证明”等等。
4.如果应届毕业生介绍信抬头开错写到“萧山区某镇街”的或者“杭州市委组织部”的,我们也收。
5.区外党员转入,必须本人亲自办理,这也是参加组织生活的一种。
其开具的介绍信必须有抬头可参考党员发展指导手册P53-54;区内转出的,抬头以开具区县一级组织部为主,具体要询问本人。
开出去的介绍信,注意一下党费交到什么时候,超过6个月不交的,就视为自行脱党了,我们原则上不给办理。
(要么叫本人去原党组织交了党费再来转。
)西湖区委组织部7月8日来反映这个问题。
6.其中戴村、进化、党山、新塘、宁围、河庄、益农、义蓬、义桥、南阳、衙前、河上、新湾、瓜沥有专门的大学生支部,不需要村同意证明,开介绍信时候,直接开到镇街党委即可。
党湾镇、新街镇、靖江街道不需要开镇证明,村同意接收即可。
7.单位代办转入可以没有档案证明,转出则不严格要求本人办理。
8.如果大批量一起转入的话,开一张介绍信就可以,其余人员参照“星火燎原”文件夹中的批量转入格式进行操作。
9.介绍信时间超过期限的,要仔细询问为何延迟来转接,三个月内的予以转接,三个月外六个月内的,酌情办理,六个月以外的一律不转,因为已经是半年没有参加组织生活了,属于自行脱党了。
10.对于组织关系转出的,介绍信逾期超过半年的,不重开,具体做法:将过期介绍信完整复印后盖章,如果转入党组织同意接受即可。
(未遇)介绍信遗失的,一般按照遗失不补的原则不予补办,处理方法:将原介绍信存根复印交徐升姐盖章后交当事人作为凭证交相应党组织办理关系接转。
收下的介绍信如果电话号码没写的,我们要询问并补上,以免以后有事情要咨询什么的。
11.六问一必查为高校毕业生、离退休干部职工、复转军人党员,特别是在外地入党的本地籍农村党员要求接转到村党组织的必填表格。
党组织关系转接办法和步骤党员因调动工作、参军、学习、外出务工经商和其他原因离开原所在地或单位,以及外出时间在六个月以上,且地点比较固定的,经党组织同意,应按规定转移党员正式组织关系(即开写党员组织关系介绍信)。
一、转移办法二、转接操作步骤三、转接要求四、应该注意的问题一、转移办法1、在全国范围内可以直接相互转移党组织关系的党组织(1)县级及县级以上地方各级党委组织部;(2)中央直属机关各部门、中央国家机关各部门及中央一级人民团体的机关党委;(3)省、自治区、直辖市直属机关党委(工委)组织部;(4)省、自治区、直辖市各工作委员会组织部(处);(5)新疆生产建设兵团政治部组织部、各农业师(管理局)政治部(处);(6)中国人民解放军师(旅)或相当于师以上政治部或其组织部门;(7)铁路系统的各铁路局党委组织部。
2、复转军人党员组织关系转递的基本原则已落实了工作单位的,应及时将党员组织关系转到所去单位党组织。
因某些原因尚未落实工作的,可将党员组织关系转到父母、配偶居住地的街道、乡镇党组织。
党员在落实单位过程中将人事关系和档案材料等暂保存在县以上政府人事(民政)部门所属复转安臵部门的,这些部门的党组织如具备管理条件并经同级地方党委同意,也可以接收这些党员的组织关系,并根据不同情况,组织这些党员过组织生活。
3、大中专毕业生党员组织关系转递的基本原则已经落实了工作单位的,应将党员组织关系及时转到所去单位党组织。
党员在落实工作单位过程中将人事关系和档案材料等暂保存在县以上政府人事(劳动)部门所属的人才交流服务机构的,这些机构的党组织如具备条件并经同级地方党委同意,可以接收这部分党员的组织关系,并根据不同情况,组织这些党员过组织生活。
对因某些原因,一时还不能落实工作单位的,可将其党员组织关系转移到本人或父母居住地的街道、乡镇党组织。
党组织关系转入(转出)流程图
(二)党员组织关系转出流程图
关于党员组织关系转移问题的暂行规定
为了做好党员组织关系的转移工作,进一步明确和规范党员组织关系转移程序,根据中组部、省委组织部有关党员组织关系转移办法的规定,结合公司实际情况,现就党员组织关系转移有关问题规定如下:
一、党员因调动工作、工作和其他原因离开原所在地或单位等,需要转移组织关系。
二、转移类别
1、党员组织关系介绍信(正式组织关系)
党员因工作单位发生变化超过6个月以上且地点比较固定的,应按规定转移党员正式组织关系,即开具党员组织关系介绍信。
党员组织关系介绍信转出后,党员在党组织中的隶属关系随即发生变化,党员应在转入单位党组织参加党的组织生活,交纳党费,行使党员权利,履行党员义务。
2、党员证明信(临时组织关系)
党员外出学习或工作时间较短(6个月以内),或工作流动性较大,地点不固定的,一般应出具党员证明信(即临时组织关系),交所去单位党组织。
凭党员证明信,党员可在所去单位党组织临时参加党的组织生活。
但因其没有转移正式组织关系,党员仍在原单位党组织交纳党费和享有表决权、选举权和被选举权。
三、转移党员组织关系的党组织范围:
在全国范围内可以直接相互转移党员组织关系的党组织是:
1、县级及县级以上地方各级党委组织部;
四、转移党员组织关系的办法
1、新入公司党员党员组织关系的接转办法:
新入职党员由县(市)以上党委组织部开具。
新录用党员入职报到后,应及时将组织关系介绍信、入党材料由公司党支部组织委员处,由其统一到园区办理接转手续。
浙江省直接转接党组织关系的单位
1、浙江省各县(市、区)委组织部(浙江省内宁波市以外):如:中共宁海县(市、区)
委组织部
2、浙江省直机关党委(厅、局、部、委、办):如:浙江省科技厅机关党委
宁波市党组织网络图
注:
宁波市党组织网络图中,凡是黑色字体的,代表可直接接收组织关系的单位,一般党组织分几类:镇党委、局党委、公司党委(党总支)、街道党工委等。
凡是红色字体的,代表不能直接接收组织关系,需要转到上级主管部门党组织,即表格的首列。
如:慈溪市的“工业公司”组织关系需开到“慈溪市委组织部”;公务员考入“市委办公厅”的,组织关系需开到“宁波市直属机关党工委”;宁波市其他直属学校,组织关系需开到“宁波市教育局组宣处”。
组织关系转接方法宁波工程学院可在全市范围内直接转接组织关系。
必须把组织关系接转到三级节点的党组织(党委),做到与系统同步。
党员组织关系转接的方法:一、大市范围内:1、已落实工作单位的党员,必须及时将党员组织关系转到所去单位的党组织(学校党委组织部→工作单位党组织(组织关系健全的单位))。
例如:宁波大学党委、宁波电信分公司党委、镇海炼化公司党委组织部2、已落实好工作单位的党员,所去单位党组织不健全的,可将党员组织关系转到所去单位上级主管部门的党组织。
例如:宁波神舟培训学校→海曙望春街道党委×海曙区教育局党委海通食品集团→慈溪市供销联社党委宁海海天集团→北仑小港街道党委3、如果人事关系和档案材料在市、县(市)区人才交流中心的,可将党员组织关系转至该机构的流动人员党支部(学校党委组织部→挂靠单位党组织或人才交流中心流动人员党支部)。
例如:→宁波市人才流动党委、鄞州区行政服务中心×各县(市)人事局、直属机关党工委4、尚未落实工作单位的党员,可将党员组织关系转至本人或父母居住地(即户口所在地)街道、乡镇党组织;党员本人也可以自行联系党员组织关系挂靠单位(须对方党组织书面或电话证明)(学校党委组织部→本人、父母居住地党组织或、或挂靠单位党组织)。
例如:各街道→如:海曙区江厦街道党工委乡镇党委→如:余姚市泗门镇陶家路村党支部二、大市范围以外(杭州、温州、萧山等)或省外例如:大市外→①中共湖州市长兴县委组织部(介绍信抬头)古城街道大西门社区党支部(要转入的党组织)②中共湖州市德清县委组织部(介绍信抬头)武康镇五龙村党支部(要转入的党组织)省外→①中共北京市教育工委组织处(介绍信抬头)北京师范大学党委(要转入的党组织)②中共洛阳市委组织部(介绍信抬头)中铝河南铝业有限公司党委(要转入的党组织)几点说明:1、毕业生党员若要出国,且出国时间达到半年之上的,请在党组织关系转回原籍后,向当地的党组织提出保留党籍的申请,避免出现回国后脱党的现象。
杭州市跨区党员组织关系转移办事攻略
近日办理党员组织关系接转,发现各级党组织办理要求各异,往往办理到下一步时,才发现要求提供更多材料,为此辗转于各级组织间,耗时良久。
现将流程与材料梳理整合,以作后事之鉴。
办事流程:转出地村(社区)→转出地镇(街)→转出地区党员服务中心→转入地区党员服务中心→转入地镇(街)→转入地村(社区)
说明:《党员组织关系转入申请表》需要转入地镇(街)党组织、转入地村(社区、公司)党组织盖章;《党员基本情况登记表》需要转出地镇(街)党组织、转出地村(社区、公司)党组织盖章。
1
2。
党员组织关系转接程序及注意事项
一、党员组织关系转出程序
1、组织关系转往外省、市的党员,办理程序是:
①党员自己携带社区党委、党总支开出的转出证明,到街道组织部办理转出《党员组织关系介绍信》——→②到丰台区委组织部办公室进行转接——→③到组织关系所要转往的单位所在市委组织部转接——→④交到所去单位的党委组织部门。
2、组织关系转往本市范围内的党员,办理程序是:
①党员自己携带社区党委、党总支开出的转出证明,到街道组织部办理转出《党员组织关系介绍信》——→②直接交到所去单位的党委组织部门。
二、党员组织关系转入程序
1、组织关系由外省、市转入的党员,办理程序是:
①党员自己携带《党员组织关系介绍信》(由组织关系所在单位党委组织部门开出)——→②到组织关系所在单位的市委组织部进行转接——→③到丰台区委组织部办公室转接——→④交到街道工委组织部——→转各社区党委(党总支)。
2、组织关系由本市范围内单位转入本地的党员,办理程序是:
①党员自己携带原单位党委开出的《党员组织关系介绍信》——→②直接交到街道工委组织部(不必经过市委组织部)——→转各社区党委(党总支)。
三、党员组织关系转接应注意的问题
1、《党员组织关系介绍信》是党员的身份证明,党员工作调动(或退休)、毕业生党员离校、新大学生党员入学等必须及时转接组织关系。
2、为确保党员组织关系转接和相关信息填写准确无误,《党员组织关系介绍信》必须由本人亲自办理,并由本人携带,其他任何人员不得代办。
3、党员开出的组织关系,不得长期放在自己手中,必须按照组织部门在《党员组织关系介绍信》中规定的有效期限内进行转接。
4、放在自己手中超过有效期的《党员组织关系介绍信》将过期作废。
浙江省直接转接党组织关系的单位
1、浙江省各县(市、区)委组织部(浙江省内宁波市以外):如:中共宁海县(市、区)
委组织部
2、浙江省直机关党委(厅、局、部、委、办):如:浙江省科技厅机关党委
宁波市党组织网络图
注:
宁波市党组织网络图中,凡是黑色字体的,代表可直接接收组织关系的单位,一般党组织分几类:镇党委、局党委、公司党委(党总支)、街道党工委等。
凡是红色字体的,代表不能直接接收组织关系,需要转到上级主管部门党组织,即表格的首列。
如:慈溪市的“工业公司”组织关系需开到“慈溪市委组织部”;公务员考入“市委办公厅”的,组织关系需开到“宁波市直属机关党工委”;宁波市其他直属学校,组织关系需开到“宁波市教育局组宣处”。