蓝桥杯scratch高级省赛程序题.ppt
- 格式:ppt
- 大小:3.95 MB
- 文档页数:5
Scratch 阶段测评你的名字: [填空题] *_________________________________一、单项选择题(共20题,每题2.5分,共50分)1. 舞台、角色、造型、脚本等构成图形化编辑器的基本要素,下列关于角色这一要素的表述中不正确的是()。
[单选题] *A.角色通常包括脚本、造型和声音三部分B.一个角色可以有多个造型C.角色必须显示在舞台上(正确答案)D.脚本可以实现角色的交互2. 角色苹果的坐标为(-150,45),它大概在舞台的什么位置( )。
[单选题] *A(正确答案)BCD3. 以下不属于程序基本结构的是()。
[单选题] *A. 顺序结构B. 选择结构C. 条件判断结构(正确答案)D. 循环结构4. Scratch软件自带的可以启动程序的按钮是()。
[单选题] *A.B.(正确答案)C.D.5. 对于这个脚本,下列说法中正确的是()。
[单选题] *A.如果没有碰到黑色,那么角色应该是“造型1”;(正确答案)B.如果碰到黑色,那么角色应该是“造型1”;C.这个角色肯定有两个造型;D.以上都不对。
6. 舞台是呈现脚本运行效果的地方,舞台最高处的Y坐标是()。
[单选题] * A.0B.180(正确答案)C.240D.3607. 下面的流程图展示了一个简单的数7游戏过程,当输入数字n为17时,执行的事件是()。
[单选题] *A.先受惩罚再玩游戏B.先玩游戏再受惩罚C.受惩罚D.玩游戏(正确答案)8. 不能实现角色追随鼠标指针的脚本是()。
[单选题] *A. B. C.D.(正确答案)9. 该判断程序执行后,角色的大小将()。
[单选题] *A.增大一半B.减小一半(正确答案)C.大小不变D.增大一倍10. 下列指令中,能够判断两个角色相遇的是()。
[单选题] *A.B.C.(正确答案)D.11. 执行脚本后,角色会()。
[单选题] *A.切换下一个造型(正确答案)B.没有变化C.消失D.变大12. 脚本执行后,下列说法正确的是()。
_________________ ___________________上表由裁判填写,请参赛选手及阅卷裁判签名确认上述成绩准确无误,选手_________、裁判_________ 注意事项:1.赛场内应保持安静,参赛选手间严禁互相交谈,违者将被取消比赛资格;2.比赛过程中,笔记本计算机不得开启WLAN或蓝牙等各种无线通讯功能,违者将被取消比赛资格;3.比赛过程中,应将准考证及身份证件放置桌子左上角,以备监考人员随时核对、检查;4.参赛选手的手机在检录后必须保持关闭状态直至比赛结束,违者将被取消比赛资格;5.比赛过程中,笔记本电脑须调为静音;6.请在做题之前认真阅读题目,编程题目设置有步骤分,即只完成部分功能也可以得到相应的分数;7.比赛答卷时间为90分钟;8.比赛结束后,请自行整理所有自带设备及配件,并妥善带出赛场,尤其不要遗漏电源、连线或其他零部件;9.比赛结束时裁判现场判卷结束后,本赛卷一律交给判卷裁判,比赛选手不得自行带走,否则取消比赛成绩。
一、单选题(每题20分)第一题(难度系数1)小猫迷路了,它必须沿着地面的标记才能走出迷宫。
下面哪段程序能帮助它呢?A BC D如上图所示,“气球”角色有三种造型,运行如下程序,哪种颜色气球不会出现?A BC D 都有可能会出现小巫师挥舞着手里的魔棒,当他念了下面哪段程序咒语后能让自己从舞台上消失呢?A BC D第四题(难度系数4)角色小猫在运行上图程序5秒后,舞台上能看到几只小猫?A 1B 2C 3D 4你制作了一款天气预报软件,能够根据天气情况,提示如何安排衣着。
按下空格键,天气角色会随机显示“雪花”或“太阳”的造型。
同时,衣着角色会根据天气角色的造型,变换成不同的服装。
比如当天气角色是“雪花”造型时,衣着角色就是“帽子”造型;当天气角色是“太阳”造型时,衣着角色就是“短袖”造型。
角色及其造型如下图所示。
天气角色的程序如下所示。
衣着角色的程序中,有一组是不正确的,请将其挑选出来。
scratch蓝桥杯编程题3训练三、编程题,共两题,每题15分。
36:森林的⼀天1.准备⼯作(1)选择背景Forest(2)添加⾓⾊Bear,Bat,Butterfly 1,Dinosaur12.功能实现(1)将⾓⾊的⼤⼩都变成50,并将⾓⾊按照下图的位置摆放好。
(2)点击绿旗后,设置⾓⾊的初始位置,重复播放背景⾳乐Cave。
(3)⼩猫先⾛到Bear的位置,说“Bear你好“2秒,然后改变⽅向,⾛到Dinosaur1旁边,播放声⾳“Grunt” 等待播完。
(4)然后⾛到Butterfly1⾝边,并改变颜⾊特效。
最后设置旋转⽅式为左右翻转,到达Bat旁边,变成半透明状态。
评分标准:(1)点击绿旗后,⾓⾊的初始⼤⼩为50,⼩猫在舞台左边缘的中间位置,其他四个动物的位置分别在⽰意图位置,舞台背景为Forest(3分)(2)点击绿旗后,⼀直播放背景⾳乐Cave。
(2分)(3)⼩猫先⾛到Bear的位置,说“Bear你好“2秒,然后改变⽅向,⾛到Dinosaur1旁边,播放声⾳“Grunt” 等待播完。
(5分)(4)然后⾛到Butterfly1⾝边,并改变颜⾊特效(数值不限)。
最后设置旋转⽅式为左右翻转,到达Bat旁边,变成半透明状态(数值不限)。
(5分)[填空题]_________________________________37.舞者凯希1.准备⼯作(1)从素材库上传背景:舞台1、舞台2;(2)删除⼩猫⾓⾊,添加Cassy Dance⾓⾊,并添加声⾳dance magic。
2.功能实现(1)Cassy Dance⾯向右侧,初始造型为【CassyDance-a】,初始坐标为【7,50】,并说“Let’s dance!!”2秒;(2)2秒后,播放声⾳【dance magic】;(3)开始跳舞:Cassy Dance每隔1秒切换⼀次造型;(4)Cassy Dance每切换⼀次造型,都要旋转15度,⽅向依次为右-左-左-右;(5)在Cassy Dance开始跳舞前,背景要换成【舞台1】;(6)当CassyDance开始舞蹈的后,背景要在【舞台2】和【舞台1】之间来回切换,⼀共切换8次,每次等待1秒;(7)每次舞台切换时,舞台的【颜⾊】增加3。
蓝桥杯少儿编程大赛蓝桥杯少儿编程大赛是著名的编程竞赛之一,旨在培养和选拔具有优秀编程能力的少儿童。
该比赛自开始举办,至今已经成功举办了多届。
接下来,我们将来了解一下蓝桥杯少儿编程大赛的和比赛形式。
让我们来介绍一下蓝桥杯少儿编程大赛的。
比赛主要分为初赛和决赛两个阶段。
初赛的共有两个部分,分别是编程能力和创意编程。
编程能力主要考察参赛选手的基本编程知识和逻辑能力,涉及到的编程语言主要有、++、J等。
创意编程则要求选手根据要求,设计和实现一个独立的编程项目,展示出创意和技术实力。
决赛的则更加复杂和综合。
通常包括算法设计、数据结构、网络编程等多个方面的内容。
比如,在某一的决赛中,要求选手设计一个模拟系统的程序,实现用户注册、登录、存取款等功能,并能处理多个用户的并发操作。
这种既考验了选手的编程技术水平,又考察了选手的实际应用能力。
在比赛过程中,选手需要利用自己的编程知识和技巧,通过算法设计和程序编写来解决问。
他们需要有良好的逻辑能力和编程实践经验,才能在有限的时间内,快速、准确地完成要求。
蓝桥杯少儿编程大赛的比赛形式也非常灵活多样。
比赛通常分为线上初赛和线下决赛两个阶段。
初赛是在网络上进行的,参赛选手可以在指定的时间内通过线上平台完成编程。
初赛的成绩将作为选拔决赛的依据。
对于初赛成绩靠前的选手,还会有机会参加一些由行业大咖亲自的编程训练营,进一步升自己的编程技能。
决赛通常在一个大学或科研机构的计算机实验室中进行。
比赛的时间通常为一天,选手需要在规定的时间内,根据要求完成程序设计和调试工作。
在比赛中,选手可以借助文档和网络资源,但不能与他人交流。
比赛结束后,评委会将对参赛选手的作品进行评审,并评选出最优秀的选手和项目。
蓝桥杯少儿编程大赛不仅是一场科技竞赛,更是一个培养少儿童编程兴趣和培养创新能力的平台。
通过参加蓝桥杯少儿编程大赛,孩子们可以接触到真实的编程项目,并与其他有志于编程的孩子们交流和学习。
这不仅能够升他们的编程能力,还能培养他们的团队合作和创造力,有助于他们在未来的学习和职业发展中取得更大的成功。
_________________ ___________________上表由裁判填写,请参赛选手及阅卷裁判签名确认上述成绩准确无误,选手_________、裁判_________ 注意事项:1.赛场内应保持安静,参赛选手间严禁互相交谈,违者将被取消比赛资格;2.比赛过程中,笔记本计算机不得开启WLAN或蓝牙等各种无线通讯功能,违者将被取消比赛资格;3.比赛过程中,应将准考证及身份证件放置桌子左上角,以备监考人员随时核对、检查;4.参赛选手的手机在检录后必须保持关闭状态直至比赛结束,违者将被取消比赛资格;5.比赛过程中,笔记本电脑须调为静音;6.请在做题之前认真阅读题目,编程题目设置有步骤分,即只完成部分功能也可以得到相应的分数;7.比赛答卷时间为90分钟;8.比赛结束后,请自行整理所有自带设备及配件,并妥善带出赛场,尤其不要遗漏电源、连线或其他零部件;9.比赛结束时裁判现场判卷结束后,本赛卷一律交给判卷裁判,比赛选手不得自行带走,否则取消比赛成绩。
一、单选题(每题20分)第一题(难度系数1)小猫迷路了,它必须沿着地面的标记才能走出迷宫。
下面哪段程序能帮助它呢?A BC D如上图所示,“气球”角色有三种造型,运行如下程序,哪种颜色气球不会出现?A BC D 都有可能会出现小巫师挥舞着手里的魔棒,当他念了下面哪段程序咒语后能让自己从舞台上消失呢?A BC D第四题(难度系数4)角色小猫在运行上图程序5秒后,舞台上能看到几只小猫?A 1B 2C 3D 4你制作了一款天气预报软件,能够根据天气情况,提示如何安排衣着。
按下空格键,天气角色会随机显示“雪花”或“太阳”的造型。
同时,衣着角色会根据天气角色的造型,变换成不同的服装。
比如当天气角色是“雪花”造型时,衣着角色就是“帽子”造型;当天气角色是“太阳”造型时,衣着角色就是“短袖”造型。
角色及其造型如下图所示。
天气角色的程序如下所示。
衣着角色的程序中,有一组是不正确的,请将其挑选出来。
scratch少儿编程第十届蓝桥杯真题7大家好~今天我们来讲解scratch蓝桥杯第十届编程大题的第七道题。
同样,这道题也是非常有难度的一道题。
一起来看一下吧解析:女孩的程序1、在进行编程之前,我们需要把女孩的造型绘制一下,就如同题目里的一样,把不同造型的小女孩裙子改成不同颜色(要和鼓的颜色对应上)2、先制作两个自定义的积木,这样方便我们进行后续的编写和使用产生随机序列:这个自定义积木的用处是用来进行第一步小女孩随机颜色造型先切换为白色裙子,说:观察颜色序列清空列表1,编号设为0,然后循环四次,编号分别对应1-4,而列表1存储的内容分别是四次随机的造型编号产生完颜色序列,才可以进行下一步也就是敲鼓,用游戏中变量来控制状态敲鼓了:在选择完颜色序列之后,编号变量重置为0,在敲鼓了自定义积木块中,进行判断使用敲第一次鼓的时候,编号为1,列表1存储的第一个造型编号(裙子的颜色)=敲鼓编号(鼓的颜色),那么就是对了,否则就是敲击错误了当编号为4以后,我们就不需要再敲击了,因为四次都敲击正确后,这一轮游戏直接全部正确3、接着敲鼓了的自定义模块讲,那么接下来有两个广播,一个正确,一个错误对吧全部正确加分,说全部正确,汇报一下,紧接着开启新的一轮游戏,也就是再次使用到产生随机序列自定义模块敲击失败,在停止脚本前,更新一下最高分,如果当前分数大于最高分,那么替换掉最高分4、小绿旗,把需要用到的变量创建好,并赋值然后进行一些基本属性设置直接调用我们的产生随机序列积木块5、当接受到敲鼓1-4四个广播指令后,分别对应的给敲鼓编号赋值,对应好颜色就好鼓由于四个鼓的程序基本一样,我只放出一个鼓的程序1、基础属性设置2、游戏进行中时,鼓改变造型出现动态效果,然后广播敲鼓1-4就可以了要使用广播并等待,是因为要先让小女孩那边的程序判断完,不会出现点击一次重复敲击的误判小朋友们学会了吗?这道题是很有难度的一道编程大题,综合使用了变量和列表等难点指令,如果不使用自制积木的话,程序会很冗杂scratch少儿编程第十届蓝桥杯真题解析6本篇scratch教程,我们来讲解一下少儿编程蓝桥杯第十届scratch高级组的第六题---排序。
Scratch测试2[复制]您的姓名: [填空题] *_________________________________一、单选题1.在Scratch中,以下哪个区域可以展示编程效果()? [单选题]A.代码区B.舞台区(正确答案)C.角色区D.积木区2.舞台区的大小是() [单选题]A.宽480,高480B.宽480,高360(正确答案)C.宽360,高360D.宽360,高4803.下图红框标注的功能区是()[单选题]A.舞台区B.代码区C.积木区D.角色列表区(正确答案)4.要把从网上下载的一张图片作为项目的背景,应该() [单选题]A.从背景库中选择背景B.从本地文件中上传背景(正确答案)C.在造型区绘制新背景D.用摄像头拍摄新背景5.在绘图编辑器的矢量图模式下,不可以直接绘制的图形是() [单选题]A.线段B.圆C.三角形(正确答案)D.矩形6.默认的小猫有两个造型(分别为造型1和造型2)。
在运行下面的程序后,没有看到小猫有任何反应(没有看到造型的切换),下面哪一项可以修复这个问题()[单选题]A. 编辑小猫的造型B.修改为C. 在两个“下一个造型”积木间添加(正确答案)D. 删除小猫的第一个造型:造型17.积木的小倒三角的默认值不包括() [单选题]A.上一个背景B.第一个背景(正确答案)C.下一个背景D.随机背景8.下面的哪一个积木可以实现的功能() [单选题]A.B.(正确答案)C.D.9.关于造型和背景,下面说法正确的是() [单选题]A.造型编号从0开始B.背景编号从0开始C.只能有一个背景D.可以有一个或多个造型(正确答案)10.执行后,发现角色造型没有变化,而角色又有很多造型,原因可能是() [单选题]A.造型太多了B.造型都一样(正确答案)C.造型的次序没排好D.当前造型是最后一个造型11.对于默认的小猫,下面哪一个积木达到的效果和一样() [单选题]A.显示B.隐藏(正确答案)C.D.12.默认的小猫名字为“角色1”,小猫的代码如图所示,点击右键“复制”,下面说法正确的是() [单选题]A.新角色的名字为“角色2”(正确答案)B.新角色里没有任何代码C.点击绿旗后看到两只小猫来回走动D.复制完成后,如果修改角色1的代码,角色2的代码也会同步13.运行下面的程序后,小猫的方向是() [单选题]A.0B.90C.180(正确答案)D.-9014.点击绿旗,小猫不一定向下移动的命令组合是() [单选题]ABC(正确答案)D15.执行完下面一段程序代码,小猫面向的方向是()[单选题]A.上B.下C.左D.右(正确答案)16.以下模块,比较适合做打地鼠游戏的是() [单选题]AB(正确答案)CD17.下列模块中,无法实现说“你好”2秒的操作是() [单选题]A(正确答案)BCD18.声音可以设置为不同的特效,但不包括下面的() [单选题]A.回声B.反转C.机械化D.重音(正确答案)19.将项目的背景音乐设置为声音库里的“Birthday”并重复播放,为了避免运行时产生噪音,应该使用() [单选题]AB(正确答案)CD20.关于下图,点击绿旗后,以下说法正确的是?[单选题] A.等播放完“Meow”声后,角色才开始移动。
蓝桥杯青少年创意编程大赛Scratch编程题解析(四)作者:来源:《电脑报》2020年第06期将舞台背景改为“blue-sky”背景,在舞台上设置1个小车“Car-Bug”角色.并保留默认小猫角色。
小车从舞台左侧向右行驶。
当小车怏要碰到小猫时,小车能自动停止移动,而小猫被吓到了。
具体要求:(1)每次点击绿旗后,舞台背景和小车角色的初始位置要如下图所示,小猫角色的x坐标值為从100到200范围内的一个随机数值,y坐标参考图中大致设置。
(2)小车开始自动向右行驶,小猫的位置则始终保持不动。
(3)小车在行驶到车头距离小猫一个车身范围以内时,小车能自动停止。
视觉观察时,小车不能碰到小猫,两者之间留有一段距离。
如图2所示。
(4)在小车停下后,小猫说“哇”2秒钟,程序结束。
将程序保存到桌面,命名为“5.sb2”评分标准:10分,每次点击绿旗后,小车在舞台左边,而小猫的位置则是随机的。
40分,小车在行驶到距离小猫一个车身范围内停止,小车碰到小猫或者小车与小猫距离明显过大不得分。
小车停下位置没有随小猫的位置随机变化也不得分。
50分,完全符合题意后实现小车停下小猫说“哇”2秒钟。
根据题目要求可以明确小猫的横坐标x是一个在某一范围内的随机数。
本题的考点一是不断侦测小车角色和小猫角色之间的距离,不满足条件就继续前进,需要用到侦测积木和重复判断积木。
考点二需要根据执行效果设置一个合适的停止距离。
所以侦测积木需要选用“到角色距离”而非经常使用的“碰到角色”。
考点三则是通过广播传递小车停止的消息给小猫以便结束全部程序。
(1)设置舞台背景图片“blue-sky”,添加小车角色“Car-Bug”。
(2)为小猫编程,摆放角色后发现需要缩小角色大小,根据题目图片要求将角色大小设为70。
面向90度方向。
移动x在100到200间的随机数。
(3)当收到“停车”广播,说“哇”2秒钟,停止全部。
小猫程序如图3。
(4)为小车编程,使用侦测积木,将“到鼠标指针的距离”改为到小猫的距离。
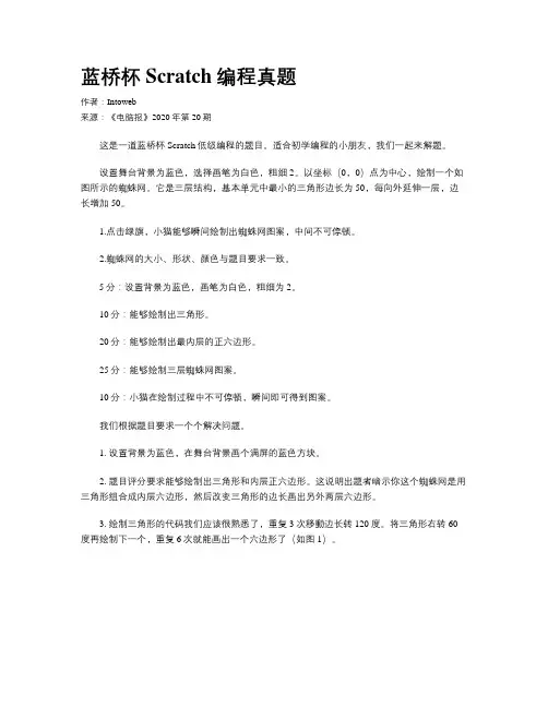
蓝桥杯Scratch编程真题
作者:Intoweb
来源:《电脑报》2020年第20期
这是一道蓝桥杯Scratch低级编程的题目。
适合初学编程的小朋友,我们一起来解题。
设置舞台背景为蓝色,选择画笔为白色,粗细2。
以坐标(0,0)点为中心,绘制一个如图所示的蜘蛛网。
它是三层结构,基本单元中最小的三角形边长为50,每向外延伸一层,边长增加50。
1.点击绿旗,小猫能够瞬间绘制出蜘蛛网图案,中间不可停顿。
2.蜘蛛网的大小、形状、颜色与题目要求一致。
5分:设置背景为蓝色,画笔为白色,粗细为2。
10分:能够绘制出三角形。
20分:能够绘制出最内层的正六边形。
25分:能够绘制三层蜘蛛网图案。
10分:小猫在绘制过程中不可停顿,瞬间即可得到图案。
我们根据题目要求一个个解决问题。
1. 设置背景为蓝色,在舞台背景画个满屏的蓝色方块。
2. 题目评分要求能够绘制出三角形和内层正六边形。
这说明出题者暗示你这个蜘蛛网是用三角形组合成内层六边形,然后改变三角形的边长画出另外两层六边形。
3. 绘制三角形的代码我们应该很熟悉了,重复3次移動边长转120度。
将三角形右转60度再绘制下一个,重复6次就能画出一个六边形了(如图1)。
4. 接下来外层再嵌套一次重复3次,边长改为变量,每次增加50。
绘制出边长更长的两组六边形就可以画出蜘蛛网了(如图2)。
5. 因为是低级组的编程,变量也不是必需的,只需直接复制3次画六边形的代码,手动设置每次的边长为50、100、150就可以了。
蓝桥等考Scratch组别一级
选择题
1、Scratch L1(15分)
点击下列哪个按钮可以将舞台区全屏显示?()
A
B
C
D
正确答案:D
2、Scratch L1(15分)
当前角色在舞台中心,点击小绿旗后,角色会移动10步的代码是()。
A
B
C
D
正确答案:B
3、Scratch L1(20分)
下列哪段代码执行后,可以让角色先演奏音符,然后再移动10步?()
A
B
C
D
正确答案:B
编程题
4、Scratch L1 水中遨游(50分)
编程实现
水中遨游
素材要求
(1)背景:Underwater 1
(2)角色:Fish
具体要求
(1)点击小绿旗后,Fish在舞台靠左侧的位置,如下图所示;
(2)等待1秒后,Fish水平向右移动到舞台靠右侧的位置,如下图所示;
(3)每次点击小绿旗后呈现的效果都一样。
评分标准
3分:正确添加“Underwater 1”背景;
2分:正确添加“Fish”角色;
2分:没有其他角色;
11分:满足具体要求(1);
10分:满足具体要求(2)中的等待1秒;
11分:满足具体要求(2)中的移动到指定位置;
11分:满足具体要求(3)。
附件1:Scratch组比赛样题样题1:单选题(5分,难度系数1)瞧,天空掉下一颗星星!飞天猫怎样才能碰到它呢?请圈出正确的积木。
提示:飞天猫位于舞台的正中间。
AB C D样题2:判断题(5分,难度系数5)多么漂亮的图案啊!可以看出它是某个造型旋转而成的。
这个造型是它吗?请圈出正确的答案。
√×样题3:填空题(10分,难度系数3)阳光灿烂,真是个好天气!聪明的小企鹅想考考你的算术。
如果输入了6,那么小企鹅将会说__________;如果输入了17,小企鹅将会说__________;如果输入了172,小企鹅将会说__________。
答案:5;9;7样题4:程序改写题(40分,难度系数6)打开弹球游戏“4.sb2”。
请严格遵守题目要求,否则将影响判卷。
1.白色背景太单调了,导入素材库中的背景light。
2.将胜负线角色移动到舞台的最底部。
注意:仅修改胜负线角色的积木参数;参数xy坐标应当以0结尾。
3.嵌入积木,让小球角色随机地朝下方向移动。
注意:参数是0到360之间的整数。
4.在小球角色中添加一块积木,使得小球每次被反弹板弹起时,分数变量增加1。
注意:每碰到一次就增加1分。
此外,再在小球角色中添加一块积木,使得每次游戏开始时,分数从0开始计数。
5.在小球角色中,实现小球碰到胜负线后,游戏结束的效果。
6.当反弹板从小球中部插入时,有时会增加很多分,而且小球不停颤抖。
请在小球角色添加一块积木解决此问题。
注意:参数应当以5结尾,且游戏效果足够流畅。
答案及评分标准:⏹第一题背景图片如下所示背景是其他图案⏹第二题其他情况⏹脚本修改为或者是269~91 上下界范围应当在91~269内,如135~235⏹脚本“将分数设定为0”放置在绿旗之下、重复执行之上即可;“分数增加1”放置在如果内即可。
有任意其中一块积木且位置正确老师请注意设定和增加的区别)第五题如果块放置在重复执行内即可,位置随意(但不能是如果碰到反弹板的内部);停止“全部”也可以修改成停止“当前脚本”;未实现该脚本;位置放到了重复执行的外面;放到了如果碰到反弹板的里面;未选择正确的碰到角色;止角色的其他脚本”;在其他角色实现了停止效果第六题脚本将y坐标设定为放到如果的内部即可,位置随意数值是样题5:程序创作题(60分,难度系数6你去过超市购物吗?超市中,琳琅满目的商品,价格各不相同。
第七届省赛1. 网友年龄某君新认识一网友。
当问及年龄时,他的网友说:“我的年龄是个2 位数,我比儿子大27 岁, 如果把我的年龄的两位数字交换位置,刚好就是我儿子的年龄”请你计算:网友的年龄一共有多少种可能情况?提示:30 岁就是其中一种可能哦.请填写表示可能情况的种数。
注意:你提交的应该是一个整数,不要填写任何多余的内容或说明性文字。
7x-y=32. 生日蜡烛某君从某年开始每年都举办一次生日party ,并且每次都要吹熄与年龄相同根数的蜡烛现在算起来,他一共吹熄了236 根蜡烛。
请问,他从多少岁开始过生日party 的?请填写他开始过生日party 的年龄数。
注意:你提交的应该是一个整数,不要填写任何多余的内容或说明性文字。
26 #include<iostream> using namespace std;int main(){int i,j;int sum=0; for(i=1;i<=100;i++){ // 年龄sum=0; for(j=i;j<=100;j++){ // 蜡烛数sum=sum+j;if(sum==236){ cout<<i<<endl;break;}}}}3. 方格填数如下的10 个格子填入0~9 的数字。
要求:连续的两个数字不能相邻。
(左右、上下、对角都算相邻) 一共有多少种可能的填数方案?请填写表示方案数目的整数。
注意:你提交的应该是一个整数,不要填写任何多余的内容或说明性文字。
// 用dfs 求#include<iostream> #include<cstring> #include<cmath> using namespace std;const int maxn=4;int mp[maxn][maxn];int flag[10];int ans=0;int init() {memset(mp,-10, sizeof mp); memset(flag,0, sizeof flag);}int fx[4]= {0,-1,-1,-1},fy[4]= {-1,-1,0,1};int check(int i,int j) {for(int f=0; f<4; f++) {if(abs(mp[i][j]-mp[i+fx[f]][j+fy[f]])!=1||i+fx[f]<1||j+fy[f]>4||j+fy[f]<1 ) continue;elsereturn 0;}return 1;}void dfs(int i,int j) {if(i==3&&j==4) {ans++;return ;}for(int num=0; num<=9; num++) {if(!flag[num]) { mp[i][j]=num; flag[num]=1; if(check(i,j)) if(j==4) dfs(i+1,1);elsedfs(i,j+1); flag[num]=0;}}}int main() {init();dfs(1,2);cout<<ans;}// 暴力求解#include <iostream>using namespace std;int ans=0;void swap(int *a,int *b){int *c;c=a;a=b;b=c;}int f(int a[])// 判断这种排列组合是否符合题意{if(a[0]-a[4]==-1||a[0]-a[4]==1) return 0;if(a[3]-a[4]==-1||a[3]-a[4]==1) return 0;if(a[5]-a[4]==-1||a[5]-a[4]==1) return 0;if(a[7]-a[4]==-1||a[7]-a[4]==1)return 0;if(a[8]-a[4]==-1||a[8]-a[4]==1)return 0;if(a[9]-a[4]==-1||a[9]-a[4]==1)return 0;if(a[1]-a[4]==-1||a[1]-a[4]==1)return 0;if(a[1]-a[5]==-1||a[1]-a[5]==1)return 0;if(a[1]-a[6]==-1||a[1]-a[6]==1)return 0;if(a[0]-a[5]==-1||a[0]-a[5]==1)return 0;if(a[2]-a[5]==-1||a[2]-a[5]==1)return 0;if(a[8]-a[5]==-1||a[8]-a[5]==1)return 0;if(a[9]-a[5]==-1||a[9]-a[5]==1)return 0;if(a[6]-a[5]==-1||a[6]-a[5]==1)return 0;if(a[6]-a[9]==-1||a[6]-a[9]==1)return 0;if(a[6]-a[2]==-1||a[6]-a[2]==1)return 0;if(a[3]-a[0]==-1||a[3]-a[0]==1)return 0;if(a[3]-a[7]==-1||a[3]-a[7]==1)return 0;if(a[8]-a[7]==-1||a[8]-a[7]==1)return 0;if(a[8]-a[3]==-1||a[8]-a[3]==1)return 0;if(a[9]-a[8]==-1||a[9]-a[8]==1)return 0;if(a[1]-a[0]==-1||a[1]-a[0]==1)return 0;if(a[1]-a[2]==-1||a[1]-a[2]==1)return 0;}void perm(int a[],int m,int len)//列举出0-9 所有的组合进行判断{if(m==len-1){if(f(a)) ans++;return ;}for(int i=m;i<len;i++){swap(a[m],a[i]); perm(a,m+1,len); swap(a[m],a[i]);} } int main() {int a[10] = {0,1,2,3,4,5,6,7,8,9}; perm(a,0,10);cout<<ans<<endl; return 0;}4. 快速排序排序在各种场合经常被用到。
蓝桥杯大赛青少组竞赛规则及样题 组 ............................................................................................................. 2............................................................................................................. 2 ............................................................................................... 2............................................................................................................. 2.................................................................................... 2........................................................................................... 3.................................................................................................................... 3.................................................................................................................... 3. (5)蓝桥杯大赛青少组竞赛规则及样题 竞赛时长 Scratch 编程组竞赛的选拔赛、省赛及国赛,竞赛时长均为 90 分钟,详细赛程安排另行通知。