嵌入式Linux系统内核的配置、编译和烧写
- 格式:pdf
- 大小:878.57 KB
- 文档页数:11
linux 编译ko的方式
在Linux中,编译ko(内核对象)的方式通常涉及以下步骤:
1. 准备开发环境,确保已经安装了适当的编译工具链、内核源代码和开发包。
可以使用包管理器(如apt、yum等)来安装这些组件。
2. 进入内核源代码目录,使用终端进入内核源代码目录,通常位于`/usr/src/linux`或者`/usr/src/linux-<kernel_version>`。
3. 准备配置文件,可以选择使用现有的内核配置文件或生成新的配置文件。
使用`make oldconfig`命令可以生成一个新的配置文件,并根据提示进行必要的配置选择。
4. 编译内核,运行`make`命令开始编译内核。
这个过程可能需要一些时间,具体时间取决于你的硬件和内核源代码的大小。
5. 编译ko模块,进入你的ko模块所在的目录,运行`make`命令来编译ko模块。
如果你的模块有依赖关系,可能需要提前解决这些依赖关系。
6. 安装ko模块,编译完成后,你可以使用`insmod`命令将ko 模块加载到内核中。
例如,`insmod your_module.ko`。
7. 卸载ko模块,如果需要卸载已加载的ko模块,使用
`rmmod`命令。
例如,`rmmod your_module`。
需要注意的是,上述步骤只是一般的编译ko模块的方式,具体步骤可能会因为不同的内核版本和模块的特定要求而有所差异。
在实际操作中,你可能需要查阅相关文档或参考特定模块的编译指南以获得更准确的步骤和命令。
嵌入式linux开发课程设计一、课程目标知识目标:1. 理解嵌入式Linux系统的基本概念、原理和架构。
2. 掌握嵌入式Linux开发环境的搭建与使用。
3. 学习嵌入式Linux内核配置、编译与移植方法。
4. 掌握常见的嵌入式Linux设备驱动编程技术。
技能目标:1. 能够独立搭建嵌入式Linux开发环境。
2. 熟练运用Makefile、交叉编译工具链进行代码编译。
3. 能够编写简单的嵌入式Linux设备驱动程序。
4. 学会分析并解决嵌入式Linux开发过程中的常见问题。
情感态度价值观目标:1. 培养学生对嵌入式系统开发的兴趣,提高学习积极性。
2. 培养学生的团队协作意识,增强沟通与表达能力。
3. 培养学生勇于克服困难,面对挑战的精神。
分析课程性质、学生特点和教学要求:本课程为高年级专业课程,要求学生具备一定的C语言基础和计算机硬件知识。
课程性质为理论与实践相结合,注重培养学生的实际动手能力。
针对学生特点,课程目标设定了明确的知识点和技能要求,旨在使学生能够掌握嵌入式Linux开发的基本方法,为后续项目实践和职业发展奠定基础。
课程目标分解为具体学习成果:1. 学生能够阐述嵌入式Linux系统的基本概念、原理和架构。
2. 学生能够自主搭建嵌入式Linux开发环境,并进行简单的程序编译与运行。
3. 学生能够编写简单的嵌入式Linux设备驱动程序,并实现相应的功能。
4. 学生能够针对嵌入式Linux开发过程中遇到的问题,提出合理的解决方案,并进行实际操作。
二、教学内容1. 嵌入式Linux系统概述- 嵌入式系统基本概念- 嵌入式Linux的发展历程- 嵌入式Linux系统的特点与优势2. 嵌入式Linux开发环境搭建- 交叉编译工具链的安装与配置- 嵌入式Linux文件系统制作- 常用开发工具的使用(如Makefile、GDB)3. 嵌入式Linux内核与驱动- 内核配置与编译- 内核移植方法- 常见设备驱动编程(如字符设备、块设备、网络设备)4. 实践项目与案例分析- 简单嵌入式Linux程序编写与运行- 设备驱动程序编写与调试- 分析并解决实际问题(如系统性能优化、故障排查)教学内容安排与进度:1. 嵌入式Linux系统概述(2课时)2. 嵌入式Linux开发环境搭建(4课时)3. 嵌入式Linux内核与驱动(6课时)4. 实践项目与案例分析(8课时)本教学内容基于课程目标,结合教材章节内容,注重理论与实践相结合,旨在培养学生的实际动手能力和解决问题的能力。
嵌入式linux系统的启动流程
嵌入式Linux系统的启动流程一般包括以下几个步骤:
1.硬件初始化:首先会对硬件进行初始化,例如设置时钟、中
断控制等。
这一步骤通常是由硬件自身进行初始化,也受到系统的BIOS或Bootloader的控制。
2.Bootloader引导:接下来,系统会从存储介质(如闪存、SD
卡等)的Bootloader区域读取引导程序。
Bootloader是一段程序,可以从存储介质中加载内核镜像和根文件系统,它负责进行硬件初始化、进行引导选项的选择,以及加载内核到内存中。
3.Linux内核加载:Bootloader会将内核镜像从存储介质中加载到系统内存中。
内核镜像是包含操作系统核心的一个二进制文件,它由开发者编译并与设备硬件特定的驱动程序进行连接。
4.内核初始化:一旦内核被加载到内存中,系统会进入内核初
始化阶段。
在这个阶段,内核会初始化设备驱动程序、文件系统、网络协议栈等系统核心。
5.启动用户空间:在内核初始化完毕后,系统将启动第一个用
户空间进程(init进程)。
init进程会读取并解析配置文件(如
/etc/inittab)来决定如何启动其他系统服务和应用程序。
6.启动其他系统服务和应用程序:在用户空间启动后,init进
程会根据配置文件启动其他系统服务和应用程序。
这些服务和应用程序通常运行在用户空间,提供各种功能和服务。
以上是嵌入式Linux系统的基本启动流程,不同的嵌入式系统可能会有一些差异。
同时,一些特定的系统也可以添加其他的启动流程步骤,如初始化设备树、加载设备固件文件等。
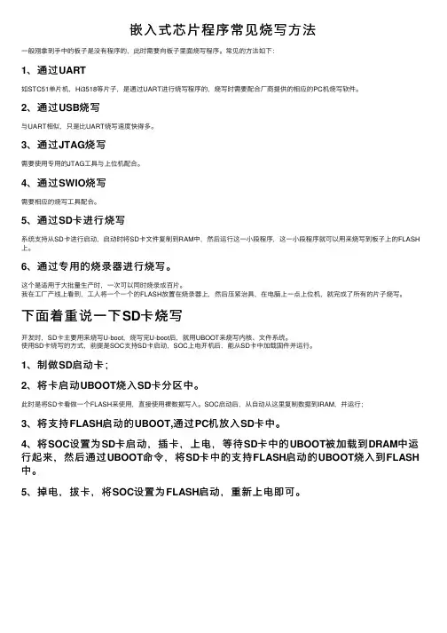
嵌⼊式芯⽚程序常见烧写⽅法⼀般刚拿到⼿中的板⼦是没有程序的,此时需要向板⼦⾥⾯烧写程序。
常见的⽅法如下:1、通过UART如STC51单⽚机,Hi3518等⽚⼦,是通过UART进⾏烧写程序的,烧写时需要配合⼚商提供的相应的PC机烧写软件。
2、通过USB烧写与UART相似,只是⽐UART烧写速度快得多。
3、通过JTAG烧写需要使⽤专⽤的JTAG⼯具与上位机配合。
4、通过SWIO烧写需要相应的烧写⼯具配合。
5、通过SD卡进⾏烧写系统⽀持从SD卡进⾏启动,启动时将SD卡⽂件复制到RAM中,然后运⾏这⼀⼩段程序,这⼀⼩段程序就可以⽤来烧写到板⼦上的FLASH 上。
6、通过专⽤的烧录器进⾏烧写。
这个是适⽤于⼤批量⽣产时,⼀次可以同时烧录成百⽚。
我在⼯⼚产线上看到,⼯⼈将⼀个⼀个的FLASH放置在烧录器上,然后压紧治具,在电脑上⼀点上位机,就完成了所有的⽚⼦烧写。
下⾯着重说⼀下SD卡烧写开发时,SD卡主要⽤来烧写U-boot,烧写完U-boot后,就⽤UBOOT来烧写内核、⽂件系统。
使⽤SD卡烧写的⽅式,前提是SOC⽀持SD卡启动,SOC上电开机后,能从SD卡中加载固件并运⾏。
1、制做SD启动卡;2、将卡启动UBOOT烧⼊SD卡分区中。
此时是将SD卡看做⼀个FLASH来使⽤,直接使⽤裸数据写⼊。
SOC启动后,从⾃动从这⾥复制数据到IRAM,并运⾏;3、将⽀持FLASH启动的UBOOT,通过PC机放⼊SD卡中。
4、将SOC设置为SD卡启动,插卡,上电,等待SD卡中的UBOOT被加载到DRAM中运⾏起来,然后通过UBOOT命令,将SD卡中的⽀持FLASH启动的UBOOT烧⼊到FLASH 中。
5、掉电,拔卡,将SOC设置为FLASH启动,重新上电即可。
嵌入式linux开发教程pdf嵌入式Linux开发是指在嵌入式系统中使用Linux操作系统进行开发的过程。
Linux作为一种开源操作系统,具有稳定性、可靠性和灵活性,因此在嵌入式系统中得到了广泛的应用。
嵌入式Linux开发教程通常包括以下内容:1. Linux系统概述:介绍Linux操作系统的发展历程和基本原理,包括内核、文件系统、设备驱动等方面的知识。
了解Linux系统的基本结构和工作原理对后续的开发工作至关重要。
2. 嵌入式开发环境搭建:通过搭建开发环境,包括交叉编译器、调试器、仿真器等工具的配置,使得开发者可以在本机上进行嵌入式系统的开发和调试。
同时,还需要了解各种常用的开发工具和调试技术,如Makefile的编写、GDB的使用等。
3. 嵌入式系统移植:嵌入式系统往往需要根据不同的硬件平台进行移植,以适应各种不同的硬件环境。
这个过程包括引导加载程序的配置、设备驱动的移植和内核参数的调整等。
移植成功后,就可以在目标硬件上运行Linux系统。
4. 应用程序开发:在嵌入式Linux系统上进行应用程序的开发。
这包括编写用户空间的应用程序,如传感器数据采集、数据处理、网络通信等功能。
还需要熟悉Linux系统提供的各种库函数和API,如pthread库、socket编程等。
5. 系统优化和性能调优:在开发过程中,经常需要对系统进行调优和优化,以提高系统的性能和稳定性。
这包括对内核的优化、内存管理的优化、性能分析和调试等。
只有深入了解和熟练掌握这些技术,才能使得嵌入式系统运行得更加高效和稳定。
嵌入式Linux开发教程PDF通常会结合理论和实践相结合的方式进行教学,通过实际的案例和实践操作,帮助开发者快速掌握嵌入式Linux开发的技术和方法。
同时还会介绍一些常见的开发板和硬件平台,以及开源项目等,帮助开发者在实际项目中应用所学的技术。
总之,嵌入式Linux开发教程PDF提供了系统而详细的指导,帮助开发者快速入门嵌入式Linux开发,掌握相关的技术和方法,以便更好地进行嵌入式系统的开发工作。
riscv linux内核编译过程全文共四篇示例,供读者参考第一篇示例:RISC-V(Reduced Instruction Set Computing-V)是一种基于精简指令集(RISC)的开源指令集架构,旨在提供更灵活、更适用于现代计算需求的处理器设计。
在RISC-V架构中,Linux内核是最受欢迎的操作系统之一,为RISC-V平台提供强大的支持和功能。
本文将介绍RISC-V Linux内核的编译过程,帮助您了解如何在RISC-V架构下编译和定制Linux内核。
一、准备编译环境无论您是在本地计算机还是远程服务器上编译RISC-V Linux内核,首先需要安装必要的工具和软件包。
一般来说,您需要安装以下软件:1. GCC:GNU Compiler Collection是一个功能强大的编译器套件,用于编译C、C++和其他编程语言的程序。
在RISC-V架构下编译Linux内核时,可以使用最新版本的GCC版本。
2. Make:Make是一个构建自动化工具,可以大大简化编译和安装过程。
在编译Linux内核时,Make是必不可少的工具。
3. Git:Git是一个版本控制系统,可以帮助您获取和管理源代码。
在编译RISC-V Linux内核时,您需要从GitHub上克隆Linux内核源代码。
4. 软件包:除了以上基本软件外,您还可能需要安装其他依赖软件包,如Flex、Bison等。
二、获取Linux内核源代码```git clone https:///torvalds/linux.git```通过上述命令,您将在当前目录下创建一个名为“linux”的文件夹,其中包含了Linux内核的源代码。
您可以根据需要切换到不同的分支,如稳定的分支或特定版本的分支。
三、配置内核选项在编译RISC-V Linux内核之前,您需要配置内核选项以适应特定的硬件平台或应用需求。
您可以通过以下命令进入内核配置菜单:```make menuconfig```通过上述命令,将打开一个文本界面,您可以在其中选择不同的内核配置选项。
内核升级前的准备工作:Linux系统进行内核升级或定制内核时需要安装GCC编译工具、make编译器,同时变异内核需要root权限。
安装GCC编译环境参考:/rhelinux/248.html操作系统:RHEL 5.5开始安装:按照以下顺序安装所需要的包就可以完成GCC的安装了1. rpm -ivh kernel-headers-2.6.18-194.el5.i386.rpm2. rpm -ivh glibc-headers-2.5-49.i386.rpm3. rpm -ivh glibc-devel-2.5-49.i386.rpm4. rpm -ivh libgomp-4.4.0-6.el5.i386.rpm5. rpm -ivh gcc-4.1.2-48.el5.i386.rpm6. rpm -ivh libstdc++-devel-4.1.2-48.el5.i386.rpm7. rpm -ivh gcc-c++-4.1.2-48.el5.i386.rpm8. rpm -ivh ncurses-5.5-24.20060715.i386.rpm9. rpm -ivh ncurses-devel-5.5-24.20060715.i386.rpm注意:在升级编译完内核,重启后提示如下错误信息:RedHat nash Version 5.1.19.6 startingrver(2.6.33.3)mount: could not find filesystem …/dev/root‟setuproot: moving /dev failed: No such file or directorysetuproot: error mounting /proc: No such file or directorysetuproot: error mounting /sys: No such file or directoryswitchroot: mount failed: No such file or directoryKernel panic – not syncing: Attempted to kill init![Linux-initrd @ 0x1fc37000,0x228585 bytes]于是在网上找了很多,也尝试了很多加模块、重编译了N次、改fstab等方法,都不行。
嵌入式linux(贺丹丹等编著)课后习题答案第八章一、填空题。
1、ARM-Linux内核的配置系统由三个部分组成,它们分别是Makefile、配置文件和配置工具。
2、配置工具一般包括配置命令解释器和配置用户界面,前者主要作用是对配置脚本中使用的配置命令进行解释;而后者则是提供基于字符界面、基于Ncurses图形界面以及基于X Window图形界面的用户配置界面。
3、Makefile文件主要包含注释、编译目标定义和适配段。
4、Linux内核常用的配置命令有make oldconfig、make config、make menuconfig和make xconfig。
其中以字符界面配置的命令是make config。
5、内核编译结束后,会在“/arch/arm/boot/”目录下面和根目录下面生成一个名为zImage的内核镜像文件。
二、选择题C AD D B三、叙述题1、Linux内核各个部分与内核源码的各个目录都是对应起来的,比如有关驱动的内容,内核中就都组织到“drive”这个目录中去,有关网络的代码都集中组织到“net”中。
当然,这里有的目录是包含多个部分的内容。
具体各个目录的内容组成如下:arch:arch目录包括了所有和体系结构相关的核心代码。
include:include 目录包括编译核心所需要的大部分头文件,例如与平台无关的头文件在include/linux 子目录下;init:init 目录包含核心的初始化代码(不是系统的引导代码),有main.c 和Version.c 两个文件;mm:mm 目录包含了所有的内存管理代码。
与具体硬件体系结构相关的内存管理代码位于arch/*/mm 目录下;drivers:drivers 目录中是系统中所有的设备驱动程序。
它又进一步划分成几类设备驱动,每一种有对应的子目录,如声卡的驱动对应于drivers/sound;ipc:ipc 目录包含了核心进程间的通信代码;modules:modules 目录存放了已建好的、可动态加载的模块;fs:fs 目录存放Linux 支持的文件系统代码。
一种基于AM3358的嵌入式Linux系统烧写方法摘要:微处理器技术的发展使嵌入式系统得到广泛应用,一个小型、实时、性能良好的嵌入式操作系统的研发和应用,就成为嵌入式系统进一步应用要解决的首要问题。
文章描述了将Linux-4.18内核及文件系统烧写到基于AM3358处理器目标板上的方法与过程。
介绍了目标平台和Linux-4.18内核,并说明了如何搭建移植环境,着重介绍了一种通过串口和网口进行系统烧写的方法,结果证明该方法是可行的。
烧写后的Linux系统运行良好。
为嵌入式技术应用和研究提供有益的帮助。
关键词:嵌入式Linux;Linux内核;AM3358处理器1引言随着微处理器技术的发展,嵌入式系统已经成为了计算机应用领域的一个重要的组成部分。
嵌入式Linux是按照嵌入式操作系统的要求设计的一种小型操作系统,由一个内核以及一些根据需要进行定制的系统模块组成。
其内核很小,非常适合移植到嵌入式系统中去。
大多数嵌入式Linux系统移植工作都是通过SD卡进行,但因为SD卡占据了一定的空间,可能会不符合工程项目要求,文章介绍了一种通过串口和网口的系统移植方法,可以减少器件所占空间,为工程应用带来便利。
2AM3358硬件平台介绍AM3358是TI公司使用A8处理器内核开发的一款嵌入式处理器。
专门为PDI、手持设备等开发,AM3358和它的其他系列相比,除了有宽温的特性和两倍的运行速度以外,还具备驱动强度控制等功能,是真正的工业级芯片,配合14mm×14mm的小体积,可以适合多数嵌入式场合使用,文章所设计的目标板硬件资源有:两片256M SDRAM,一片512M Nand Flash,一个调试串口,5个普通串口,2个千兆网口,一个USB HOST type-A接口,一个USB OTG接口,平台支持Linux 4.18版本。
文章主要基于AM3358的调试串口和eth0千兆网口进行的系统烧写。
网口硬件原理如图1,其他硬件原理暂不介绍。
riscv linux内核编译过程
1.首先,您需要下载并解压riscv64工具链。
这是编译riscv Linux内核所必
需的编译器和工具。
2.接下来,您需要安装编译Linux内核所需的一些依赖包。
这些依赖包可能
因您的操作系统和具体环境而有所不同,请根据您的实际情况进行安装。
3.然后,您需要下载Linux内核源码并解压。
这是您编译Linux内核的基础。
4.在准备好源码后,您可以开始配置并编译Linux内核。
这个过程可能需要
您根据实际需求进行一些配置选项的选择,例如选择支持的设备、文件系统、网络协议等。
完成配置后,您可以运行编译命令来生成内核镜像和其他必要的文件。
5.最后,您可以使用qemu-riscv64来启动编译好的Linux内核。
qemu是一
个模拟器,可以模拟riscv64架构的硬件环境,让您在本地计算机上运行riscv Linux系统。
linux 编译ko流程在Linux下,编译内核模块(.ko 文件)通常涉及以下步骤。
这些步骤可能会根据具体的内核版本和构建环境有所不同,但基本流程是相似的。
准备源代码:获取内核源代码,通常可以从官方网站、发行版仓库或Git仓库获取。
将源代码解压到适当的位置。
设置编译环境:安装必要的编译工具,如make、gcc 等。
配置交叉编译环境(如果需要)。
配置内核:进入内核源代码目录。
运行make menuconfig 或make defconfig(或其他配置命令)来配置内核选项。
在这里,你可以选择要编译为模块的内核特性。
保存并退出配置工具。
编译内核模块:在内核源代码目录下,运行make 命令来编译内核。
如果只需要编译特定模块,可以使用make M=$(PWD) modules,其中$(PWD) 是当前目录的路径。
编译完成后,生成的.ko 文件通常位于arch/<体系结构>/boot 或drivers/<模块目录> 下。
安装内核模块:将生成的.ko 文件复制到/lib/modules/$(uname -r)/kernel/ 或/lib/modules/$(uname -r)/extra/ 目录下。
运行depmod -a 来更新模块依赖。
(可选)创建软链接,以便在其他内核版本下也能加载模块。
加载和测试模块:使用insmod 或modprobe 命令加载模块。
使用lsmod 命令检查模块是否已加载。
使用dmesg 或/var/log/messages 查看加载过程中的消息,以确认模块是否成功加载。
运行任何必要的测试或验证模块功能。
卸载模块:使用rmmod 命令卸载模块。
请注意,具体的步骤可能会因内核版本、架构和特定需求而有所不同。
在编译内核模块之前,建议仔细阅读相关文档和内核源代码中的说明。
Linux内核配置系统1.配置系统的基本结构Linux内核的配置系统由三个部分组成,分别是:1.Makefile:分布在 Linux 内核源代码中的 Makefile,定义 Linux 内核的编译规则;2.配置文件(config.in):给用户提供配置选择的功能;3.配置工具:包括配置命令解释器(对配置脚本中使用的配置命令进行解释)和配置用户界面(提供基于字符界面、基于 Ncurses 图形界面以及基于Xwindows 图形界面的用户配置界面,各自对应于 Make config、Makemenuconfig 和 make xconfig)。
这些配置工具都是使用脚本语言,如 Tcl/TK、Perl 编写的(也包含一些用 C 编写的代码)。
本文并不是对配置系统本身进行分析,而是介绍如何使用配置系统。
所以,除非是配置系统的维护者,一般的内核开发者无须了解它们的原理,只需要知道如何编写 Makefile 和配置文件就可以。
所以,在本文中,我们只对Makefile 和配置文件进行讨论。
另外,凡是涉及到与具体 CPU 体系结构相关的内容,我们都以 ARM 为例,这样不仅可以将讨论的问题明确化,而且对内容本身不产生影响。
2. Makefile2.1 Makefile 概述Makefile 的作用是根据配置的情况,构造出需要编译的源文件列表,然后分别编译,并把目标代码链接到一起,最终形成 Linux 内核二进制文件。
由于 Linux 内核源代码是按照树形结构组织的,所以 Makefile 也被分布在目录树中。
Linux 内核中的 Makefile 以及与 Makefile 直接相关的文件有:1.Makefile:顶层 Makefile,是整个内核配置、编译的总体控制文件。
2..config:内核配置文件,包含由用户选择的配置选项,用来存放内核配置后的结果(如 make config)。
3.arch/*/Makefile:位于各种 CPU 体系目录下的 Makefile,如arch/arm/Makefile,是针对特定平台的 Makefile。
Linux内核编译内幕详解内核,是一个操作系统的核心。
它负责管理系统的进程、内存、设备驱动程序、文件和网络系统,决定着系统的性能和稳定性。
Linux的一个重要的特点就是其源代码的公开性,所有的内核源程序都可以在/usr/src/l inux下找到,大部分应用软件也都是遵循GPL而设计的,你都可以获取相应的源程序代码。
全世界任何一个软件工程师都可以将自己认为优秀的代码加入到其中,由此引发的一个明显的好处就是Linux修补漏洞的快速以及对最新软件技术的利用。
而Linux的内核则是这些特点的最直接的代表。
想象一下,拥有了内核的源程序对你来说意味着什么?首先,我们可以了解系统是如何工作的。
通过通读源代码,我们就可以了解系统的工作原理,这在Windows下简直是天方夜谭。
其次,我们可以针对自己的情况,量体裁衣,定制适合自己的系统,这样就需要重新编译内核。
在Windows下是什么情况呢?相信很多人都被越来越庞大的Windows整得莫名其妙过。
再次,我们可以对内核进行修改,以符合自己的需要。
这意味着什么?没错,相当于自己开发了一个操作系统,但是大部分的工作已经做好了,你所要做的就是要增加并实现自己需要的功能。
在Windows下,除非你是微软的核心技术人员,否则就不用痴心妄想了。
内核版本号由于Linux的源程序是完全公开的,任何人只要遵循GPL,就可以对内核加以修改并发布给他人使用。
Linux的开发采用的是集市模型(bazaar,与cathedral--教堂模型--对应),为了确保这些无序的开发过程能够有序地进行,Linux采用了双树系统。
一个树是稳定树(stable tree),另一个树是非稳定树(unstable tree)或者开发树(d evelopment tree)。
一些新特性、实验性改进等都将首先在开发树中进行。
如果在开发树中所做的改进也可以应用于稳定树,那么在开发树中经过测试以后,在稳定树中将进行相同的改进。
全面的嵌入式Linux开发工具在当今的科技领域,嵌入式系统的应用越来越广泛,从智能家居到工业自动化,从医疗设备到汽车电子,无处不在。
而嵌入式 Linux 作为一种强大且灵活的操作系统,更是在其中扮演着重要的角色。
要进行嵌入式 Linux 开发,离不开一系列全面且实用的开发工具。
首先,我们来谈谈编译器。
GCC(GNU Compiler Collection)是嵌入式 Linux 开发中最常用的编译器之一。
它支持多种编程语言,如 C、C++等,并且能够针对不同的硬件架构生成高效的代码。
对于开发者来说,熟练掌握 GCC 的各种编译选项和参数设置,能够大大提高开发效率和代码质量。
除了编译器,调试工具也是不可或缺的。
GDB(GNU Debugger)就是一款强大的调试器。
它可以让开发者在程序运行时进行断点设置、单步调试、查看变量值等操作,帮助快速定位和解决代码中的问题。
另外,像 Valgrind 这样的工具,可以用于检测内存泄漏和其他内存访问错误,确保程序的稳定性和可靠性。
在代码编辑方面,有许多优秀的工具可供选择。
例如,Vim 和Emacs 是两款深受开发者喜爱的文本编辑器。
它们具有强大的功能和高度的可定制性,可以通过配置插件来满足各种开发需求。
而对于喜欢图形界面的开发者来说,像 Visual Studio Code 这样的现代化编辑器也是不错的选择,它提供了丰富的扩展和友好的用户界面,能够提升编辑代码的体验。
版本控制系统对于团队开发至关重要。
Git 是目前最流行的分布式版本控制系统之一。
通过 Git,开发者可以方便地管理代码的版本、分支和合并,实现多人协作开发,并且能够轻松回溯到之前的任何一个版本。
在构建系统方面,Make 是一个经典的选择。
它通过读取 Makefile中的规则和依赖关系,自动完成代码的编译、链接等过程。
而 CMake则提供了更高级和灵活的构建配置方式,适用于复杂的项目结构。
当涉及到嵌入式 Linux 系统的移植和定制时,Buildroot 和 Yocto Project 是两个常用的工具。
arm64 linux 编译流程下载温馨提示:该文档是我店铺精心编制而成,希望大家下载以后,能够帮助大家解决实际的问题。
文档下载后可定制随意修改,请根据实际需要进行相应的调整和使用,谢谢!并且,本店铺为大家提供各种各样类型的实用资料,如教育随笔、日记赏析、句子摘抄、古诗大全、经典美文、话题作文、工作总结、词语解析、文案摘录、其他资料等等,如想了解不同资料格式和写法,敬请关注!Download tips: This document is carefully compiled by theeditor.I hope that after you download them,they can help yousolve practical problems. The document can be customized andmodified after downloading,please adjust and use it according toactual needs, thank you!In addition, our shop provides you with various types ofpractical materials,such as educational essays, diaryappreciation,sentence excerpts,ancient poems,classic articles,topic composition,work summary,word parsing,copy excerpts,other materials and so on,want to know different data formats andwriting methods,please pay attention!ARM64 Linux系统的编译流程详解在嵌入式和移动计算领域,ARM架构因其低功耗和高性能而广泛使用。
rk3588 linux kernel 编译解析在Linux系统中,编译内核是一项重要的任务。
对于rk3588处理器来说,编译Linux内核需要一定的步骤和技巧。
本文将对rk3588 Linux内核编译的解析进行详细说明。
了解相关基础知识是非常重要的。
rk3588处理器使用的是ARM架构,因此在编译内核之前,需要获取合适的内核源代码。
可以从官方网站或其他合适的资源获取最新的Linux内核源代码。
需要配置编译环境。
在Linux系统中,可以使用gcc工具链来编译内核。
确保系统中安装了合适版本的gcc,并进行相应的配置。
还需要安装一些必要的工具和依赖项,如make、perl等。
一旦环境配置完成,可以开始编译内核。
首先,需要进入内核源代码目录。
运行`make menuconfig`命令,可以进入内核配置界面。
在这个界面中,可以定制内核的功能和选项,根据需要进行相应的设置。
这包括启用或禁用特定的硬件支持、文件系统支持、设备驱动等。
完成配置后,保存并退出界面。
可以开始编译内核。
运行`make`命令,系统将开始编译内核。
这个过程可能需要一些时间,取决于内核源代码的大小和所选择的配置选项。
编译完成后,可以使用`make modules_install`安装模块。
将编译得到的内核镜像文件复制到系统中,以便后续的使用。
可以将内核镜像文件复制到启动分区中,并进行相应的配置,以确保系统能够正确地引导。
需要注意的是,编译内核可能会遇到一些问题和错误。
这些问题可能涉及到库文件、依赖项、配置选项等。
在解决问题时,可以参考官方文档、在线论坛和社区等资源,以获得帮助和指导。
编译rk3588 Linux内核需要进行一系列的步骤和配置。
通过了解基础知识、配置环境、进行内核配置、编译和安装,可以成功地完成内核编译工作。
编译内核是一个复杂的过程,需要一定的耐心和技术知识,但它也是学习和深入了解Linux系统的重要途径之一。
实验二 嵌入式Linux系统内核的配置、编译和烧写 1. 实验目的 1) 掌握交叉编译的基本概念; 2) 掌握配置和编译嵌入式Linux操作系统内核的方法; 3) 掌握嵌入式系统的基本架构。 2. 实验环境 1) 装有Windows系统的计算机; 2) 计算机上装有Linux虚拟机软件; 3) 嵌入式系统实验箱及相关软硬件(各种线缆、交叉编译工具链等等)。 3. 预备知识 1) 嵌入式Linux内核的配置和裁剪方法; 2) 交叉编译的基本概念及编译嵌入式Linux内核的方法; 3) 嵌入式系统的基本架构。 4. 实验内容和步骤 4.1 内核的配置和编译——配置内核的MMC支持 1) 由于建立交叉编译器的过程很复杂,且涉及汇编等复杂的指令,在这里我们提供一个制作好的编译器。建立好交叉编译器之后,我们需要完成内核的编译,首先我们要有一个完整的Linux内核源文件包,目前流行的源代码版本有Linux 2.4和Linux 2.6内核,我们使用的是Linux 2.6内核; 2) 实验步骤: [1] 以root用户登录Linux虚拟机,建立一个自己的工作路径(如用命令“mkdir ‐p /home/user/build”建立工作路径,以下均采用工作路径/home/user/build),然后将“cross‐3.3.2.tar.bz2、dma‐linux‐2.6.9.tar.gz、dma‐rootfs.tar.gz”拷贝到工作路径中(利用Windows与虚拟机Linux之间的共享目录作为中转),并进入工作目录; [2] 解压cross‐3.3.2.tar.bz2到当前路径:“tar ‐jxvf cross‐3.3.2.tar.bz2”;
[3] 解压完成后,把刚刚解压后在当前路径下生成的“3.3.2”文件夹移动到“/usr/local/arm/”路径下,如果在“/usr/local/”目录下没有“arm”文件夹,用户创建即可; [4] 解压“dma‐linux‐2.6.9.tar.gz”到当前路径下: tar ‐zxvf dma‐linux‐2.6.9.tar.gz 解压完成后,在当前目录下生成“linux‐2.6.9”文件夹。 [5] 配置内核的MMC支持:进入内核源代码所在目录,即“linux‐2.6.9”,输入“make menuconfig”后回车,弹出如下窗口:
用上下键选择“MMC/SD Card Support”,回车后显示:
按空格直到“MMC support”前出现“*”,以同样方式选择出现的几
项如下:
然后按两次“Esc”键,提示你是否保存,选择“Yes”,至此内核MMC
驱动添加完毕。 [6] 修改文件“Makefile”:输入“gedit Makefile”回车,弹出gedit窗口:
加入如下两行: ARCH=arm CROSS_COMPILE=/usr/local/arm/3.3.2/bin/arm‐linux‐ 保存并关闭。 [7] 编译内核:输入后“./compile‐dma‐270”后回车,开始编译,编译成功时的现象是:
生成的内核映像文件“zImage”保存在“./arch/arm/boot/”目录下,
至此内核的配置和编译过程结束。 4.2 根文件系统的建立 1) 在嵌入式系统中,大多数文件系统是从存储器中直接被加载的,但有时受到ROM 或FLASH 大小的限制,文件系统要经过压缩放在存储器中,这时就需要在RAM 中分配一块区域将文件系统解压后,再将文件系统挂载到系统中,这种技术被称为“RAM Disk”,也称“RAM 盘”技术;内核可以从存储器中导出RAM盘镜像,作为根文件系统来使用;在启动时,内核首先检查引导选项是否存在一个initrd,如果有,内核就从指定的存储介质中获得压缩或未压缩的文件系统镜像,并导入到RAM盘中,将其挂载作为根文件系统; 2) 下面主要介绍几种比较常用的文件系统:ROMfs文件系统是使用最多的文件系统,它是一种简单、紧凑和只读的文件系统;ROMfs 顺序存储文件数据,并可以在uClinux支持的存储设备上直接运行文件系统,这样可以在系统运行时节省许多RAM空间。Cramfs文件系统是针对Linux内核2.4之后的版本所设计的一种新型文件系统,也是压缩和只读格式的,其主要优点是将文件数据以压缩形式存储,在需要运行时进行解压缩;由于它存储的文件形式是压缩的格式,所以文件系统不能直接在Flash上运行;虽然这样可以节约很多Flash存储空间,但是文件系统运行需要将大量的数据拷贝到RAM中,消耗了RAM空间。JFFS2日志文件系统是专门针对闪存的文件系统,除了有日志功能,还有负载平衡、垃圾收集等,并且源码公开。YAFFS2(Yet Another Flash File System)文件系统是一种和JFFSx类似的闪存文件系统,和JFFS2相比它减少了一些功能,所以速度更快,而且对内存的占用比较小;YAFFS自带NAND芯片驱动,并且为嵌入式系统提供了直接访问文件系统的API。除了上面介绍的文件系统之外,还有RAMDISK(一种基于内存的文件系统)、TrueFFS等等; 3) Linux内核在系统启动时的最后操作之一就是加载根文件系统,根文件系统中存放了嵌入式系统使用的所有应用程序、库及一些需要用到的服务;由于Linux受到UNIX系统发展的影响,Linux文件系统的组织和UNIX相同;根文件系统中每一个顶级目录都有特定的用途和目的,有些目录是为了多用户模式服务,在大多数没有用户和管理员的嵌入式Linux中,建立一个根文件系统可以不考虑大部分在多用户下需要注意的问题,下表列出了根文件系统顶层目录大致结构:
目录 内容 bin 基本命令的可执行文件
boot 内核及启动需要用到的一些文件
dev 设备文件
etc 系统配置文件,包括启动文件
home 用户目录
lib 基本库,例如c 库和内核模块
mnt 临时映射文件系统的映射点(映射目标)
proc 内核及进程信息的虚拟文件系统 root root用户目录
sbin 用于系统管理的可执行程序
tmp 临时文件,在SDRAM中建立
usr 该目录的二级目录包含大部分对大多数
用户很有用的应用程序和文档
4) 实验步骤: [1] 解压“dma‐rootfs.tar.gz”到当前路径下:“tar ‐zxvf dma‐rootfs.tar.gz”; [2] 制作根文件系统f1.jffs2:拷贝Windows目录mkfs下的文件mkfs.jffs2到虚拟机相应目录之下(即与“dma‐rootfs.tar.gz”在同一目录下),之后运行如下命令生成根文件系统: ./mkfs.jffs2 ‐r ./rootfs ‐o f1.jffs2 ‐e 0x40000 ‐‐pad=0x01000000 至此,制作根文件系统完成。 4.3 准备虚拟端口GiveIO 实验步骤: 1) 在Windows系统下,进入“GiveIOInstaller”目录中,双击“GiveIOInstaller.exe”启动“GiveIO Installer”程序,显示如下界面:
2) 点击“Install Service”按钮,启动GiveIO服务,显示界面为:
保留此窗口(即让此程序运行),GiveIO虚拟端口准备完毕。 4.4 烧写BLOB 实验步骤: 1) 拷贝光盘上的“JFlash_27x”文件夹到计算机,如下图所示:
2) 点击开始‐>程序‐>附件‐>命令提示符,打开命令行终端,并进入“JFlash_27x”目录,然后输入“JFlashMM.exe pxa270 blob”(注意:<1> 输入后先不要按“Enter”键;<2> blob文件应首先从tftp‐download目录下拷贝到JFlash_27x目录下,或者在命令行上给出blob文件所在的完整路径则无需拷贝):
3) 把烧写数据线插入板子上的JTAG头,确保硬件连接正常后,拨动电源开
关上电,输入“Enter”键,开始烧写:
4) 烧写完成后,会给出烧写成功的提示,如下图所示:
至此,烧写blob完成。 4.5 烧写文件系统 实验步骤: 1) 把前面编译好的内核和制作好的文件系统——f1.jffs2、zImage拷贝到Windows下的目录“tftp‐download”之中;
2) 点击Windows“开始菜单”,选择“设置‐>网络连接”,禁用VMware的两个网络;同时,配置本地连接的IP地址、子网掩码(特别注意:配置之前请记录PC机原来所使用的IP地址和子网掩码,本实验完成之后,要求按原样设置回去,实验结束时老师要检查!另外,VMware的两个网络实验结束时,也要求重新启用!),并用交叉网线将PC与开发板连接起来,IP 地址:192.168.0.100,子网掩码:255.255.255.0; 3) 进入“Cisco TFTP Server”目录,双击“TFTPServer.exe”,运行该服务器;